当前位置:首页>文档>文科综合答案_2024年3月_02按日期_17号_2024届内蒙古呼和浩特市高三第一次质量监测_2024届内蒙古呼和浩特市高三下学期第一次质量数据监测(一模)文科综合

文科综合答案_2024年3月_02按日期_17号_2024届内蒙古呼和浩特市高三第一次质量监测_2024届内蒙古呼和浩特市高三下学期第一次质量数据监测(一模)文科综合

  • 2026-04-03 13:37:35 2026-02-17 02:13:43

文档预览

文科综合答案_2024年3月_02按日期_17号_2024届内蒙古呼和浩特市高三第一次质量监测_2024届内蒙古呼和浩特市高三下学期第一次质量数据监测(一模)文科综合
文科综合答案_2024年3月_02按日期_17号_2024届内蒙古呼和浩特市高三第一次质量监测_2024届内蒙古呼和浩特市高三下学期第一次质量数据监测(一模)文科综合
文科综合答案_2024年3月_02按日期_17号_2024届内蒙古呼和浩特市高三第一次质量监测_2024届内蒙古呼和浩特市高三下学期第一次质量数据监测(一模)文科综合
文科综合答案_2024年3月_02按日期_17号_2024届内蒙古呼和浩特市高三第一次质量监测_2024届内蒙古呼和浩特市高三下学期第一次质量数据监测(一模)文科综合
文科综合答案_2024年3月_02按日期_17号_2024届内蒙古呼和浩特市高三第一次质量监测_2024届内蒙古呼和浩特市高三下学期第一次质量数据监测(一模)文科综合

文档信息

文档格式
pdf
文档大小
0.561 MB
文档页数
5 页
上传时间
2026-02-17 02:13:43

文档内容

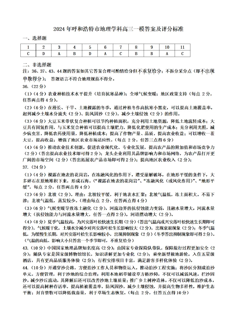
{#{QQABbYAAgggAAgBAAAhCUwV4CAAQkBCCCAoORAAAsAAASBFABCA=}#}2024 年呼市高三第一次质量数据监测文综历史测试参考答案 一、选择题(每小题4分,共48分) 题号 24 25 26 27 28 29 30 31 32 33 34 35 选项 C C D A B D C A D D C C 二、非选择题(41题25分,42题12分,选考题15分。) 41.答题要点: (1)(10分)巴统成立原因:第三次科技革命兴起;美国对苏联等社会主义国家发动 冷战;社会主义阵营形成;新中国成立,壮大和平民主和社会主义的力量。(每点2分,共 6分) 《瓦森纳协定》签署原因:新科技革命极大提高生产力;中国改革开放,中国特色社会 主义取得举世瞩目的成就。(每点2分,共4分) (2)(6分)共同点:美国主导,西方发达国家参与;对社会主义国家科技封锁,具有 鲜明的意识形态色彩;科技封锁时间长,领域广,具有延续性。(每点2分,共6分) (3)(9分)认识:西方对中国的封锁禁运,短期内会冲击到新中国的对外贸易和工业 发展,从长期来看,这种消极的影响是有限的。(3分)新中国立足国内,独立自主,自力 更生,建立完整独立的工业体系;同时,与西方和其他社会主义国家的经济贸易往来,突破 了美国等国家的封锁;今天,改革开放、制造强国的战略目标、走出了一条中国特色的强国 之路。(每点2分,满分6分,符合题目要求的其他表述,按条酌情给分。) 42.(12分)评卷要求: 分等第赋分,一等(12-9分)二等(8-5分)三等(4-0分) 示例一 论题:中国古代都城变迁呈现东迁北移的趋势 论述:中国周秦汉唐时期都城主要集中在西北的长安和中原地区的洛阳。长安位于关中 地区,地理位置优越,易守难攻。洛阳位于天下之中,便于管理辽阔的疆土。宋代以来都城 的设置向东迁移,北宋定都东京、南宋定都临安,都城位置东迁。元明清三代北京成为最重 要的都城,都城位置北移。都城位置的变迁既与中国古代经济重心南移紧密关联,也与中原 王朝面临的北方威胁的方位密切相关。 结论:由于受到经济重心变迁和北方威胁变化的影响,中国古代都城变迁呈现出东移北 迁的趋势。 示例二 论题:中国古代都城设置要与经济中心相适应 论述:都城作为政治中心,人口众多,需要充足的物质保障,宋以前中国都城的核心区 在黄河中下游地区,基本与当时经济重心重合。唐末五代以来,都城从长安、洛阳向开封东 移,宋代随着中国经济重心的东移南迁,中国古代都城也随之东移南迁,开封、临安成为都 城。元明清以来虽然由于民族问题都城北移北京,但由于有大运河的维系,将华北政治核心 区与江南经济中心区联系起来,北京的都城才能稳定下来。 总之:中国古代都城需要发达经济的支持,多数情况需要与当时经济重心位置一致。 示例三 论题:中国古代都城位置与面临的威胁方向相关 论述:古代中国,大漠内外北方民族对中原王朝威胁很大。周秦汉唐,中原王朝的主要 威胁来自西北方向的犬戎、匈奴、鲜卑、突厥、回纥,都城选择以在西北方向的长安为主, 宋代以后,中国北方民族活动中心东移,辽、金、元、清相继兴起,北方民族对华北的国防 压力更大,一方面北方民族在元代以后入主中原建立统一王朝,为了以发源地为根基坐北朝 {#{QQABbYAAgggAAgBAAAhCUwV4CAAQkBCCCAoORAAAsAAASBFABCA=}#}南控御南方,建都往往靠北,如元代和清代建都北京。另一方面如果汉族建立的统一王朝, 也要将都城建立得靠北一些,以对付北方民族的威胁。 总之:中国古代都城位置需要考虑当时王朝面临的主要威胁,都城变迁与面临的威胁方 向关系密切。 (“示例”仅供参考,不作为评分的唯一标准) 选考题 45【历史——选修1:历史上重大改革回眸】(15分) (1)(6分)变化:1861年改革使俄国社会环境迅速变化波及到贵族;部分贵族因农 奴制废除,丧失土地逐渐破产,充实了社会的各个阶层;另一部分随着资本主义发展,参加 工商业活动,逐步资产阶级化;仍保持原有身份者,是专制残余的代表,成为俄国社会进步 的阻力。(每条2分,共6分) (2)(9分)积极影响:促进了贵族的资产阶级化;减少俄国变革的阻力;促进了俄 国经济的发展,加快俄国工业化进程;推动俄国的社会阶层向近代转型;壮大资产阶级和无 产阶级力量;推动俄国政治变革和社会进步。(写出5点得9分) 46.【历史——选修3:20世纪的战争与和平】(15分) (1)(6分)困难:双方兵力差距不大;渡海作战,解放军渡海装备落后、没有制海权 和制空权;周边国际形势不稳定,面临美军干涉的风险。(每条2分,共6分) (2)(9分)原因:国民党军无斗志;琼崖纵队的策应;中央军委的正确指挥;人民群 众的大力支持;制定先偷渡后强渡的作战策略;解放军英勇无畏的精神;抓住了朝鲜战争爆 发前美军暂时没有介入的历史机遇。(写出5点得9分) 47.【历史——选修4:中外历史人物评说】(15分) (1)(6分)原因:参加凉州会盟,代表吐蕃归顺蒙古;精通佛教经典;僧俗身份高贵; 忽必烈对宗教与民族关系的重视。(每条2分,共6分) (2)(9分)历史功绩:加强元朝在西藏地区的管理,维护国家统一;领导全国释教, 推动统一多民族国家的发展;创制八思巴字,加强蒙、藏、汉等民族的团结与文化交流,推 动民族交融;减少战争对南方地区的破坏,有利于社会的安定。(每条3分,共9分) {#{QQABbYAAgggAAgBAAAhCUwV4CAAQkBCCCAoORAAAsAAASBFABCA=}#}2024 届呼和浩特市高三年级第一次模拟考试 思想政治 参考答案与评分参考 第12至23题每题4分,共48分。 题号 12 13 14 15 16 17 18 19 20 21 22 23 答案 B C B C A A D B B D D B 38.(26分) (1)(14分) 【参考答案】 ①金融是国民经济的血脉,承担了促进资金融通、落实货币政策、维护经济秩序稳定等社会责任, 需要正确处理经济效益与社会效益的关系,把社会效益和社会责任摆在首要位置。 ②金融行业具有高风险性,只有稳健审慎,不急功近利,才能有效防范和化解金融风险,维护金融 安全。 ③坚持守正创新,能在坚持正确发展方向的基础上为金融业发展提供动力。实体经济是国民经济的 基础,金融必须坚持服务实体经济的定位。 ④市场经济是法治经济,只有坚持法治,才能有力维护金融秩序,保障各方合法权益,促进金融行 业规范健康发展。 【评分参考】 ①[义利关系4分]指出金融业承担重要的社会责任2分(直接答“社会责任”或答出至少一项具体 责任均可),指出要正确处理经济效益与社会责任的关系或“社会责任为先”2分。 ②[稳健审慎3分]指出“防风险”或“维护金融/经济安全”,3分。 ③[守正创新2分]指出“守正”的作用(即“正确方向”)1分,“创新”的作用(即“发展动力”) 1分。 [服务实体2分]指出“金融服务实体经济”2分。仅答“实体经济是国民经济的基础”给1分。 ④[法治经济3分]指出市场经济的法治性特征1分(“依法治国”“法治社会”也可),指出至少一 项金融业厉行法治的作用(如“维护秩序”“保障权益”“健康发展”等)2分。 (2)(12分) 【参考答案】 中国特色金融文化的理论创新坚持了把马克思主义普遍原理同中国具体实际相结合,同中华优秀传 统文化相结合。中国特色金融文化坚持马克思主义的立场、观点和方法,立足当代中国社会主义市场经 济实践,面对金融发展急需解决的问题,形成了具有中国特色的金融理论;同时将中华优秀传统文化中 坚持诚实守信、正确处理义利关系等价值理念融入当代金融治理,是中华优秀传统文化在当代的创新性 发展与运用。 【评分参考】 ①[“两个结合”2分]正确叙述“两个结合”的内容2分。叙述不完整的可给1分。 ②[坚持马克思主义2分]指出中国特色金融文化坚持了马克思主义/科学社会主义方向,2分。 ③[“第一个结合”4分]指出中国特色金融文化“立足当代实践”“符合中国实际”或“满足现实 需要”等,任意一点4分。 第 1 页(共2页) {#{QQABbYAAgggAAgBAAAhCUwV4CAAQkBCCCAoORAAAsAAASBFABCA=}#}④[“第二个结合”4分]指出中国特色金融文化蕴含的优秀传统文化的具体内容,如“诚实守信” “正确义利观”等,任意一点2分。指出“中华优秀传统文化的创新性发展”或“发掘优秀传统文化的 时代/当代/现实价值”,2分。 39.(12分) 【参考答案】 有利于贯彻宪法原则,保障宪法实施;防止法律规范矛盾冲突,增强法律规范体系的系统性、协调 性,促进科学立法;保障公民合法权利不受限制或侵犯;加强对国家机关权力行使的监督,保障依法履 职。 【评分参考】 ①[宪法实施2分]给出“宪法”相关的关键词,如“宪法实施”“宪法原则”“宪法权威”等,任意 一个2分。 ②[科学立法6分]给出关键名词“法律体系/法治体系”2分,指出备案审查能“防止冲突/矛盾/ 不一致”或“增强系统性/协调性/一致性”2分,给出关键词“科学立法/提高立法质量”2分。 ③[权利保障2分]“维护/保障/实现公民权利/公共利益”2分。 ④[权力监督2分]“加强国家机关权力监督”或“保障依法履职”2分。若分析具体的国家机关, 如“保障政府依法行政”“督促司法机关公正司法”等,可每项给1分,不超过本采分点的2分。 40.(14分) 【参考答案】 认识反作用于实践,正确认识促进实践的发展。只有坚持真理对实践的指导,人类才能合乎客观规 律地改造世界,提高实践活动的成效,有效地达成预定的实践目的。价值观对实践具有导向作用。只有 在实践活动中坚持正确的价值观,以推动社会发展进步和服务人民群众为根本目的,才能顺应历史发展 规律,取得人民群众的支持,最终获得实践的成功。 科技小院师生的实践活动坚持了合规律性与合目的性的统一,因而是成功的实践。立足乡村探索真 理,用先进的农业科学理论指导当地农民的生产实践,使农业生产更加符合客观规律,提高了农业生产 力,促进了农业高质量发展。扎根基层服务群众,推动当地农民增产增收,为帮助农民创造美好生活不 懈奋斗,坚持了人民立场,顺应了社会进步的潮流,获得了群众的广泛支持。 【评分参考】 ①[合规律性论证3分]“认识反作用于实践”或“正确认识促进实践发展”1分。“合乎规律地实 践/改造世界”1分,“提高实践活动成效/有效达成实践目的”1分。 ②[合目的性论证3分]价值观的导向作用1分。“坚持正确价值观/促进社会进步/服务人民/促进人 的全面发展”1分,“顺应历史规律/获得人民支持”1分。 ③[定性判断2分]指出科技小院师生的实践活动坚持了合规律性与合目的性的统一1分,“是成功 的实践”1分。 ④[合规律性分析3分]围绕“科学理论指导”“符合农业生产规律”“提高农业生产力”合理分析, 酌情评为0~3分。 ⑤[合目的性分析3分]围绕“坚持正确价值观”“服务农民”“促进农村发展进步”合理分析,酌情 评为0~3分。 第 2 页(共2页) {#{QQABbYAAgggAAgBAAAhCUwV4CAAQkBCCCAoORAAAsAAASBFABCA=}#}