当前位置:首页>文档>福建省泉州市晋江侨声中学、南安侨光中学两校2025-2026学年高二上学期联考二(12月)化学试卷(图片版,含答案)_2024-2025高二(7-7月题库)_2026年1月高二

福建省泉州市晋江侨声中学、南安侨光中学两校2025-2026学年高二上学期联考二(12月)化学试卷(图片版,含答案)_2024-2025高二(7-7月题库)_2026年1月高二

  • 2026-04-08 09:49:16 2026-02-19 02:16:05

文档预览

福建省泉州市晋江侨声中学、南安侨光中学两校2025-2026学年高二上学期联考二(12月)化学试卷(图片版,含答案)_2024-2025高二(7-7月题库)_2026年1月高二
福建省泉州市晋江侨声中学、南安侨光中学两校2025-2026学年高二上学期联考二(12月)化学试卷(图片版,含答案)_2024-2025高二(7-7月题库)_2026年1月高二
福建省泉州市晋江侨声中学、南安侨光中学两校2025-2026学年高二上学期联考二(12月)化学试卷(图片版,含答案)_2024-2025高二(7-7月题库)_2026年1月高二
福建省泉州市晋江侨声中学、南安侨光中学两校2025-2026学年高二上学期联考二(12月)化学试卷(图片版,含答案)_2024-2025高二(7-7月题库)_2026年1月高二
福建省泉州市晋江侨声中学、南安侨光中学两校2025-2026学年高二上学期联考二(12月)化学试卷(图片版,含答案)_2024-2025高二(7-7月题库)_2026年1月高二
福建省泉州市晋江侨声中学、南安侨光中学两校2025-2026学年高二上学期联考二(12月)化学试卷(图片版,含答案)_2024-2025高二(7-7月题库)_2026年1月高二
福建省泉州市晋江侨声中学、南安侨光中学两校2025-2026学年高二上学期联考二(12月)化学试卷(图片版,含答案)_2024-2025高二(7-7月题库)_2026年1月高二
福建省泉州市晋江侨声中学、南安侨光中学两校2025-2026学年高二上学期联考二(12月)化学试卷(图片版,含答案)_2024-2025高二(7-7月题库)_2026年1月高二
福建省泉州市晋江侨声中学、南安侨光中学两校2025-2026学年高二上学期联考二(12月)化学试卷(图片版,含答案)_2024-2025高二(7-7月题库)_2026年1月高二
福建省泉州市晋江侨声中学、南安侨光中学两校2025-2026学年高二上学期联考二(12月)化学试卷(图片版,含答案)_2024-2025高二(7-7月题库)_2026年1月高二

文档信息

文档格式
pdf
文档大小
1.793 MB
文档页数
10 页
上传时间
2026-02-19 02:16:05

文档内容

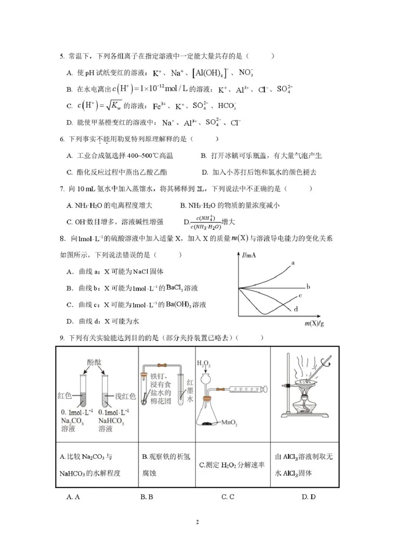
晋江侨声中学、 南安侨光中学2025秋季高二年两校联考二 化学试卷 (考试时间: 90分钟 满分: 100分) 可能用到的相对分子质量: H-1 C-12 0-16 Fe-56 Cu-64 第I卷 (选择题 共 50分): 一、 选择题 (每小题给出的四个选项中, 只有一项是符合题目要求的。 共 20小 题,1-10 每小题2分,11-20每小题3分, 共 50分)。 1. 化学与生活、 生产息息相关。 下列有关应用中,解释时所用知识错误的是 ( ) A.用牺牲阳极法保护金属———电解 B. 食品保存时加抗氧化剂———化学反应速率 C. 草木灰不能和铵态氮肥共同使用———盐类水解 D.高压氧舱治疗 CO中毒———平衡移动 2. 已知25℃, 101kPa条件下, 中和热△H=-57.3kJ·mol , 氢气燃烧热 △H=-285.5kJ-mol ¹, 下列化学用语正确的是 ( ) A. 2H (g)+O (g)=2H O(g) △H=-571.0 kI · mol ₂ ₂ ₂ B.N a HCO;的电离方程式 : N a HCO, =N a *+HCO; C.H SO (aq)+Ba(OH) ( aq)=BaSO ( S )+2H 0( O △H=-114.6kJ mol¹ - ₂ ₄ ₂ ₄ ₂ D.饱和碳酸钠溶液去除油污的原理: CO;+2H₂O= H₂CO₃+2OH' 3. 研究发现,腐蚀严重的青铜器表面大都存在 CuCl。 关于CuCl在青铜器腐蚀过程中的 催化作用, 下列叙述错误的是 ( ) A. 加快了反应的速率 B.增大了反应的平衡转化率 C. 改变了反应的历程 D. 降低了反应的活化能 4. 设Na为阿伏加德罗常数的值, 下列说法正确的是 ( ) a a A.1L1 mol L¹ N :CO;溶液中, 含 CO}的数目 为N B. 锌表面镀铜时, 阴极质量增重32g, 则外电路转移的电子数为Na C.常温下, pH=2的 H₂SO₄溶液中含有H的数目为0.02NA D.2SO₂(g)+O₂(g)=2SO₃(g) △H=akJmol¹,若充入SO₂数目为2Na, 则放出热量为akJ 1