当前位置:首页>文档>3.2质量守恒定律及化学方程式认识几种化学反应2025年中考化学(人教版)一轮考点研究练习(含解析)_02中考总复习(2026版更新中)_05-化学-中考总复习_2025年中考复习资料

3.2质量守恒定律及化学方程式认识几种化学反应2025年中考化学(人教版)一轮考点研究练习(含解析)_02中考总复习(2026版更新中)_05-化学-中考总复习_2025年中考复习资料

  • 2026-04-04 02:50:49 2026-04-04 02:06:13

文档预览

3.2质量守恒定律及化学方程式认识几种化学反应2025年中考化学(人教版)一轮考点研究练习(含解析)_02中考总复习(2026版更新中)_05-化学-中考总复习_2025年中考复习资料
3.2质量守恒定律及化学方程式认识几种化学反应2025年中考化学(人教版)一轮考点研究练习(含解析)_02中考总复习(2026版更新中)_05-化学-中考总复习_2025年中考复习资料
3.2质量守恒定律及化学方程式认识几种化学反应2025年中考化学(人教版)一轮考点研究练习(含解析)_02中考总复习(2026版更新中)_05-化学-中考总复习_2025年中考复习资料
3.2质量守恒定律及化学方程式认识几种化学反应2025年中考化学(人教版)一轮考点研究练习(含解析)_02中考总复习(2026版更新中)_05-化学-中考总复习_2025年中考复习资料
3.2质量守恒定律及化学方程式认识几种化学反应2025年中考化学(人教版)一轮考点研究练习(含解析)_02中考总复习(2026版更新中)_05-化学-中考总复习_2025年中考复习资料
3.2质量守恒定律及化学方程式认识几种化学反应2025年中考化学(人教版)一轮考点研究练习(含解析)_02中考总复习(2026版更新中)_05-化学-中考总复习_2025年中考复习资料
3.2质量守恒定律及化学方程式认识几种化学反应2025年中考化学(人教版)一轮考点研究练习(含解析)_02中考总复习(2026版更新中)_05-化学-中考总复习_2025年中考复习资料
3.2质量守恒定律及化学方程式认识几种化学反应2025年中考化学(人教版)一轮考点研究练习(含解析)_02中考总复习(2026版更新中)_05-化学-中考总复习_2025年中考复习资料
3.2质量守恒定律及化学方程式认识几种化学反应2025年中考化学(人教版)一轮考点研究练习(含解析)_02中考总复习(2026版更新中)_05-化学-中考总复习_2025年中考复习资料
3.2质量守恒定律及化学方程式认识几种化学反应2025年中考化学(人教版)一轮考点研究练习(含解析)_02中考总复习(2026版更新中)_05-化学-中考总复习_2025年中考复习资料
3.2质量守恒定律及化学方程式认识几种化学反应2025年中考化学(人教版)一轮考点研究练习(含解析)_02中考总复习(2026版更新中)_05-化学-中考总复习_2025年中考复习资料

文档信息

文档格式
docx
文档大小
0.133 MB
文档页数
7 页
上传时间
2026-04-04 02:06:13

文档内容

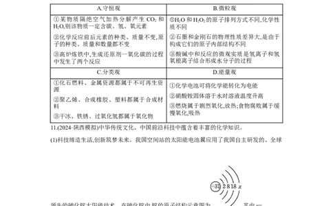
关注公众号:陆陆高分冲刺 ~领取:最新版“小中高考-总复习”、最新试卷下载 3.2 质量守恒定律及化学方程式 认识几种化学反应 【基础作业】 1.(原创)下列现象能用质量守恒定律解释的是 ( ) A.蔗糖溶于水后总质量不变 B.浓硫酸敞口放置质量增加 C.饱和硝酸钾溶液升温,溶液质量不变 D.硫酸铜溶液和氢氧化钠溶液混合,溶液质量减小 2.(改编)Y是生活中常见的物质,完全燃烧的化学方程式为Y+3O 2CO+3H O。Y的化 2 2 2 学式为 ( ) A.CHO B.C H 4 2 4 C.C H D.C HO 3 8 2 6 3.(2024·吉林)海洋资源的综合利用是解决人类社会资源短缺的重要途径之一。工业上电解 饱和食盐水时发生如下反应:2NaCl+2X 2NaOH+H ↑+Cl↑。下列说法正确的是 ( ) 2 2 A.X的化学式为O 2 B.NaCl和Cl 中氯元素的化合价都为0 2 C.该反应的基本反应类型是分解反应 D.生成的H 是一种清洁的高能燃料 2 4.下列反应的化学方程式书写不正确的是( ) A.红磷在空气中燃烧:P+O PO 2 2 5 B.碳酸分解:H CO HO+CO↑ 2 3 2 2 C.铁和稀硫酸反应:Fe+H SO FeSO +H ↑ 2 4 4 2 D.硫酸钠溶液与氯化钡溶液混合:Na SO +BaCl BaSO↓+2NaCl 2 4 2 4 5.在反应C+2ZnO 2Zn+CO ↑中,下列有关说法正确的是 ( ) 2 A.反应前后各元素的化合价均无变化 B.反应前后锌元素的质量没有发生改变 C.参加反应的碳与氧化锌的质量比为4∶27 1关注公众号:陆陆高分冲刺 ~领取:最新版“小中高考-总复习”、最新试卷下载 D.反应后固体质量减轻,不遵循质量守恒定律 6.一定条件下,下列物质在密闭容器内反应一段时间,测得反应前后各物质的质量关系如下表: 物质 X Y Z W 反应前质量/g 5 2.2 16.2 0.9 反应后质量/g a 4.4 8.1 1.8 根据上表信息判断,下列说法不正确的是 ( ) A.a=10 B.该反应属于置换反应 C.Z为化合物 D.反应中Y、W两种物质发生改变的质量比为22∶9 7.(2023·西安模拟)西安奥体中心体育馆是国内首个实现5G全覆盖的智慧体育场馆,5G技术 关键元器件是芯片,而芯片的基材主要是高纯硅。硅及其氧化物能发生如下反应,下列说法不 正确的是 ( ) ①Si+O SiO 2 2 ②SiO +Na CO NaSiO+CO ↑ 2 2 3 2 3 2 ③SiO +2C Si+2CO↑ 2 ④Si+2NaOH+H O NaSiO+2H ↑ 2 2 3 2 A.②中产生的气体用于灭火的原理是隔绝氧气 B.Na SiO 中硅元素的化合价为+4 2 3 C.反应③不属于置换反应 D.Si和SiO 在一定条件下相互之间能一步转化 2 8.(2024·西安模拟·优秀传统文化)据史书记载,我国古代的炼丹家在长期炼制丹药的过程中, 发现硝、硫黄和木炭的混合物能够燃烧爆炸,因此诞生了中国古代四大发明之一的黑火药。 黑火药着火时发生的化学反应为2KNO+S+3C KS+□+3CO ↑。 3 2 2 (1)黑火药原料中的“硝”是指 (填物质的名称)。 (2)上述反应中“□”内应该填写的是 。 (3)上述反应中,生成物KS属于 (选填“酸”“碱”或“盐)。 2 2关注公众号:陆陆高分冲刺 ~领取:最新版“小中高考-总复习”、最新试卷下载 【素养作业】 9.“证据推理”是化学的核心素养之一。下列推理正确的是 ( ) A.置换反应一定有单质生成,但有单质生成的反应不一定是置换反应 B.化学变化是生成新分子的变化,但生成新分子的变化不一定是化学变化 C.溶液是均一、稳定的液体,则均一、稳定的液体一定是溶液 D.中和反应有盐和水生成,则有盐和水生成的反应一定是中和反应 10.归纳法是学习化学常用的方法。下列有关化学知识的归纳完全正确的是 ( ) A.守恒观 B.微粒观 ①某物质隔绝空气加热分解产生 CO 2 和 ①H 2 O和H 2 O 2 的原子排列方式不同,化学性 HO,则该物质一定含碳、氢、氧元素 质不同 2 ②化学反应前后元素的种类、质量不变,原 ②石墨和金刚石的物理性质差异大,是由于 子的种类、质量和数量都不变 构成它们的原子内部结构不同 ③高炉炼铁中,生成还原剂一氧化碳的过程 ③酸碱中和反应的微观实质是氢离子和氢 中发生了两个反应 氧根离子结合形成水分子的过程 C.分类观 D.能量观 ①化石燃料、金属资源都属于不可再生资 ①化学电池可将化学能转化为电能 源 ②硝酸铵固体溶于水时溶液温度升高 ②聚乙烯、合成橡胶、塑料都属于合成材 料 ③燃烧属于剧烈氧化,放热;食物腐败属于缓 慢氧化,吸热 ③干冰、铁锈、过氧化氢都属于氧化物 11.(2024·陕西模拟)中华传统文化、中国前沿科技中蕴含着丰富的化学知识。 (1)科技缔造生活,创新筑梦未来。我国空间站的太阳能电池翼应用了我国自主研发的、全球 领先的砷化镓太阳能技术。在砷化镓中,镓的原子结构示意图为 ,其中x= 。 (2)空间站建设中,钛和钛合金以其优良的性能而得到普遍应用。钛是用铝粉与二氧化钛 (TiO)在高温条件下发生反应制得的,同时生成氧化铝,该反应属于基本反应类型中的 2 反应。 (3)空间站中航天员的生活离不开水。水在不同条件下发生变化的微观结构模型如图所 示,①②③④中属于化学变化的是 (填序号)。 3关注公众号:陆陆高分冲刺 ~领取:最新版“小中高考-总复习”、最新试卷下载 12.(2023·泸州)老师组织同学们对质量守恒定律进行了实验探究。回答相关问题: (1)第1小组同学设计甲图的实验方案,用电子秤称量,读取加入盐酸前后的质量。反应的化 学方程式为 ,比较读数发现反应前后的质量并不相等,其 原因是 。 (2)第2小组同学设计了乙图方案,以解决第1小组遇到的问题。但有同学认为会产生误差,他 的理由是气球膨胀后不可忽略 的影响。老师肯定了该同学勇于质疑、精益求精的 科学精神。 (3)第3小组同学善于创新,设计了丙图方案,既达成本实验目的,又可以测定空气中氧气的含 量。 ①连接好装置后,打开弹簧夹,推或拉注射器活塞,松开手后活塞回到原位,说明装置气密性 (选填“好”或“不好”)。 ②关闭弹簧夹,记录注射器初始读数,强光引燃白磷,冷却后打开弹簧夹。为保证锥形瓶内氧 气完全反应,实验应采取的措施是 (任答1点);实验中需要测定的数据是锥形瓶 (含导管)的容积、 。 13.(改编)电解食盐水能够制得可用于环境消毒的次氯酸钠(NaClO),反应的化学方程式为 NaCl+H O NaClO+H ↑。试利用化学方程式计算:要制取14.9 g次氯酸钠,理论上需要 2 2 NaCl的质量。 4关注公众号:陆陆高分冲刺 ~领取:最新版“小中高考-总复习”、最新试卷下载 答案 1.D 2.D 3.D 【解析】A.由反应前后原子的种类和数目不变可知, 2X分子中含有4个氢原子和2个 氧原子,则每个X分子由2个氢原子和1个氧原子构成, X为HO。B.NaCl中钠元素显+1价, 2 氯元素显-1价;Cl 中氯元素的化合价为0。C.该反应的反应物是两种,不符合“一变多”的形 2 式,不属于分解反应。D.氢气燃烧热值很高,燃烧产物是水,无污染,是一种清洁的高能燃料。 4.A 5.B 【解析】A.在反应C+2ZnO 2Zn+CO ↑中,反应物中碳是单质,生成物中锌是单质,则 2 反应前后一定有元素的化合价发生变化,错误;B.由质量守恒定律可知,反应前后锌元素的质 量没有发生改变,正确;C.参加反应的碳与氧化锌的质量比为12∶(81×2)=2∶27,错误;D.反应后固 体质量减轻,是因为生成的二氧化碳逸散到空气中,仍遵循质量守恒定律,错误。 6.B 【解析】A.根据质量守恒定律,化学反应前后,物质的总质量不变,则5 g+2.2 g+16.2 g+0.9 g=a g+4.4 g+8.1 g+1.8 g,a=10,正确。B.反应后,X的质量增加,X是生成物;Y的质量增 加,Y是生成物;Z的质量减小,Z是反应物;W的质量增加,W是生成物;该反应的反应物是Z,生 成物是X、Y、W,符合“一变多”的特点,属于分解反应,错误。C.该反应中,Z是分解反应的 反应物,则Z一定是化合物,正确。D.反应中Y、W两种物质发生改变的质量比为(4.4 g-2.2 g)∶(1.8 g-0.9 g)=22∶9,正确。 7.C 【解析】A.②中产生的气体为二氧化碳,该气体不燃烧不支持燃烧,灭火原理是隔绝氧 气,正确;B.钠元素显+1价,氧元素显-2价,设硅元素的化合价是x,根据化合物中各元素正负化 合价代数和为零,可得(+1)×2+x+(-2)×3=0,则x=+4,正确;C.反应③是一种单质和一种化合物反 应生成另一种单质和另一种化合物的反应,属于置换反应,错误;D.二氧化硅转化为硅的反应 为SiO+2C Si+2CO↑,硅转化为二氧化硅的反应为Si+O SiO,正确。 2 2 2 8.(1)硝酸钾 (2)N ↑ (3)盐 2 【解析】(1)根据反应的化学方程式可知,黑火药原料中的“硝”是指硝酸钾。 (2)根据反应前后原子的种类和个数不变,等号左边有2个钾原子、2个氮原子、3个碳原子、 1个硫原子和6个氧原子,等号右边除“□”中,有2个钾原子、1个硫原子、3个碳原子和6 个氧原子,还少2个氮原子,则“□”内应填N↑。 2 (3)K S是由钾离子和硫离子构成的,属于盐。 2 9.A 【解析】A.置换反应一定有单质生成,但有单质生成的反应不一定是置换反应,如电解 5关注公众号:陆陆高分冲刺 ~领取:最新版“小中高考-总复习”、最新试卷下载 水生成氢气和氧气,属于分解反应,推理正确;B.化学变化的实质是分子分成原子,原子重新结 合成新的分子,化学变化是生成新分子的变化,则生成新分子的变化一定是化学变化,推理错 误;C.溶液是均一、稳定的液体,但均一、稳定的液体不一定是溶液,也可能是某液体纯净物, 推理错误;D.中和反应有盐和水生成,但生成盐和水的反应不一定是中和反应,如CO+2NaOH 2 NaCO+H O,推理错误。 2 3 2 10.A 【解析】A.①某物质隔绝空气加热分解产生CO 和HO,则该物质一定含碳、氢、氧 2 2 元素,正确;②化学反应前后元素的种类、质量不变,原子的种类、质量和数量都不变,正确;③ 高炉炼铁中,生成还原剂一氧化碳的过程中发生了碳和氧气反应生成二氧化碳以及二氧化碳 和碳反应生成一氧化碳的两个反应,正确。B.①H O和HO 的分子结构不同,化学性质不同, 2 2 2 错误;②石墨和金刚石的物理性质差异大,是由于构成它们的碳原子排列方式不同,错误;③酸 碱中和反应的微观实质是氢离子和氢氧根离子结合形成水分子的过程,正确。C.①化石燃料、 金属资源都属于不可再生资源,正确;②聚乙烯、合成橡胶、塑料都属于合成材料,正确;③干 冰、过氧化氢都属于氧化物,铁锈属于混合物,错误。D.①化学电池可将化学能转化为电能, 正确;②硝酸铵固体溶于水时溶液温度降低,错误;③燃烧属于剧烈氧化,放热;食物腐败属于缓 慢氧化,也是放热,错误。 11.(1)3 (2)置换 (3)②④ 【解析】(1)在原子中,质子数等于电子数,所以x=31-2-8-18=3。 (2)由题意可知,钛是用铝粉与二氧化钛(TiO)在高温条件下发生反应制得的,同时生成氧化铝, 2 该反应是由一种单质和一种化合物反应生成另一种单质和另一种化合物的反应,属于置换反 应。 (3)由水在不同条件下发生变化的微观结构模型可知,在②④中分子的种类发生了变化,发生 的变化属于化学变化。 12.(1)Na CO+2HCl 2NaCl+H O+CO↑ 反应生成的二氧化碳逸出装置 (2)浮力 (3)① 2 3 2 2 好 ②白磷足量 注射器反应前后的体积 【解析】(1)盐酸和碳酸钠反应生成氯化钠、水和二氧化碳,反应的化学方程式为 NaCO+2HCl 2NaCl+H O+CO↑,比较读数发现反应前后的质量并不相等,其原因是反应 2 3 2 2 生成的二氧化碳逸出装置。 (2)第2小组同学设计了乙图方案,以解决第1小组遇到的问题。但有同学认为会产生误差,他 的理由是气球膨胀后不可忽略浮力的影响。 (3)①连接好装置后,打开弹簧夹,推或拉注射器活塞,松开手后活塞回到原位,说明装置气密性 6关注公众号:陆陆高分冲刺 ~领取:最新版“小中高考-总复习”、最新试卷下载 好。 ②关闭弹簧夹,记录注射器初始读数,强光引燃白磷,冷却后打开弹簧夹。为保证锥形瓶内氧 气完全反应,实验应采取的措施是白磷足量;实验中需要测定的数据是锥形瓶(含导管)的容积、 注射器反应前后的体积。 13.解:设理论上需要NaCl的质量为x。 NaCl+H O NaClO+H ↑ 2 2 58.574.5 x 14.9 g 58.5 x = 74.5 14.9g x=11.7 g 答:理论上需要NaCl的质量为11.7 g。 7