当前位置:首页>文档>期末测试模拟卷--2021-2022学年九年级物理上册知识点和分类专题练习同步教案(苏科版)-(解析版)_9上-初中物理苏科版(4)_赠送:旧版资料(和新版好多一样,仍具有很大参考价值)_03讲义

期末测试模拟卷--2021-2022学年九年级物理上册知识点和分类专题练习同步教案(苏科版)-(解析版)_9上-初中物理苏科版(4)_赠送:旧版资料(和新版好多一样,仍具有很大参考价值)_03讲义

  • 2026-04-22 17:08:25 2026-04-22 17:08:25

文档预览

期末测试模拟卷--2021-2022学年九年级物理上册知识点和分类专题练习同步教案(苏科版)-(解析版)_9上-初中物理苏科版(4)_赠送:旧版资料(和新版好多一样,仍具有很大参考价值)_03讲义
期末测试模拟卷--2021-2022学年九年级物理上册知识点和分类专题练习同步教案(苏科版)-(解析版)_9上-初中物理苏科版(4)_赠送:旧版资料(和新版好多一样,仍具有很大参考价值)_03讲义
期末测试模拟卷--2021-2022学年九年级物理上册知识点和分类专题练习同步教案(苏科版)-(解析版)_9上-初中物理苏科版(4)_赠送:旧版资料(和新版好多一样,仍具有很大参考价值)_03讲义
期末测试模拟卷--2021-2022学年九年级物理上册知识点和分类专题练习同步教案(苏科版)-(解析版)_9上-初中物理苏科版(4)_赠送:旧版资料(和新版好多一样,仍具有很大参考价值)_03讲义
期末测试模拟卷--2021-2022学年九年级物理上册知识点和分类专题练习同步教案(苏科版)-(解析版)_9上-初中物理苏科版(4)_赠送:旧版资料(和新版好多一样,仍具有很大参考价值)_03讲义
期末测试模拟卷--2021-2022学年九年级物理上册知识点和分类专题练习同步教案(苏科版)-(解析版)_9上-初中物理苏科版(4)_赠送:旧版资料(和新版好多一样,仍具有很大参考价值)_03讲义
期末测试模拟卷--2021-2022学年九年级物理上册知识点和分类专题练习同步教案(苏科版)-(解析版)_9上-初中物理苏科版(4)_赠送:旧版资料(和新版好多一样,仍具有很大参考价值)_03讲义
期末测试模拟卷--2021-2022学年九年级物理上册知识点和分类专题练习同步教案(苏科版)-(解析版)_9上-初中物理苏科版(4)_赠送:旧版资料(和新版好多一样,仍具有很大参考价值)_03讲义
期末测试模拟卷--2021-2022学年九年级物理上册知识点和分类专题练习同步教案(苏科版)-(解析版)_9上-初中物理苏科版(4)_赠送:旧版资料(和新版好多一样,仍具有很大参考价值)_03讲义
期末测试模拟卷--2021-2022学年九年级物理上册知识点和分类专题练习同步教案(苏科版)-(解析版)_9上-初中物理苏科版(4)_赠送:旧版资料(和新版好多一样,仍具有很大参考价值)_03讲义
期末测试模拟卷--2021-2022学年九年级物理上册知识点和分类专题练习同步教案(苏科版)-(解析版)_9上-初中物理苏科版(4)_赠送:旧版资料(和新版好多一样,仍具有很大参考价值)_03讲义
期末测试模拟卷--2021-2022学年九年级物理上册知识点和分类专题练习同步教案(苏科版)-(解析版)_9上-初中物理苏科版(4)_赠送:旧版资料(和新版好多一样,仍具有很大参考价值)_03讲义
期末测试模拟卷--2021-2022学年九年级物理上册知识点和分类专题练习同步教案(苏科版)-(解析版)_9上-初中物理苏科版(4)_赠送:旧版资料(和新版好多一样,仍具有很大参考价值)_03讲义
期末测试模拟卷--2021-2022学年九年级物理上册知识点和分类专题练习同步教案(苏科版)-(解析版)_9上-初中物理苏科版(4)_赠送:旧版资料(和新版好多一样,仍具有很大参考价值)_03讲义
期末测试模拟卷--2021-2022学年九年级物理上册知识点和分类专题练习同步教案(苏科版)-(解析版)_9上-初中物理苏科版(4)_赠送:旧版资料(和新版好多一样,仍具有很大参考价值)_03讲义
期末测试模拟卷--2021-2022学年九年级物理上册知识点和分类专题练习同步教案(苏科版)-(解析版)_9上-初中物理苏科版(4)_赠送:旧版资料(和新版好多一样,仍具有很大参考价值)_03讲义
期末测试模拟卷--2021-2022学年九年级物理上册知识点和分类专题练习同步教案(苏科版)-(解析版)_9上-初中物理苏科版(4)_赠送:旧版资料(和新版好多一样,仍具有很大参考价值)_03讲义
期末测试模拟卷--2021-2022学年九年级物理上册知识点和分类专题练习同步教案(苏科版)-(解析版)_9上-初中物理苏科版(4)_赠送:旧版资料(和新版好多一样,仍具有很大参考价值)_03讲义
期末测试模拟卷--2021-2022学年九年级物理上册知识点和分类专题练习同步教案(苏科版)-(解析版)_9上-初中物理苏科版(4)_赠送:旧版资料(和新版好多一样,仍具有很大参考价值)_03讲义
期末测试模拟卷--2021-2022学年九年级物理上册知识点和分类专题练习同步教案(苏科版)-(解析版)_9上-初中物理苏科版(4)_赠送:旧版资料(和新版好多一样,仍具有很大参考价值)_03讲义
期末测试模拟卷--2021-2022学年九年级物理上册知识点和分类专题练习同步教案(苏科版)-(解析版)_9上-初中物理苏科版(4)_赠送:旧版资料(和新版好多一样,仍具有很大参考价值)_03讲义
期末测试模拟卷--2021-2022学年九年级物理上册知识点和分类专题练习同步教案(苏科版)-(解析版)_9上-初中物理苏科版(4)_赠送:旧版资料(和新版好多一样,仍具有很大参考价值)_03讲义
期末测试模拟卷--2021-2022学年九年级物理上册知识点和分类专题练习同步教案(苏科版)-(解析版)_9上-初中物理苏科版(4)_赠送:旧版资料(和新版好多一样,仍具有很大参考价值)_03讲义
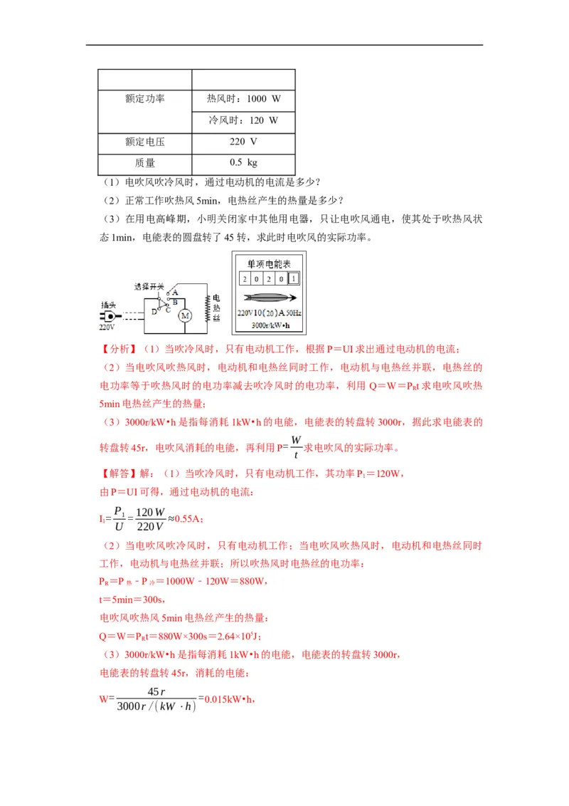
期末测试模拟卷--2021-2022学年九年级物理上册知识点和分类专题练习同步教案(苏科版)-(解析版)_9上-初中物理苏科版(4)_赠送:旧版资料(和新版好多一样,仍具有很大参考价值)_03讲义
期末测试模拟卷--2021-2022学年九年级物理上册知识点和分类专题练习同步教案(苏科版)-(解析版)_9上-初中物理苏科版(4)_赠送:旧版资料(和新版好多一样,仍具有很大参考价值)_03讲义
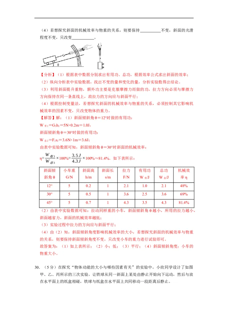
期末测试模拟卷--2021-2022学年九年级物理上册知识点和分类专题练习同步教案(苏科版)-(解析版)_9上-初中物理苏科版(4)_赠送:旧版资料(和新版好多一样,仍具有很大参考价值)_03讲义
期末测试模拟卷--2021-2022学年九年级物理上册知识点和分类专题练习同步教案(苏科版)-(解析版)_9上-初中物理苏科版(4)_赠送:旧版资料(和新版好多一样,仍具有很大参考价值)_03讲义
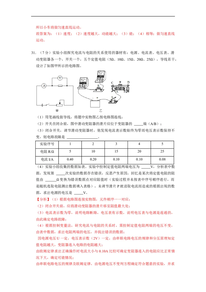
期末测试模拟卷--2021-2022学年九年级物理上册知识点和分类专题练习同步教案(苏科版)-(解析版)_9上-初中物理苏科版(4)_赠送:旧版资料(和新版好多一样,仍具有很大参考价值)_03讲义
期末测试模拟卷--2021-2022学年九年级物理上册知识点和分类专题练习同步教案(苏科版)-(解析版)_9上-初中物理苏科版(4)_赠送:旧版资料(和新版好多一样,仍具有很大参考价值)_03讲义
期末测试模拟卷--2021-2022学年九年级物理上册知识点和分类专题练习同步教案(苏科版)-(解析版)_9上-初中物理苏科版(4)_赠送:旧版资料(和新版好多一样,仍具有很大参考价值)_03讲义
期末测试模拟卷--2021-2022学年九年级物理上册知识点和分类专题练习同步教案(苏科版)-(解析版)_9上-初中物理苏科版(4)_赠送:旧版资料(和新版好多一样,仍具有很大参考价值)_03讲义
期末测试模拟卷--2021-2022学年九年级物理上册知识点和分类专题练习同步教案(苏科版)-(解析版)_9上-初中物理苏科版(4)_赠送:旧版资料(和新版好多一样,仍具有很大参考价值)_03讲义

文档信息

文档格式
docx
文档大小
0.505 MB
文档页数
28 页
上传时间
2026-04-22 17:08:25

文档内容

初中物理(苏科版)九上期末测试考试试卷 含答案-全解析版 一.选择题(共12小题,满分24分,每小题2分) 1.(2分)如图所示的简单机械中,属于费力杠杆的是( ) A. 剪头发的剪刀 B. 自行车的脚踏板 C. 剪铁丝的手钳 D. 自行车的刹车闸 【分析】结合图片和生活经验,先判断杠杆在使用过程中,动力臂和阻力臂的大小关系, 再判断它是属于哪种类型的杠杆。 【解答】解:A、剪头发的剪刀在使用过程中,动力臂小于阻力臂,是费力杠杆,但能 省距离; B、自行车的脚踏板在使用过程中,是轮轴(轮半径大于轴半径),其实质为省力杠杆; C、剪铁丝的手钳在使用过程中,动力臂大于阻力臂,是省力杠杆; D、自行车的刹车闸在使用过程中,动力臂大于阻力臂,是省力杠杆。 故选:A。 2.(2分)在下列实例中,用做功的方式来改变物体内能的是( ) A.用热水袋暖手,手温度升高 B.用手反复弯折铁丝,弯折处铁丝的温度升高 C.在炉子上烧水,水的温度升高 D.将冰块放入饮料中,饮料的温度降低 【分析】知道改变物体内能的方式有两种:做功和热传递,热传递过程是能量的转移过 程,而做功过程是能量的转化过程。 【解答】解:A、用热水袋暖手,手的温度升高,是热传递改变了物体的内能,不符合 题意; B、用手反复弯折铁丝,弯折处铁丝的温度升高,是手对铁丝做了功,属于做功改变物 体的内能,符合题意; C、在炉子上烧水,水的温度升高,是通过热传递改变物体的内能,不符合题意; D、将冰块放入饮料中,饮料的温度降低,是热传递改变了物体的内能,不符合题意。 故选:B。 3.(2分)下列做法中符合安全用电原则的是( ) A.家庭电路中控制用电器的开关一定要接在火线上B.用电器的金属外壳不用接地线 C.把用电器的三脚插头改成两脚插头使用 D.用湿抹布擦拭带电的插座面板 【分析】(1)为了安全,开关必须串联在火线和用电器之间; (2)大功率或带有金属外壳的用电器,必须使用三孔插座,以防外壳带电,危及人身 安全; (3)对于金属外壳的家用电器,金属外壳一定接地,防止外壳漏电,发生触电事故; (4)生活用水是导体,湿了的物体因含有水分而能够导电。 【解答】解:A、在家庭电路中,应将控制用电器的开关接在火线上。故A符合安全用 电原则; B、金属外壳的用电器要接地,防止金属外壳漏电,发生触电事故。故 B不符合安全用 电原则; C、用电器带有金属外壳或者经常有水,其金属外壳一定要通过三孔插座接地,以防用 电器外壳带电,危及人身安全,将用电器三脚插头改成两脚插头使用的作法是错误的。 故C不符合安全用电原则; D、因为湿抹布是导体,用湿抹布擦拭带电的插座面板,容易发生触电事故。故D不符 合安全用电原则。 故选:A。 4.(2分)小明学过《内能和热机》后,对相关知识做了总结,其中正确的是( ) A.100℃的水含有热量可能比20℃的水含有热量多 B.质量相等的两种燃料,则热值大的燃料燃烧放出热量多 C.四冲程汽油机和柴油机的吸气冲程吸入的都只有空气 D.内能少的物体也可能把热量传递给内能多的物体 【分析】(1)热量是热传递过程中传递能量的多少,不能说含有多少热量; (2)热值是质量1kg的某种燃料完全燃烧放出的热量; (3)汽油机在吸气冲程中吸入的是汽油和空气的混合物,而柴油机吸入的是空气; (4)热传递发生的条件是存在温度差异,热量由高温物体传递给低温物体,或者由同 一个物体上的高温部分传递给低温部分。 【解答】解:A、物体在热传递过程中,吸收或放出热量的多少叫热量,热量是一个过 程量,不能用“含有”来修饰,故A错误; B、由Q =mq可知,质量相等的两种燃料,完全燃烧时,热值大的燃料放出的热量多, 放 故B错误; C、汽油机在吸气冲程中吸入的是汽油和空气的混合物,而柴油机吸入的是空气;故C 错误; D、发生热传递是因为物体间存在温度差,所以内能少的物体的温度可能比内能多的物 体的温度高,所以内能少的物体可以把热量传递给内能多的物体,故D正确。故选:D。 5.(2分)如图所示的电路,判断下列说法正确的是( ) A.闭合开关,会出现电源短路故障 B.电流表测量的是通过甲和乙灯泡的总电流 C.灯泡甲和乙并联 D.开关只控制甲灯泡的工作状态 【分析】(1)串联电路电流只有一条路径,电流依次经过各用电器从正极回到电源负 极;并联电路电流有多条路径,分别经过各用电器从电源正极回到负极; (2)短路分为电源短路和用电器短路,电源短路是指用导线直接将电源两端相连;而 用电器短路是指用一根导线将某个用电器的两端连接起来,没有电流通过该用电器。 【解答】解:根据实物图画出的电路图如图所示: A、闭合开关,电流经开关分支,一支经灯泡甲、另一支经电流表,灯泡乙,然后共同 汇合回到电源负极,没有出现电源短路故障,故A错误; B、由图可知,电流表与乙灯泡串联,则电流表测量的是通过乙灯泡的电流,故B错误; C、由图可知,乙灯泡串联电流表后与甲灯泡并联,电流表的内电阻很小,相当于导线, 所以甲乙两灯泡并联,故C正确; D、由图可知,闭合开关,电流经开关分两支,则开关控制干路,故D错误。 故选:C。 6.(2分)李磊同学自行设计了一套智能家居控制系统,整个电路的通断可以通过手动开 关S 控制,也可通过手机APP远程控制开关S 完成。为环保节能,当室内光线较暗时, 1 2 光控开关S 会自动闭合;低于预设温度后温控开关S 会自动闭合开启空调系统,灯泡 3 4 和空调系统均可独立工作。以下简化电路符合要求的是( )A. B. C. D. 【分析】根据据题意可知整个电路的通断可以通过手动控制开关S 或手机远程控制开关 1 S 实现,说明S 和S 并联; 2 1 2 灯泡和风机均可独立工作、互不影响即为并联,且光控开关S 控制照明灯泡,开关S 3 4 控制风机,据此分析进行解答。 【解答】解: 整个电路的通断可以通过手动开关S 控制,也可通过手机APP远程控制开关S 完成, 1 2 说明两个开关能独立工作、互不影响,S 和S 应该并联在干路上; 1 2 当室内光线较暗时,光控开关S 会自动闭合,说明S 与灯泡串联;低于预设温度后, 3 3 开关S 会自动闭合开启空调系统,说明开关S 与风机串联,灯泡和空调系统均可独立 4 4 工作说明灯泡和空调系统并联,故B符合题意,ACD不符合题意。 故选:B。 7.(2分)如图探究滑轮组的特点,不计摩擦和绳重。将一个重为200N的物体沿竖直方 向在6s内匀速提高了3m,已知绳子自由端的拉力F为125N.下列说法中正确的是( ) A.动滑轮重75N B.6s内拉力F做功375J C.6s内拉力F的功率为62.5W D.滑轮组的机械效率为80%1 【分析】(1)由图知,滑轮组承担物重的绳子股数n=2,不计摩擦和绳重,拉力F= 2 (G+G ),据此求动滑轮的重力。 动 (2)拉力端移动距离s=2h,利用W=Fs计算拉力做的总功; W (3)知道做功时间,利用P= 求拉力做功功率; t (4)滑轮组的机械效率等于有用功与总功之比。 【解答】解: 1 1 A、由图知,n=2,不计绳重和摩擦,拉力F= (G+G ),即:125N= (200N+G 2 动 2 ),则动滑轮重力G =50N;故A错误。 动 动 B、6s 绳子自由端移动的距离为 s=2h=2×3m=6m,拉力做的功为:W =Fs= 总 125N×6m=750J;故B错误; W 750J C、6s内拉力F的功率为:P= 总= =125W,故C错误; t 6s D、做的有用功:W =Gh=200N×3m=600J, 有用 W 600J 该滑轮组的机械效率为: = 有×100%= ×100%=80%,故D正确。 W 750J 总 η 故选:D。 8.(2分)如图是一种自动测定油箱内油面高度的装置。R 是滑动变阻器,它的金属滑片 2 连在杠杆一端。现需要在设计的电路中,添加一个由电表改装成的油量表,要求:开关 闭合后,油箱内油面升高,油量表示数增大。则下列有关油量表的选择及连接方式不正 确的是( ) A.用电压表,并联在A、C两点 B.用电流表,串联在A处 C.用电压表,并联在A、B两点 D.用电流表,串联在B处 【分析】由电路图可知,R 与R 串联,根据油面的变化可知浮标和滑片移动的方向, 1 2 进一步可知接入电路中电阻的变化,根据欧姆定律可知电路中电流的变化和 R 两端的 1 电压变化,根据串联电路的电压特点可知 R 两端的电压变化,据此判断油量表(由电 2 流表或电压表改装)安装的位置。【解答】解: BD、由电路图可知,R 与R 串联,关闭合后,油箱内油面升高时,浮标上移,滑片下 1 2 移,R 接入电路中的电阻变小,电路中的总电阻变小; 2 U 由I= 可知,电路中的电流变大,无论电流表串联在 A处还是B处,电流表(即油量 R 表)的示数都变大,满足要求,故B、D正确; AC、油箱内油面升高时,电路中的电流变大,由U=IR可知,定值电阻R 两端的电压 1 变大,根据串联电路中总电压等于各分电阻两端的电压之和可知,R 两端的电压变小, 2 所以,若电压表并联在A、B两点时,电压表(即油量表)的示数变大,满足要求,故 C正确;若电压表并联在A、C两点时,电压表(即油量表)的示数变小,不满足要求, 故A错误。 故选:A。 9.(2分)如图所示是电阻甲和乙的U﹣I图像,下列对图像信息做出的判断,正确的是 ( ) A.当甲两端电压为0.5V时,通过它的电流为2.5A B.当乙两端电压为1V时,其电阻值为0.4 C.将甲乙串联,若它们两端的总电压为2V,则通过它们的电流为0.3A Ω D.将甲乙并联,若电压为2V,则此时甲的电阻小于乙的电阻 【分析】(1)根据图像读出甲两端电压为0.5V时通过的电流; (2)根据图像读出乙两端电压为1V时通过的电流,根据欧姆定律求出其电阻值; (3)将甲和乙串联,通过两电阻的电流相等,根据图像读出两电阻两端的电压,根据 串联电路的电压特点求出它们两端的电压; (4)将甲和乙并联,它们两端的电压相等,根据图像读出通过两电阻的电流大小关系, 根据欧姆定律即可比较电阻的大小。 【解答】解:A.由图像可知,当甲两端电压为0.5V时,通过它的电流为0.1A,故A 错误; B.由图像可知,当乙两端电压为1V时,通过的电流为0.4A, U U 1V 由I= 可得,此时乙的阻值:R = 乙= =2.5 ,故B错误; R 乙 I 0.4A 乙 Ω C.将甲和乙串联,若电流为0.3A,则通过两电阻的电流均为0.3A,由图像可知此时U ′=1.5V、U ′=0.5V, 甲 乙 由串联电路中总电压等于各分电压之和可知,它们两端的总电压: U=U ′+U ′=1.5V+0.5V=2V,故C正确; 甲 乙 D.若甲和乙并联,若电压为2V,则它们两端的电压均为2V, U 由图像可知此时I ′<I ′,由I= 可知:R ′>R ′,故D错误。 甲 乙 R 甲 乙 故选:C。 10.(2分)在“探究纸锥下落的快慢”的活动中,将纸锥从高处释放。若纸锥竖直下落 时,受到的空气阻力随下落速度的增大而增大,则纸锥在空中竖直下落过程中,下列情 形可能的是( ) A.速度先增大后不变 B.速度先增大后减小 C.动能转化为重力势能 D.机械能先增大后减小 【分析】纸锥开始下落时,重力大于阻力,纸锥向下做加速运动;随着阻力的增大,当 阻力等于重力时,纸锥受力平衡,做匀速直线运动。 【解答】解:由题意,纸锥下落过程中受到空气阻力随下落速度的增大而增大。由于受 到阻力作用,纸锥的机械能减小;纸锥开始下落时,重力大于空气的阻力,加速下落, 动能增大,重力势能减小,重力势能转化为动能和内能;随阻力逐渐增大,当增大到等 于其重力时,匀速竖直下落。所以纸锥的速度先增大后不变。故A正确、BCD错误。 故选:A。 11.(2分)为了测出未知电阻R 的阻值,某同学利用阻值已知的电阻R 和电流表或电压 x 0 表分别设计了如图所示的四种电路,其中可行的是(电源电压未知且不变)( ) A.(2)(4) B.(2)(3) C.(1)(3) D.(3)(4) U 【分析】要测出未知电阻R 的阻值,根据R = ,可知,应利用电压表或电流表结合 x x I X 串、并联电路的特点测出通过R 的电流以及电压,然后求出R 的阻值。 x x 【解答】解:(1)开关S 闭合,S 断开时,R 和R 串联,电流表可以测出通过R 的电 1 2 0 x x 流I ;S 闭合时为R 的简单电路,不能直接或间接测量出R 的电压,所以不能求出R x 2 x x x 的电阻。故不可行; (2)开关S闭合时,R 与R 并联,电流表分别测各支路电流,通过两电阻的电流分别 0 xU U 记为I 和I ,由I= 可得电源电压:U=IR ,所以R 的阻值:R = ,故可行; 0 X R 0 0 x X I X (3)由电路图可知,开关S放在1处,电压表测量电阻R 两端的电压,放在2处,电 0 压表测量电阻R 两端测电压,但是电压表的正负接线柱会反向偏转,不能测量出电压 x 值,故从而无法测出R 的阻值,故不可行; x (4)当S、S 都闭合时,电路为R 的简单电路,电压表测电源两端的电压U; 1 2 x 当开关S 闭合,S 断开时,R 与R 串联,电压表测R 两端的电压U ,由串联电路中总 1 2 0 x x x 电压等于各分电压之和可得,R 两端的电压U=U﹣U, 0 0 x U U-U 由串联电路中各处的电流相等可得,电路中的电流 I= 0= X ,则 R R R x 0 0 U U U R = X = X = X 0 I U-U U-U ,故可行。 X X R 0 故选:A。 12.(2分)原长为l的橡皮筋一端固定在O点,另一端悬挂一个小钢球,将钢球从O点 释放,钢球运动到A点后开始向上返回,O、A两点间距离为2l,如图所示。则能反映 钢球从 O 点运动到 A 点的过程中,其动能 E 随运动距离 s 变化的关系图像可能是 ( ) A. B. C. D. 【分析】小球下降过程,重力势能转化为动能的过程;小球拉动橡皮筋,小球动能转化 为橡皮筋的弹性势能,动能逐渐变小,据此分析小球动能随移动距离变化并做出判断。 【解答】解:橡皮筋长为l,小球从初始状态下降至l过程中,重力势能转化为动能,小 球做加速运动,动能逐渐变大;小球从l继续下降至2l过程中,弹力先小于重力,所以小球继续加速,动能继续增大。 当弹力等于重力时,合力等于零,此时小球达到最大速度,因此,动能最大的点在大于 l的位置,此后弹力大于重力,小球做减速运动,动能逐渐减小,对照选项中的图像可 知,只有B选项符合题意。 故选:B。 二.填空题(共10小题,每空1分,满分30分) 13.(3分)上海已经建成世界上第一条商业运营磁悬浮列车线路,磁悬浮列车是利用两 个同名磁极间相互 的原理来实现悬浮的;指南针中小磁针南极指向地理的南极, 这说明地球南极是地磁体的 极;我国宋代科学家 是世界上第一个发现和研 究磁偏角的人。 【分析】(1)磁悬浮列车主要是依据磁极间的相互作用来实现悬浮和运行的。 (2)地球是一个大磁体,地磁的南、北极与地理的南、北极正好相反,而且不重合。 (3)我国宋代科学家沈括是世界上第一个发现和研究磁偏角的人。 【解答】解:磁悬浮列车利用了同名磁极相互排斥、异名磁极相互吸引的原理,使列车 克服重力而悬浮起来,减小了摩擦力,从而使速度大大提高。 地球本身是一个巨大的磁体,地磁北极在地理南极附近,地磁南极在地理的北极附近。 据课本知识可知,我国宋代科学家沈括是世界上第一个发现和研究磁偏角的人。 故答案为:排斥;北;沈括。 14.(2分)如图所示,在烧杯中加入盐水,然后将连在电压表上的铜片和锌片插入盐水 中,这样就制成了一个盐水电池。观察电压表的接线和指针偏转可知:锌片是盐水电池 的 极。铜片与电压表之间的导线中,自由电子的运动方向是从 (选填“电压表到铜片”或“铜片到电压表”)。 【分析】(1)根据电压表的正确使用方法确定电源的正负极; (2)电荷的定向移动形成电流,正负电荷定向移动方向相反,物理学规定正电荷定向 移动的方向为电流方向;所以负电荷定向移动的方向与电流方向是相反的。 【解答】解: 根据图示可知,锌片与电压表的负接线柱相连,且电压表的指针正向偏转,则根据电压 表的正确使用方法可知,锌片为盐水电池的负极,铜片为盐水电池的正极; 铜片为盐水电池的正极,则电源外部的电流方向是从铜片流向电压表再流向锌片,而自 由电子定向移动的方向与电流方向相反,所以铜片与电压表之间的导线中,自由电子的 运动方向是从电压表流向铜片;故答案为:负;电压表到铜片。 15.(3分)如图,要使L 和L 串联,闭合开关有 ,要使L 和L 并联,闭合开关 1 2 1 2 有 ,若将三个开关同时闭合,将会发生 。 【分析】串联是指用电器依次连接的电路。 并联是指用电器并排连接的电路。 短路是指电流没有经过用电器而将电源两极直接连通的电路。 【解答】解:由图可得,要让两灯形成串联,则应将两灯首尾相连接到电源两端,则由 图可知只要闭合S,断开S 和S。 2 1 3 要使L 和L 并联,则需让电流从电源流出分别流入两灯中再汇合共同流入电源负极, 1 2 则需要闭合S、S,断开S。 1 3 2 若将三个开关同时闭合,电流不经过任何用电器直接从电源正极流入电源负极,形成短 路现象,烧坏电源。 故答案为:S;S、S;短路,烧坏电源。 2 1 3 16.(3分)某款家用吸尘器额定电压为220V,额定电流为4A,吸尘器的额定功率为 W,正常工作15min,使标有“800imp/(kW•h)”的电能表指示灯共闪烁 次。 若吸尘器正常工作时,电动机的发热功率为32W,则电动机线圈的电阻为 。 【分析】(1)利用P=UI求吸尘器的额定功率; Ω (2)利用W=Pt求正常工作15min消耗的电能,根据“800imp/(kW•h)”求电能表 指示灯共闪烁次数; (3)知道额定电流,利用P=I2R求电动机线圈的电阻。 【解答】解:(1)吸尘器的额定功率: P=UI=220V×4A=880W; (2)正常工作15min消耗的电能: W=Pt=880W×15×60s=7.92×105J=0.22kW•h, 电能表指示灯共闪烁次数: n=800imp/(kW•h)×0.22kW•h=176imp(次); (3)由P=I2R可得电动机线圈的电阻: P 32W R= 热= =2 。 I2 (4A) 2 Ω 故答案为:880;176;2。17.(3分)标有“6V3W”的小灯泡,它的电流﹣﹣电压图像如图所示,则它正常工作 10s消耗的电能是 J;将它与一个10 的定值电阻串联在8V的电路中,灯泡接入 电路的电阻为 ,电路消耗的总功率为 W。 Ω Ω 【分析】(1)小灯泡正常发光时的功率和额定功率相等,根据W=Pt求出正常工作 10s消耗的电能; (2)定值电阻和灯泡串联时通过它们的电流相等,且电路的总电压等于它们两端的电 U 压之和,根据图像读出符合要求的电流和电压,由I= 求出灯泡电阻;根据P=UI求 R 出电路消耗的总功率。 W 【解答】解:(1)灯泡正常工作时,功率P =P =3W,由P= 可得,灯泡正常工作 L 额 t 10s消耗的电能: W =P t=3W×10s=30J; L L (2)小灯泡L与一个10 的定值电阻R串联在电压为8V的电路中时, 因串联电路中各处的电流相等,且总电压等于各用电器两端的电压之和, Ω U 所以,由I= 可得: R U=U ′+I R, L L 即:8V=U ′+I ′×10 , L L 由图像可知,当U ′=4V、I ′=0.4A时符合, L Ω L U 由I= 可得: R U ' 4V 灯泡电阻R = L = =10 ; L I ' 0.4A L Ω 则电路消耗的总功率: P=UI ′=8V×0.4A=3.2W。 L 故答案为:30;10;3.2。 1 18.(3分)如图所示,电源电压不变,闭合开关S,当滑动变阻器的滑片P处于 R时, 4 电压表的示数为4V,当滑动变阻器的滑片P继续向右滑至中点时,电压表示数变化了 2V,则电源电压为 V;当滑动变阻器的滑片P移到最右端时,电压表示数为V;通过移动滑动变阻器的滑片P,使R 与R的电功率分别达到最大值P 、P,则P :P 0 0 0 = 。 【分析】(1)分析电路的连接,根据两次电路变阻器连入电路中电阻的大小,根据分 压原理确定第2次电压表的示数,根据分压原理和串联电路电压的规律确定电源电压; 根据分压原理和串联电路电压的规律求解; U2 (2)根据P=UI= ,当R 的电压最大时,R 的功率最大; R 0 0 U 根据P=I2R=( )2R,结合数学知识讨论R有最大功率的条件,并写出最大功率 R+R 0 的表达式,从而求出R 与R的电功率分别达到最大值时P 与P之比的值。 0 0 【解答】解:(1)由电路图可知,闭合开关S,R 与变阻器串联,电压表测变阻器的 0 电压; 1 当滑动变阻器的滑片P处于 R时,电压表的示数为U=4V(为第一个电路); 4 1 1 当滑动变阻器的滑片P继续向右滑至中点时,变阻器连入电路中的电阻为 R(为第二 2 个电路), 根据分压原理可知,变阻器接入电阻增大,此时电压表示数应增大,所以此时电压表示 数: U=U+△U=4V+2V=6V, 2 1 在两个电路中,根据电阻的串联和欧姆定律可得,电路中的电流分别为: U U = = I 1 ,I 1 1 R+R 2 R+R 4 0 2 0 根据U=IR可得,电压表示数的表达式分别为:U 1 = × U 1 4R=4V﹣﹣﹣﹣﹣﹣①, 1 R+R 4 0 U R = × = U 1 2 6V﹣﹣﹣﹣﹣﹣②, 2 R+R 2 0 1 ②式÷①式解得:R=2R ,即R = R; 0 0 2 由此可知,在第2个电路中,因两电阻相等,根据分压原理可知,两电阻的电压相等均 为6V,、 故电源电压为:U=U +U =6V+6V=12V; R0 2 当滑动变阻器的滑片P移到最右端时,变阻器连入电路的电阻最大,因 R=2R ,由分 0 压原理,变阻器的电压为R 的2倍,由串联电路电压的规律,电压表示数为; 0 2 U = ×12V=8V; V 1+2 (2)当移动滑动变阻器的滑片P至最左端时,R 的电压为电源电压达到最大,R 的功 0 0 率最大, 则R 的最大功率为: 0 U2 (12V) 2 P = = ---------③ 0 R R 0 0 R 与变阻器串联,根据电阻的串联规律和欧姆定律可得,电路中的电流: 0 U I = , R+R 0 U 则 变 阻 器 R 的 电 功 率 : P = I2R = ( ) 2R R+R 0 U2 U2 U2 = = = (R+R ) 2 (R-R ) 2+4RR (R-R ) 2 , 0 0 0 0 +4R R R R 0 由上式可知,当R=R 时,R的电功率P最大,其电功率的最大值: 0 U2 (12V) 2 P= = -----------④, 4R 4R 0 0 (12V) 2 (12V) 2 则P:P= : =4:1。 0 R 4R 0 0 故答案为:12;8;4:1。 19.(4分)如图1是汽油机的 冲程,一台四冲程汽油机每秒钟做功20次,则它的 飞轮转速为 r/min;某品牌汽车在某路段以 1500N 的恒定牵引力匀速行驶 80km,牵引力做的功是 J;如果发动机将获得的机械能用来推进汽车行驶做功的效率为80%,汽车汽油机的能量流程图如图2所示,则此次运行过程中需要完全 燃烧 kg的汽油。(汽油的热值为q=5.0×107J/kg) 【分析】(1)汽油机一个工作循环有四个冲程,分别是吸气、做功、压缩和排气,各 冲程的特点不同,因此根据气门的状态和活塞的运行方向确定冲程;汽油机的一个工作 循环由吸气冲程、压缩冲程、做功冲程、排气冲程四个冲程组成。在一个工作循环中曲 轴转2圈,飞轮转2周,做功一次; W (2)汽车行驶时做的有用功可以利用 W=Fs来计算;再利用 = 有用和公式Q= Q η mq,求得消耗的汽油。 【解答】解:(1)图中汽油机的进气门关闭,排气门打开,活塞向上运行,是排气冲 程;四冲程汽油机每秒内对外做功20次,因为一个工作循环飞轮转2圈,完成4个冲程, 做功1次,所以1s内,飞轮转40圈,1min飞轮转动的圈数为60×40圈=2400圈。 (2)牵引力对汽车做的功W=Fs=1500N×80000m=1.2×108J; 由图知机械能的百分比:100%﹣33%﹣30%﹣7%=30%, W 1.2×108J 完全燃烧质量为m的汽油产生的总能量:Q= = =5×108J, η 30%×80% Q 5×108J 燃烧汽油的质量为:m= = =10kg。 q 5.0×107J/kg 故答案为:排气;2400;1.2×108;10。 20.(3分)某小组同学用一个酒精灯对质量是200g、初温度为﹣10℃的冰块进行加热, 完成冰的熔化实验。记录的数据如图象所示。已知水的比热容为4.2×103J/(kg•℃)。 (1)冰在B点的内能 C点的内能(填大于、小于或等于)。 (2)CD段水所吸收的热量是 J。 (3)冰的比热容是 J/(kg•℃)。【分析】(1)冰在熔化过程中需要吸热,内能增加; (2)知道冰的质量,由于冰熔化成水质量不变,可知水的质量,由图得出水的初温、 末温,利用Q =cm(t﹣t)求水吸收的热量; 吸 0 (3)用一个酒精灯加热,在相同时间内吸收的热量相同,AB段吸收的热量等于CD段 1 吸收热量的 ,利用Q =cm(t﹣t)求冰的比热容。 2 吸 0 【解答】解:(1)冰在熔化过程中需要吸热,内能增加,B点时的内能小于C点时的 内能; (2)因为冰熔化成水质量不变,所以水的质量m =200g=0.2kg, 水 由图知在CD段水的初温为0℃、末温为10℃,则水吸收的热量: Q =c m (t﹣t)=4.2×103J/(kg•℃)×0.2kg×(10℃﹣0℃)=8.4×103J; 吸水 水 水 0 (3)用同一个酒精灯加热,在相同时间内吸收的热量相同, AB段的加热时间是CD段加热时间的一半,则AB段吸收的热量: 1 1 Q = Q = ×8.4×103J=4.2×103J, 吸冰 2 吸水 2 由Q =cm(t﹣t)得冰的比热容: 吸 0 Q 4.2×103J c = 吸 = =2.1×103J/(kg•℃)。 冰 m (t -t ) 0.2kg×[0℃-(-10℃)] 冰 冰 0冰 故答案为:(1)小于;(2)8.4×103;(3)2.1×103。 21.(3分)如图甲为空气压缩引火仪,乙是四冲程汽油机的一个冲程,两图中以下几种 情况对比:①能量转化情况 ②改变气体内能的方式③气体内能的变化,其中 (填序号)是相同的。若汽油机 1s 内对外做功 15 次,则其曲轴的转速为 r/min,汽油机需要用冷却液进行降温,是利用了冷却液的 大的特性。【分析】(1)改变物体内能的方式有热传递和做功两种。做功改变物体内能的实质是 能量的转化,对物体做功,物体的内能增加,温度升高;物体对外做功,物体的内能减 少,温度降低; 内燃机的四个冲程有吸气冲程、压缩冲程、做功冲程、排气冲程,判断冲程名称可用口 诀:“先看气门开关情,再看活塞上下行;开下吸气开上排,关上压缩关下功”进行分 析; (2)四冲程内燃机的曲轴转2圈,完成4个冲程,1个工作循环中包括4个冲程并对外 做功1次; (3)水的比热容较大,相同质量的水和其他物质,在升高相同温度的情况下,水吸收 的热量最多。 【解答】解:(1)图甲中活塞压缩空气对空气做功,将机械能转化为内能,内能增加, 温度升高,是通过做功的方法改变空气的内能; 图乙中两个气门都关闭,火花塞点火,活塞向下运动,因此是做功冲程,此过程中内能 转化为机械能,内能减少,温度降低,是通过做功的方法改变燃气的内能; 综合分析甲乙两图能量转化情况和气体内能的变化不同,改变气体内能的方式相同; (2)四冲程内燃机的曲轴转2圈,完成4个冲程,并对外做功1次;汽油机每秒内对外 做功15次,曲轴转30圈,则每分钟对外做功900次,曲轴转1800圈,因此曲轴的转速 为1800r/min; (3)汽油机工作时会产生大量热,一般用水做冷却剂,是因为水的比热容比较大,由 Q =cmΔt可知,与其它液体相比,在质量和升高温度相同时,水可以吸收更多的热量, 吸 降低发动机的温度。 故答案为:②;1800;比热容。 22.(3分)质量为3kg的清洁机器人在水平地面上匀速运动时,所受水平推力与速度的 关系如图乙所示,在150N的水平推力作用下,该机器人在水平地面上匀速运动10s的 过程中,所受阻力大小为 N,推力所做功为 J;当该机器人在水平地面上 以0.3m/s的速度匀速运动时水平推力的功率是 W。 【分析】(1)机器人沿直线匀速清扫,根据二力平衡条件求出运动中所受的阻力;由 图象可知,在150N的水平推力作用下机器人的速度,根据s=vt求出匀速直线运动通过 的路程,根据W=Fs求出此时推力做的功; (2)根据图象读出该机器人在水平地面上以0.3m/s速度匀速直线运动时推力的大小,W Fs 利用P= = =Fv求出此时水平推力的功率。 t t 【解答】解: (1)因为机器人在水平地面上匀速运动,所以,机器人所受的阻力:f=F=150N; 由图象可知,在150N的水平推力作用下机器人的速度v=0.5m/s, s 根据v= 可得,匀速直线运动通过的路程:s=vt=0.5m/s×10s=5m, t 推力做的功:W=Fs=150N×5m=750J; (2)由图象可知,该机器人在水平地面上以0.3m/s速度匀速直线运动时的推力F′= 50N, 则水平推力的功率:P′=F′v′=50N×0.3m/s=15W。 故答案为:150;750;15。 三.作图题(共3小题,满分6分,每小题2分) 23.(2分)在图中画出使杠杆OA平衡时最小动力F 的方向和阻力F 的力臂L。 1 2 2 【分析】(1)力臂的概念:力臂是指从支点到力的作用线的距离; (2)杠杆平衡条件:动力×动力臂=阻力×阻力臂(FL=FL),在阻力跟阻力臂的乘 1 1 2 2 积一定时,动力臂越长,动力越小。 【解答】解: ①由杠杆平衡条件FL=FL 可知,在阻力跟阻力臂的乘积一定时,动力臂越长,动力 1 1 2 2 越小;图中支点在O点,当OA作为动力臂时,动力臂最长,动力最小;为使杠杆平衡, 则动力的方向应该垂直于OA向上;如图所示: ②O为支点,从O向F 的作用线作垂线段,即为F 的力臂L,如图所示: 2 2 2 24.(2分)在图中画出通电螺线管的S极和A点的电流方向。【分析】由磁极间的相互作用规律得出通电螺线管的左端为N极,右端为S极,再由右 手螺旋定则得出电流的方向。 【解答】解:由图可知,小磁针的左端是N极,右端是S极,由磁极间的相互作用可知, 螺线管的左端是N极,右端是S极,由安培定则可知电流从螺线管的右端流入,如图所 示: 25.(2分)如图所示,用笔画线代替导线将插座正确接入电路。 【分析】根据灯泡的接法确定火线和零线;三孔插座的接法:上孔接地线,左孔接零线, 右孔接火线。 【解答】解:由灯泡的接法可知,最上面的线为火线,中间为零线; 三孔插座的上面的孔接地线,可知,最下面的线为地线,三孔插座的上面的孔接地线, 左孔接入零线,右孔接火线。如图所示: 四.计算题(共2小题,满分12分,每小题6分) 26.(6分)如图所示的滑轮组中,动滑轮重1N,小强用6N的拉力F通过该滑轮组将重 10N物体以0.2m/s的速度沿竖直方向匀速提升0.4m。此过程中,求: (1)额外功; (2)拉力的功率; (3)该滑轮组机械效率。【分析】(1)由图可知滑轮组绳子的有效股数n=2,拉力端移动的距离s=2h,利用 W=Fs求拉力做的总功,利用W=Gh求拉力做的有用功,总功减去有用功可得额外功; s W (2)知道物体提升高度、速度,利用t= 求做功时间,再利用P= 求拉力的功率; v t W (3)利用 = 有用×100%求滑轮组的机械效率。 W 总 η 【解答】解: (1)由图可知,n=2,拉力端移动的距离: s=nh=2×0.4m=0.8m, 拉力做的总功: W =Fs=6N×0.8m=4.8J, 总 拉力做的有用功: W =Gh=10N×0.4m=4J, 有 拉力做的额外功: W =W ﹣W =4.8J﹣4J=0.8J; 额 总 有 s (2)由v= 可得拉力做功时间: t h 0.4m t= = =2s, v 0.2m/s 拉力的功率: W 4.8J P= 总= =2.4W; t 2s (3)滑轮组的机械效率: W 4J = 有×100%= ×100%≈83.3%。 W 4.8J 总 η 答:(1)额外功为0.8J; (2)拉力的功率为2.4W; (3)该滑轮组机械效率为83.3%。 27.(6分)小明家电吹风的简化电路如图所示,主要技术参数如下表。 热风温度 50~75℃额定功率 热风时:1000 W 冷风时:120 W 额定电压 220 V 质量 0.5 kg (1)电吹风吹冷风时,通过电动机的电流是多少? (2)正常工作吹热风5min,电热丝产生的热量是多少? (3)在用电高峰期,小明关闭家中其他用电器,只让电吹风通电,使其处于吹热风状 态1min,电能表的圆盘转了45转,求此时电吹风的实际功率。 【分析】(1)当吹冷风时,只有电动机工作,根据P=UI求出通过电动机的电流; (2)当电吹风吹热风时,电动机和电热丝同时工作,电动机与电热丝并联,电热丝的 电功率等于吹热风时的电功率减去吹冷风时的电功率,利用 Q=W=P t求电吹风吹热 R 5min电热丝产生的热量; (3)3000r/kW•h是指每消耗1kW•h的电能,电能表的转盘转3000r,据此求电能表的 W 转盘转45r,电吹风消耗的电能,再利用P= 求电吹风的实际功率。 t 【解答】解:(1)当吹冷风时,只有电动机工作,其功率P=120W, 1 由P=UI可得,通过电动机的电流: P 120W I = 1= ≈0.55A; 1 U 220V (2)当电吹风吹冷风时,只有电动机工作;当电吹风吹热风时,电动机和电热丝同时 工作,电动机与电热丝并联;所以吹热风时电热丝的电功率: P =P ﹣P =1000W﹣120W=880W, R 热 冷 t=5min=300s, 电吹风吹热风5min电热丝产生的热量: Q=W=P t=880W×300s=2.64×105J; R (3)3000r/kW•h是指每消耗1kW•h的电能,电能表的转盘转3000r, 电能表的转盘转45r,消耗的电能: 45r W= =0.015kW•h, 3000r/(kW⋅h)1 时间t=1min= h, 60 电吹风的实际功率: W 0.015kW⋅h = = = P t 1 0.9kW=900W。 h 60 答:(1)电吹风吹冷风时,通过电动机的电流是0.55A; (2)正常工作吹热风5min,电热丝产生的热量是2.64×105J; (3)此时电吹风的实际功率为900W。 五.实验探究题(共5小题,满分21分) 28.(4分)在探究“比较不同物质吸热的情况”的实验中,使用规格相同的电加热器加 热,实验装置如图所示。 加热时间/min 0 1 2 3 4 甲的温度/℃ 30 34 38 42 46 乙的温度/℃ 10 18 26 34 42 (1)实验中应量取 (选填“质量”或“体积”)相同的甲、乙两种液体,分别 倒入相同的烧杯中; (2)实验中,通过 (选填“升高的温度”或“加热时间”)来比较甲和乙 两种液体吸收热量的多少; (3)在两种液体都不沸腾的前提下,小明认为要把甲、乙两种液体加热到相同的温度 然后进行比较;小芳认为要加热相同的时间然后进行比较。你认为方法可行的是 (选填“小明”“小芳”或“都可行”); (4)分析上表数据得后要在甲乙两种液体中选择一种液体做冷却液,你认为选择 (选填“甲”或“乙”)液体较为合理; (5)小明认为实验过程是在一种理想状态下进行的,事实上实验过程中会有热量散到 周围环境中。小明想知道热量散失的过程是热传递导致还是热传递和蒸发共同作用的结 果,于是他将两相同的烧杯内倒入同等质量温度相同的热水。如果他想初步得到结果还 需 要 怎 么 做 ? 请 你 自 己 添 加 器 材 帮 他 设 计 一 简 单 实 验 来 探 究 结 果 。 【分析】(1)(2)比较物质吸热能力实验需要应用控制变量法,根据控制变量法的要求分析答题; (3)要比较不同物质的吸热能力,有两种办法:①让质量相同的不同物质加热相同的 时间,看温度的变化值,温度变化值大的物质吸热能力弱;②将质量相同的不同物质 加热到相同的温度,比较加热时间的不同,加热时间长的物质吸热能力强。 (4)根据表格中的数据分析;比热容大的,吸收相同的热量,温度升高的小,更适合 做冷却液; (5)小明想知道热量散失的过程是热传递导致还是热传递和蒸发共同作用的结果,实 验中需要改变热传递和蒸发的快慢。 【解答】解:(1)探究物质吸热能力实验,实验中应量取质量相同的甲、乙两种液体, 分别倒入相同的烧杯中; (2)用相同的电加热器加热,加热相同的时间,放出的热量就是相等的,甲和乙吸收 的热量也就是相等的,所以物质吸热的多少是通过加热时间来反映的; (3)比较甲、乙两种液体吸热本领的大小,可以加热相同的时间,观察两种液体温度 的变化量,温度变化量越大说明吸热能力弱;也可以加热到相同的温度,比较加热时间 的长短,加热时间长的吸热能力强,因此这两种方法都可以比较出液体的吸热能力; (4)由表格中的数据可知,在相同的时间内,吸收相同的热量,甲的温度升的低,乙 的温度升的高,则甲的吸热能力强;根据 Q=cm△t,吸收相同的热量,比热容大的, 温度升高的就小,就更适合做冷却液,甲的吸热能力强,甲的比热容大,故甲做冷却液 更好; (5)小明想知道热量散失的过程是热传递导致还是热传递和蒸发共同作用的结果,实 验中一个烧杯上加盖,另一个不加盖,改变热传递和蒸发的快慢,然后用温度计测量相 同时间后水的温度进行对比。 故答案为:(1)质量;(2)加热时间;(3)都可行;(4)甲;(5)一个烧杯上加 盖,另一个不加盖,用温度计测量相同时间后水的温度。 29.(5分)小芳同学设计了一个高度可调节的斜面来探究斜面的省力情况、斜面的机械 效率与斜面的倾斜程度之间的关系,如图所示。她首先测出小车重,然后用弹簧测力计 沿斜面拉动小车,调节斜面倾斜角 的大小多次测量,得到下表所示的数据: 斜面倾 小车重 斜面高 θ斜面长 拉力 有用功 总功 机械效 斜角 G/N h/m s/m F/N W /J W /J 率 有 总 12°θ 5 0.2 1 2.1 2.1 48%η 30° 5 0.5 1 3.6 2.5 69% 45° 5 0.7 1 4.3 3.5 4.3 (1)请你替小芳在上表中的空格处填上适当的数据。 (2)分析上表中的数据,可以得出的探究结论是:斜面倾斜角度越 ,斜面越省 力,斜面的机械效率越 。 (3)实验过程中拉力的方向应与斜面 。(4)若想探究斜面的机械效率与物重的关系,则要保持 不变,斜面的光滑 程度不变,只改变 。 【分析】(1)根据表中数据分别求出有用功、总功,根据效率公式求出斜面的效率; (2)纵向分析表中实验数据,找出不变的量和变化的量,分析实验数得出结论。 (3)利用斜面提升重物,额外功主要是克服摩擦力而做的功,拉力方向必须与摩擦力 方向保持在同一条直线上,故拉力的方向应与斜面平行; (4)根据控制变量法,若想探究斜面的机械效率与物重的关系,必须控制其它影响机 械效率的因素不变,只改变物体的重力。 【解答】解:(1)斜面倾斜角 =12°时做的有用功: W =Gh=5N×0.2m=1.0J, 有1 1 1 θ 斜面倾斜角 =30°时做的有用功: W =Fs=3.6N×1m=3.6J; 总2 2 2 θ 由表中实验数据可知,斜面倾斜角 =30°时斜面的机械效率: W 3.5J = 有3×100%= ×100%≈81 θ .4%.如下表所示: W 4.3J 总3 η 斜面倾 小车重 斜面高 斜面长 拉力 有用功 总功 机械效 斜角 G/N h/m s/m F/N W /J W /J 率 有 总 12°θ 5 0.2 1 2.1 1.0 2.1 48%η 30° 5 0.5 1 3.6 2.5 3.6 69% 45° 5 0.7 1 4.3 3.5 4.3 81.4% (2)由表中实验数据可知:拉动同样重的小车,斜面倾斜角 越小,所用的拉力越小, 斜面越省力,斜面的机械效率越低; θ (3)实验过程中拉力的方向应与斜面平行; (4)由(2)知,斜面倾斜角度影响机械效率的大小,若想探究斜面的机械效率与物重 的关系,则要保持斜面倾斜角度不变,只改变小车的重力进行试验即可。 故答案为:(1)如上表所示;(2)小;低;(3)平行;(4)斜面倾斜角度;小车的 物重大小。 30.(5分)在探究“物体动能的大小与哪些因素有关”的实验中,小欣同学设计了如图 甲、乙、丙所示的三次实验。让铁球从同一斜面上某处由静止开始向下运动,然后与放 在水平面上的纸盒相碰,铁球与纸盒在水平面上共同移动一段距离后静止。表面 毛巾 棉布 木板 摩擦力 最大 较大 最小 小车运动距离 最近 较远 最远 (1)要探究动能大小与物体质量的关系,应保证铁球到达水平面的 (填“质 量”、“速度”、“动能”)相同。 ( 2 ) 选 用 甲 、 丙 两 次 实 验 可 以 得 出 的 结 论 是 : 物 体 质 量 相 同 时 , 。 (3)此套装置能否用来探究重力势能大小的影响因素? 。 (4)小欣同学联想到“探究阻力对物体运动的影响”时,也用到了斜面,让小车从斜 面顶端由静止滑下,比较在不同表面滑行的距离(如表所示),小车在三个表面克服摩 擦力做功 (选填“相等”或“不相等”);若水平面绝对光滑,小车将 。 【分析】(1)要探究动能大小与物体质量的关系,需保持物体的速度相同,则需使小 球从同一斜面的同一高度由静止开始运动; (2)分析图甲、丙所示两次实验,根据实验控制的变量与实验现象分析答题; (3)重力势能和两个因素有关,一是物体质量,二是物体所处的高度; (4)直接比较小车在三个表面上克服摩擦力做功是否相等不好确定,可根据重力势能 大小关系及能量的转化分析;根据牛顿第一定律,若水平面绝对光滑,则木块不受摩擦 力作用,运动后将保持匀速直线运动。 【解答】解: (1)要探究动能大小与物体质量的关系,应保持小球的速度相同,而质量不同,所以 应使质量不同的小球从斜面的同一高度由静止滚下,保证铁球达到水平面时的速度相同; (2)由图示实验可知,甲、丙两次实验,两球的质量相同,甲图中小球滚下时的高度 较大,该小球到达斜面底端时的速度较大,将纸盒推动得更远,说明甲图中小球的动能 更大,由此可得:质量相同的物体,运动速度越大,它具有的动能就越大; (3)实验中可以选用质量相同的小球从同一斜面的不同高度滚下,来探究重力势能与 高度的关系,通过纸盒在水平面上移动的距离反映小球最初的重力势能大小;实验中还 可以用质量不相同的小球从同一斜面的相同高度滚下,来探究重力势能与质量的关系; (4)让小车从同一高度(由静止)下滑,根据决定重力势能大小的因素,小车最初的 重力势能相同,下滑到水平面时的动能也相同,在不同的材料表面上运动时,最终停下 来时,动能全部转为内能,克服摩擦力做了多少功就有多少动能转化为内能,所以,小 车在三个表面克服摩擦力做功相同; 小车从斜面上滚下,若水平面绝对光滑,小车不受摩擦力作用,小车所受合力为 0N,所以小车将做匀速直线运动。 故答案为:(1)速度;(2)速度越大,动能越大;(3)能;(4)相等;做匀速直线 运动。 31.(7分)实验小组探究电流与电阻的关系使用的器材有:电源、电流表、电压表、滑 动变阻器各一个,开关一个,五个定值电阻(5 、10 、15 、20 、25 ),导线若干, 设计了如图甲所示的电路图。 Ω Ω Ω Ω Ω (1)用笔画线做导线,将题中实物图乙按电路图连线; (2)开关在闭合前,图中滑动变阻器的滑片应位于变阻器的 端(A/B); (3)闭合开关,调节滑动变阻器时,他发现电流表示数始终为零而电压表示数保持不 变,则电路故障是 。 实验序号 1 2 3 4 5 电阻R/ 5 10 15 20 25 电流I/AΩ 0.40 0.20 0.10 0.10 0.08 (4)实验小组收集的数据如表。实验中控制定值电阻两端电压为 V,分析表中数 据,发现第 次实验的数据存在错误,反思产生原因,回忆是某次将定值电阻的阻 值由 变换为错误数据点对应阻值时(实验过程并未按表中序号顺序进行,而 是随机选取电阻测出数据填入表格),未调节滑片P就读取电流而造成的根据出现的数 Ω 据,求出电源的电压是 V。 【分析】(1)根据电路图连接实物图,元件顺序一一对应; (2)闭合开关前,应将滑动变阻器的滑片移至阻值最大处; (3)电流表示数为零,说明电路断路,电压表有示数,说明电压表与电源是连通的, 由此确定电路故障; (4)根据控制变量法,研究电流与电阻的关系时,需控制定值电阻两端的电压不变, 由表中数据,求出电阻两端的电压,并找出错误的数据; 因电源电压U一定,电压表示数(2V)一定,由串联电路电压的规律和分压原理知定 值电阻越大,变阻器连入电路的电阻越大; 由欧姆定律求出正确操作时电流大小与0.10A比较可确定变阻器连入的电阻应比正常情 况下大,确定可能情况; 由串联电路电压的规律及欧姆定律,由电源电压不变列方程确定符合题意的实验,并求出电源电压大小。 【解答】解:(1)根据电路图连接实物图,滑动变阻器串联接入电路,电压表并联在 定值电阻两端,如下图所示: (2)闭合开关前,滑动变阻器的滑片应位于阻值最大处,即远离下接线柱的B端; (3)电流表示数为零,说明电路断路,电压表有示数,说明电压表与电源是连通的, 则与电压表并联的电路断路了,电路故障是定值电阻断路; (4)研究电流与电阻关系时,要控制定值电阻两端的电压不变, 由 表 中 数 据 知 : U = IR = 0.4A×5 = 0.2A×10 = 0.1A×20 = 0.08A×25 = V 2V≠0.10A×15 , Ω Ω Ω Ω 故实验中控制定值电阻两端的电压为2V,第3次实验的数据存在错误; Ω 因电源电压U一定,电压表示数(2V)一定,由串联电路电压的规律,变阻器的电压 也是一定的, 故变阻器的电压与定值电阻的电压之比为一定值,由分压原理,定值电阻越大,变阻器 连入电路的电阻越大; 第3次实验,正确操作时,电流应为: U 2V I = V = ≈0.13A>0.10A, 3 R 15Ω 故变阻器连入的电阻应比正常情况下大, 故只有可能是第4、5次(定值电阻分别为20 和25 )实验时未调节滑片P就读取电 流而造成的, Ω Ω 若是第4次未调节滑片P就读取电流而造成的,则根据欧姆定律,第3次的电流与第4 次的电流不应该相同,而表格中数据都是0.1A,故第4次不符合题意,应是第5次未调 节滑片P就读取电流而造成的; 根据欧姆定律和串联电路电压的规律,由电源电压不变有: IR +U =IR +U , 3 滑 3 5 滑 5 0.1A×R +1.5V=0.08A×R +2V, 滑 滑 解之:R =25 , 滑 则电源电压为:U=0.1A×25 +1.5V=4V。 Ω Ω故答案为:(1)见上图;(2)B;(3)定值电阻断路;(4)2;3;25;4。 32.(7分)小明用如图甲所示的电路测量一只额定电压为3.8V灯泡的额定功率。 (1)请你用笔画线代替导线,将图甲的电路连完整。 (2)闭合开关,移动滑动变阻器的滑片,发现灯泡始终不亮,电流表示数几乎为零电 压表指针明显偏转,出现这种现象的原因可能是 。 (3)排除故障后,移动滑动变阻器的滑片,到某一位置时电压表的示数为3V.若要测小 灯泡的额定功率,应将滑片向 (左右)移动,直至 时停止移动滑片, 此时电流表示数如图乙所示,其示数为 A,额定功率为 W。 (4)测出小灯泡的额定功率后,小明又把灯泡两端电压调为额定电压的一半,发现测 1 得的功率不等于其额定功率的 ,这是由于 。 4 【分析】(1)灯泡串联在电路中,电压表采用“正进负出”的连接方式; (2)电流表示数几乎为零,说明电路是断路,电压表指针明显偏转,说明与电压表并 联部分以外的电路是通路,分析故障原因; (3)根据电压表的量程读出电压表的示数,根据串联电路电压规律可知应减小滑动变 阻器两端的电压,由此判断滑片的移动方向;根据电流表的量程读出电流表的示数,由 P=UI计算功率; U2 (4)根据公式P= 和电阻受温度的影响分析实际功率与额定功率的大小关系。 R 【解答】解:(1)灯泡串联在电路中,电压表采用“正进负出”的连接方式,电路连 接如图所示:(2)发现灯泡始终不亮,电流表示数几乎为零,说明电路是断路,电压表指针明显偏 转,说明与电压表并联部分以外的电路是通路,出现这种现象的原因可能是灯泡断路; (3)电压表的示数为3V,小于灯泡的额定电压3.8V,根据串联电路电压规律可知应减 小滑动变阻器两端的电压,即减小滑动变阻器接入电路的电阻,应将滑片向右端移动, 直到小灯泡正常发光,使电压表的示数为 3.8V;如图乙所示,电流表的量程为 0~ 0.6A,分度值为0.02A,电流表示数为0.3A,由P=UI得灯泡的额定功率为:P=UI= 3.8V×0.3A=1.14W; U2 (4)当加在灯泡两端的电压为额定电压的一半时,根据公式P= 可知,若灯泡电阻 R 1 不变,则灯泡的实际功率P = P ,但是随着功率减小,灯泡电阻随温度的降低而减 实 4 额 1 小,故灯泡的实际功率P > P ; 实 4 额 故答案为:(1)如图所示;(2)灯泡断路;(3)右;3.8;0.3;1.14;(4)灯泡电阻 随温度的降低而减小。