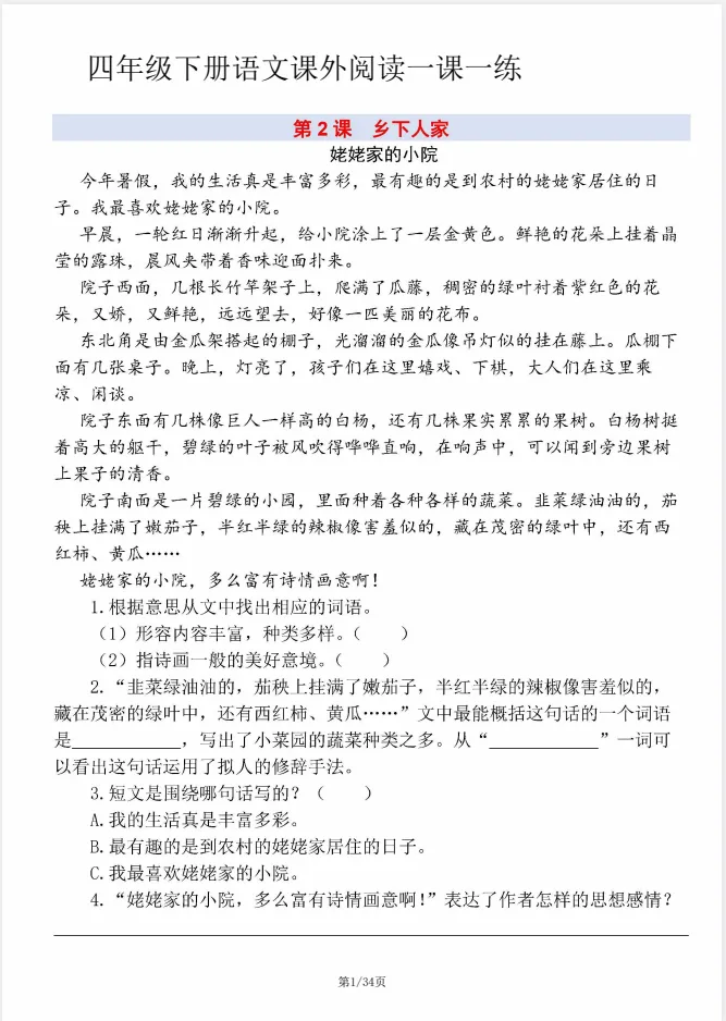
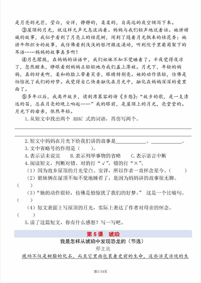
四年级下册语文【课外阅读一课一练】可打印

今天为大家免费分享最近超火的学习资料。如果觉得这份资料不错,建议分享到班级群/年级群,让其他家长打印出来,帮助孩子学习;如果觉得合适,请支持正版!
四年级下册语文【课外阅读一课一练】可打印
PDF电子版附链接可下载打印
文章末尾可直接领取,无套路,如果觉得这份资料不错,建议分享到班级群/年级群,让其他家长打印出来,帮助孩子学习;如果觉得合适,请支持正版!
02
教辅在精不在多,建议购买正版纸质图书
本公众号分享的教辅资料,是为了给家长、学生和教师介绍并展示此套教辅资料的内容和特点,大家可以根据提供的资料信息,选择购买合适的正版纸质资料。作为一名家长,我也会经常买很多教辅资料,但其实很多资料都不会从头用到尾,有的写几页可能就不用了,个中原因有很多。但如果在购买之前,能够通过我们对比更多的教辅资料,选择最适合孩子的资料,这才是我们分享的真正意义!我们也建议各位家长、老师朋友,如果觉得某个资料比较合适,请一定要购买纸质正版!毕竟正版纸质印刷更精美、使用更系统、更方便。资料无限,时间有限,任何类型的资料有一两套就好,切不可这套做两页,那套做两页,这样不会有好的效果。祝孩子们学有所成!
03
文末查看电子版获取方式
文末查看电子版获取方式
文末查看电子版获取方式
(因篇幅限制,仅展示部分内容)



04

05 资料领取

关注公众号
点赞+推荐
领取方式
复制链接或扫码领取

链接:https://pan.quark.cn/s/24100f4a78f1




夜雨聆风