生物会考:高频必背考点(可下载打印)



完整高清PDF电子文档
请到文章底部查看
高清电子版可直接打印




















声明:小小资源社分享的资源均通过网络等公共渠道获得,仅供试用!版权属于原出版机构或影像公司,本资源为电子载体,传播分享仅限于家庭使用与交流心得、参考和辅助购买决策,不得以任何理由在商业行为中使用,若喜欢此资源,建议购买实体产品。文章中的视频及图片均来自网络,版权归原作者或原出版社所有。如有侵权,请及时联系删除。
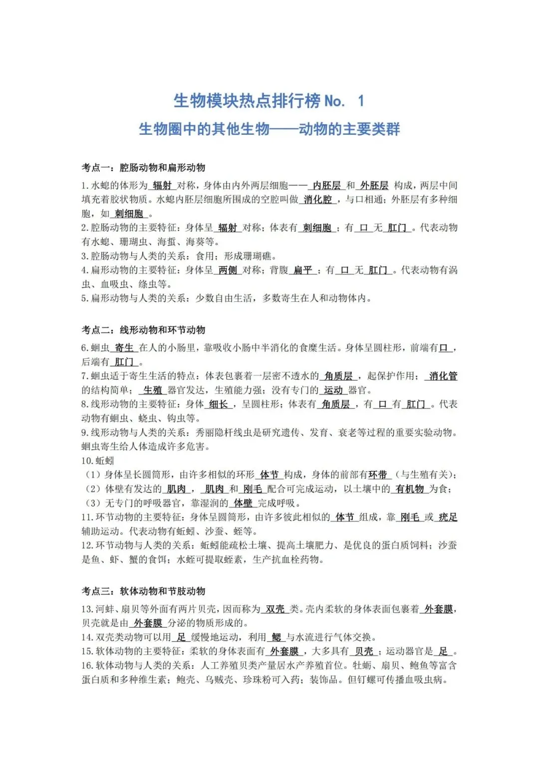
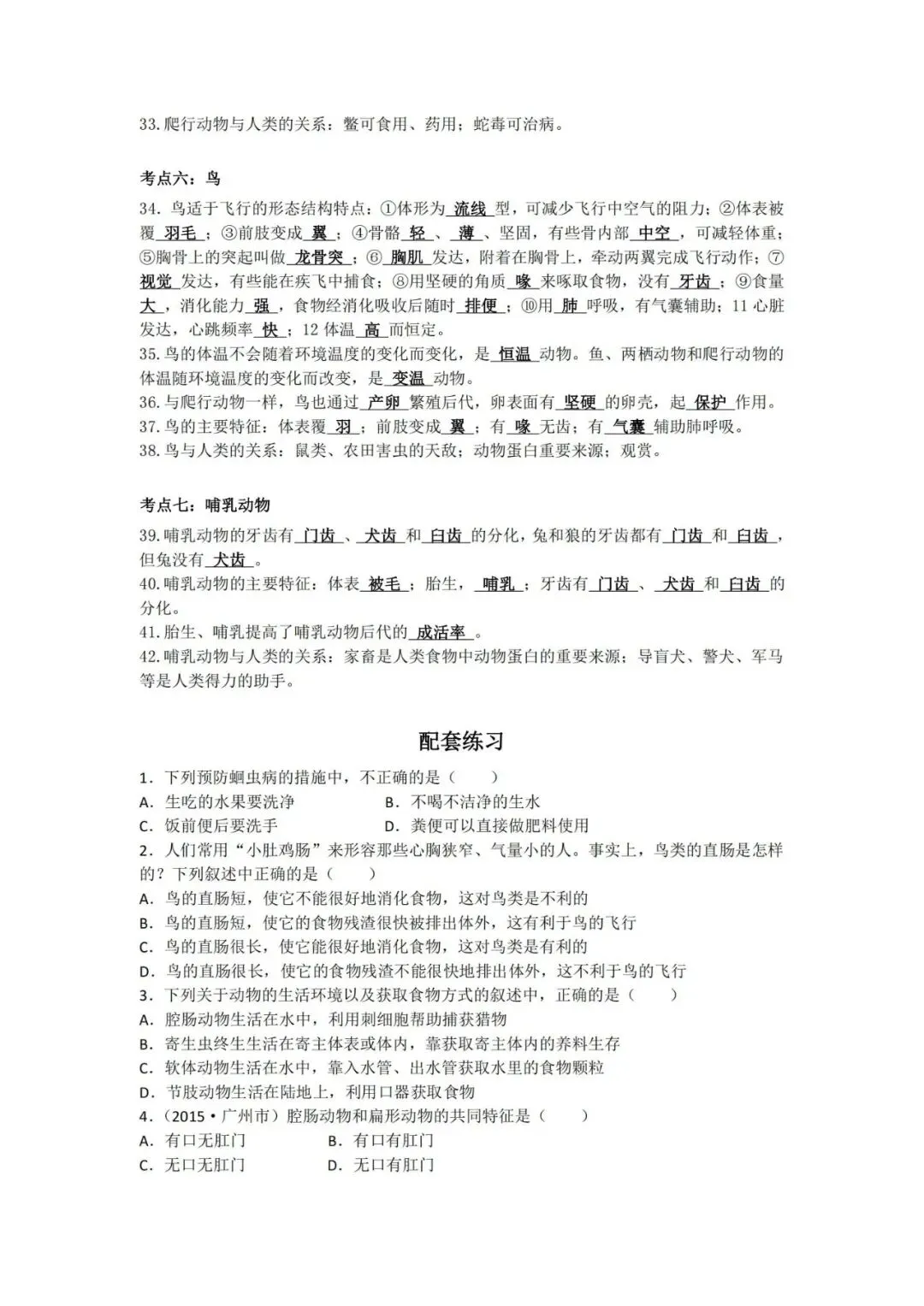
|
|
||
|
|
|
|
|
|
|
|
|
|
|
|
|
|
|
|
|
|
|
|
|
|
|
|
|
|
|
|
|
|
|
|
|
|
|
|
获取完整电子版:
第一步:点点右下角的“赞”和“在看”,感谢
!
第二步:点击下载→高清PDF电子版
夜雨聆风