Science推出AI虚拟筛选新工具:DrugReflector!和虚拟敲除、分子对接一起做,热点集合!

走过路过不要错过,今天更新全新AI虚拟筛选工具——DrugReflector!
DrugReflector于2025年发表在Science,是一种基于转录组数据的药物筛选算法,能够计算药物转录组扰动,逆转疾病表达谱,从而不依赖靶点结构和药靶结合筛选药物,适用于神经退行性疾病、肿瘤、代谢病、纤维化等多种疾病。而且相较于传统筛选,DrugReflector的命中率提升了13–17倍,还能不断进化,越用越准!
看到药物筛选,大家也没有想到soFOCAL算法呢,同样是药物的虚拟筛选,soFOCAL基于单细胞转录组计算细胞-药物相关性,找出哪些细胞亚群对哪个药敏感、耐药,主要侧重于肿瘤异质和联合用药。无论哪种筛选,凯丽团队均已掌握,想了解的朋友可以找凯丽获得工具包,定制专属分析方案~

目前已有文章将DrugReflector作为药物数据库筛选的上位替代,与分子对接一起预测,一起来看:研究首次将单细胞多组学、机器学习以及DrugReflector虚拟筛选用于帕金森病(PD)失眠靶点系统挖掘,鉴定出了可用药靶点TAZ与高亲和力小分子BRD–K97481123。

作为单基因分析,文章不仅聚焦PD与失眠共病,使用5套转录组WGCNA、机器学习分析,确定了核心靶点,还用1套单细胞数据做了细胞注释、拟时序分析、细胞通讯、单细胞代谢、空间分布以及scTenifoldKnk虚拟敲除等多重分析,极大提高了工作量,研究更有深度;最后通过DrugReflector3和分子对接虚拟筛选预测结合活性,在研究成果临床转化价值中起到了核心作用,创新性赛高!
为什么说这个算法适合大家复现?因为只需转录数据就可进行,还能与虚拟敲除、分子对接等热点联动,大家手头如果有数据,不妨都加上试试,如果不清楚怎么分析,找凯丽!

数据
5套PD黑质数据集:GSE20141、GSE7621、GSE20163、GSE20164、GSE20333,1套PD患者黑质单细胞数据集:GSE140231,Genecard失眠相关基因。
方法思路
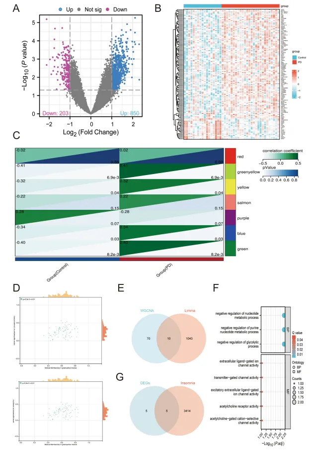
1.整合转录组数据先后进行差异分析和WGCNA共表达网络分析筛选,再与失眠基因取交集,获得失眠相关PD差异基因(IDEGs)。
2.使用LASSO、RF、SVM-RFE三种算法联合筛选,确定核心基因。
3.多数据集验证基因诊断效能,GSEA富集分析基因功能通路,免疫浸润分析基因免疫特征。
4.单细胞注释、拟时序分析、细胞通讯、代谢分析以及scTenifoldKnk虚拟敲除解析核心基因定位与功能。
5.DrugRefLector工具虚拟筛选可逆转PD表型的最优候选药物,通过分子对接验证结合。
6.实验验证PD细胞中的靶点表达。

主要结果
筛选锁定TAZ(WWTR1)为唯一核心靶点。

TAZ诊断价值极高。

TAZ主要富集于神经元,调控神经元分化与PD通路。

基于PD表达谱,虚拟筛选得到BRD-K97481123是最优药物。

凯丽笔记
DrugReflector AI虚拟筛选,不仅选得快、找得准、结果可靠,创新性也更强;而且使用门槛低,转录组相对于单细胞分析起来更方便,数据更充足;在课题转化中也好理解,单独分析自成章节,设计起来更方便,还能与虚拟敲除形成热点联动~当然凯丽团队更是基于DrugReflector的诸多优点,专注实战经验、数据挖掘与流程分析,为大家提供最全面可靠的分析方案,有需要随时联系~

定制生信分析
生信云服务器
课题方案设计
夜雨聆风