当前位置:首页>文档>重难点08常见无机物的性质与转化(原卷版)_05高考化学_新高考复习资料_2023年新高考资料_专项复习_2023年高考化学热点·重点·难点专练(新高考专用)

重难点08常见无机物的性质与转化(原卷版)_05高考化学_新高考复习资料_2023年新高考资料_专项复习_2023年高考化学热点·重点·难点专练(新高考专用)

  • 2026-04-11 09:05:38 2026-03-30 03:58:17

文档预览

重难点08常见无机物的性质与转化(原卷版)_05高考化学_新高考复习资料_2023年新高考资料_专项复习_2023年高考化学热点·重点·难点专练(新高考专用)
重难点08常见无机物的性质与转化(原卷版)_05高考化学_新高考复习资料_2023年新高考资料_专项复习_2023年高考化学热点·重点·难点专练(新高考专用)
重难点08常见无机物的性质与转化(原卷版)_05高考化学_新高考复习资料_2023年新高考资料_专项复习_2023年高考化学热点·重点·难点专练(新高考专用)
重难点08常见无机物的性质与转化(原卷版)_05高考化学_新高考复习资料_2023年新高考资料_专项复习_2023年高考化学热点·重点·难点专练(新高考专用)
重难点08常见无机物的性质与转化(原卷版)_05高考化学_新高考复习资料_2023年新高考资料_专项复习_2023年高考化学热点·重点·难点专练(新高考专用)
重难点08常见无机物的性质与转化(原卷版)_05高考化学_新高考复习资料_2023年新高考资料_专项复习_2023年高考化学热点·重点·难点专练(新高考专用)
重难点08常见无机物的性质与转化(原卷版)_05高考化学_新高考复习资料_2023年新高考资料_专项复习_2023年高考化学热点·重点·难点专练(新高考专用)
重难点08常见无机物的性质与转化(原卷版)_05高考化学_新高考复习资料_2023年新高考资料_专项复习_2023年高考化学热点·重点·难点专练(新高考专用)
重难点08常见无机物的性质与转化(原卷版)_05高考化学_新高考复习资料_2023年新高考资料_专项复习_2023年高考化学热点·重点·难点专练(新高考专用)
重难点08常见无机物的性质与转化(原卷版)_05高考化学_新高考复习资料_2023年新高考资料_专项复习_2023年高考化学热点·重点·难点专练(新高考专用)
重难点08常见无机物的性质与转化(原卷版)_05高考化学_新高考复习资料_2023年新高考资料_专项复习_2023年高考化学热点·重点·难点专练(新高考专用)
重难点08常见无机物的性质与转化(原卷版)_05高考化学_新高考复习资料_2023年新高考资料_专项复习_2023年高考化学热点·重点·难点专练(新高考专用)
重难点08常见无机物的性质与转化(原卷版)_05高考化学_新高考复习资料_2023年新高考资料_专项复习_2023年高考化学热点·重点·难点专练(新高考专用)
重难点08常见无机物的性质与转化(原卷版)_05高考化学_新高考复习资料_2023年新高考资料_专项复习_2023年高考化学热点·重点·难点专练(新高考专用)
重难点08常见无机物的性质与转化(原卷版)_05高考化学_新高考复习资料_2023年新高考资料_专项复习_2023年高考化学热点·重点·难点专练(新高考专用)
重难点08常见无机物的性质与转化(原卷版)_05高考化学_新高考复习资料_2023年新高考资料_专项复习_2023年高考化学热点·重点·难点专练(新高考专用)
重难点08常见无机物的性质与转化(原卷版)_05高考化学_新高考复习资料_2023年新高考资料_专项复习_2023年高考化学热点·重点·难点专练(新高考专用)
重难点08常见无机物的性质与转化(原卷版)_05高考化学_新高考复习资料_2023年新高考资料_专项复习_2023年高考化学热点·重点·难点专练(新高考专用)
重难点08常见无机物的性质与转化(原卷版)_05高考化学_新高考复习资料_2023年新高考资料_专项复习_2023年高考化学热点·重点·难点专练(新高考专用)
重难点08常见无机物的性质与转化(原卷版)_05高考化学_新高考复习资料_2023年新高考资料_专项复习_2023年高考化学热点·重点·难点专练(新高考专用)

文档信息

文档格式
docx
文档大小
6.618 MB
文档页数
16 页
上传时间
2026-03-30 03:58:17

文档内容

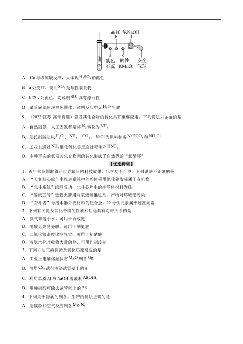
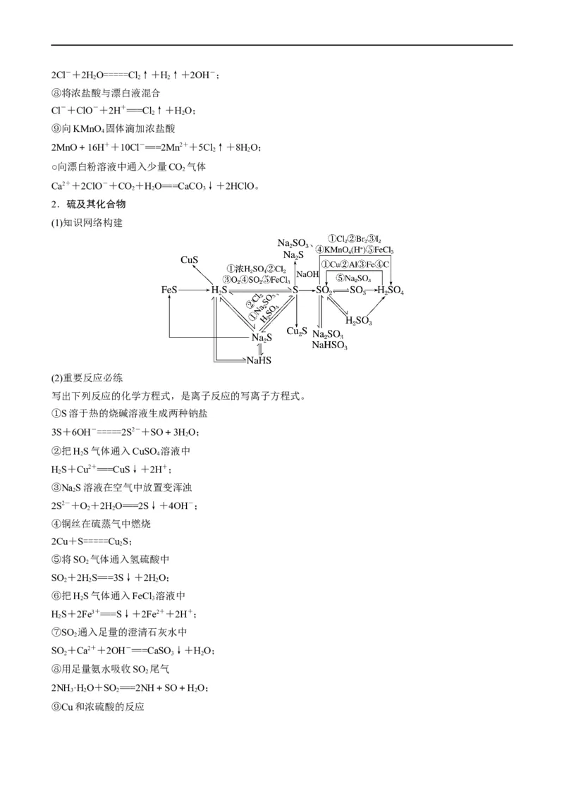
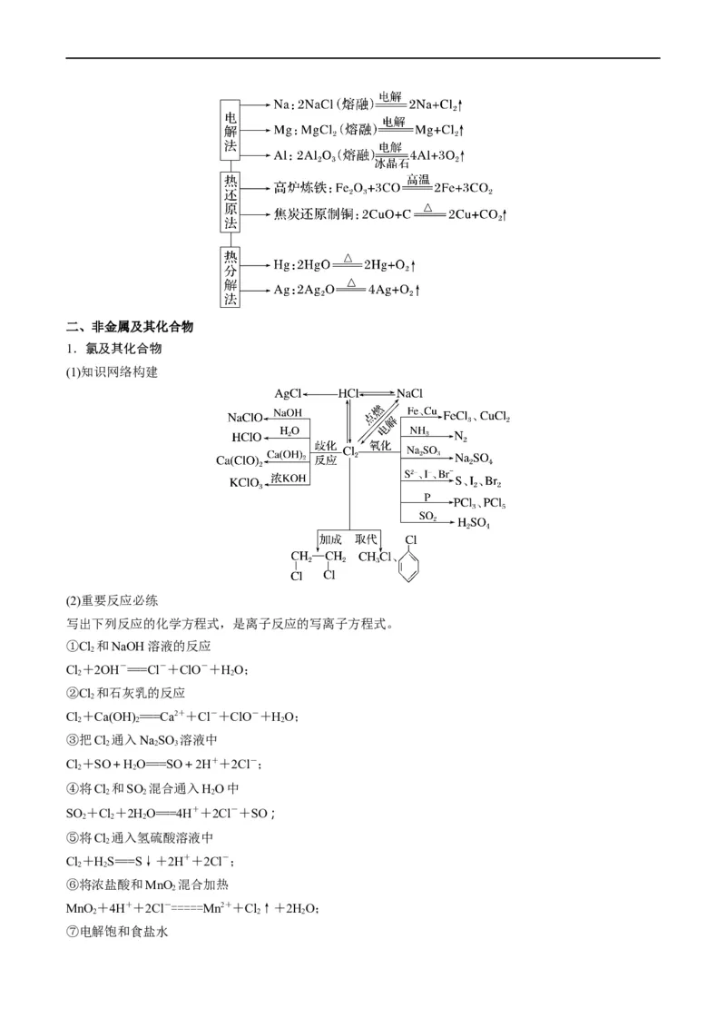
重难点 08 常见无机物的性质与转化 一、金属及其化合物 1.钠及其化合物的转化关系 (1)知识网络构建 (2)重要反应方程式的书写 写出下列反应的化学方程式,是离子反应的写出离子方程式。 ①Na和HO的反应 2 2Na+2HO===2Na++2OH-+H↑; 2 2 ②Na在空气中燃烧 2Na+O=====NaO; 2 2 2 ③NaO 和HO的反应 2 2 2 2NaO+2HO===4Na++4OH-+O↑; 2 2 2 2 ④NaO 和CO 的反应 2 2 2 2NaO+2CO===2NaCO+O; 2 2 2 2 3 2 ⑤向NaOH溶液中通入过量CO 2 OH-+CO===HCO; 2 ⑥将NaCO 溶液与石灰乳混合 2 3 CO+Ca(OH) ===CaCO +2OH-; 2 3 ⑦向NaCO 稀溶液中通入过量CO 2 3 2 CO+CO+HO===2HCO; 2 2 ⑧将NaHCO 溶液和NaOH溶液等物质的量混合 3 HCO+OH-===CO+HO; 2 ⑨将NaHCO 溶液与澄清石灰水等物质的量混合 3 HCO+Ca2++OH-===CaCO ↓+HO; 3 2 ⑩将NaHCO 溶液与少量澄清石灰水混合 3 2HCO+Ca2++2OH-===CaCO ↓+CO+2HO。 3 2 2.铁及其化合物的转化关系(1)知识网络构建 (2)重要反应方程式的书写 写出下列反应的化学方程式,是离子反应的写出离子方程式。 ①Fe和过量稀HNO 的反应 3 Fe+4H++NO===Fe3++NO↑+2HO; 2 ②Fe高温下和水蒸气的反应 3Fe+4HO(g)=====Fe O+4H; 2 3 4 2 ③铝与氧化铁的铝热反应 Fe O+2Al=====2Fe+Al O; 2 3 2 3 ④用赤铁矿冶炼铁的原理 Fe O+3CO=====2Fe+3CO; 2 3 2 ⑤Fe(OH) 长时间露置于空气中 2 4Fe(OH) +O+2HO===4Fe(OH) ; 2 2 2 3 ⑥FeO和稀HNO 的反应 3 3FeO+10H++NO===3Fe3++NO↑+5HO; 2 ⑦Fe(OH) 和HI的反应 3 2Fe(OH) +6H++2I-===2Fe2++I+6HO; 3 2 2 ⑧FeBr 溶液和少量Cl 的反应 2 2 2Fe2++Cl===2Fe3++2Cl-; 2 ⑨FeBr 溶液和等物质的量的Cl 反应 2 2 2Fe2++2Br-+2Cl===2Fe3++Br +4Cl-; 2 2 ⑩FeBr 溶液和过量Cl 的反应 2 2 2Fe2++4Br-+3Cl===2Fe3++2Br +6Cl-。 2 2 3.铜 (1)单质铜 ①物理性质:紫红色固体,具有良好的延展性、导热性和导电性。 ②化学性质 生成铜绿的化学方程式:2Cu+O+CO+HO===Cu (OH) CO(绿色固体)。 2 2 2 2 2 3Cu和S反应的化学方程式:2Cu+S=====Cu S。 2 与浓硫酸共热的化学方程式:Cu+2HSO (浓)=====CuSO +SO ↑+2HO。 2 4 4 2 2 与稀硝酸反应的离子方程式:3Cu+8H++2NO===3Cu2++2NO↑+4HO。 2 与浓硝酸反应的离子方程式:Cu+4H++2NO===Cu2++2NO ↑+2HO。 2 2 与FeCl 溶液反应的离子方程式:Cu+2Fe3+===2Fe2++Cu2+。 3 (2)氧化铜和氧化亚铜 名称 氧化铜 氧化亚铜 颜色 黑色 砖红色 与酸反应(H+) CuO+2H+===Cu2++HO Cu O+2H+===Cu2++Cu+HO 2 2 2 与H 反应 CuO+H=====Cu+HO Cu O+H=====2Cu+HO 2 2 2 2 2 2 转化关系 4CuO=====2Cu O+O↑ 2 2 (3)氢氧化铜 ①物理性质:蓝色难溶于水的固体。 ②化学性质及应用 反应①的化学方程式:Cu(OH) =====CuO+HO。 2 2 反应②的化学方程式:Cu(OH) +2H+===Cu2++2HO。 2 2 (4)铜盐 ①Cu (OH) CO 名称为碱式碳酸铜,是铜绿、孔雀石的主要成分。 2 2 3 ②CuSO ·5H O俗称蓝矾、胆矾。 4 2 可发生―――――→―――――→+5HO,无水CuSO 遇水变蓝色,可用于检验水的存在。 2 4 ③铜盐溶液有毒,主要是因为Cu2+作为一种重金属离子能与蛋白质作用,使蛋白质变性失去生理活性,因 此可将胆矾、熟石灰、水配成波尔多液,用来杀灭植物的病毒。 4.数形结合与“铝三角” (1)Al3+、Al(OH) 、[Al(OH) ]-之间的转化关系 3 4 (1)①Al3++3NH ·H O===Al(OH) ↓+3NH 3 2 3②Al3++3[Al(OH) ]-===4Al(OH) ↓ 4 3 ③Al3++3OH-===Al(OH) ↓ 3 (2)Al(OH) +3H+===Al3++3HO 3 2 (3)Al3++4OH-===[Al(OH) ]- 4 (4)[Al(OH)]-+4H+===Al3++4HO 4 2 (5)①[Al(OH) ]-+CO===Al(OH) ↓+HCO 4 2 3 ②[Al(OH) ]-+H+===Al(OH) ↓+HO 4 3 2 (6)Al(OH) +OH-===[Al(OH) ]- 3 4 (2)与Al(OH) 沉淀生成有关的图像分析 3 ①可溶性铝盐溶液与NaOH溶液反应的图像(从上述转化关系中选择符合图像变化的离子方程式,下同) 可溶性铝盐溶液中逐滴加入NaOH NaOH溶液中逐滴加入可溶性铝盐 操作 溶液至过量 溶液至过量 立即产生白色沉淀→渐多→最多→ 无沉淀(有但即溶)→出现沉淀→渐 现象 渐少→消失 多→最多→沉淀不消失 图像 方程式 AB:(1)③ AB:(3) 序号 BD:(6) BC:(1)② ②偏铝酸盐溶液与盐酸反应的图像 操作 偏铝酸盐溶液中逐滴加入稀盐酸至过量 稀盐酸中逐滴加入偏铝酸盐溶液至过量 立即产生白色沉淀→渐多→最多→渐少 无沉淀→出现沉淀→渐多→最多→沉淀不 现象 →消失 消失 图像 方程 AB:(5)② AB:(4) 式 BC:(2) BC:(1)② 序号 ③突破Al(OH) 沉淀图像三个秘诀 3 明晰横、纵坐标含义,然后通过曲线变化特点分析反应原理。 掌握Al3+、Al(OH) 、AlO三者之间的转化比例: 3明晰Al3+溶液中加碱(OH-)的几种常见变形图像,如: 图A中,n(H+)∶n(Al3+)=2∶1。 图B中,若已知原溶液中含有Mg2+。则可推出: n(Mg2+)∶n(Al3+)=1∶1。 图C中,若已知原溶液中含有H+和Mg2+,则可推导出:n(H+)∶n(Al3+)∶n(Mg2+)=2∶1∶1。 (3)铝三角的应用 ①选择制备Al(OH) 的最佳途径 3 由Al3+制备Al(OH) ,宜用Al3+与氨水反应: 3 Al3++3NH ·H O===Al(OH) ↓+3NH 3 2 3 由NaAlO 制备Al(OH) 宜用CO 与AlO反应: 2 3 2 2HO+AlO+CO===Al(OH) ↓+HCO 2 2 3 从节约原料角度,由Al制备Al(OH) ,宜用Al制备Al3+,Al制备AlO,然后将二者混合: 3 Al3++3AlO+6HO===4Al(OH) ↓ 2 3 5.金属矿物的开发利用 (1)金属在自然界中的存在 (2)金属冶炼的实质 金属的冶炼过程就是把金属从化合态还原为游离态的过程。即Mn++ne-===M(写反应通式,用M表示金 属)。 (3)金属冶炼的方法 例如下列金属的冶炼(用化学方程式表示)二、非金属及其化合物 1.氯及其化合物 (1)知识网络构建 (2)重要反应必练 写出下列反应的化学方程式,是离子反应的写离子方程式。 ①Cl 和NaOH溶液的反应 2 Cl+2OH-===Cl-+ClO-+HO; 2 2 ②Cl 和石灰乳的反应 2 Cl+Ca(OH) ===Ca2++Cl-+ClO-+HO; 2 2 2 ③把Cl 通入NaSO 溶液中 2 2 3 Cl+SO+HO===SO+2H++2Cl-; 2 2 ④将Cl 和SO 混合通入HO中 2 2 2 SO +Cl+2HO===4H++2Cl-+SO; 2 2 2 ⑤将Cl 通入氢硫酸溶液中 2 Cl+HS===S↓+2H++2Cl-; 2 2 ⑥将浓盐酸和MnO 混合加热 2 MnO +4H++2Cl-=====Mn2++Cl↑+2HO; 2 2 2 ⑦电解饱和食盐水2Cl-+2HO=====Cl↑+H↑+2OH-; 2 2 2 ⑧将浓盐酸与漂白液混合 Cl-+ClO-+2H+===Cl↑+HO; 2 2 ⑨向KMnO 固体滴加浓盐酸 4 2MnO+16H++10Cl-===2Mn2++5Cl↑+8HO; 2 2 ○向漂白粉溶液中通入少量CO 气体 2 Ca2++2ClO-+CO+HO===CaCO ↓+2HClO。 2 2 3 2.硫及其化合物 (1)知识网络构建 (2)重要反应必练 写出下列反应的化学方程式,是离子反应的写离子方程式。 ①S溶于热的烧碱溶液生成两种钠盐 3S+6OH-=====2S2-+SO+3HO; 2 ②把HS气体通入CuSO 溶液中 2 4 HS+Cu2+===CuS↓+2H+; 2 ③NaS溶液在空气中放置变浑浊 2 2S2-+O+2HO===2S↓+4OH-; 2 2 ④铜丝在硫蒸气中燃烧 2Cu+S=====Cu S; 2 ⑤将SO 气体通入氢硫酸中 2 SO +2HS===3S↓+2HO; 2 2 2 ⑥把HS气体通入FeCl 溶液中 2 3 HS+2Fe3+===S↓+2Fe2++2H+; 2 ⑦SO 通入足量的澄清石灰水中 2 SO +Ca2++2OH-===CaSO↓+HO; 2 3 2 ⑧用足量氨水吸收SO 尾气 2 2NH ·H O+SO ===2NH+SO+HO; 3 2 2 2 ⑨Cu和浓硫酸的反应Cu+2HSO (浓)=====CuSO +SO ↑+2HO; 2 4 4 2 2 ○C和浓硫酸的反应 C+2HSO (浓)=====CO↑+2SO ↑+2HO; 2 4 2 2 2 ⑪把浓HSO 滴到NaSO 固体上 2 4 2 3 HSO (浓)+NaSO ===NaSO +HO+SO ↑。 2 4 2 3 2 4 2 2 3.氮及其化合物 (1)知识网络构建 (2)重要反应必练 写出下列反应的化学方程式,是离子反应的写离子方程式。 ①把NH 通入水中 3 NH +HONH ·H ONH+OH-; 3 2 3 2 ②实验室利用NH Cl固体、Ca(OH) 固体混合加热制备NH 4 2 3 2NH Cl+Ca(OH) =====2NH ↑+2HO+CaCl ; 4 2 3 2 2 ③NH 的催化氧化 3 4NH +5O=====4NO+6HO; 3 2 2 ④NO 溶于水 2 3NO +HO===2H++2NO+NO; 2 2 ⑤NO 被烧碱溶液吸收生成两种钠盐 2 2NO +2OH-===NO+NO+HO; 2 2 ⑥物质的量之比为1∶1的NO和NO 混合气体恰好被烧碱溶液吸收生成一种钠盐 2 NO+NO +2OH-===2NO+HO; 2 2 ⑦Cu和稀HNO 的反应 3 3Cu+8H++2NO===3Cu2++2NO↑+4HO; 2 ⑧Cu和浓HNO 的反应 3 Cu+4H++2NO===Cu2++2NO ↑+2HO; 2 2 ⑨C和浓HNO 的反应 3 C+4H++4NO=====CO↑+4NO ↑+2HO; 2 2 2 ⑩浓硝酸见光分解 4HNO=====4NO ↑+O↑+2HO。 3 2 2 2(建议用时:35分钟) 【真题再现】 1.(2022·浙江·高考真题)下列说法不正确的是 A.晶体硅的导电性介于导体和绝缘体之间,常用于制造光导纤维 B.高压钠灯发出的黄光透雾能力强、射程远,可用于道路照明 C.氧化铝熔点高,常用于制造耐高温材料 D.用石灰石-石膏法对燃煤烟气进行脱硫,同时可得到石膏 2.(2021·浙江·高考真题)下列说法不正确的是 A.硅酸钠是一种难溶于水的硅酸盐 B.镁在空气中燃烧可生成氧化镁和氮化镁 C.钠与水反应生成氢氧化钠和氢气 D.常温下,铝遇浓硝酸或浓硫酸时会发生钝化 3.(2022·浙江·高考真题)亚硝酸钠俗称“工业盐”,其外观、口感与食盐相似,人若误服会中毒。现将 适量某样品(成分为亚硝酸钠或氯化钠)溶于水配成溶液,分别取少量该溶液于试管中进行实验。下列方案 设计、现象和结论都正确的是 方案设计 现象和结论 KClO AgNO 先加入少量 3溶液,再加 3溶液和足量稀硝酸,振 A 若产生白色沉淀,则样品为亚硝酸钠 荡 B 加到少量 KMnO 4溶液中,再加硫酸酸化,振荡 若溶液褪色,则样品为亚硝酸钠 C 先加到少量 FeCl 2溶液中,再加入稀盐酸酸化,振荡 若溶液变黄色,则样品为亚硝酸钠 D 先加入少量 Na 2 SO 3溶液,再加入 BaCl 2溶液和稀硝酸,振荡 若产生白色沉淀,则样品为亚硝酸钠 4.(2022·湖南·高考真题)铝电解厂烟气净化的一种简单流程如下: 下列说法错误的是 A.不宜用陶瓷作吸收塔内衬材料 B.采用溶液喷淋法可提高吸收塔内烟气吸收效率 C.合成槽中产物主要有Na AlF 和CO 3 6 2D.滤液可回收进入吸收塔循环利用 5.(2021·广东·高考真题)部分含铁物质的分类与相应化合价关系如图所示。下列推断不合理的是 A.a可与e反应生成b B.b既可被氧化,也可被还原 C.可将e加入浓碱液中制得d的胶体 D.可存在bcdeb的循环转化关系 6.(2022·广东·高考真题)实验室用MnO 和浓盐酸反应生成Cl 后,按照净化、收集、性质检验及尾气 2 2 处理的顺序进行实验。下列装置(“→”表示气流方向)不能达到实验目的的是 7.(2022·江苏·高考真题)实验室制取少量SO 水溶液并探究其酸性,下列实验装置和操作不能达到实验 2 目的的是 A.用装置甲制取SO 气体 2 B.用装置乙制取SO 水溶液 2 C.用装置丙吸收尾气中的SO 2 D.用干燥pH试纸检验SO 水溶液的酸性 2 8.(2022·广东·高考真题)若将铜丝插入热浓硫酸中进行如图(a~d均为浸有相应试液的棉花)所示的探究 实验,下列分析正确的是A.Cu与浓硫酸反应,只体现H SO 的酸性 2 4 B.a处变红,说明SO 是酸性氧化物 2 C.b或c处褪色,均说明SO 具有漂白性 2 D.试管底部出现白色固体,说明反应中无H O生成 2 9.(2022·江苏·高考真题)氮及其化合物的转化具有重要应用。下列说法不正确的是 A.自然固氮、人工固氮都是将N 转化为NH 2 3 B.侯氏制碱法以H O、NH 、CO 、NaCl为原料制备NaHCO 和NH Cl 2 3 2 3 4 C.工业上通过NH 催化氧化等反应过程生产HNO 3 3 D.多种形态的氮及其化合物间的转化形成了自然界的“氮循环” 【优选特训】 1.近年来我国取得让世界瞩目的科技成果,化学功不可没。下列说法不正确的是 A.“天和核心舱”电推进系统中的腔体采用氮化硼陶瓷属于有机物 B.“北斗系统”组网成功,北斗芯片中的半导体材料为硅 C.“嫦娥五号”运载火箭用液氧液氢推进剂,产物对环境无污染 D.“奋斗者”号潜水器外壳材料为钛合金,22号钛元素属于过渡元素 2.下列有关氮及其化合物的性质和用途具有对应关系的是 A.氮气难溶于水,可用于合成氨 B.硝酸见光易分解,可用于制氮肥 C.二氧化氮密度比空气大,可用于制硝酸 D.液氨汽化时吸收大量的热,可用作制冷剂 3.下列方法正确且涉及氧化还原反应的是 A.工业上电解熔融状态MgO制备Mg B.可用CS 试剂洗涤试管壁上的S 2 C.利用单质Al与NaOH溶液制Al(OH) 3 D.用稀硝酸可除去试管壁上的Ag 4.下列关于物质的制备、生产的说法正确的是 A.用镁粉和空气反应制备Mg N 3 2B.工业制取金属铝:电解熔融Al O 2 3 C.实验室制取NH :可用浓硫酸干燥 3 D.NaI溶液与浓H SO 混合制备HI 2 4 5.微生物法浸出黄铜矿(CuFeS,其中Cu为+2价)中铜元素的过程如图。下列说法错误的是 2 A.该方法的原料只有黄铜矿和氧气 B.Fe (SO ) 和HSO 可以循环利用 2 4 3 2 4 C.微生物在整个转化过程中起催化作用 D.当黄铜矿中的铁元素全部转化为Fe3+时,生成2mol SO2同时消耗4.25mol O 4 2 6.如图:某同学用高锰酸钾和浓盐酸制备氯气,验证氯气性质实验装置。相关说法错误的是 A.脱脂棉中的无水氯化钙可以用碱石灰代替 B.该实验装置可证明干燥的氯气没有漂白作用 C.湿润石蕊试纸先变红,但也不能说明生成了酸性物质 D.淀粉碘化钾试纸先变蓝后褪色,说明氯气将I 氧化 2 7.NaClO是家用消毒液的有效成分,可通过Cl 与NaOH反应制得。NaClO能与CO 反应生成HClO。常 2 2 温下ClO 为黄绿色有毒气体,易溶于水。ClO 体积分数大于10%或其水溶液在温度过高时可能发生爆炸, 2 2 与碱反应生成ClO和ClO等。实验室制备ClO 的反应原理为 3 2 2 2KClO+H C O+H SO =2ClO ↑+2CO ↑+K SO +2H O。下列说法正确的是 3 2 2 4 2 4 2 2 2 4 2 A.新制氯水需存放在带玻璃塞的棕色试剂瓶中 B.可用广泛pH试纸测定新制氯水的pH值 C.NaClO与CO 反应的离子方程式为NaClO+CO +H O=HClO+Na++HCO 2 2 2 3D.使用NaClO消毒时,可用盐酸酸化 8.三氯化碘(ICl )在药物合成中用途非常广泛,其熔点为33℃,沸点为73℃,氯气与单质碘需在温度稍低 3 于70℃下反应制备ICl ,实验室制备如图所示。下列说法正确的是 3 A.装置A可选用的药品为高锰酸钾与浓盐酸 B.装置B的作用是除杂,也作安全瓶,在本实验中可以和装置C互换位置 C.装置C中的硅胶可用浓硫酸代替 D.装置D最恰当的加热方式是用酒精灯先预热再集中加热 9.室温下,1体积水能溶解约700体积的NH 。将向下排空气法收集NH 后的试管倒扣在水槽里的水中, 3 3 观察。对该实验现象的分析正确的是 A.试管内液面上升,证明NH 与HO发生了反应 3 2 B.试管中剩余少量气体,是因为NH 在水中的溶解达到了饱和 3 C.取试管中少量无色液体于另一试管中,向其中加入酚酞溶液,溶液显红色,原因是:NH + H O 3 2 NH 3 ·H 2 O NH 4  + OH- D.将实验后试管中溶液敞口放置在空气中一段时间,pH会降低,主要是由于NH 被空气中的O 氧化 3 2 10.明矾是常用的一种净水剂,某企业利用生活废旧铝制品(主要成分为Al、A1O )制备明矾的工艺流程 2 3 如下: 下列说法错误的是 A.为了安全生产,废旧铝制品也可在强热条件下直接用NaOH溶液溶解 B.“滤液II”可用于制备膨松剂 C.“滤渣II”溶解时,提供稀硫酸稍过量D.“操作a ”包括蒸发浓缩,冷却结晶,过滤,洗涤 11.下列关于实验现象的解释或结论中,不正确的是 选项 实验操作 试剂A 现象 结论 A 酸性KMnO 溶液 紫色褪去 SO 具有还原性 4 2 B 新制氯水 黄绿色褪去 SO 具有漂白性 2 C HS溶液 出现淡黄色浑浊 SO 具有氧化性 2 2 盐酸酸化的BaCl 无明显变化,一段时间后产 硫元素从+4价被氧化 2 D 溶液 生白色沉淀 到+6价 12.一种利用废旧镀锌铁皮制备磁性Fe O 纳米粒子的工艺流程如下。 3 4 下列有关说法不正确的是 A.“碱洗”主要是为了去除废旧镀锌铁皮中的锌 B.“氧化”后的溶液中金属阳离子主要有Fe3+、Na+ C.“氧化”时发生反应的离子方程式为2Fe2++ClO-+2H+=2Fe3++Cl-+H O 2 D.用激光笔照射“加热沉铁”后所得分散系,产生丁达尔效应 13.某溶液含Na+、NH+、SO2-、Cl-、Fe2+、Fe3+中的几种,且各离子浓度相同。为确定其组成,进行实验: 4 4 ①取少量溶液,加入足量HNO 酸化的Ba(NO )(aq),产生白色沉淀,过滤;②向滤液中加入足量的 3 3 2 NaOH(aq),产生红褐色沉淀,微热,产生气体。 关于原溶液的说法正确的是 A.不能确定是否有Fe3+ B.需通过焰色反应确定Na+是否存在 C.Fe2+、Fe3+都存在 D.存在NH+、SO2-、Cl-、Fe2+ 4 4 14.在实验室进行铁粉和硫粉混合加热的实验,产物又进行了系列实验,流程如下。下列说法正确的是 A.气体A和D含有同一物质,且均为氧化产物 B.硫元素一共参加了3个氧化还原反应C.沉淀F可以和NaOH溶液在加热的条件下反应 D.若固体B中加浓硫酸,发生反应时被氧化的和被还原的均为同一种元素 15.铁与不同浓度硝酸反应时各种还原产物的相对含量与硝酸溶液浓度的关系如图所示,下列说法错误的 是 A.硝酸的浓度越小,其还原产物氮的价态越低的成分越多 B.硝酸与铁反应往往同时生成多种还原产物 C.当硝酸浓度为9.75mol·L-1时,氧化剂与还原剂的物质的量之比可为15:13 D.铁能与大于12.2 mol·L-1HNO 溶液反应说明不存在“钝化”现象 3