金蝶KIS云插件打印“罢工”了?别慌!最全自救指南来了!
金蝶KIS云打印“罢工”了?别慌!最全自救指南来了!
一招教你从“无法打印”到“顺畅出单”
在日常使用金蝶KIS云(云桌面/私有云)时,打印问题绝对是“出镜率”最高的烦恼之一:打印任务莫名消失、格式总是记不住、预览正常打出来却“缺胳膊少腿”…… 别急,我们根据海量技术支持案例,为你梳理了这份 《金蝶KIS云打印问题终极处理流程》。收藏这一篇,大部分打印难题都能迎刃而解!
第一步:快速自检(新手必看)
遇到打印问题,先别急着找客服,花1分钟完成以下基础检查,可能问题就解决了:
- 检查本地打印机:
确保你电脑连接的物理打印机电源打开、在线、有纸且无卡纸。 - 尝试打印测试页:
在电脑的“控制面板-设备和打印机”里,右键点击你的打印机,选择“打印测试页”。如果测试页都打不出来,那是打印机或驱动本身的问题,请先解决它。 - 核对打印机名称:
请避免在打印机名称中使用“\”等特殊字符,这可能导致映射识别失败。如果名称中有斜杠,请尝试改为横杠“-”。 - 关闭“高级打印功能”:
有时公有云打印后,本地的“高级打印功能”会被意外取消,导致无法连续打印多份。在打印机属性中重新勾选即可。
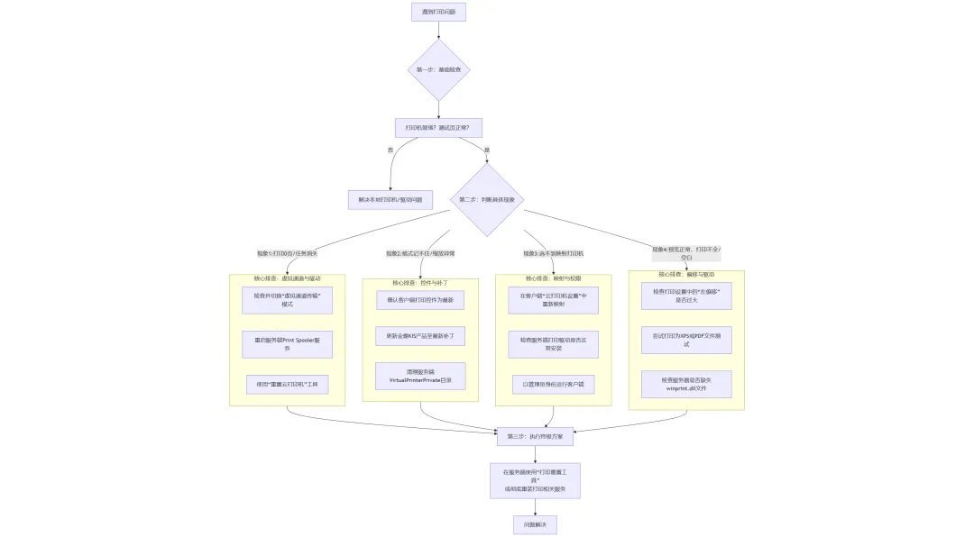
第二步:对症下药(常见问题排查流程图)
当你完成了基础检查,问题依旧?请根据你遇到的具体现象,对号入座,按图索骥:
第三步:深度解析(高频问题详解)
问题一:打印0页,任务一闪而过或卡在“正在生成”
- 现象:
点击打印后,任务瞬间消失,或一直提示“云端正在生成打印数据”,但打印机无动静。 - 根本原因:
打印数据在从服务器传输到客户端打印机的通道中丢失,通常与虚拟打印驱动、后台服务或网络缓存有关。 - 解决步骤:
- 切换虚拟通道模式:
在客户端右下角金蝶图标右键菜单的 “云打印机设置” 中,尝试勾选或取消勾选 “虚拟通道传输模式”,然后重新打印测试。 - 重启打印服务:
在服务器上,打开“服务”(services.msc),找到 “Print Spooler” 服务,右键选择“重新启动”。 - 使用重置工具(大招):
这是解决大部分疑难打印问题的利器。在云桌面控制台的 “操作”->“高级设置” 中,点击 “重置云打印机”。重置后,所有客户端需要重新登录。
问题二:打印格式/纸张记不住,每次都要重新选
- 现象:
设置好的纸张格式和缩放比例,下次打印时又恢复默认。 - 根本原因:
客户端打印控件版本过旧,或对应的金蝶KIS产品(如专业版、商贸版)未更新到适配的补丁。 - 解决步骤
- 更新产品补丁
确保服务器上安装的金蝶KIS产品已更新至官方推荐的最新补丁。 - 清理服务端缓存
前往服务器安装目录下的 ...\Agent\VirtualPrinter\VirtualPrinterPrivate,清空此文件夹内的所有内容,然后重新登录客户端设置格式。 - 重新映射打印机
在客户端“云打印机设置”中,先关闭再重新打开打印机映射。
问题三:打印机映射失败,列表里找不到我的打印机
- 现象
登录后,在软件打印对话框或“云打印机设置”里,看不到本地打印机。 - 根本原因
客户端权限不足、服务端打印驱动异常,或存在“僵尸打印机”记录。 - 解决步骤
- 管理员身份运行
退出客户端,右键点击客户端图标,选择 “以管理员身份运行” 再连接。 - 删除僵尸记录
检查客户端安装目录下是否存在 zombieprinter.ini文件,如果存在,删除它。 - 检查服务端驱动
在服务器的“设备和打印机”中,尝试添加一个本地打印机,检查驱动是否能正常安装。若失败,可能需重装服务器打印驱动或系统组件。
问题四:预览正常,实际打印内容偏移、缩小或为空白
- 现象
打印预览显示完整,但实际打印出来的内容跑到纸张外、变得很小或全是空白。 - 根本原因
打印设置中的“左偏移”等参数异常,或服务器缺少关键打印组件。 - 解决步骤
- 检查偏移量
在打印设置或打印机首选项中,检查“左偏移”或“边距”设置,将其调整为0或合理值。 - 系统文件修复
如果怀疑是系统问题,可以检查服务器 C:\Windows\System32\spool\prtprocs\目录下是否缺失winprint.dll文件。可从同版本正常电脑复制此文件过来,并重启打印服务。
- 识别问题设备
进入“设置” > “打印机和扫描仪”,删除所有状态非“就绪”(如脱机、错误)的打印机。 - 定位问题根源
使用“删除-重启-测试”的隔离法,每次删除一台非必需打印机并重启插件测试,以找出导致问题的具体打印机。 - 修复或移除
若问题打印机非必需,直接移除即可;若为必需设备,需彻底卸载旧驱动,并前往官网下载安装最新版官方驱动。 - 验证
修复后,重新登录KIS云客户端,在插件中进行打印映射操作,确认问题已解决。
第四步:终极重启大法
如果以上所有针对性方案都无效,请考虑执行 “终极解决方案” ,这通常能解决95%的顽固性打印问题:
- 在服务器端,使用控制台的“重置云打印机”功能
(如果还没用的话)。 - 如果重置无效,则执行手动彻底清理
-
卸载服务器上所有版本的云桌面/私有云服务端程序。 -
重启服务器。 -
手动删除或重命名原来的安装目录(如 Kingdee文件夹)。 -
重新安装最新版本的服务端程序。 -
再次重启服务器,并重新授权。
总结与温馨提示
- 预防优于解决
定期更新金蝶产品补丁和客户端控件,能避免大量兼容性问题。 - 善用官方工具
“重置云打印机”和“智能诊断工具”是你最得力的助手。 - 环境是关键
确保服务器和客户端网络稳定,关闭可能冲突的杀毒软件或安全卫士(如360),并将其添加到信任列表。 - 复杂问题记录日志
如果问题反复,可按提示开启客户端调试日志( config.ini中设置debug=1),提供给技术支持人员分析。
打印问题虽然琐碎,但只要有条理地排查,总能找到突破口。希望这份指南能成为你工作中的“灭火器”,轻松应对各种打印挑战!
版权声明:本文根据金蝶官方知识库及常见问题整理,旨在为用户提供自助解决思路。具体操作请结合实际情况,必要时请联系金蝶官方服务人员。
夜雨聆风
