乐于分享
好东西不私藏

上海(危运)安全生产费用上报系统的详细说明

上海(危运)安全生产费用上报系统的详细说明

第一步:登录注册https://www.mem.gov.cn/fw/ywxt/
第二步:制作安全费用明细(依据《企业安全生产费用提取和使用管理办法》财资〔2022136
第六节交通运输企业
第二十四条 交通运输企业以上一年度营业收入为依据,确定本年度应计提金额,并逐月平均提取。具体如下:
(一)普通货运业务1%;
(二)客运业务、管道运输、危险品等特殊货运业务1.5%。
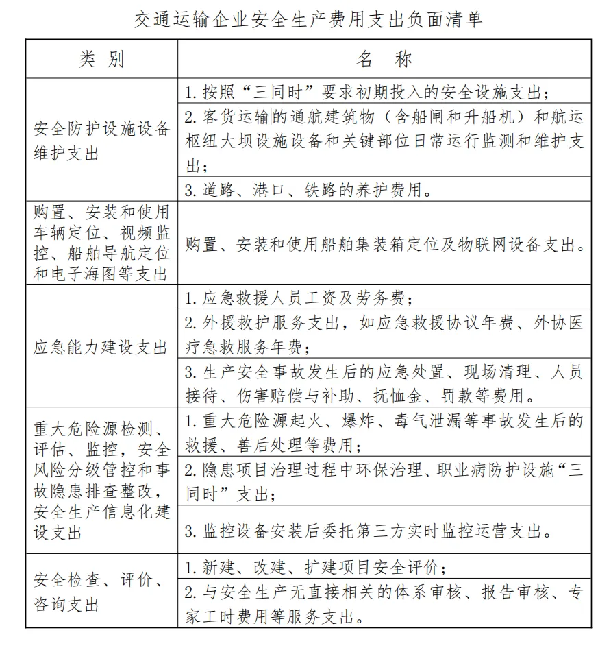
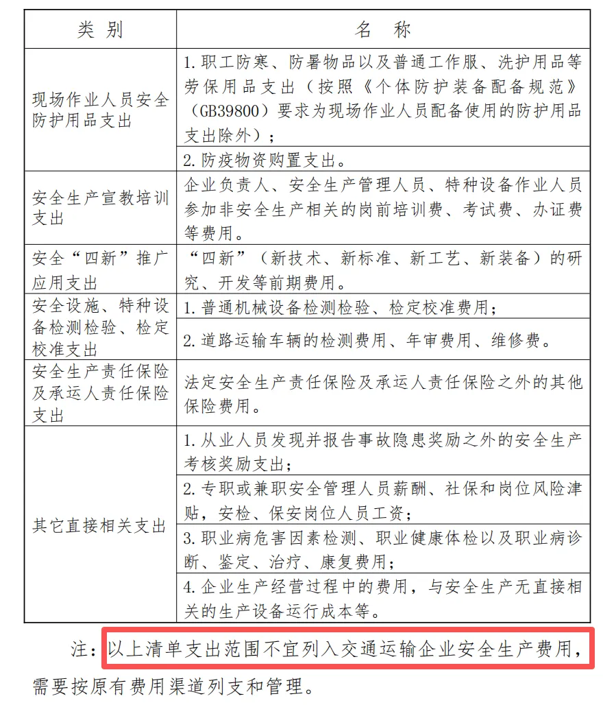
第二十五条 交通运输企业安全生产费用应当用于以下支出:
(一)完善、改造和维护安全防护设施设备支出(不含“三同时”要求初期投入的安全设施),包括道路、水路、铁路、城市轨道交通、管道运输设施设备和装卸工具安全状况检测及维护系统、运输设施设备和装卸工具附属安全设备等支出;
(二)购置、安装和使用具有行驶记录功能的车辆卫星定位装置、视频监控装置、船舶通信导航定位和自动识别系统、电子海图等支出;
(三)铁路和城市轨道交通防灾监测预警设备及铁路周界入侵报警系统、铁路危险品运输安全监测设备支出;
(四)配备、维护、保养应急救援器材、设备支出和应急救援队伍建设、应急预案制修订与应急演练支出;
(五)开展重大危险源检测、评估、监控支出,安全风险分级管控和事故隐患排查整改支出,安全生产信息化、智能化建设、运维和网络安全支出;
(六)安全生产检查、评估评价(不含新建、改建、扩建项目安全评价)、咨询和标准化建设支出;
(七)配备和更新现场作业人员安全防护用品支出;
(八)安全生产宣传、教育、培训和从业人员发现并报告事故隐患的奖励支出;
(九)安全生产适用的新技术、新标准、新工艺、新装备的推广应用支出;
(十)安全设施及特种设备检测检验、检定校准、铁路和城市轨道交通基础设备安全检测支出;
(十一)安全生产责任保险及承运人责任保险支出;
(十二)与安全生产直接相关的其他支出。
以下为负面清单(左侧是可正常提取类别,右侧提取项中的排除项)
第三步:制作安全生产费用汇总表(需要注意的是所有的单位都要换算成万元)
第四步:点击首页→服务→业务系统:
第五步:选择工作台→企业安全费用提取:
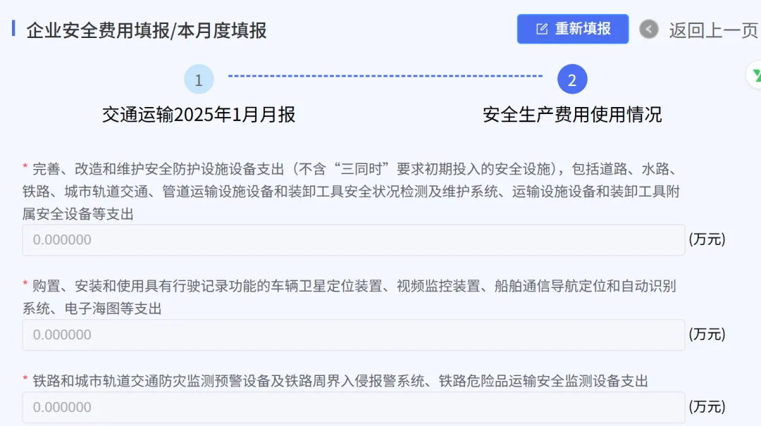
第六步:选择2025年→按月报(未跨年只能选择按月报):
第七步:根据安全费用汇总表填写“月报”:
第八步:根据安全费用使用清单填写“使用情况”:
需要注意的是:
总表填写的实际提取要和明细“合计”一致(计算错误将无法提交!!
名词解释:
1.上一年度营业收入【非成本营收】;
2.安全生产费用本月应提取数(上一年营收*1.5%)/12
3.安全生产费用本月实际提取数 【实际提取=应提取数】 ; 
4.安全生产费用本月使用数【根据实际提取明细总合填写】;
5.安全生产费用当月结余【系统自动生成】;
6.安全生产费用年初结余【首月填0,次月填写自动生成的第五条数值】;
7.安全生产费用账面累计结余 【系统自动生成】;