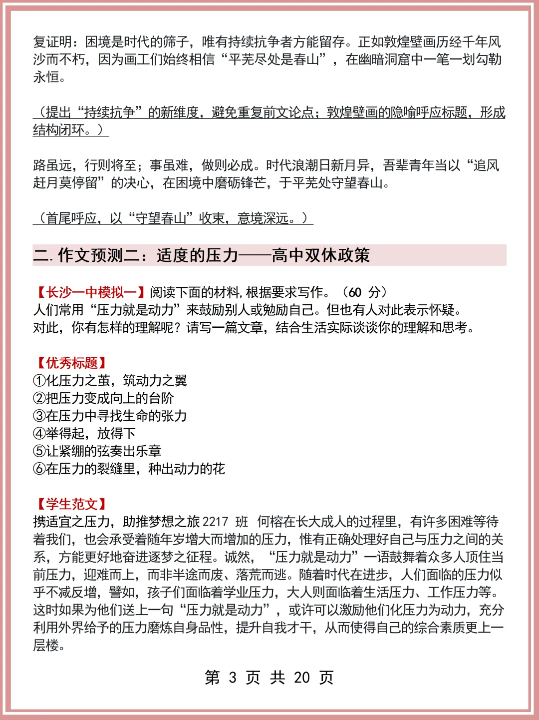
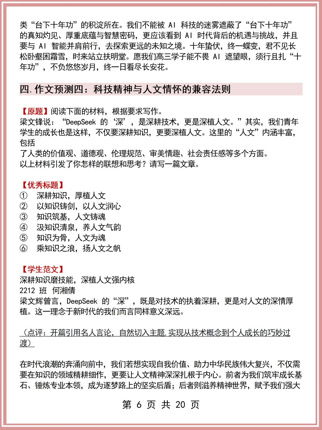
2026最新版:高三高考作文预测(可打印)还不快看!
点击蓝字 关注我吧

马上就要迎来2026年的高考,这里,我继续给大家分享2026年高考作文的考点、必考点,帮助更多的同学,在高考的时候多拿5分,甚至10分。
所以今天给大家整理了《高三高考作文预测》!建议人手一份
因篇幅有限,以下仅展示了部分页,需要完整电子版的,请关我(煮蛋君)后,后台对话框回复“资料获取”二字领取。
▼▼▼






如何领取完整电子版?

第一步:关注作者
底部点“赞👍+推荐💗”后,打开下方卡片“关住作者(煮蛋君)”↓↓
第二步:后台回复“资料获取”二字
关后,在后台对话框回复“资料获取”二字即可领取完整版(如下图)↓↓


持续更新更多学习资料和方法…….
夜雨聆风