壁纸
办公文件
生活文档
学习资料
当前位置:
首页
>
文档
>理综参考答案_2024年3月_02按日期_17号_2024届内蒙古呼和浩特市高三第一次质量监测_2024届内蒙古呼和浩特市高三下学期第一次质量数据监测(一模)理科综合
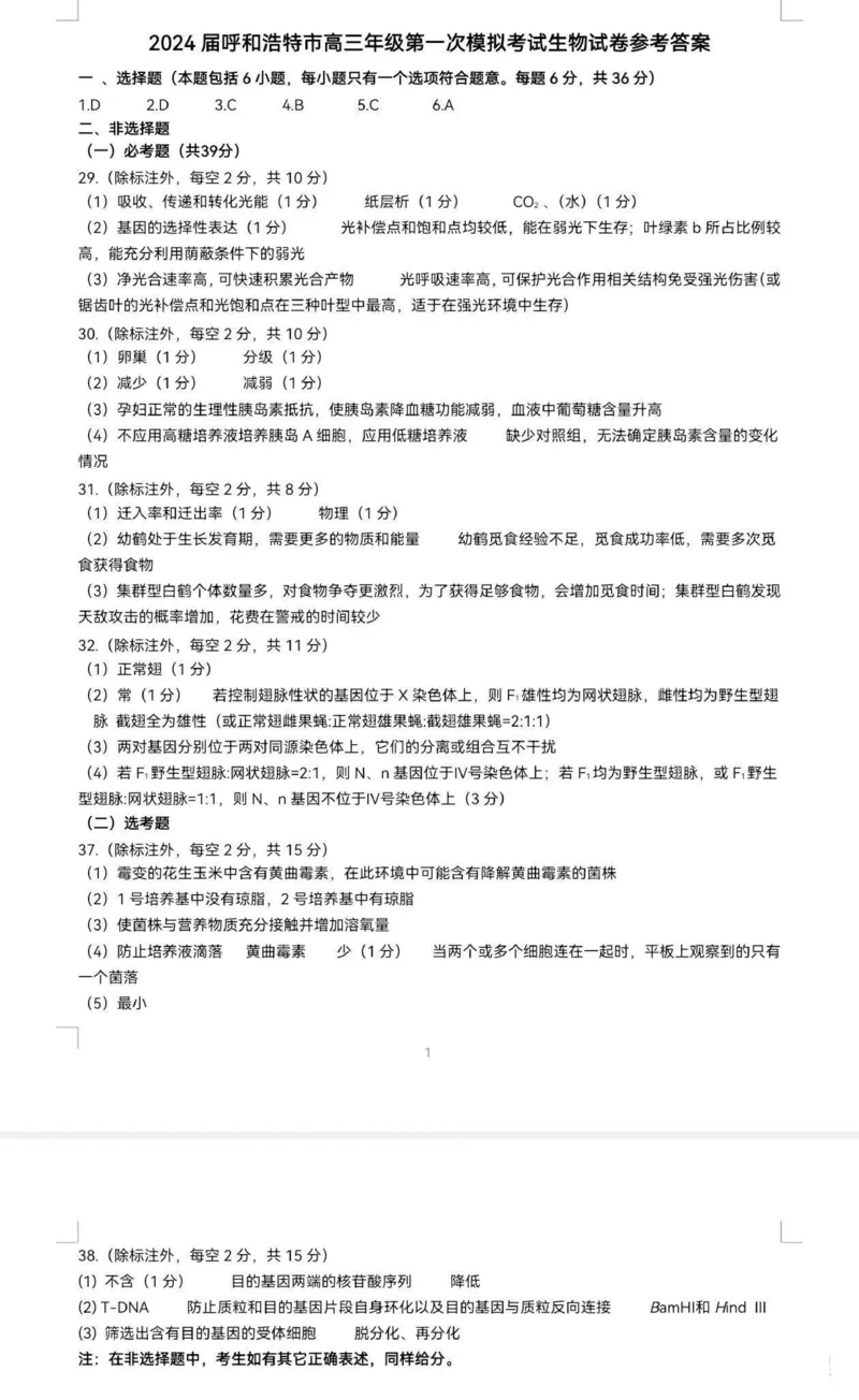
理综参考答案_2024年3月_02按日期_17号_2024届内蒙古呼和浩特市高三第一次质量监测_2024届内蒙古呼和浩特市高三下学期第一次质量数据监测(一模)理科综合
2026-02-18 01:20:09
2026-02-18 01:18:32
文档预览
文档信息
文档格式
pdf
文档大小
1.113 MB
文档页数
3 页
上传时间
2026-02-18 01:18:32
下载文档
文档内容
{#{QQABAYQEogiAAgAAAQgCUwHaCACQkBGCCIoGxAAEIAAAyANABCA=}#}{#{QQABAYQEogiAAgAAAQgCUwHaCACQkBGCCIoGxAAEIAAAyANABCA=}#}{#{QQABAYQEogiAAgAAAQgCUwHaCACQkBGCCIoGxAAEIAAAyANABCA=}#}
提示
本文档需要支付0.99元
购买此文档
提示
为了保护文档版权,请下载文档后查看完整内容
下载文档
关闭
本文档来自网络内容,如有侵犯您的权益请联系我们删除,联系邮箱:wyl860211@qq.com。
上一篇
专题09立体几何初步-原卷版_2024-2025高三(6-6月题库)_2024年08月试卷_08202025版《真题题源解密-专题分类》数学
下一篇
四川省成都市第七中学2024-2025学年高二上学期12月阶段性考试政治PDF版含答案(可编辑)_2024-2025高二(7-7月题库)_2025年01月试卷
最新文档
理综答题卡_2024年5月_01按日期_28号_2024届云南省昆明市第一中学高三第十次月考_2024云南省昆明市第一中学高三第十次月考理综
四川省泸州市龙马潭区2024-2025学年高二上学期11月期中考试物理Word版含答案_2024-2025高二(7-7月题库)_2024年12月试卷_1217四川省泸州市龙马潭区2024-2025学年高二上学期11月期中考试
理综答题卡_2024年3月_013月合集_2024届陕西省商洛市高三第四次模拟检测_陕西省商洛市2024届高三第四次模拟检测理综
四川省泸州市龙马潭区2024-2025学年高二上学期11月期中考试数学试题Word版无答案_2024-2025高二(7-7月题库)_2024年12月试卷_1217四川省泸州市龙马潭区2024-2025学年高二上学期11月期中考试
理综答题卡_2024年2月_01每日更新_29号_2024届四川省射洪中学高三下学期开学考试_四川省射洪中学2023-2024学年高三下学期开学考试理综Word版含答案
理综答案与详解2024年省际名校联考三(押题卷)_2024年5月_01按日期_30号_2024届山西省高三下学期省际名校联考三(押题卷)_2024年省际名校联考三(押题卷)答案详解
四川省泸州市龙马潭区2024-2025学年高二上学期11月期中考试数学试题Word版含解析_2024-2025高二(7-7月题库)_2024年12月试卷_1217四川省泸州市龙马潭区2024-2025学年高二上学期11月期中考试
专题13数列(4大考向真题解读)-原卷版_2024-2025高三(6-6月题库)_2024年08月试卷_08202025版《真题题源解密-专题分类》数学
专题13捆绑法模型_2024-2025高三(6-6月题库)_2024年08月试卷_0816新高考数学题型全归纳之排列组合(20个专题)
理综答案_赠送版(2)(1)_2024年2月_01每日更新_22号_2024届山西卓越联盟高三开学质量检测(243577Z)_2024山西卓越联盟高三开学质量检测(243577Z)理综
热门文档
四川省成都市彭州市2023~2024学年度上期高三期中教学质量调研文数(1)_2023年11月_0211月合集_2024届四川省成都市彭州市度上期高三期中教学质量调研
四川省泸州市龙马潭区2024-2025学年高二上学期11月期中考试政治试题Word版无答案_2024-2025高二(7-7月题库)_2024年12月试卷_1217四川省泸州市龙马潭区2024-2025学年高二上学期11月期中考试
专题13实验与探究(非选择题)——高考生物学模块分练新高考版(含解析)_2024-2025高三(6-6月题库)_2026年1月高三
四川省成都市彭州市2023~2024学年度上期高三期中教学质量调研文数(1)_2023年11月_0211月合集_2024届四川省成都市彭州市度上期高三期中教学质量调研
四川省泸州市龙马潭区2024-2025学年高二上学期11月期中考试政治试题Word版含解析_2024-2025高二(7-7月题库)_2024年12月试卷_1217四川省泸州市龙马潭区2024-2025学年高二上学期11月期中考试
理综答案__2024年4月_01按日期_10号_2024届山西天一大联考·高三阶段性测试(定位)_2024山西天一大联考·高三阶段性测试(定位)理科综合试题+答案
专题13实验与探究(选择题)——高考生物学模块考分练新高考版(含解析)_2024-2025高三(6-6月题库)_2026年1月高三
四川省泸州市龙马潭区2024-2025学年高二上学期11月期中考试历史Word版含答案_2024-2025高二(7-7月题库)_2024年12月试卷_1217四川省泸州市龙马潭区2024-2025学年高二上学期11月期中考试
专题12高考英语3500考纲词汇周周测月月考_2024-2025高三(6-6月题库)_2024年08月试卷_0816高考英语3500考纲词汇周周测月月考
四川省成都市双流棠湖中学2023-2024学年高三上学期10月月考语文试题(1)_2023年11月_0211月合集_2024届四川省双流棠湖中学高三上学期10月月考
随机文档
四川省泸州市龙马潭区2024-2025学年高二上学期11月期中考试化学Word版含答案_2024-2025高二(7-7月题库)_2024年12月试卷_1217四川省泸州市龙马潭区2024-2025学年高二上学期11月期中考试
专题12解三角形(4大考向真题解读)-解析版_2024-2025高三(6-6月题库)_2024年08月试卷_08202025版《真题题源解密-专题分类》数学
四川省泸州市龙马潭区2024-2025学年高二上学期11月期中生物试题Word版无答案_2024-2025高二(7-7月题库)_2024年12月试卷_1217四川省泸州市龙马潭区2024-2025学年高二上学期11月期中考试
四川省成都市双流棠湖中学2023-2024学年高三上学期10月月考语文答案(1)_2023年11月_0211月合集_2024届四川省双流棠湖中学高三上学期10月月考
理综答案_2024年5月_01按日期_1号_2024届山西省临汾市高三下学期考前适应性训练(三)_2024届山西省临汾市高三下学期适应性训练考试(三)理科综合试题
四川省泸州市龙马潭区2024-2025学年高二上学期11月期中生物试题Word版含解析_2024-2025高二(7-7月题库)_2024年12月试卷_1217四川省泸州市龙马潭区2024-2025学年高二上学期11月期中考试
理综答案_2024年5月_01按日期_11号_2024届山西省晋中市高三下学期5月高考适应训练考试_2024届山西省晋中市高三下学期5月高考适应训练考试理科综合试卷
专题12解三角形(4大考向真题解读)-原卷版_2024-2025高三(6-6月题库)_2024年08月试卷_08202025版《真题题源解密-专题分类》数学
专题12生物技术与工程(非选择题)——高考生物学模块分练新高考版(含解析)_2024-2025高三(6-6月题库)_2026年1月高三
理综答案_2024年5月_01按日期_10号_2024届金科新未来高三5月大联考_2024金科新未来高三5月大联考理综