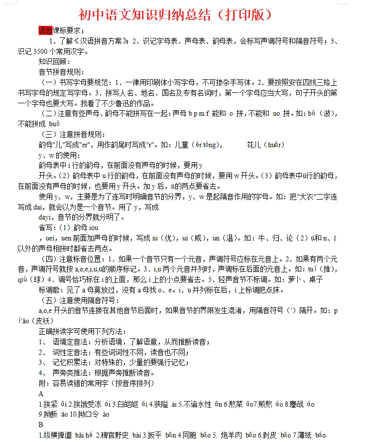
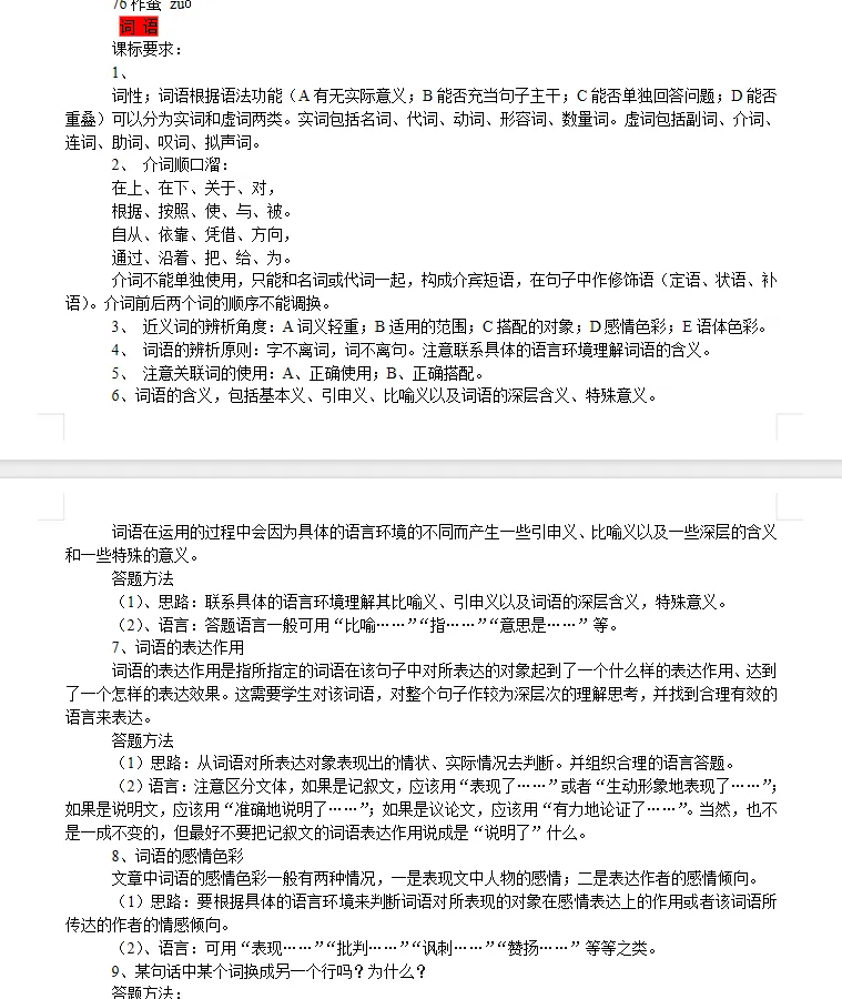
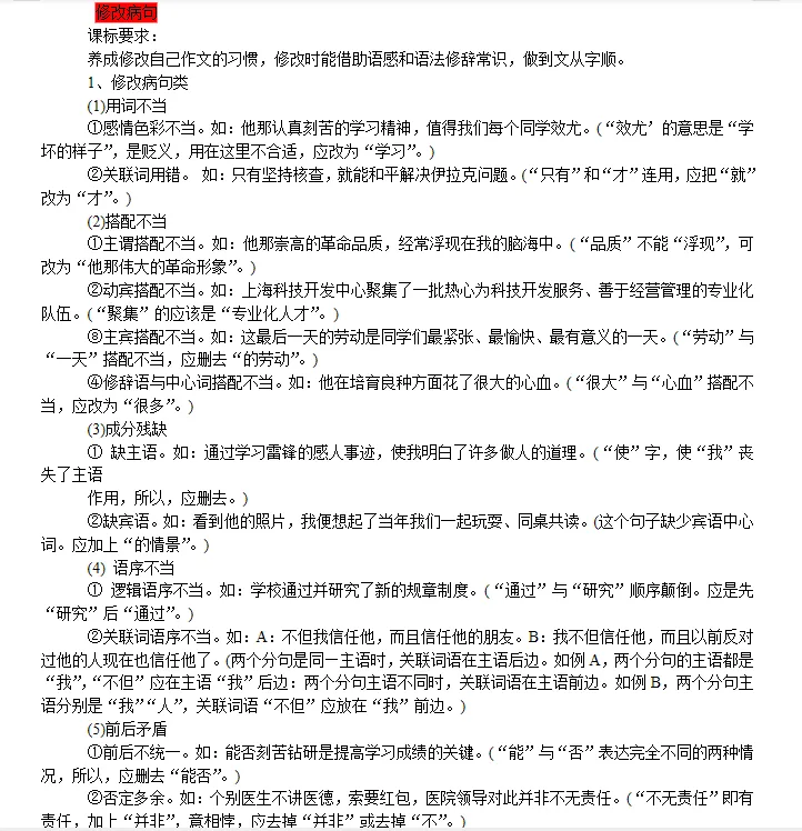
初中【语文】知识点归纳汇总 免费分享 可下载
点击蓝字 关注我们
【复制链接】到【微信对话框】发给自己,点链接保存到自己的网盘,链接易失效,建议小伙伴及时保存到自己网盘。若有失效后台留言。
🌈整理不易,欢迎收藏转发,实时更新!链接转存更新会同步提示。
初中【语文】知识点归纳汇总
总链接:https://pan.quark.cn/s/6bbeb4b06f66





初中【语文】知识点归纳汇总 免费分享 可下载
点击蓝字 关注我们
【复制链接】到【微信对话框】发给自己,点链接保存到自己的网盘,链接易失效,建议小伙伴及时保存到自己网盘。若有失效后台留言。
🌈整理不易,欢迎收藏转发,实时更新!链接转存更新会同步提示。
初中【语文】知识点归纳汇总
总链接:https://pan.quark.cn/s/6bbeb4b06f66




