行政诉讼庭审过程说明
原告:刘聿铭(恒大青运城小区业主)
庭审法院:阳泉市中级人民法院
时间:2026年4月

本次庭审围绕原告不服晋源区人民政府作出的晋源政复〔2025〕125号《行政复议决定书》提起的行政诉讼一案依法公开审理,庭审过程规范有序,原、被告双方围绕案件争议焦点充分举证、质证并发表意见,现将庭审情况说明如下:
一、庭审基本情况
本案庭审中,被告晋源区人民政府派出两名人员参与庭审,分别为晋源区司法局工作人员及代理律师。庭审全过程中,被告方始终坚持单一核心观点:原告不具备行政复议申请主体资格,并以《行政诉讼法》相关司法解释、业主共有权益需由全体业主共同主张或持有有效授权委托书方可提起救济等理由,试图否定原告的复议资格。
二、原告庭审意见与辩论要点
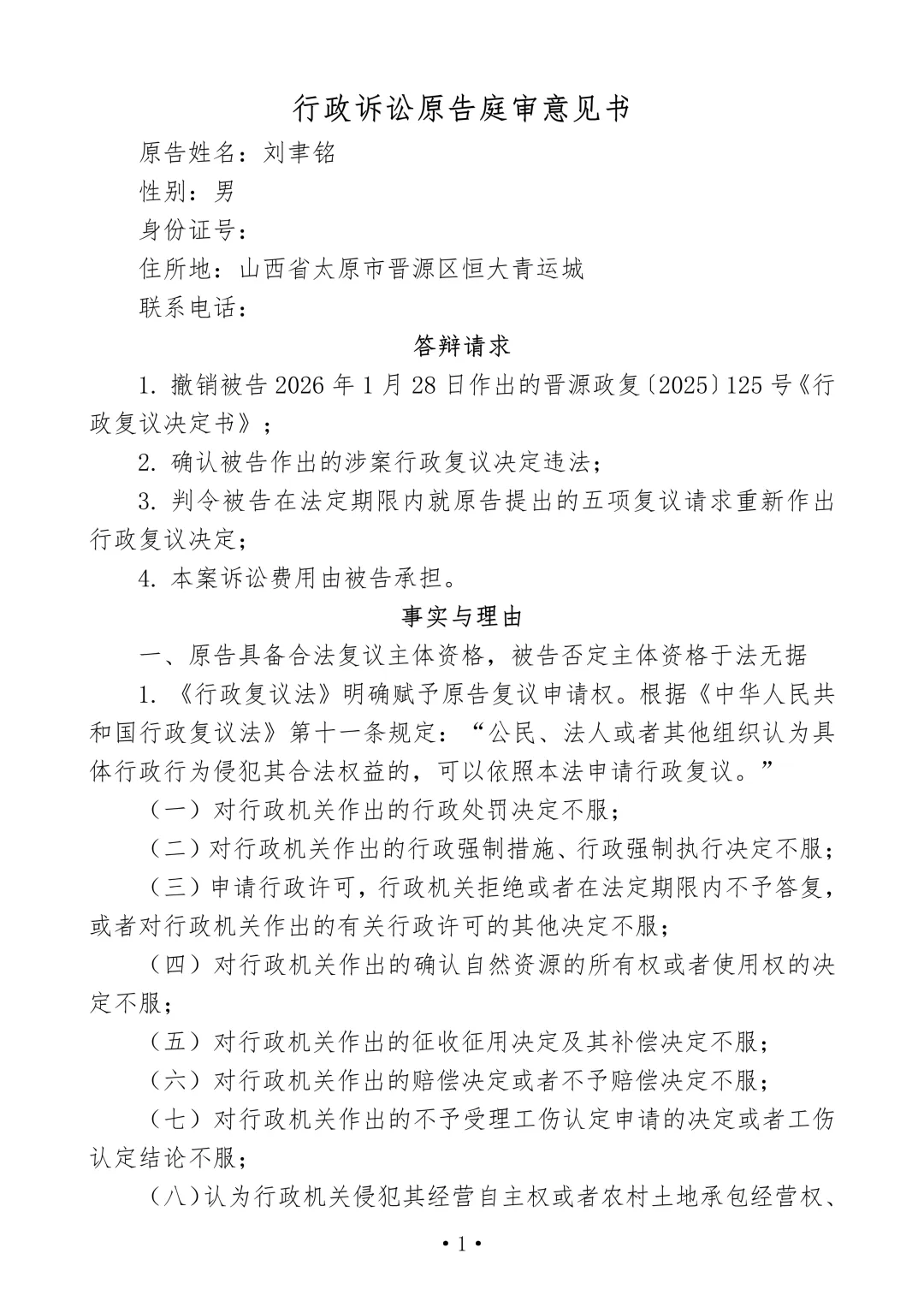
原告严格依据《行政诉讼原告庭审意见书》(见下图),围绕案件焦点、证据三性(合法性、真实性、关联性)充分发表意见,核心观点清晰明确:





1.原告具备完全合法的行政复议主体资格
依据《中华人民共和国行政复议法》第十一条规定,公民认为行政行为侵犯自身合法权益,即可依法申请行政复议,法律未将代表资格、授权委托书、共同原告等设为复议资格前置条件。原告作为恒大青运城小区业主,依法享有小区共有部分管理权、物业服务监督权,因金胜镇政府未依法履行指导成立业主大会筹备组的法定职责,合法权益直接受损,完全符合复议申请人法定条件。
原告当庭明确指出:被告方将行政诉讼程序规则、民事诉讼共有利益主张规则,套用至行政复议程序,属于无中生有、法外设权、张冠李戴,严重违背行政复议法立法本意,违反“法无授权不可为”的法治原则,直接剥夺了人民群众的法律救济权,用其他程序法律解释行政复议,是对法治精神的严重亵渎。
2.拒绝过度纠缠资格问题,直指复议决定违法实质
原告当庭强调,本案复议资格的法律依据充分、条件明确,不应过度讨论;法庭应重点审查案涉《行政复议决定书》本身的违法情形。随后,原告逐条指出该复议决定存在认定事实错误、适用法律滥用、未审查行政不作为实体问题、举证责任分配违法、程序阻断业主救济权利等多项违法事实,清晰阐明被告驳回复议申请于法无据。
3.明确诉讼请求
原告请求法庭依法撤销案涉行政复议决定书、确认该决定违法、判令被告在法定期限内对原告五项复议请求重新作出处理,并由被告承担本案诉讼费用。
三、庭审结果
法庭充分听取原、被告双方意见,质证、辩论程序完毕后,宣布本案择期宣判。
四、致谢与说明
本次诉讼全程依法理性维权,庭审过程顺利。在此,原告向所有支持与关心本次诉讼的业主,致以最衷心的感谢:
– 感谢陪同原告前往阳泉市中级人民法院参与庭审的热心业主代表;
– 感谢太原市各小区前来旁听庭审的业主朋友,守望相助、共护权益;
– 更感谢恒大青运城全体业主对本次庭审的热切关心、积极支持与信任。
本次诉讼旨在维护恒大青运城小区广大业主的合法权益,督促行政机关依法行政,保障业主依法成立业主大会、选举业委会的法定权利。后续判决结果,将第一时间向广大业主通报。
维权之路虽有艰辛,但我们始终坚守依法、理性、文明的初心。我们走进法庭,争的不是一时意气,护的却是全体业主的合法权益与家园尊严。一路走来,我们不只是学会了打官司,更懂得了如何生活、如何团结、如何用法律武器守护共同的未来。我们坚信正义不会缺席,希望通过法治维护社会正义与道德良知。
业主代表团队
2026年4月8日
夜雨聆风