网络数据安全评估报告模板 合集6份电子版
声明:内容来源网络收集
仅供学习 大家请勿商用
若侵权,留言告知删除
网络数据安全评估报告模板 合集6份电子版
PDF+word电子版
网络数据安全评估报告模板 合集6份电子版
PDF+word电子版
资料详情:
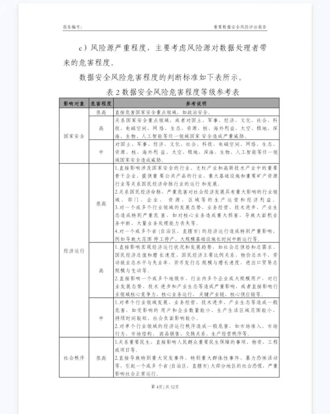
重要数据安全风险评估报告模板2024
系统上线安全检测和安全措施有效性验证报告模板2024
个人信息保护影响评估报告模板2024
APP安全检测报告模板2024
数据安全风险评估报告模板2025
网络数据安全风险评估报告2025版









更多免费资料更新
获取资料关注下面公众号:
夜雨聆风