商铺租赁合同范本模板(可编辑电子版)

点击上方蓝色字体,关注我们
15


本期干货
商铺租赁合同范本模板
合同编号:__________
出租方(以下简称 “甲方”):
承租方(以下简称 “乙方”):
依据《民法典》及相关法律法规,甲乙双方在平等、自愿、公平、诚实信用原则下,就乙方承租甲方合法拥有的商铺事宜,经充分协商,订立本合同,以资共同遵守。
第一条 租赁商铺基本情况
甲方将坐落于:________________________ 的商铺(以下简称 “该商铺”)出租给乙方。
该商铺建筑面积:______平方米,最终面积以产权登记 / 产权管理机关核定为准。
租赁用途:________________________(仅限合法经营使用)。
乙方承诺:租赁期内不得擅自变更经营范围、使用性质或转租、转借、分租,否则视为根本违约。
第二条 租赁期限
租赁期限共计:____年____个月,自______年____月____日起至______年____月____日止。
合同期满,乙方在同等条件下享有优先承租权。
乙方如需续租,应于租期届满前90 日向甲方提交书面续租申请,双方重新协商租金及条款并签订新合同;逾期未提出书面申请,视为乙方放弃续租。
第三条 租赁保证金
双方约定租赁保证金为人民币:元(大写:__________________)。
乙方应于本合同签订当日一次性足额支付给甲方。
租赁期满或合同依法终止后15 日内,乙方结清所有租金、水电、物业等费用,完好交还商铺且无违约、无损坏、无遗留装修障碍的,甲方将保证金无息全额退还。
若乙方有欠费、损坏房屋、未恢复隔墙 / 原状等情形,甲方有权从保证金中抵扣,不足部分乙方另行补足。
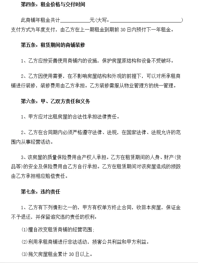
第四条 租金及支付方式
该商铺年租金为人民币:元(大写:__________________)。
租金按年度支付,乙方应于每一期租金到期前30 日,将下一期租金足额支付至甲方指定账户。
第五条 商铺装修与使用
乙方应妥善使用商铺及附属设施,不得破坏房屋主体结构、承重结构、外立面及公共设施。
乙方因经营需要进行装修的,须提前将装修方案书面告知甲方及物业管理方,经同意后方可施工;装修费用由乙方自行承担。
租赁期满或合同解除时,固定装修无偿归甲方所有,乙方不得拆除、损坏;可移动设备由乙方自行搬走。
乙方应按物业要求规范施工,承担装修期间的安全、消防、城管等全部责任。
第六条 双方权利与义务
(一)甲方义务
甲方保证对该商铺享有合法出租权,产权清晰、无抵押查封、无权属纠纷,承担因产权问题导致的全部法律责任。
甲方交付商铺时应保证符合正常使用条件。
(二)乙方义务
乙方应合法合规经营,遵守国家法律法规及物业管理规定。
因乙方使用不当、过失或故意造成商铺、设施损坏的,由乙方全额赔偿并负责修复。
租赁期间产生的水电费、物业费、空调费、垃圾清运费、税费等一切经营相关费用,均由乙方按时足额承担。
第七条 违约责任
乙方有下列情形之一的,甲方有权单方解除合同、立即收回商铺,没收保证金,并追究乙方全部损失:(1)擅自改变经营范围、使用性质;(2)利用商铺从事违法违规活动,损害公共利益或甲方权益;(3)拖欠租金、水电费等费用累计超过 30 日;(4)擅自转租、分租、转借、抵押商铺。
甲方无正当理由不得提前终止合同。如甲方确需提前解约,应提前3 个月书面通知乙方,经双方协商一致后方可解除;甲方应向乙方支付违约金人民币20000 元,并赔偿乙方合理装修损失。
乙方无正当理由不得提前终止合同。如乙方确需提前解约,应提前3 个月书面通知甲方,经双方协商一致后方可解除。
乙方在租赁期内依法享有转让权,但必须提前书面告知甲方并征得甲方书面同意,否则转让无效,乙方承担违约责任。
第八条 免责条款
…….
本期干货资料预览



说明:本资料由互联网中的公开信息整理而成,仅供需要的用户领取作私下学习、交流。相关费用并非资源的对价,而是收集整理劳动的对价。公众号小部分资源无法联系到原作者,如有侵权可添加微信xbt648,我们将及时删除。



夜雨聆风