2026年第2期软件造价评估师理论课程培训及考核成功举行

2026年4月24日,北京软件造价评估技术创新联盟(以下简称“联盟”)在北京组织开展了2026年第2期“软件造价评估师”理论课程培训。来自北京中培伟业管理咨询有限公司、广州穗科建设管理有限公司、鸿英项目管理咨询有限公司、吉林吉大通信设计院股份有限公司、建银工程咨询有限责任公司、金盾检测技术股份有限公司、山东融信全过程咨询服务有限公司共7家单位选派10位学员参加了培训。
培训课上,培训老师为学员们讲述了第三方软件造价评估的基本概念与理念、项目范围确认、规模估算及审核、工作量/成本估算、评估结果反馈等关键步骤和工作应遵守的原则、要点等专业知识,并结合不同复杂场景的实例进行了详细讲解。学员们表示受益匪浅、启示良多,对评估的主要过程、范围确认及审核要点都有了更深入地认识,对第三方造价评估工作的开展实施起到了重要的指导作用。

培训现场
本次培训课程结束后学员参加了理论课程考核。通过本阶段考核的学员,将会继续参加软件造价评估师的后续课程培训和项目实战考核。通过各阶段考核的学员,将获得联盟颁发的《软件造价评估师证书》,评估师将具备第三方软件造价评估的能力,不但可以准确合理地对软件开发项目的费用进行评估,还可以对使用不同估算方法得出的估算结果的准确性、科学性给出鉴定和判断,应对不同复杂场景下的项目估算。
《软件造价评估师证书》属于高级职业技能证书,持证者可以代表本单位对外提供第三方软件造价评估服务、并在评审报告上进行签名;也可以作为本组织软件造价审核人员,对软件工程造价师做出的估算结果进行审核。

考试现场
软件造价评估师持证者编制的第三方软件造价评估报告,可自愿提交给联盟进行符合性评定。联盟将依据第三方软件造价评估报告符合性评定暂行办法,组织专家对评估报告进行审查,并出具《第三方软件造价评估报告符合性评定报告》。帮助软件造价评估服务机构向委托单位证明其出具的评估报告符合国家标准GB/T 36964《软件工程 软件开发成本度量范》的相关要求。
2026年第2期软件造价评估师理论课程参训单位列表
(按拼音首字母排序)

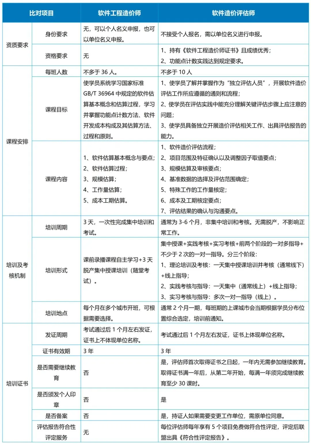
与软件工程造价师主要差异

点击链接查看更多软件造价评估师常见问题:https://www.bscea.org/html/zjpgs/wt


往/期/回/顾
重要里程碑–通过“软件造价评估服务能力等级符合性评定”机构数量超百家
热烈祝贺GB/T 28827.7-2022《信息技术服务 运行维护 第7部分:成本度量规范》国家标准正式发布
《信息技术应用创新 信息系统适配改造成本度量》团体标准正式发布
技能大赛丨第二届BSCEA全国软件造价评估技能大赛决赛开幕式成功召开
技能大赛丨第二届BSCEA全国软件造价评估技能大赛颁奖典礼隆重举办
隆重开幕丨第十届中国软件估算大会暨2025软件行业基准数据发布会在京隆重举行
行业重磅丨国内首部《信息化造价评估领域标准及规范性文件汇编》正式发布
标准发布丨《系统与软件工程 信息化项目 造价评估》《系统与软件工程 软件开发造价评估平台 能力要求》两项团体标准正式发布
夜雨聆风