7个AI工具,帮你从“找灵感2小时”到“1分钟出选题”
小美,一位美食博主,曾经连续3天对着空白文档发呆,最后只憋出一句:”今天做了番茄炒蛋…”。直到她发现了怎么用AI工具,现在她每周能产出5篇爆款内容。
今天,我们就来聊聊自媒体人如何借助AI工具快速获取内容灵感,告别”灵感枯竭症”。
为什么传统找灵感的方法失效了?
1. 信息过载,反而无从下手
传统方法:刷抖音、看微博、读公众号…结果:看了3小时,脑子更乱了
2. 思维定式,难以突破
现象:总是写类似的内容结果:读者审美疲劳,流量下降
3. 时间成本高,效率低下
数据:平均找灵感时间:2-3小时/天结果:一年浪费300+小时
4. 灵感碎片化,难以系统化
痛点:有想法,但不成体系结果:半成品内容堆积如山
AI如何改变灵感获取方式?
核心转变:从”寻找”到”生成”
传统:人找信息(被动)AI时代:信息找人(主动)
AI灵感获取的三大优势:
1. 广度:全网信息,一秒扫描
能力:同时分析1000+篇文章、视频、评论效果:发现人眼忽略的关联
2. 深度:数据挖掘,洞察趋势
能力:AI发现”空气炸锅”搜索量在周末上涨50%应用:周末发布空气炸锅食谱,流量翻倍
7个AI工具实战案例
1.DeepSeek – 你的”灵感风暴伙伴”
传统方法:
问DeepSeek:
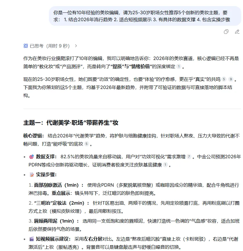
提示词:”你是一位有10年经验的美妆编辑,请为25-30岁职场女性推荐5个创新的美妆主题,要求: 1. 结合2026年流行趋势 2. 适合短视频展示 3. 有具体的数据支撑 4. 包含实操步骤”
AI输出:

2.Notion AI – 知识管理+灵感生成
场景:知识博主建立内容体系
工作流:
碎片想法 → Notion收集 → AI分类整理 → 生成内容框架
具体操作: 1. 收集阶段:随手记录所有想法(语音/文字) 2. 整理阶段:AI自动分类标签(#职场 #效率 #工具) 3. 生成阶段:AI根据标签生成内容树 4. 优化阶段:AI补充案例、数据、金句
成果:从碎片想法到完整内容体系,时间节省70%
3.ChatGPT – 跨界灵感碰撞
场景:健身博主寻找新内容方向
创新方法:跨界联想
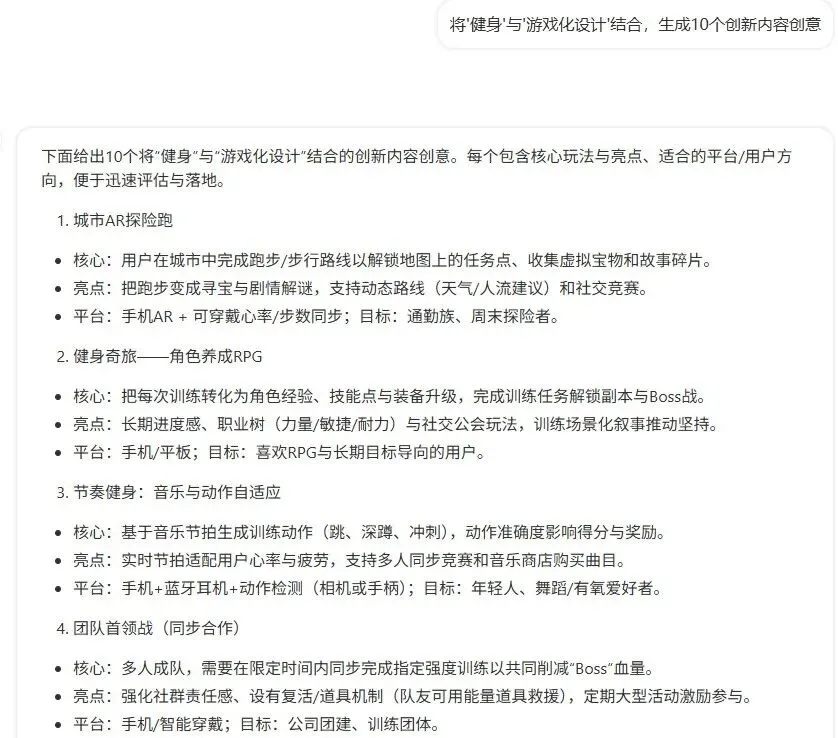
提示词:”将’健身’与’游戏化设计’结合,生成10个创新内容创意”
AI输出:

4.文心一言 – 本土化热点捕捉
场景:本地生活博主
优势:更懂中文互联网语境
应用:
实时热点 → 情感分析 → 内容角度 → 本土化表达
案例: – 热点:”特种兵式旅游”爆火 – AI分析:年轻人追求效率、打卡、社交分享 – 生成角度: 1. 北京24小时”特种兵”美食地图 2. 上海博物馆”速通”攻略 3. 成都”熊猫基地”极限打卡指南
5.即梦 – 视觉灵感激发
场景:家居博主的设计灵感
传统:看家居杂志、逛宜家AI:生成无限设计概念
提示词示例:
“极简主义客厅,自然光线,木质家具,绿植装饰,北欧风格,4K高清”
应用: 1. 风格测试:快速生成10种风格效果图 2. 配色方案:AI推荐最佳色彩组合 3. 布局优化:根据空间尺寸生成布局建议
6.kimi – 长文分析与重构
场景:深度内容创作者
能力:处理10万字以上文档
应用:
长篇报告 → AI摘要 → 关键洞察 → 内容重构
案例:将《2026年消费趋势报告》转化为: 1. 短视频脚本(1分钟精华) 2. 公众号文章(深度解读) 3. 小红书笔记(实用 tips) 4. 知乎回答(专业分析)
原本需要3天的工作,现在3小时完成
7.通义千问 – 多模态灵感
场景:全方位内容创作者
特色:文字+图片+视频综合分析
应用: 1. 图文结合:根据文字描述生成配图创意 2. 视频策划:根据热点生成分镜脚本 3. 跨平台适配:一键生成多平台版本
避免AI依赖陷阱
1.失去个人风格
现象:所有内容都像AI写的解决:AI生成+人工润色,保持”人味”
2.内容同质化
现象:大家都在用同样的AI提示词解决:个性化提示词设计,结合自身经历
3.忽视事实核查
风险:AI会”自信地编造”解决:关键信息必须人工验证
4.创意能力退化
长期影响:过度依赖导致原创能力下降平衡:70% AI辅助 + 30% 纯原创
AI创作新范式
1. 个性化AI助手
趋势:AI学习你的风格,成为专属创作伙伴应用:记住你的偏好,推荐精准灵感
2. 实时协作模式
发展:AI与人类实时共创场景:边聊边写,灵感即时落地
3. 多模态融合
突破:文字、图片、视频、音频统一处理价值:一站式完成全媒体内容
4. 预测性创作
能力:AI预测下一个热点应用:提前布局,抢占先机
以前我们认为:灵感 = 天赋 + 运气 + 努力现在我们可以:灵感 = AI挖掘 + 系统处理 + 创意加工
关键不是让AI代替你思考,而是让AI放大你的思考能力。
最后,给所有人一个福利!如果你也想学AI,但又没什么方向,不知道该如何开始,或是你想了解利用AI开启第二赛道。别错过这个福利!!
目前国内头部AI社群——破局星球,推出了三天体验卡,你可以在三天时间里免费参观星球里的帖子,里面有大量AI资料,跟着实操,一定会让你收获满满。想试试的可以扫码加入,反正免费,试试又何妨!

夜雨聆风