夜雨聆风
乐于分享
好东西不私藏
首页
教程
玩机教程
网站开发
WordPress
源码
模板主题
网站源码
插件脚本
软件
手机应用
电脑应用
iOS专区
TV盒子
车机软件
办公开发
游戏
好片推荐
活动资讯
最新活动
科技资讯
其他资源
实用趣站
零散资源
谈天说地
关于我们
进制转换
毒鸡汤
画图板
代码运行
在线排版
今天吃啥
随机密码
在线Markdown
关注本站
微信
当前位置:
夜雨聆风
>
技术教程
>
软件教程
>
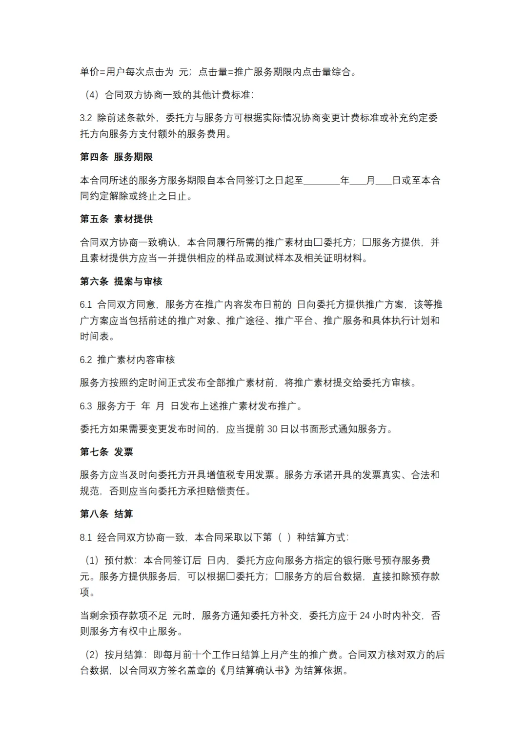
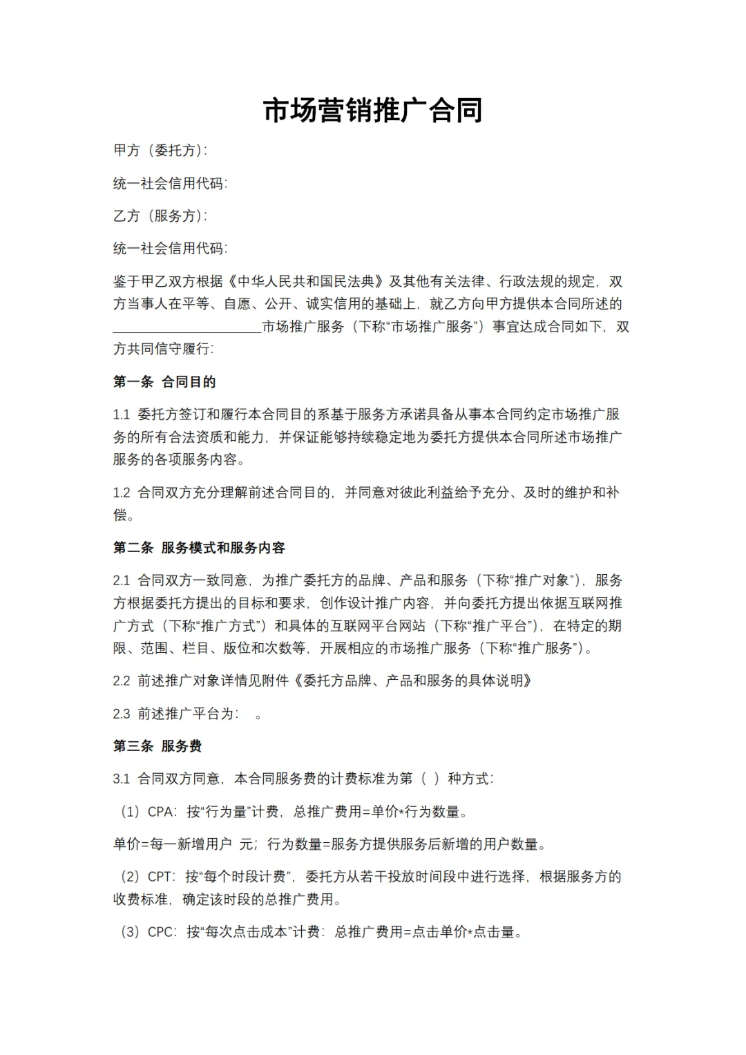
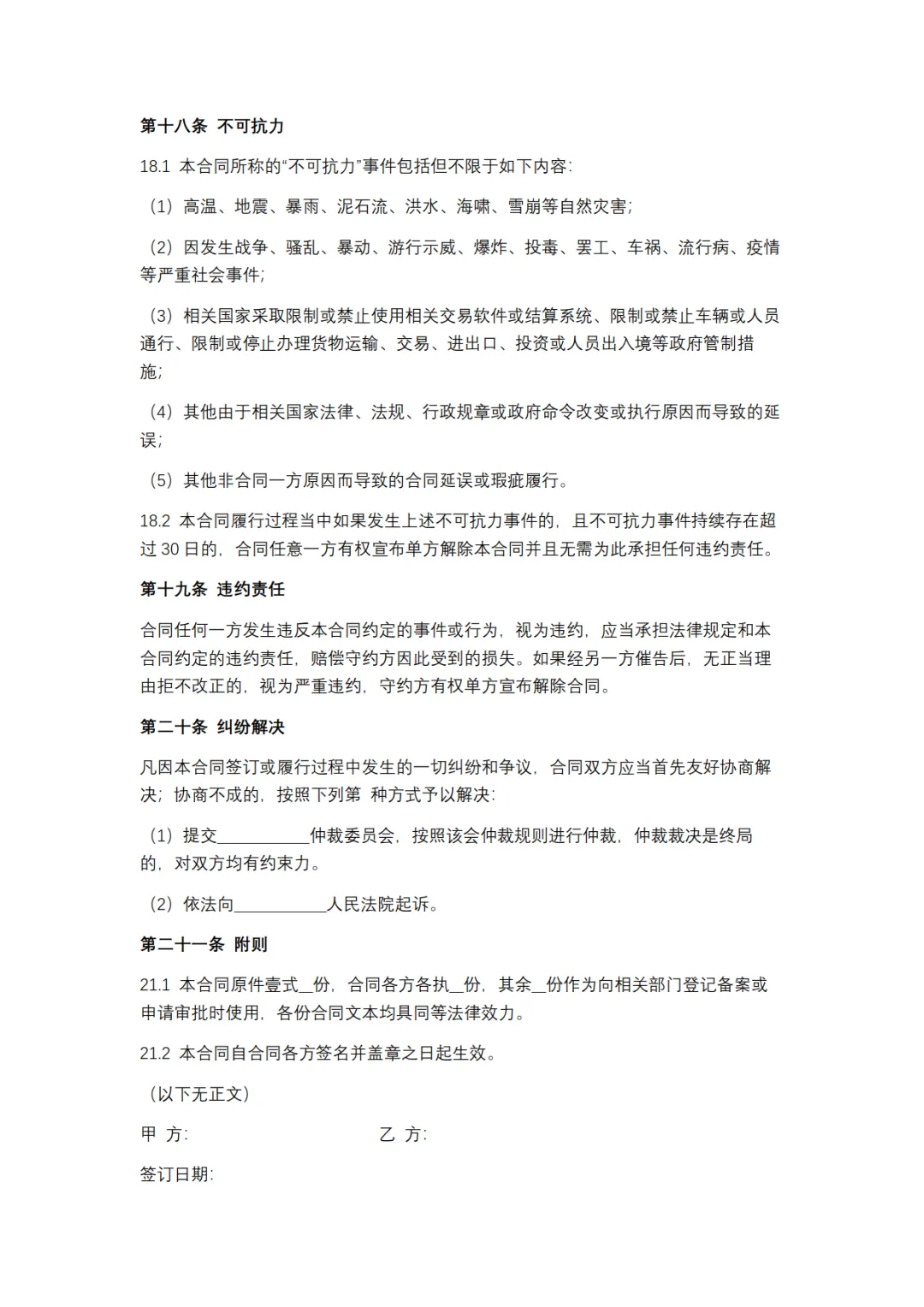
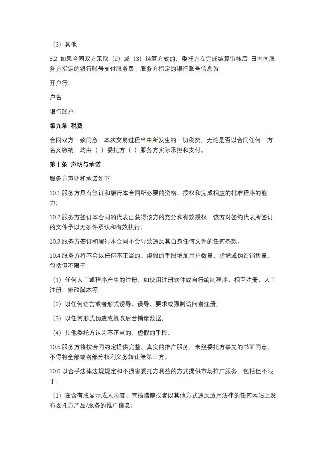
市场营销推广合同模板,WORD文档电子版,可免费下载打印
市场营销推广合同模板,WORD文档电子版,可免费下载打印
当前时间: 2026-03-30 12:31:13
更新时间: 2026-03-30
分类:
软件教程
评论(0)
市场营销推广合同模板,WORD文档电子版,可免费下载打印
完整打印版免费领取方式
▲点击上方
微英语口语
在公众号消息框发送:
5811
,
即可免费领取
上一篇
QCC品管圈提高纯母乳喂养成功率word汇报书
下一篇
APP拉新推广工作室实操经验最重要️