初中历史知识汇编大全(共18个专题)(pdf分享)

【最新试卷】
2024北京东西海朝初三一模(全7科)试题及答案(pdf分享)
看文末有获取打印版方式










(完整版97页,部分展示)
上文和下面资料在QQ群242164346下载
99.初中历史七年级下册复习主干与重点知识提纲(pdf分享)
100.初中历史人教版七年级下册历史知识点总结(pdf分享)
101.人教版初中历史八年级下册历史核心知识要点
102.2023年中考材料题开放性问题答题模板汇编(pdf分享)
103.中考必背初中历史全6册问答式知识点汇总(pdf分享)
110.初中历史《统一多民族国家的巩固与发展》练习题及答案(pdf分享)
118.初中历史七至九年级知识点总结及中考总复习资料+知识梳理素材(pdf分享)
121.人教版初中历史中考总复习资料(中考必备)(pdf分享)
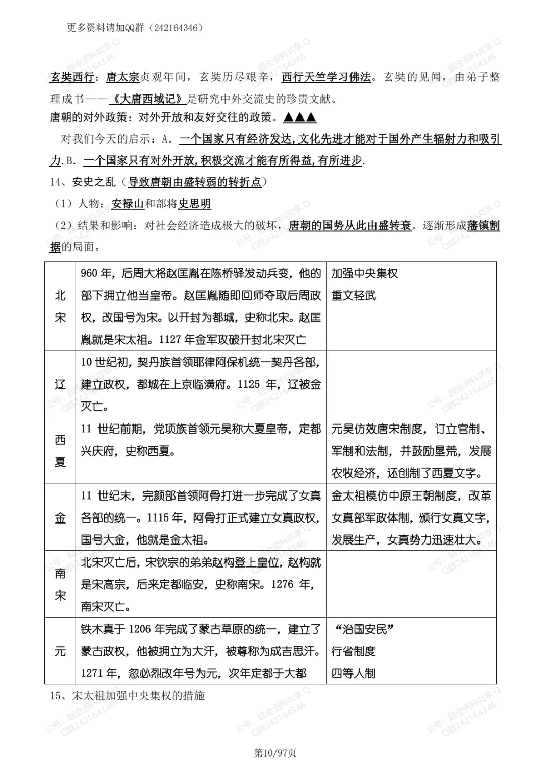
122.中考历史古代史考点(pdf分享)
213.2025春新版七年级下册历史知识点总结(pdf分享)
214.2025春统编新教材七下历史重点知识点(1-2单元)(pdf分享)
215.初中历史九年级(上下全册)专题知识提纲(pdf分享)
216.2025新教材人教版七年级下册历史知识点总结(1-21课)(pdf分享)
260.新人教版初中历史七年级下册单元测试卷(含答案)(pdf分享)
261.2026春新人教八年级下册历史知识点预习提纲(pdf分享)
262.初中历史初一上核心知识点整理版(2024版新教材)(pdf分享)
263.2025新教材八年级上册历史全册知识要点(pdf分享)
264.2026中考历史基础专练(含参考答案)(pdf分享)
265.2026春新人教版八年级下册历史知识点总结(pdf分享)
267.2026新人教版初二下册历史全册各单元知识点总结(pdf分享)
268.2026中考历史全六册必背知识填空(含答案)(pdf分享)


夜雨聆风