克而瑞·决策专家 AI 人机协作(27)|保利发展2025年年报点评:经营韧性凸显,竞争优势稳固

来源:克而瑞·决策专家「顾一宁」数据分析生成
深度智联的数字员工-克而瑞·决策专家「顾一宁」融合20年地产行业经验,成为您团队中最可靠的AI决策伙伴。本文由深度智联分析师贡显扬,通过人机协作综合使用克而瑞·决策专家AI任务、AI问知和数据分析(dichanai.com) 等功能撰写,来感受下产品的细节。

2025年,保利发展表现出龙头房企的抗周期经营韧性:行业地位稳固、销售领先;投资聚焦、核心城市深耕优势持续巩固;财务稳健、负债结构优化;“三大主业”战略清晰,多元业务协同效应显现。
AI任务过程和内容:


图:AI任务截图1

图:AI任务截图2
本案例生成链接:
https://agentic.dichanai.com/share/?chat_id=6f35bf32-df49-4140-b8e2-6f55b1e32b67
AI问知过程和内容:



来源:克而瑞·决策专家「顾一宁」数据分析生成
本案例生成链接:
https://juece.dichanai.com/ask/share?shareId=yzWeCdZb
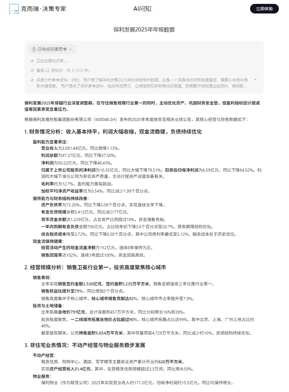
生成结果
2025年房地产行业仍处于深度调整阶段,保利发展年报展现出龙头房企优秀的经营韧性,核心结论可总结为以下几个方面:行业地位稳固,实现连续3年行业销售领先,销售韧性远超平均水平;布局优势显著,核心城市销售贡献92%,新增投资90%以上集中于一二线高能级城市,基本盘稳定性强,结构优势为后续销售及盈利释放提供支撑;财务安全性突出,经营活动现金流连续8年为正,综合融资成本创历史新低,负债、杠杆指标持续优化;长期增长势能充足,不动产投资开发、不动产经营、不动产综合服务“三大主业”战略清晰,为后续业绩修复奠定坚实基础。
销售表现:
龙头地位稳固,经营质量持续优化
全年签约销售金额2530亿元,核心城市深耕巩固龙头地位
2025年,保利发展全年实现签约销售金额2530亿元、签约销售面积1235万平方米,连续3年销售规模保持行业领先。
从销售结构看,公司长期聚焦高能级城市的策略成效显著,2025年核心城市贡献了92%的销售业绩,连续三年保持90%左右的高位水平。在市场分化背景下,高能级城市的需求韧性为销售稳定提供了核心支撑,核心城市市占率提升至7.9%,10个城市市占率超过10%。具体来看,在广州、上海分别实现销售额约500亿元和390亿元,北京、三亚、佛山等单城市销售额突破百亿元。

全年销售权益比提升至79%,销售回笼率达102%
在行业深度调整、多数企业规模收缩的背景下,保利充分彰显出央企龙头的抗周期韧性与市场认可度。经营质量层面两项核心指标表现亮眼:一是全年销售权益比提升至79%,同比增加3个百分点,销售规模的“含金量”进一步夯实。二是全年销售回笼率达102%,连续三年保持在100%以上,反映出公司极强的销售回款管控能力。充足的现金回流能够覆盖日常经营、投资拓展的资金需求,为现金流安全构筑稳固基础,支撑长期稳健经营。
土地投资:
强化核心城市深耕优势,储备优质资源
投资力度稳中有升,集中在需求韧性更强的高能级城市
2025年行业整体拿地意愿低迷,多数房企收缩投资战线,保利发展逆势加大核心城市土储补充力度,全年拓展项目总地价791亿元,总计容面积457万平方米,同比分别增长16%和39%。投资规模稳中有升,拓展金额权益比维持87%的较高水平。
从投资结构看,全年新增土储中一二线城市拓展总地价占比超90%,核心城市拓展占比99%,其中北京、上海、广州三城占比约48%。年内共有28个项目实现“当年拿地、当年开盘”,贡献签约金额超200亿元,既体现了公司高效的开发运营能力,也有效加快了投资资金的回笼效率。
土储结构优化,分类施策盘活资源、释放存量资产价值
截至2025年末,保利待售土储面积为5654万平方米,其中存量项目4729万平方米、增量项目925万平方米,同比减少10%,整体土储规模保持合理充足水平。
为进一步优化资产质量,公司持续推进存量项目的“调转换退”工作。通过土地盘活、转经营、合作分货等方式多措并举推进资源盘活。报告期内,公司累计盘活资源181亿元;推动存量物业转经营超过135万平方米,新增融资金额79亿元。
盈利能力:
归母净利润下滑,区域利润结构分化
2025年保利发展实现营业总收入3081亿元,同比下降1.13%,整体经营规模保持基本稳定;实现归母净利润10.35亿元,扣除非经常性损益的归母净利润6.59亿元。一方面,保利2025年房地产项目结转毛利率下降至12.86%,同比减少0.99个百分点,项目盈利空间有所收窄;另一方面,保利全年计提减值近70亿元,对净利润实现有一定的负面影响。
从盈利结构来看,区域分化特征明显,华东地区作为核心增长极,营收同比增长54.55%、毛利率提升2.71个百分点至13.94%,贡献全部营收增量;华南、北方区域受市场下行及结转结构影响,营收分别同比下降16.32%、33.32%,华南地区毛利率下滑4.66个百分点。

偿债能力:
负债规模稳中有降,杠杆保持安全区间
2025年保利债务指标持续优化,资产负债率同比下降2.08个百分点至72.26%,已连续五年保持下降趋势;期末有息负债规模3412亿元,同比减少77亿元。经营活动现金流净额达152亿元且连续8年为正。
期末一年内到期有息负债金额706亿元,占比较年初下降3.6个百分点至20.7%,短债占比持续降低。在手资金储备充裕,货币资金1229亿元完全覆盖短期债务,现金短债比保持安全区间,三道红线指标持续维持绿档,财务安全边际远超行业平均水平。
融资端优势进一步凸显,2025年成功发行国内首单现金类定向可转债,发行规模85亿元,6年期综合成本仅2.32%;全年完成110亿元中期票据、45亿元公司债发行,新增有息负债平均成本同比下降33BP至2.59%,期末综合融资成本同比下降38BP至2.72%,其中公司债利率最低至2.12%、中期票据利率最低至1.85%,均为行业历史较低水平。

多元化:
三大主业协同,第二增长曲线稳步释放
2025年,保利发展正式确立“不动产投资开发、不动产经营、不动产综合服务”三大主业协同的中长期战略定位。多元业务成为公司平滑开发业务周期波动、优化整体收入结构的核心抓手。目前,第二增长曲线增长动能稳步释放,三大主业互补协同的发展格局已基本成型。
-
不动产经营板块:全年实现收入51.4亿元,租赁住房在营规模达3.5万间,同比增长59%,持有类不动产运营能力持续提升,积累了大量优质持有型物业资产,为商业不动产REITs业务开展提供了充足底层资产。
-
不动产综合服务板块:保利物业全年实现总收入171.3亿元,同比增长4.8%;归母净利润15.5亿元,同比增长5.1%。第三方收入占比达44.6%,市场化程度持续提升,独立盈利能力不断增强。
不动产经营、不动产综合服务在为公司贡献稳定现金流与收入增量的同时,也可与开发业务形成协同,提升整体品牌力与客户粘性。非开发业务提供的稳定现金流,有效对冲了开发业务的周期波动,推动公司收入结构从单一开发依赖向多元支撑转型,为中长期穿越行业周期筑牢了坚实基础。
总结
在全国房地产行业深度调整的背景下,2025年年报清晰展现出保利发展抗周期韧性与阶段性压力并存的核心经营特征。韧性层面,公司销售规模连续三年行业领先,核心城市深耕优势持续巩固,现金流及融资端安全边际远超行业平均,“做优不动产投资开发、做大不动产经营、做强不动产综合服务”的三大主业转型战略加速落地;压力层面,公司归母净利润同比下滑,同时面临阶段性销售增长承压。整体来看,保利发展当前正处于规模稳、财务稳、盈利待修复、转型待提速的发展阶段,行业新周期下的龙头竞争优势仍在持续加固。
THE END

克而瑞·决策专家「顾一宁」
使用技巧
技巧一:
技巧二:



夜雨聆风