OpenAI发布GPT-5.5| 东吴人工智能周周谈

本周AI要闻
-
事件1:4月24日,英特尔2026年第一季度财报最新出炉,其营收连续六个季度高于预期。分业务来看,一季度公司产品总收入128亿美元,其中客户端计算事业部(CCG)收入77亿美元,同比基本持平;数据中心与人工智能事业部(DCAI)收入51亿美元,同比增长22%;英特尔代工业务收入为54亿美元,同比增长16%。此外英特尔预计,公司第二季度营收为138亿至148亿美元。
-
事件2:4月24日,OpenAI公布了其最新的人工智能模型——GPT-5.5。该公司表示,该模型在编程、使用计算机以及进行更深入研究方面表现更出色。OpenAI在其官网写道:“GPT-5.5是我们迄今为止最智能、最直观易用的模型,也是在计算机上完成工作的新方式的下一步。”GPT-5.5将于周四在OpenAI 的付费用户(包括其 Plus、Pro、Business 和 Enterprise 用户)中推出,同时在ChatGPT和其编程助手Codex上也会上线。
-
事件3:4月24日,OpenAI正式发布ChatGPT for Clinicians,面向经过验证的美国执业医师、执业护士、助理医师和药剂师提供免费服务。该产品基于GPT-5.4模型,针对临床咨询、文书撰写与医学研究三大场景优化。OpenAI表示其医生顾问团队已审核超过70万条模型回复,99.6%被评为安全准确,且在引证准确性上甚至优于人类医生。该产品目前已在ChatGPTBusiness、Enterprise、Edu及教师版套餐中开启研究预览,5月6日前提供免费试用,之后将转为基于额度的计费模式。
(信息来源:财联社、新智元等)
周度观点
-
英特尔发布Q1财报明确CPU计算栈核心地位,OpenAI发布GPT-5.5实现更高效率与更低token消耗
(1)本周全球AI产业在算力、模型与应用三端协同演进下,正加速推动AI从能力提升走向执行系统与行业级落地的新阶段。算力端,在智能体与长程任务需求驱动下,计算架构重构与算力资源绑定同步深化;模型端,能力演进由通用推理向高效执行转型,海内外企业均着眼于AI能力与效率优化实现性能与成本协同提升。应用端,AI加速向高壁垒行业与终端场景渗透。
(2)算力与基础设施方面,本周AI产业呈现出计算架构重构与算力资源绑定并行深化的趋势。海外方面,英特尔业绩超预期增长,数据中心与AI业务显著提升,并明确CPU在AI计算栈中的核心地位回归,反映在推理与智能体阶段,通用计算能力正重新成为关键基础。同时谷歌发布第八代TPU及“代理式企业”技术栈,通过训练与推理芯片分化、超大规模集群扩展及高带宽内存优化,推动算力体系向“异构计算+内存中心架构”演进,并通过Agent平台打通算力与应用层调度。资源供给层面,亚马逊与Anthropic深化合作,通过大规模资本投入与长期算力承诺实现深度绑定,体现头部厂商正通过“资本+算力”模式锁定未来资源供给。整体来看,在模型向长程执行与智能体演进的背景下,AI基础设施正加速向“CPU+加速器协同、超大规模集群、算力资源长期绑定”的体系升级,产业竞争进一步向计算架构定义权与算力供给控制能力集中。
(3)模型技术层面,本周AI模型正由通用推理工具向高效执行与工程化落地系统跃迁。海外方面,OpenAI发布GPT-5.5,通过从零重训与Agent能力升级,在编程、科研等复杂任务中显著提升表现,同时打破“性能提升伴随延迟增加”的传统约束,实现更高效率与更低token消耗,并与英伟达硬件系统协同设计,强化模型与算力架构的深度耦合;同时其图像模型GPT images 2引入Thinking能力,进一步强化多模态生成的可控性与一致性。国内方面,DeepSeek-V4预览版通过混合注意力机制,在百万上下文场景下大幅压缩计算与显存开销,实现开源模型在长上下文与推理能力上逼近顶级闭源水平,并强化对多算力平台适配;腾讯混元Hy3则以MoE架构与“快慢思考”机制聚焦Agent与实际业务场景,强调性能与成本平衡,推动模型转向实用性导向。
(4)应用层面,本周AI聚焦垂直行业深度落地与多终端智能体融合应用两大主线,应用体系正由通用工具向专业化场景与嵌入式交互加速演进。海外方面,OpenAI推出面向医疗行业的ChatGPT for Clinicians,通过针对临床咨询、文书与科研场景的深度优化,并结合高难度医疗基准测试与合规机制,实现模型在高专业门槛领域的实用化落地,标志AI正向可参与核心决策流程的行业级系统延伸;同时其WorkspaceAgent支持跨平台协作与离线持续运行,体现企业级智能体正向“长期运行+组织协同”的生产工具演进。终端应用层面,特斯拉车机系统引入双大模型架构,由不同模型分别承担指令执行与交互服务功能,实现能力分工与效率优化,标志车载AI从单一语音助手向多模型协同的智能交互系统升级。
(5)政策因素方面,中国工信部等10部门联合印发《人工智能科技伦理审查与服务办法(试行)》,规范AI伦理治理,为AI产业发展提供制度保障,增强市场信心。第二次全球滞胀阶段美股的经验表明,即使全球滞胀也不意味着科技全线走弱,具备实质性产业趋势的赛道仍然能够穿越周期。而科技缩圈的本质在于,油价上行后,尚未兑现业绩的远期科技方向存在明显的估值压力,因而我们认为“高位讲故事”的标的或难以进一步提升估值。所以需要聚焦当下业绩确定性的方向,关注存储、先进制程、光通信、半导体设备材料等核心赛道。
本周报告推荐
-
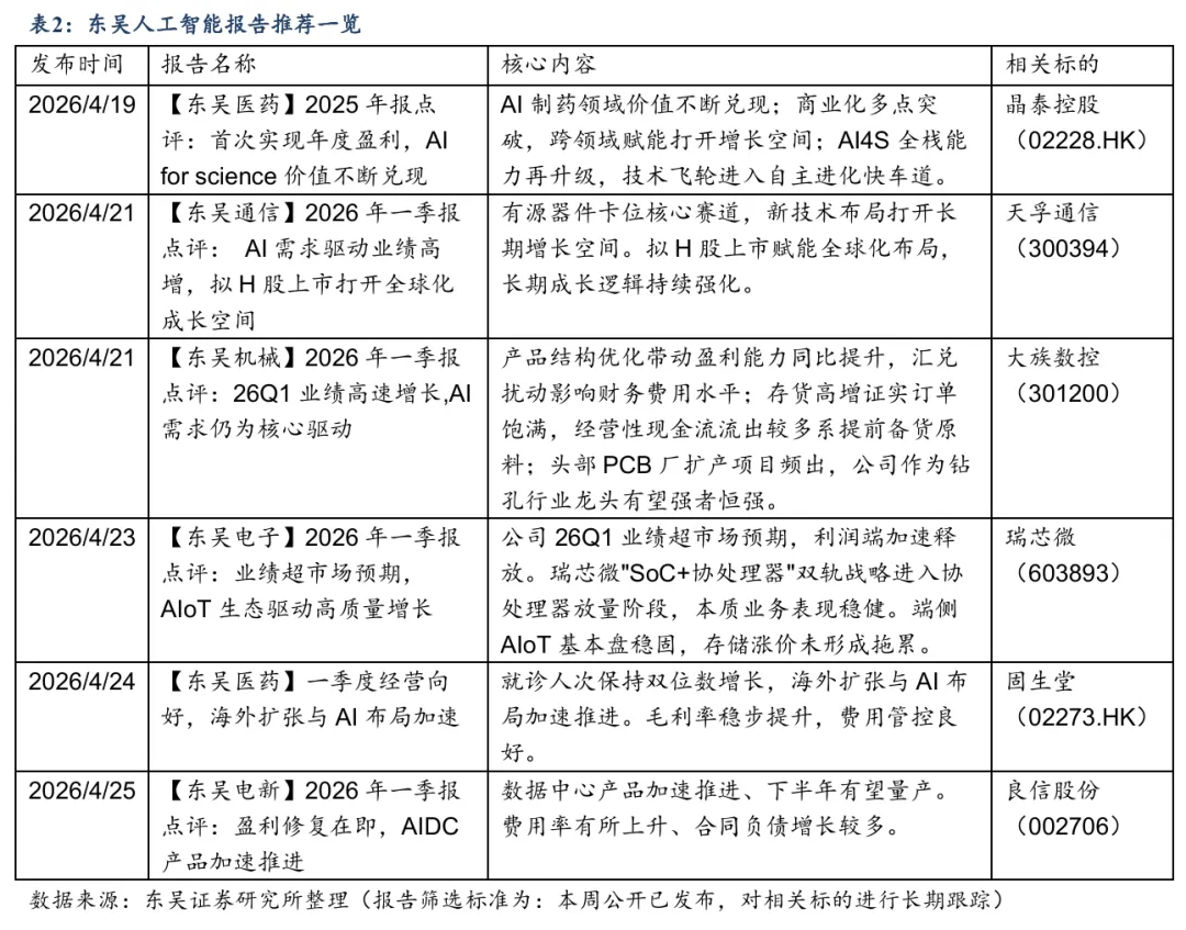
【东吴医药】2025年报点评:首次实现年度盈利,AI for science价值不断兑现-晶泰控股(02228.HK)
-
【东吴通信】2026年一季报点评: AI需求驱动业绩高增,拟H股上市打开全球化成长空间-天孚通信(300394)
-
【东吴机械】2026年一季报点评:26Q1业绩高速增长,AI需求仍为核心驱动-大族数控(301200)
-
【东吴电子】2026年一季报点评:业绩超市场预期,AIoT生态驱动高质量增长-瑞芯微(603893)
-
【东吴医药】一季度经营向好,海外扩张与AI布局加速-固生堂(02273.HK)
-
【东吴电新】2026年一季报点评:盈利修复在即,AIDC产品加速推进-良信股份(002706)
■风险提示:美联储降息不及预期,AI技术发展不及预期




夜雨聆风