乐于分享
好东西不私藏

极简生活第六十天:购物App收藏夹的“欲望暂存区”清理

极简生活第六十天:购物App收藏夹的“欲望暂存区”清理

深夜临睡前
手指无意识地点开那个橙色购物App
“我的收藏”旁的红点显示:999+
我愣了一下——这个数字已很久没变化
它像一座沉默的、永远满溢的欲望水库
储存着我“可能购买”的几百个未来

1. 收藏夹的“欲望化石”考古

我没有立即开始滑动
而是截屏,传到电脑上放大
让这个庞大的清单完整地铺开在眼前
这个“欲望博物馆”的构成
按品类分层(基于可见的前300件):
服装鞋包:87件(连衣裙、衬衫、外套、鞋、包)
家居用品:65件(餐具、收纳、床品、装饰画)
电子产品:28件(耳机、充电宝、小家电)
美妆护肤:42件(护肤品、化妆品、工具)
书籍文创:39件(书、本子、笔、摆件)
食品饮料:19件(零食、茶、咖啡、调料)
运动户外:12件(瑜伽垫、运动服、徒步装备)
其他杂项:8件(难以归类的小物)
按收藏时间分层(需点开每件查看):
7天内:约15件(最新欲望)
1个月内:约40件(还在“考虑期”)
3个月内:约85件(已有些犹豫)
半年内:约120件(多数已不再心动)
半年以上:超过700件(早已遗忘的“旧爱”)
收藏原因标签(我为自己建立的分类):
“我需要”:约60件(真正在寻找的必需品)
“我想要”:约180件(被设计/营销打动的欲望)
“我喜欢”:约120件(审美吸引,但无实际需求)
“我幻想”:约300件(幻想中那个“更好的我”会用的)
“我比较”:约100件(为购买某物而收藏的多个选项)
“我备忘”:约50件(别人推荐或看到觉得“以后可能用”)
价格区间
0-50元:约120件(“不贵,随时可买”)
50-200元:约300件(“可以考虑的价位”)
200-500元:约280件(“需要想想的消费”)
500-1000元:约150件(“等大促/发奖金”)
1000元以上:约149件(“梦想清单”,多数永远不会买)

2. 两小时的“欲望断舍离”手术

我关闭App,深呼吸三次
泡了杯无咖啡因的花草茶
在电脑上打开文档,开始记录
这次“收藏夹清理”不只是点击删除
更是一场与自我欲望的对话
手术前的“收藏品审问”
对随机抽取的50件收藏品(覆盖各品类各时间)
每个问五个问题
为什么收藏?
记录真实原因,不自我欺骗
如:“被首页推荐吸引”“看博主同款”“幻想自己穿上会变美”
现在的我还想要吗?
重新看商品图,感受此刻身体的真实反应
是心跳加速?是平静无感?是轻微反感?
如果现在删除,我会失去什么?
是失去“可能变美/变好”的机会?
还是只是失去一个“拥有可能性”的幻觉?
如果没有收藏功能,我会记住这件商品吗?
测试:遮住商品名,我还知道它是什么吗?
多数答案:不会,早就忘了
这件物品能带给我持久的幸福吗?
基于已有购物经验推测
大多数物品带来的快乐不超过三天
审问结果统计(50件样本):
依然想要:3件(6%)
可有可无:7件(14%)
不再想要:28件(56%)
已购买/找到替代:5件(10%)
已下架/失效:7件(14%)
推论:整个收藏夹中,真正仍有价值的可能不超过10%
手术步骤
第一阶段:机械清理(30分钟)
① 清除“已失效”
使用App的“批量管理”功能
筛选“已失效/下架”商品
数量:约150件(系统显示)
操作:全选,删除
感受:像扫掉积灰,毫无留恋
② 清除“已购买/有替代”
凭记忆筛选已购买的商品(约30件)
已找到更好替代品的(约20件)
操作:逐一点开确认,然后删除
感受:感谢曾经的“候选”服务,现在使命完成
第一阶段结果:删除约200件,剩余约800件
第二阶段:时间筛选(40分钟)
原则:时间是最好的过滤器
收藏超过1年且从未查看:直接删除
收藏超过半年且近期无查看:大概率删除
收藏3-6个月:认真评估
收藏3个月内:进入精细评估
操作
按收藏时间排序(从最早开始)
2019-2021年的收藏:约300件
2022-2023年的收藏:约350件
2024年至今:约150件
第二阶段结果:从800件→250件(删除550件)
第三阶段:精细评估(50分钟)
对剩余的250件建立“欲望价值评估表”

序号

商品

品类

收藏时间

欲望强度(1-5)

真实需求(1-5)

使用频率预估

替代方案

决策

评估标准
欲望强度:看到时的心动程度(生理反应真实)
真实需求:生活中是否有明确使用场景
使用频率预估:买后每周/每月会用几次
替代方案:是否有已有物品可替代
评估结果(250件):
欲望强度4-5 + 真实需求4-5:15件(进入“待购清单”)
欲望强度3-5 + 真实需求1-3:80件(多为“想要”非“需要”)
欲望强度1-3 + 任何需求:155件(已无心动)
决策
保留“待购清单”:15件
“想要”类中精选:保留20件(给予1个月观察期)
其余215件:删除
最终结果
前:999+(至少1000件)
后:35件(15件待购+20件观察)
减少:96.5%

3. 收藏夹背后的“虚假拥有”心理

在删除这近千件“可能”的过程中
我看到了数字时代的新型占有方式
关于“收藏=拥有”的幻觉
点击“收藏”的那一刻,大脑会获得类似拥有的快感
仿佛那件物品已进入“我的所有物”心理清单
但实际没有花钱、没有收货、没有使用
这种“虚假拥有”让我们误以为自己很富足,实际是欲望的奴隶
关于“将来自我”的幻想
收藏夹里很多物品,是给“未来的、更好的我”准备的
那个“我会常做饭”(收藏精美餐具)
那个“我会坚持瑜伽”(收藏高级瑜伽垫)
那个“我会变得更精致”(收藏全套护肤)
但现在的我没有这些习惯,却为幻想中的自己囤积物品
应该先成为那个人,再让物品服务于真实的生活
关于“选择麻痹”
收藏夹本是“减少选择负担”的工具
但过多收藏反而造成“选择麻痹”
要买一件白衬衫,收藏夹里有20件,反而不知选哪件
最终可能因为选择疲劳而放弃购买,或随便买一件
少而精的收藏,才能真正帮助决策
关于“算法共谋”
我们收藏→算法认为我们喜欢→推荐更多类似商品
我们收到推荐→可能再次收藏→强化算法判断
形成“欲望回声室”,不断自我强化
清理收藏夹,也是打破算法对我们的欲望塑造
关于“延迟决策”的舒适区
收藏是最轻松的决策:“先收着,以后决定”
但“以后”很少到来,物品只是从“待决定”变成“被遗忘”
真正的决策是:买,或不买。收藏只是拖延。
我们需要练习果断的决定,而非无尽的暂存

4. 新建的“清醒购物管理系统”

清理后,我建立了全新的收藏夹使用原则
① 收藏夹容量限制
总收藏不超过50件(当前35件,有余裕)
其中“待购清单”不超过10件(当前15件,需继续筛选)
“观察区”不超过20件(当前20件,刚好)
达到上限时,必须清理才能新增
② 收藏前“三问”
必要吗?这是真实需求,还是被营销激起的欲望?
急迫吗?需要现在收藏,还是可以当场决定买/不买?
唯一吗?这是此类物品的最佳选择吗?值得收藏比较吗?
③ 收藏时“三动作”
立即分类:放入“待购”或“观察”文件夹(App内可建文件夹)
设置期限
记录原因:在备忘录简单记录为什么收藏(防遗忘初心)
④ 定期清理机制
每周:处理“待购”清单,决定买/不买/删除
每月:清理“观察区”,保留率目标低于20%
每季:全面清点收藏夹,保持总量≤50件
大促前:强制清理,只保留真正要买的
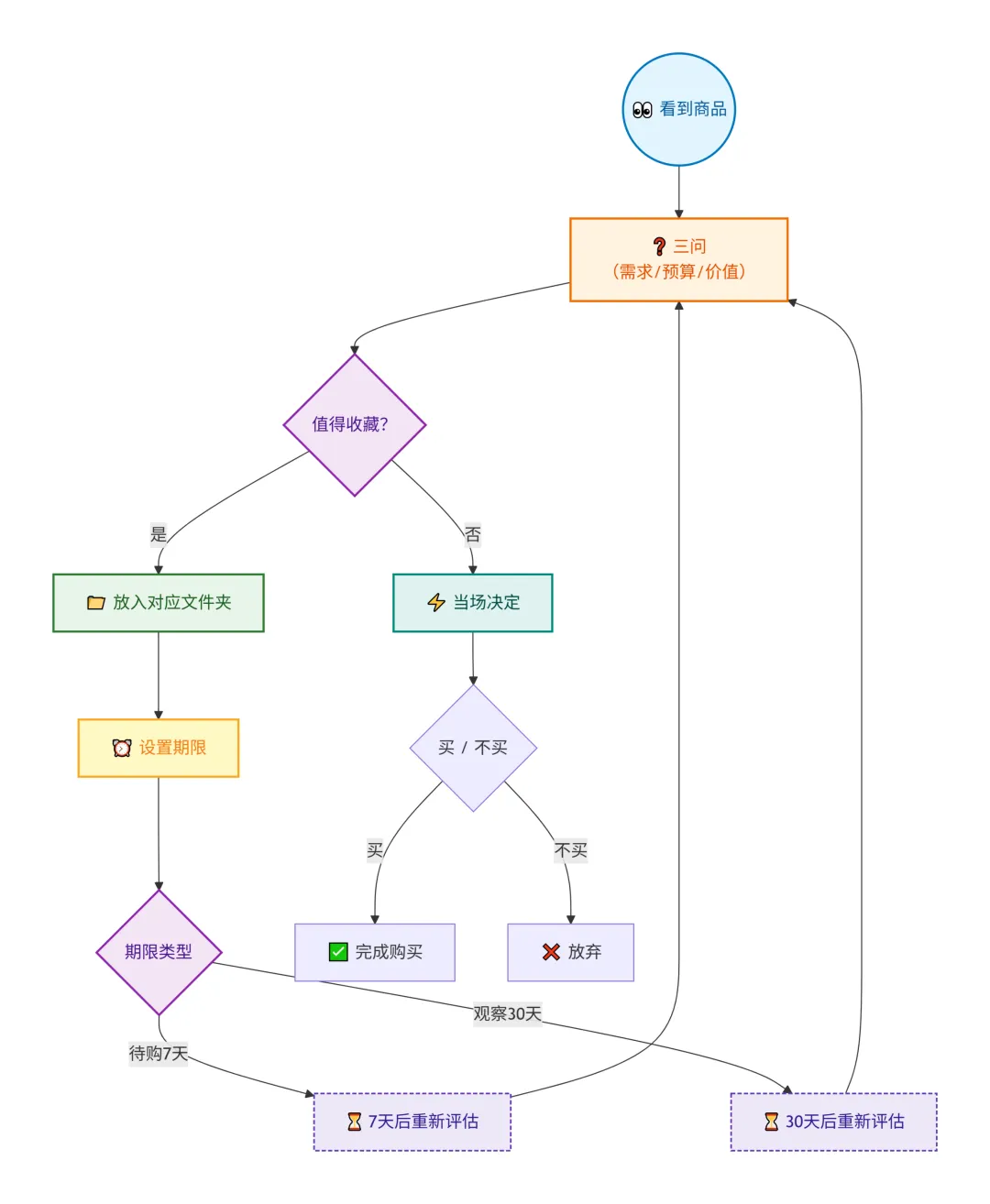
⑤ 购买决策流程
看到商品 → 三问 → 值得收藏? → 是 → 放入对应文件夹
↓                          ↓
否                         设置期限
↓                      (待购7天/观察30天)
当场决定
(买/不买)
⑥ 欲望记录
建立“欲望日记”:记录特别强烈的购物冲动
分析:什么触发了欲望?(情绪?场景?广告?)
延迟满足:记录后等待24小时,再看是否还想买
发现:多数24小时后欲望自然消退

5. 从收藏夹到消费系统重建

这次清理延伸到整个消费习惯
我的“清醒消费系统”
① 需求识别
区分“需要”(缺少会影响生活)和“想要”(有会更好,没有也行)
对“想要”进行欲望溯源:是内心匮乏的投射吗?
建立“需求清单”:只记录真正的“需要”,定期审视
② 购买前流程
等待期:任何非急需品等待至少24小时
替代检查:已有物品能否实现类似功能?
一进一出:购买新物品,需处理一件旧物(保持总量平衡)
预算匹配:是否在当月消费预算内?
③ 购物环境管理
取消所有营销推送(邮件、App通知)
退订促销短信
取关纯粹带货的博主
不逛购物App作为娱乐(用其他活动替代)
④ 购买后追踪
记录“购物满意度”:使用1周/1月/3月后评价
分析:这次购买带来了持久的幸福吗?
教训:哪些购买后悔了?原因是什么?
建立“不买清单”:明确知道不适合自己的物品类型
清醒消费的核心
我消费,不是被消费主义消费
我拥有物品,不是被物品拥有
我满足真实需求,不填补内心空洞
我在购物中保持主体性,不被营销和算法操控

6. 清理后的第一周实践

新系统运行一周后
收藏夹变化
新增收藏:3件(全部通过“三问”筛选)
处理“待购清单”:15件中购买2件,删除13件
处理“观察区”:20件中保留5件,删除15件
当前总量:10件(5件待购+5件观察)
消费行为变化
冲动点击“收藏”次数减少约80%
浏览购物App时间:从日均25分钟→8分钟
购买决策更快:因为选项少而精,不纠结
退换货率:0(因为购买更谨慎)
心理变化
对“限量”“促销”等字眼免疫力增强
看到精美商品图,能觉察是“心动”还是“需要”
购物车不再有“等凑单”的鸡肋商品
对已拥有物品更珍惜,因为每件都是精选
意外收获
发现不逛购物App后,多出时间读了半本书
清理收藏夹时,顺带清理了其他App的“喜欢”“点赞”
朋友说我最近“看起来更清爽”,可能少了物质焦虑感
开始欣赏“不拥有”的自由,而非“可能拥有”的负担
新的“欲望观”
欲望是流动的,不是固定的
收藏夹不该是欲望的坟墓,而是流动的溪流
让欲望流经,不滞留,不囤积
在“想要”与“拥有”间,保持清醒的距离

现在
当我打开那个橙色App
“我的收藏”旁不再有999+的红点
只有干净清爽的“10”
我知道这10件是什么
为什么在那里
打算什么时候处理
每一件都经过清醒的选择
没有一件是被遗忘的幽灵
那些被删除的近千件收藏
200件早已失效,像秋叶自然凋落
550件被时间过滤,证明只是短暂心动
215件在审视中失去光环,露出欲望的本来面目
所有离开,都让留下的10件更珍贵,更可能被认真对待
原来
极简生活
连数字收藏夹这样的虚拟欲望仓库都不放过
因为每一次“先收藏”都在推迟真实的决定
每一件“可能买”都在消耗心理能量
每一个999+都在无声地喊着“你想要的太多”
当我们清理收藏夹
也在清理“虚假拥有”的自我欺骗
当我们精简欲望清单
也在聚焦生命真正重要的追求
当我们建立清醒消费系统
也在夺回在物质世界的主体性
从999+到10
不仅是数字的锐减
是欲望的提纯
从囤积可能到精选必要
不仅是行为的改变
是消费人格的重塑
从被算法喂养到主动选择
不仅是习惯的调整
是在物质丰盛时代的精神独立宣言
六十天了
从一枚回形针到收藏夹
从物理角落到数字深处
我们一寸寸清理
不是让生活变得更少
而是让生活在更少中变得更清晰
更轻盈
更属于自己

你的购物App收藏夹,是否也有一个999+?找一个不被打扰的晚上,点开它,开始你的欲望考古。不要追求一次清完,分层、分批、诚实面对。你会发现,放下的不仅是近千个“可能购买”,更是对“更多选择”的依赖、对“将来自我”的幻想、对“拥有即幸福”的错觉;获得的不仅是清爽的列表,更是清醒的欲望、自主的选择,以及在消费主义浪潮中稳稳锚定自我的那份宁静与力量。这是六十天极简旅程的终点,也是你清醒生活的,又一个起点。