当前位置:首页>文档>3.4比一比-数学二年级下册(北师大版)_26春北师大版数学二下_19、赠送其它资料_二年级数学下册(北师大版)_旧版_二年级数学下册(北师大版)_分层作业-K10_2024版

3.4比一比-数学二年级下册(北师大版)_26春北师大版数学二下_19、赠送其它资料_二年级数学下册(北师大版)_旧版_二年级数学下册(北师大版)_分层作业-K10_2024版

  • 2026-04-01 19:09:50 2026-04-01 19:02:32

文档预览

3.4比一比-数学二年级下册(北师大版)_26春北师大版数学二下_19、赠送其它资料_二年级数学下册(北师大版)_旧版_二年级数学下册(北师大版)_分层作业-K10_2024版
3.4比一比-数学二年级下册(北师大版)_26春北师大版数学二下_19、赠送其它资料_二年级数学下册(北师大版)_旧版_二年级数学下册(北师大版)_分层作业-K10_2024版
3.4比一比-数学二年级下册(北师大版)_26春北师大版数学二下_19、赠送其它资料_二年级数学下册(北师大版)_旧版_二年级数学下册(北师大版)_分层作业-K10_2024版
3.4比一比-数学二年级下册(北师大版)_26春北师大版数学二下_19、赠送其它资料_二年级数学下册(北师大版)_旧版_二年级数学下册(北师大版)_分层作业-K10_2024版
3.4比一比-数学二年级下册(北师大版)_26春北师大版数学二下_19、赠送其它资料_二年级数学下册(北师大版)_旧版_二年级数学下册(北师大版)_分层作业-K10_2024版
3.4比一比-数学二年级下册(北师大版)_26春北师大版数学二下_19、赠送其它资料_二年级数学下册(北师大版)_旧版_二年级数学下册(北师大版)_分层作业-K10_2024版
3.4比一比-数学二年级下册(北师大版)_26春北师大版数学二下_19、赠送其它资料_二年级数学下册(北师大版)_旧版_二年级数学下册(北师大版)_分层作业-K10_2024版
3.4比一比-数学二年级下册(北师大版)_26春北师大版数学二下_19、赠送其它资料_二年级数学下册(北师大版)_旧版_二年级数学下册(北师大版)_分层作业-K10_2024版
3.4比一比-数学二年级下册(北师大版)_26春北师大版数学二下_19、赠送其它资料_二年级数学下册(北师大版)_旧版_二年级数学下册(北师大版)_分层作业-K10_2024版
3.4比一比-数学二年级下册(北师大版)_26春北师大版数学二下_19、赠送其它资料_二年级数学下册(北师大版)_旧版_二年级数学下册(北师大版)_分层作业-K10_2024版
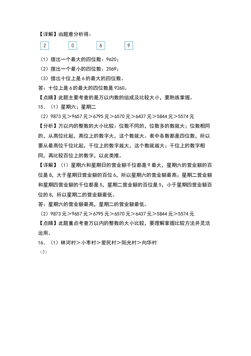
3.4比一比-数学二年级下册(北师大版)_26春北师大版数学二下_19、赠送其它资料_二年级数学下册(北师大版)_旧版_二年级数学下册(北师大版)_分层作业-K10_2024版
3.4比一比-数学二年级下册(北师大版)_26春北师大版数学二下_19、赠送其它资料_二年级数学下册(北师大版)_旧版_二年级数学下册(北师大版)_分层作业-K10_2024版
3.4比一比-数学二年级下册(北师大版)_26春北师大版数学二下_19、赠送其它资料_二年级数学下册(北师大版)_旧版_二年级数学下册(北师大版)_分层作业-K10_2024版

文档信息

文档格式
docx
文档大小
2.448 MB
文档页数
9 页
上传时间
2026-04-01 19:02:32

文档内容

3.4 比一比 1.估一估,选择合适的答案。 马戏表演前进行抽奖活动,获奖号码大于3000,小于4000,接近3500。获奖号 码可能是多少?( ) A.3100 B.3460 C.3960 2.北京冬奥会三个赛区各有冬奥村,北京冬奥村可容纳运动员和随队官员的人 数比延庆冬奥村多得多,比张家口冬奥村少一些。北京冬奥村大约可容纳( )人。 张家口冬类村:2640人 延庆冬奥村:1430人 A.2260 B.1500 C.3000 3.林场栽了5720棵松树,栽的杉树比松树多一些,杉树可能有( )棵。 A.5780 B.5680 C.7380 4.想一想杏树有多少棵?( ) A.3001 B.2585 C.2990 5.要使89>836,里有( )种填法。 A.5 B.6 C.7 6.用5、0、9、7组成最大的四位数是( ),组成最小的四位数是( )。 7.在表格里填上合适的学校名称。1096册 5488册 4966册 ( ) 光明小学 ( ) 8.想一想,填一填。 (1)3 6<378, 里最大可以填( )。 (2)749< 12, 里最小可以填( )。 (3)5856>585 , 里有( )种填法。 9.用4个数字,3、7、9、0摆一个最大的三位数是( ),最小的三位数 是( )。 10. (1)算盘上的数是( ),读作( )。 (2)如果拨去十位上1颗珠子,剩下数可能是( ),也可能是( )。 (3)如果拨去两颗珠子,剩下的数最大是( ),最小是( )。 11.送小动物回家。(连一连) 12.一台电脑5340元,一部手机4885元,请在下图标出4885、5340的大致位 置。13.标一标,比一比。 2000元 2300元 1900元 14.用4张数字卡片,请按要求摆数。 (1)摆出一个最大的四位数:_______________; (2)摆出一个最小的四位数:________________; (3)摆出十位上是6的最大的四位数。 15.宏兴商店一周的营业额如下表。 星期 一 二 三 四 五 六 日 营业 6570 5574 6795 5844 6437 9873 9657 额/元 (1)哪一天的营业额最高?哪一天的营业额最低?(2)请你把这一周的营业额按从高到低的顺序排列起来。 16.下面是幸福乡五个村的人口数,根据表格里的数据回答问题。 小枣 爱民 村名 林河村 阳光村 向华村 村 村 人口数/人 1687 2216 962 1654 478 (1)请按人口数给上面五个村排排队(填村名):( )>( )>( )>( )>( )。 (2)小枣村在公园的东北面,阳光村在小枣村的南面,林河村在公园的西北 面,爱民村在向华村的西南面,请你根据上面的描述,补充下图。 参考答案 1.B【分析】三个选项的号码都是大于3000,小于4000; 其中3460最接近3500,因为3460与3500相差最小,据此选择。 【详解】由题意得: 马戏表演前进行抽奖活动,获奖号码大于3000,小于4000,接近3500。获奖号 码可能是3460; 故答案为:B。 【点睛】此题主要考查的是1000以内数比较大小及相对大小关系,要理解“接 近”的含义。 2.A 【分析】北京冬奥村可容纳运动员和随队官员的人数比延庆冬奥村多得多,也 就是北京冬奥村可容纳运动员和随队官员的人数比1430多得多; 北京冬奥村可容纳运动员和随队官员的人数比张家口冬奥村少一些,也就是北 京冬奥村可容纳运动员和随队官员的人数比2640人少一些;据此解决。 【详解】A.2260比1430多得多,且比2640少一些,符合题意; B.1500比1430多一些,且比2640少得多,不符合题意; C.3000比1430多得多,且比2640多一些,不符合题意; 故答案为:A 【点睛】此题主要考查的是数的相对大小关系,要熟练掌握。 3.A 【分析】依次分析选项中的数和5720的大小关系,找到比它多一些的数即可。 【详解】5680<5720<5780<7380 A.5780比5720多一些,符合题意; B.5680比5720少一些,不符合题意; C.7380比5720多得多,不符合题意。 杉树可能有5780棵。 故答案为:A 【点睛】本题主要考查数的大小比较。 4.B 【分析】杏树比梨树多,也就是杏树比2000棵多;杏树比苹果树少,也就是杏 树比3000棵少;并且杏树的棵树接近2600棵;据此解决此题。 【详解】A.3001>3000,杏树有3001棵,不符合题意;B.2000<2585<3000,且2585接近2600,杏树有2585棵,符合题意; C.2000<2990<3000,但2990接近3000,杏树有2990棵,不符合题意; 故答案为:B 【点睛】此题主要考查的是数的相对大小关系及比较大小,要熟练掌握。 5.C 【分析】三位数的比较大小方法:先比较百位上的数,百位上大的数就大;百 位上相同,就比较十位上的数,十位上大的数就大;十位上相同,就比较个位 上的数,个位上大的数就大;据此解决。 【详解】8□9与836的百位上的数相同,且个位上的数9>6; 所以,只要□里的数大于或等于3;8□9>836就成立。(□表示一位数) 大于或等于3的数有:3、4、5、6、7、8、9;所以,一共有7种填法。 故答案为:C 【点睛】此题主要考查的是1000以内数的比较大小,要熟练掌握方法。 6.9750 5079 【分析】四个数字组成四位数,组成最大数,只要把这四个数字从大到小按高 位到低位排序即可;组成最小数,先把除0以外的最小数写在最高位,剩下的 数字从小到大按高位到低位顺序排列即可。 【详解】0<5<7<9 用5、0、9、7组成最大的四位数是9750,组成最小的四位数是5079。 7.实验小学 胜利小学 【分析】少得多,说明少很多;少一些,说明少一点。显然1096要比5488少 很多,4966经5488少一点。 【详解】填表如下: 1096册 5488册 4966册 实验小学 光明小学 胜利小学 【点睛】本题的关键是培养学生的数感,少得多,说明少很多;少一些,说明 少一点。 8.(1)7 (2)8 (3)6【分析】整数的比较大小:①位数多的数大于位数少的数;②位数相同的数, 先比较最高位上的数,最高位上大的数就大;最高位相同的,就比较下一位, 以此类推。 【详解】由题意分析得: (1)3 6<378, 里最大可以填7。 (2)749< 12, 里最小可以填8。 (3)5856>585 , 里可以填0、1、2、3、4、5, 里有6种填法。 【点睛】此题主要考查的是万以内数的比较大小,要熟练掌握比较大小的方 法。 9.973 307 【分析】摆一个最大的三位数,从3、7、9、0中选出最大的3个数字,百位上 是最大的数字9,十位上是7,个位上是3。摆一个最小的三位数,从3、7、 9、0中选出最小的3个数字,百位上不能是0,百位上是3,十位上是最小的数 字0,个位上是7。 【详解】用4个数字,3、7、9、0摆一个最大的三位数是(973),最小的三位 数是(307)。 【点睛】用数字组最大的三位数,就是选出最大的3个数字,然后按照从大到 小的顺序依次写出;用数字组最小的三位数,就是选出最小的3个数字,然后 按照从小到大的顺序依次写出,注意百位不能为0。 10.(1)6080 六千零八十 (2)6030 6070 (3)6060 80 11.见详解 【详解】连线如下图:12.见详解 【详解】如图: 13.见详解 【分析】每一格表示100; 1500往后数4格就是1900;1500往后数5格就是2000;1500往后数8格就是 2300; 在数轴上,按照右边的数比左边的数大来比较大小;据此解答。 【详解】由题意得: 【点睛】此题主要考查的是万以内数比较大小,要掌握比较大小的方法。 14.(1)9620 (2)2069 (3)9260 【分析】(1)把这四个数字从大到小按高位到低位排序,摆出的数就是最大的 四位数。 (2)先把2放在千位上,剩下的数从小到大按高位到低位排序,摆出的数就是 最小的四位数。 (3)先把6放在十位上,剩下的数从大到小分别放在千位,百位和个位上,摆 出的数就是十位上是6的最大的四位数。【详解】由题意分析得: (1)摆出一个最大的四位数:9620; (2)摆出一个最小的四位数:2069; (3)摆出十位上是6的最大的四位数。 答:十位上是6的最大的四位数是9260。 【点睛】此题主要考查的是万以内数的组成及比较大小,要熟练掌握。 15.(1)星期六;星期二 (2)9873元>9657元>6795元>6570元>6437元>5844元>5574元 【分析】万以内的整数的大小比较:位数不同的,位数多的数就大;位数相同 的,从高位比起,高位上的数字大,这个数就大。表中各数都是四位数,所以 要从最高位千位比起,千位上的数字越大,这个数就越大;千位上的数字相 同,再比较百位上的数字,以此类推。 【详解】(1)星期六和星期日的营业额千位都是9最大,星期六的营业额的百 位是8,大于星期日营业额的百位6,所以星期六的营业额最高;星期二营业额 和星期四营业额的千位都是5,星期二营业额的百位是5,小于星期四营业额百 位的8,所以星期二的营业额最低。 答:星期六的营业额最高,星期二的营业额最低。 (2)9873元>9657元>6795元>6570元>6437元>5844元>5574元 【点睛】此题重点考查万以内的整数的大小比较,要理解掌握比较方法并灵活 运用。 16.(1)林河村>小枣村>爱民村>阳光村>向华村 (2)