秦岭成矿带金成矿规律及资源潜力


为打造青年地质人指尖上的“学习加油站”,推动董事长工作报告精神落地生根,公司正式启动“地质科技赋能行动”,聚焦《秦岭成矿带金成矿规律及资源潜力》,干货满满,速来充电!
秦岭成矿带金成矿规律及资源潜力
高永宝,李航,杨可,薛仲凯,马承,宋伊圩,葛战林,刘诚
中国地质调查局金矿勘查技术创新中心,中国地质调查局西安矿产资源调查中心
第一作者:高永宝,研究员,博士,主要从事矿床学及区域成矿规律研究。
导读:
秦岭成矿带是中国重要的金多金属成矿带,也是中国仅次于胶东的第二大金成矿带。以往研究多集中于局部区域的成矿规律总结,缺乏对全区带的系统性成矿规律研究。
本研究通过对带内地层、构造、岩浆岩、地球物理-地球化学特征以及613处金矿床(点)成矿背景、矿化特征和控矿要素的系统梳理,揭示了秦岭成矿带金矿分布规律,分析了东西段成矿地质背景和成矿作用的差异,划分了金成矿系列,并开展了成矿潜力和重点勘查区预测。
研究表明,秦岭成矿带金矿分布具有“北西成行、北东成串”的空间分布特征,大型金矿床往往发育于NW向与NE向构造交汇及岩浆作用发育部位。东、西秦岭金成矿作用存在明显差异。
西秦岭多数金矿赋存于泥盆系、二叠系和三叠系中,金成矿作用集中于250~230 Ma与225~210 Ma,与同期岩浆活动关系密切,成矿类型包括变质碎屑岩中热液型与岩浆热液型;东秦岭金矿多赋存于太古宇太华群、寒武系与泥盆系,金成矿时代主要为145~110 Ma,以岩浆热液型为主。
从深部结构来看,西秦岭在青藏高原扩张影响下表现为地壳解耦,其深部岩浆通道控制了金矿集区的分布;而东秦岭主要在古太平洋板块影响下发育壳幔贯通的高导体,与燕山期成矿作用关系密切。
通过综合对比研究,在秦岭成矿带划分出25个Ⅳ级金成矿亚带以及10个金成矿系列,其中以印支期与中酸性岩浆侵入有关及燕山期与岩浆-热液活动有关的两个金多金属成矿系列最为重要。
综合地质矿产、地球物理和地球化学多元信息,圈定秦岭成矿带金找矿远景区73处(其中Ⅰ类28处、Ⅱ类34处、Ⅲ类11处)。指出西秦岭地区应以夏河-合作、寨上-李坝矿集区为重点,开展矿床深边部及外围找矿工作;在花崖沟-九条沟、凤太等找矿远景区加强勘查工作;对文县-康县矿集区应重点关注与岩浆-热液作用有关的隐伏矿体的寻找。东秦岭地区需加强综合地球物理技术在深部找矿中的应用,小秦岭矿集区应重视深部找矿工作,同时重点关注夏家店、刘家峡、苏岭沟等已知矿床的深部及外围找矿。
研究成果为秦岭成矿带全区金矿勘查找矿指明了方向。
基金项目:中国地质调查局项目“全国金矿资源潜力评价”(DD202202066),“全国金矿重点调查区调查评价”(DD20230060)和“秦岭-豫西地区战略性矿产调查”(DD20240019)联合资助。
说明:(1)参考文献以原文为准,本推文未作详细标注。(2)本号推文素材来源于公开发表的专业/学术期刊,仅供学习交流之用,相关事实恕不另行核实。
——内容提纲——
0 引言
1 大地构造背景
2 金成矿规律
2.1 时空分布特征
2.2 地层建造与成矿关联
2.3 构造、地球化学特征与成矿关联
2.4 岩浆作用与成矿关联
2.5 地球物理特征与成矿关联
3 Ⅳ级金成矿亚带及成矿系列划分
3.1 Ⅳ级金成矿亚带划分
3.2 成矿系列
4 中生代构造演化与金成矿作用
5 秦岭成矿带金资源潜力
6 结论
———–
0 引言
秦岭成矿带位于中央造山带中部,西接东昆仑造山带,东连大别-苏鲁造山带,北邻祁连造山带和华北地块,南邻松潘-甘孜造山带和华南地块(Yang et al.,2015; Duan et al., 2016; Qiu et al., 2018)。构造单元上,以洛南-栾川断裂带、商丹缝合带、勉略缝合带为界,将秦岭成矿带自北向南划分为华北板块南缘、北秦岭、南秦岭和扬子板块北缘(Dong et al., 2016; Qiu et al.,2016)。地理位置上,以徽成盆地和佛坪穹隆为界,将秦岭成矿带分为东秦岭成矿带以及西秦岭成矿带(Dong et al., 2016)。秦岭成矿带历经多期复杂的构造-岩浆演化,包括早古生代洋壳俯冲、三叠纪陆-陆碰撞和侏罗纪—白垩纪陆内造山。多期次构造-岩浆活动与大规模金成矿作用关系密切,造就中国规模仅次于胶东地区的第二大金成矿带,目前已探明大型-超大型金矿床15 处、中型31处(图1)。

图1 秦岭成矿带金矿分布图(据Li et al., 2024 修改)
众多学者对秦岭成矿带的区域成矿规律已开展大量研究(李宗会等, 2012; 赵东宏等, 2019; 王义天等,2021; 杨合群等, 2022; 姜寒冰等, 2023),近年来带内取得一系列重要金矿找矿新突破:①在夏河-合作金矿集区,建立了早子沟超大型金矿床深部地质-地球化学找矿模型(陈国忠等, 2014)。此外,在该矿集区新发现了拉古河等一批大、中型金矿,表明夏河-合作金矿集区仍具有较大的找矿前景(付男等, 2025)。②在寨上-李坝金矿集区,中川岩体远端的寨上超大型金矿床深部发现隐伏矿体;中川岩体外接触带附近的李坝超大型金矿外围新发现5 条含金构造蚀变带,其中Ⅲ号带圈定金矿体长为0.6 km,显示良好找矿潜力。地球物理资料显示,该矿集区超大型金矿就位于NE向岩浆活动带边缘与NWW 向深大断裂交汇部位,深部仍有较大找矿空间。③在九条沟-八卦庙矿集区,中部花崖沟-大水沟一带发现一条矿化蚀变带以及余家塘、花崖沟西、麻地沟、大水沟 4 处矿点,其中花崖沟西经地表及钻探施工验证具大型远景潜力(杜宛鸽等, 2024)。④在文县-康县金矿集区,以阳山超大型金矿为代表,矿体整体受NEE 向安昌河-观音坝断裂及葛条湾-草坪梁复背斜构造控制,就位于其次级断裂中,区内发育大量脉岩,航磁资料分析表明深部存在大规模隐伏岩体,显示该区具有岩浆热液成矿作用的进一步找矿潜力(葛良胜等, 2020; 杨科等, 2024)。⑤在双王金矿深部发现微细浸染型矿体,具备进一步寻找隐伏金矿体的良好潜力(李尚启等, 2025)。⑥在东秦岭巡马道区域断裂带中深部,新发现厚大蚀变岩型金矿体,最大厚度超过10 m,最高品位达到13.4 g/t;地球物理资料显示,深部可能存在燕山期岩体,仍具有较大的找矿前景(郑向光等, 2020)。⑦在夏家店、刘家峡、苏岭沟等金矿均取得最新勘查成果,深边部找矿潜力仍较大。上述勘查成果表明,秦岭成矿带主要矿集区及重点矿床的深边部与外围仍具有广阔的找矿空间。基于秦岭成矿带金矿勘查新突破与研究现状,亟需解决的核心科学问题是如何揭示东、西秦岭金矿时空分布规律与深部构造的耦合关系,以深化成矿规律并指导找矿预测。因此,需综合最新进展,对秦岭成矿带金矿床时空分布特征进行总结,结合深部结构特征,加强东、西秦岭金成矿作用对比,深化金成矿规律认识,分析成矿潜力,指导区域金矿找矿勘查工作。
1 大地构造背景
秦岭造山带大地构造位置处于中央造山带核心部位,与原特提斯洋和古特提斯洋的闭合事件有关,是夹持于华北与扬子克拉通板块之间的典型复合造山带(图1)。该区域显生宙的构造格架主要奠基于早古生代商丹洋向北的俯冲-增生事件,形成了北秦岭的活动陆缘及相关的弧-盆体系。晚古生代至早中生代,勉略洋的打开与南向俯冲,导致了南秦岭的伸展及弧后盆地发育。至印支期,勉略洋盆闭合、华北与扬子克拉通的陆-陆碰撞,导致地壳大规模缩短、逆冲推覆,并伴随超高压变质岩的快速折返,标志着主造山期的完成。燕山期其构造体制转为陆内造山,在古太平洋板块俯冲的远程效应下,先存缝合带与断裂发生强烈的再活化,表现为广泛的陆内收缩、大规模走滑剪切及同构造的花岗质岩浆侵位。秦岭造山带印支期和燕山期的构造-岩浆-热事件为区内金矿系统的形成提供了至关重要的热驱动力、流体通道与赋矿空间。新生代以来,在印度-欧亚碰撞的远程效应影响下,造山带整体发生差异性隆升与断块活动,塑造了现今的构造格局(图2;李春昱等, 1978, 1982; Hsu et al., 1987; 许志琴等, 1988; 张国伟等, 1996, 2001; 冯益民等, 2002)。近年来,董云鹏等(2019)通过系统的构造解析,提出“微地块群拼贴”模型,认为秦岭造山带是由华北南缘、北秦岭、南秦岭等多个前寒武纪地块及其间的微陆块拼贴而形成的异质复合地质体,厘定了从古生代洋壳俯冲到中生代陆内构造叠加的动力学过程,其研究为深化该区金成矿作用认识提供了重要的构造背景依据。

图2 秦岭成矿带构造单元划分及金矿分布图(秦岭成矿带金矿资源潜力动态评价2025 年度进展报告)
由于不同时期构造体制存在显著差异,所形成的含矿建造、成矿作用及矿床组合也表现出明显的成矿多样性。笔者沿用陈毓川等(2010)、王登红等(2023)依据矿床成矿系列理论提出的金矿床划分方案,将秦岭成矿带金矿床分为花岗-绿岩型、火山岩型、岩浆热液型、石英脉型、微细浸染型、变质碎屑岩中热液型、砂金型、风化壳型等8 大类和15 个亚型。根据构造背景、建造特征、成矿作用及矿床组合特征,秦岭成矿带金矿的形成主要受如下5 期地质作用控制。①中晚元古代与海底火山活动、岛弧火山作用及岩浆侵入有关的金成矿作用,如陕西略阳县东沟坝火山岩型金银矿床(涂怀奎等, 1989;樊会民等, 2018)。②寒武纪—志留纪与黑色岩系有关,且受印支期—燕山期构造-岩浆活动叠加改造的金成矿作用,如陕西山阳夏家店变质碎屑岩中热液型金矿、甘肃碌曲县拉尔玛微细浸染型金矿(Wang et al., 2001; Ding et al., 2021;Yu et al., 2024)。③志留纪—泥盆纪,陆内构造断陷-同生沉积与印支期中酸性岩浆侵入叠加改造共同控制的金成矿作用,典型代表为镇旬盆地淋湘变质碎屑岩中热液型金矿(薛仲凯等, 2024, 2025)。④晚二叠世—三叠纪,勉略洋俯冲及伸展转换阶段是秦岭重要的金成矿期,主要金矿类型包括岩浆热液型(陕西凤县八卦庙、甘肃李坝、早子沟、阳山等)和变质碎屑岩中热液型金矿(青海同德县石藏寺锑金矿)(赵海军等,2015; Song et al., 2023a; Mao et al., 2024; Qiu et al., 2024;Wang et al., 2025)。⑤侏罗纪—白垩纪陆内碰撞造山及后碰撞转换阶段的多种类型金矿,包括岩浆热液型(河南上宫)、花岗-绿岩型(陕西潼关县桐峪、善车峪等)和变质碎屑岩中热液型金矿(甘肃文县安坝)(Hu et al., 1990; 陈虹等, 2021; Meng et al., 2022; Qiao et al.,2024)。
2 金成矿规律
2.1 时空分布特征
本研究共收集梳理秦岭成矿带金矿产地613 处。其中,特大型(20~100 t)、超大型(>100 t)金矿共9 处(早子沟、加甘滩、大水、寨上、李坝、阳山、大桥、八卦庙、双王),大型金矿22 处(如老豆、以地南、拉尔玛、庞家河、煎茶岭)、中型金矿66 处,小型金矿216处及矿点126 处。
据成矿年代统计结果,印支期和燕山期的金矿床资源量占比分别为48.4%和28.9%,即秦岭成矿带中 生代金矿床的资源量占比达77.3%(图3)。其中,西秦 岭金矿以印支期为主(占比80%以上),成矿类型以变质碎屑岩中热液型和岩浆热液型为主;东秦岭金矿主 要形成于燕山期(占比90%以上),矿床类型主要为岩 浆热液型和花岗绿岩型,砂金也占有较大比例(图4)。

图3 秦岭成矿带不同时期金矿资源量占比(秦岭成矿带金矿资源潜力动态评价2025 年度进展报告)

图4 秦岭成矿带金矿成矿类型占比(秦岭成矿带金矿资源潜力动态评价2025 年度进展报告)
2.2 地层建造与成矿关联
根据区域地层金背景含量,中新元古代火山岩地层、寒武纪—志留纪黑色岩系以及志留纪—泥盆纪构造断陷-同生沉积地层均呈现明显的金富集(图5b)。其中,早古生代秦岭陆缘裂谷盆地发育,泥盆系在东、西秦岭广泛发育并且是重要的赋矿层位。西秦岭以中生界为主,金矿主要赋存于泥盆系、二叠系和三叠系中(图5a);东秦岭出露地层以太古宇—下古生界为主,金矿赋存于太古界太华群、寒武系与泥盆系中。东、西秦岭地层的构造背景在晚古生代—中生代发生分异,西秦岭为二叠纪—三叠纪半深水断陷盆地,东秦岭已经开始隆升剥蚀而发生沉积缺失。

图5 秦岭成矿带地层与金矿床(点)分布特征(a)和各时代赋矿地层Au 元素背景统计(b)(资料来源于秦岭成矿带金矿资源潜力动态评价2025 年度进展报告)
2.3 构造、地球化学特征与成矿关联
文中地球化学特征的数据及成果来自Song et al.(2022)的相关研究。1∶20 万水系沉积物地球化学测量结果(共28 558 件样品)(图6a)显示,秦岭成矿带Au 地球化学异常发育,常伴有As、Sb 等低温元素组合,异常形态呈线性展布,与区域构造线方向一致,金矿的形成依赖于深大断裂系统所产生的高渗透性通道(Bierlein et al., 2005; Song et al., 2022)。通过对水系沉积物数据的因子分析(Song et al., 2022),西秦岭主要发育As-Sb-Au 组合异常(图6b),已有矿床基本分布于中-高As-Sb-Au 组合异常内;组合异常带分布范围广,呈NWW-SEE 向展布,与区域主要构造线方向基本一致(图6b);组合异常长轴方向局部呈NE-SW向展布,可能与深部断裂的NE 走向一致。东秦岭造山带As-Sb-Au 组合以背景值为主,局部发育的中等强度组合异常,且与已知矿床套合性较好。

图6 秦岭成矿带水系沉积物采样点(a)和As-Sb-Au 组合异常与金矿空间分布关系图(b)(据Song et al., 2022 修改)
2.4 岩浆作用与成矿关联
秦岭成矿带岩浆岩以印支期花岗岩类为主,广泛分布于中偏西段,燕山期花岗岩类主要分布于东秦岭,元古代—古生代花岗岩类主要分布于中偏东段。岩浆岩多沿深大断裂带分布,与韧性剪切带密切相关,印支期—燕山期花岗岩类与金矿床(点)在时空分布上表现出显著的耦合关系(图7a)。空间上,金矿床(点)主要丛聚于岩体周边,与岩浆岩带整体展布相吻合,呈现出“沿带分布、集中成区”的格局(图7a)。时间上,西秦岭印支期岩浆岩存在两个峰期:印支早期(235~252 Ma),主要以壳幔混合花岗岩及其中丰富的镁铁质包体为主,源区主要为亏损地幔与古老地壳物质的混合(李雷等, 2012);印支晚期(峰期为210~225 Ma),主要为壳源花岗岩,常见过铝质S 型花岗岩,与混合岩、淡色体紧密共生,源区主要为加厚的新元古代地壳(张贺, 2017)。东秦岭岩浆活动的两个峰期分别为三叠纪(250~190 Ma)和晚侏罗世—早白垩世(170~110 Ma)(图7b)。其中,燕山期岩浆岩具有I 型、A 型花岗岩特征,指示了下地壳的部分熔融,并有岩石圈地幔物质的加入,主要与陆内造山作用及构造体制从挤压向伸展转换有关(Xiong et al., 2019)。

图7 秦岭成矿带岩浆岩与金矿床(点)分布图(a)和东、西秦岭岩浆岩时代直方图(b)(资料来源于秦岭成矿带金矿资源潜力动态评价2025 年度进展报告)
在西秦岭地区,岩浆作用与金成矿活动存在较为明显的时空与成因联系(图8a),如夏河-合作地区早—中三叠世(约250~230 Ma)的还原性钛铁矿系列中酸性侵入岩是区内多种金矿床(如矽卡岩型、石英脉型、微细浸染型)的主要成矿母岩,成矿流体和物质具有明显的岩浆来源特征,构成了一个与还原性侵入岩有关的金成矿系统(李建威等, 2019)。岷礼地区的寨上金矿虽以往认为以卡林型-类卡林型为主,但近年研究揭示其可能存在早二叠世(约273 Ma)的岩浆热液成矿期,暗示深部岩浆活动对成矿的贡献;该矿后期还叠加了印支期—燕山期的岩浆热液改造,体现了多期岩浆-热液叠加成矿的特点(王宇昊等, 2022)。凤太矿集区内的庞家河、八卦庙、双王等典型金矿虽赋存于泥盆系浅变质碎屑岩中,具有造山型金矿特征,但其成矿流体中均发现岩浆热液组分,成矿时代与印支期—燕山期岩浆活动(约240~130 Ma)吻合,表明区域碰撞-后碰撞过程中的岩浆热液活动为金的大规模富集提供了关键的热动力和流体来源(王颖维等, 2022)。

图8 西秦岭典型金矿床成矿时代统计图(a)和东秦岭典型金矿床成矿时代统计图(b)
在东秦岭地区,中生代以来的岩浆活动同样与多金属成矿作用之间存在着密切的成因联系(图8b)。该区域经历了从印支期到燕山期的构造体制转换,伴随岩石圈拆沉减薄和强烈的岩浆事件,为金、钼、铜、铅锌等内生金属矿床的形成提供了关键的构造-热液条件(张凯等, 2022)。研究表明,印支期花岗岩类(230~200 Ma)以壳源为主,形成于碰撞后伸展环境,其成矿作用主要集中于210 Ma 左右;而燕山期岩浆活动(200~100 Ma)则以壳幔混源为特征,与太平洋板块俯冲的远程效应相关,成矿高峰出现在130 Ma左右,形成了包括小秦岭、熊耳山等矿集区在内的大规模金、钼多金属矿床(李照义等,2025)。河南省金矿成矿特征进一步表明,金矿化对地层选择性不明显,主要受多期深大断裂控制,早白垩世(135~120 Ma)为最主要的成矿期,与板内伸展背景下的岩浆-热液活动密切相关。典型矿床(如北岭金矿)黄铁矿标型特征亦显示其岩浆热液成因,且矿体向深部仍具延伸潜力,进一步印证了东秦岭地区岩浆活动对成矿系统的关键控制作用(辛明宇等, 2025)。因此,东秦岭的金成矿是多期次、多阶段岩浆-构造-流体耦合产物,体现了该区域内生金属成矿的时空集中性与成因复杂性。
综上所述,东、西秦岭的金及多金属成矿均与中酸性岩浆活动存在紧密的时空与成因联系:西秦岭地区以三叠纪以来还原性侵入岩及多期次岩浆热液活动为主导,驱动了金的活化、迁移与沉淀,形成了多类型叠加的成矿系统;东秦岭地区则主要受中生代以来壳幔相互作用的岩浆事件控制,在伸展背景下形成大规模金多金属矿集区。
2.5 地球物理特征与成矿关联
秦岭成矿带重力、航磁等地球物理场特征均反映了本区地壳深部存在以近EW、NW 和NE 向为主的基底构造格局(张国伟等, 1996; Xiong et al., 2016)。根据区域地质演化,推测近EW 向梯度带与秦岭EW 向构造带有关,可能代表了印支期秦岭造山带形成时的古构造形迹。而SN 向展布的梯度带则反映了印度板块与欧亚板块碰撞,造成青藏高原隆升、SN 向缩短、地壳物质增厚,进而导致物质侧向挤出、侧翼SN 向走滑的构造特征。东秦岭早白垩世构造背景为E-W 向伸展模式,与古太平洋板块西向俯冲引发的碰撞后伸展相对应(Yang et al., 2019)。秦岭造山带的最新活动与青藏高原东北部的扩张有关(Hu et al., 2006),与东秦岭相比,西秦岭直接受到青藏高原扩张的影响,其地貌和深部结构与青藏高原相似(Zhang et al.,1995)。
采用基于非线性共轭梯度算法的 ModEM 代码对实测的472 个大地电磁测点进行了三维反演,获得了覆盖秦岭造山带的岩石圈电阻率模型(图9)。对频率为100~0.000 1 Hz 内的数据,每个频段使用5 个频点,总计30 个频点的全阻抗数据进行了反演,对角和非对角元素的误差基数分别为|Zxy*Zyx|1/2 的10%和5%,初始模型为100 Ωm 的均匀半空间。X 和Y 方向分别以10 km 进行网格剖分,然后4 个方向各以1.5倍步长额外增加12 个网格,达到无穷远的边界条件。Z 方向首层100 m,用1.1 倍递增系数,最终的剖分深度为1 500 km。反演中初始的拉格朗日算子λ 设置为100,以10 为单位更新λ 值,步长step=5,经过400次迭代计算得到了研究区三维电阻率模型,最终拟合误差为2.265 5。

图9 秦岭成矿带大地电磁三维反演(10 km、20 km、40 km、75 km)深度水平切片(a~d)和NW 向剖面电阻率模型(e)
秦岭成矿带东西段深部电性结构差异显著,西秦岭成矿带上地壳仍保存三叠纪以来的构造形迹,岩浆岩一般呈高阻特征(Chave et al.,2012),以中生代为代表,西秦岭成矿带爆发了多期次岩浆活动,分布大量的岩浆岩,故中上地壳(~20 km)高阻体可能代表了多期次叠置的火成岩。西秦岭几处小规模的壳幔贯通的高导异常(如中川岩体群、柴家庄岩体深部)代表了幔源岩浆活化的痕迹(喻学惠等, 2003; 侯增谦等,2021),围绕深源岩浆源区发育一系列金矿集区。东秦岭则出现了多处壳幔贯通的高导体,可能代表地幔软流圈物质上涌的通道在地壳尺度形成了一系列低阻-低速体,但未出现壳内高导层。上述低阻-低速体与东秦岭燕山期岩体高度相关,指示了古太平洋板块回撤形成的伸展环境。秦岭造山带东西段过渡部位岩石圈地幔具有高电阻率特征,暗示着致密、完整的地壳,其周缘四川盆地和鄂尔多斯地块南部也保存着古老的克拉通基底,晚侏罗—白垩纪伴随华北克拉通破坏的构造运动并未直接影响西秦岭成矿带,仅在原有NW-NWW 向岩浆-构造活动带叠加NE 向构造,引发了西秦岭部分金矿的活化富集,深部结构及动力学过程是影响秦岭成矿带东西段差异化的成矿特征。
3 Ⅳ级金成矿亚带及成矿系列划分
3.1 Ⅳ级金成矿亚带划分
本次研究以构造分区和构造-岩浆作用为主线,结合赋矿建造特征,通过系统总结和综合研究,对秦岭成矿带进行了4 级成矿单元划分,更加客观地反映了各矿集区的差异性特征。秦岭成矿带的Ⅰ、Ⅱ、Ⅲ级成矿区带划分、单元命名和编号主要依据《中国成矿区带划分方案》进行划分(徐志刚等,2008),且参考赵东宏等(2019)划分方案结合最新找矿进展进行适当调整。综合考虑具体成矿地质背景,对Ⅲ级成矿带进行了局部修订,最终将秦岭成矿带划分为7 个Ⅲ级成矿带(表1)。
表1 秦岭Ⅳ级成矿亚带划分表

在上述Ⅲ级成矿带划分基础上,进一步依据沉积相分布和构造-岩浆叠加时空特征,划分出25 个Ⅳ级金成矿亚带。其中,本次研究将商丹蛇绿混杂岩带作为一个独立的Ⅳ级成矿亚带划入北秦岭Ⅲ级成矿带;将碧口地体归入北巴颜喀拉-马尔康Ⅲ级成矿带;将龙门山-大巴山(陆缘坳陷)Ⅲ级成矿带进一步划分为川-宽川铺、镇巴-万源、宁强-镇巴、紫阳-镇坪4 个Ⅳ级成矿亚带(表1,图10)。

图10 秦岭Ⅳ级成矿亚带分布图(成矿带编号信息见表1)(秦岭成矿带金矿资源潜力动态评价2025 年度进展报告)
3.2 成矿系列
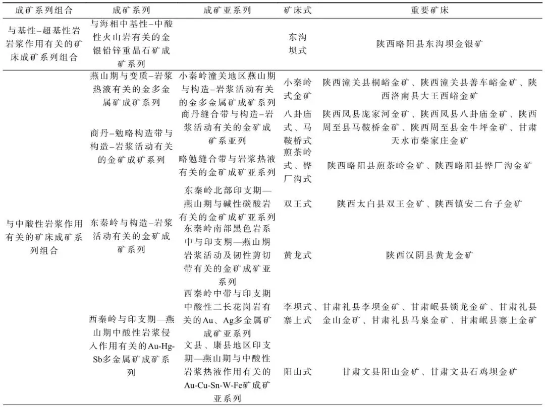
20 世纪70 年代,程裕淇、陈毓川院士创立的矿床成矿系列理论,经过20 余年的探索与实践已日趋完善,特别是陈毓川院士在《中国成矿体系与区域成矿评价》中构建了中国大陆的矿床成矿系列体系,提出金矿成矿系列涵盖成矿时代、构造环境、地质作用及元素聚集等4 个方面,是对区域成矿规律的系统总结,并需结合成矿谱系研究以揭示成矿演化过程。基于此,笔者在划分成矿带的基础上,结合秦岭地区金矿成矿特征,将该区进一步细分为10 个成矿系列(表2)。其中,印支期与中酸性岩浆侵入有关的金多金属成矿系列及燕山期与岩浆热液活动有关的金多金属成矿系列,是区内最重要的两个金成矿系列。
表2 秦岭成矿带与金有关成矿系列


4 中生代构造演化与金成矿作用
以往对秦岭造山带的研究多聚焦于南、北秦岭的构造单元划分与演化差异,而对其东西向构造格局的对比及其与金成矿作用的内在关联相对薄弱。本研究在继承南北秦岭构造框架认知的基础上,重点加强对西秦岭与东秦岭的对比研究,旨在揭示二者在构造-岩浆演化过程中的异同及其对金成矿系统的控制机理。研究结果初步表明,西秦岭的金成矿作用主要与印支期强烈的构造-岩浆事件密切相关,其矿床成因类型以发育于褶皱造山过程中的变质碎屑岩型和岩浆-热液型为主;而东秦岭则显著叠加了燕山期广泛的岩浆活动,该期次的热液成矿系统对前期地质体进行了强烈的叠加与改造,主要形成岩浆热液型金矿床。
早中生代是秦岭成矿带构造体制发生重大转换的关键时期,该阶段构造背景由板块俯冲体制逐渐转变为陆内构造体制,并发生了强烈的板内造山作用。秦岭成矿带内主要出露泥盆纪至三叠纪沉积建造,这些地层在三叠纪俯冲-碰撞过程中经历了区域变质作用,并发育广泛的褶皱与断裂构造(李曙光等, 1996)。区域上的变形与变质时代以勉略缝合带附近(221±13)Ma(片岩Rb-Sr 等时线年龄)(Li et al., 2000)及(214±11)Ma(麻粒岩-角闪岩相退变质年龄)为代表(梁莎等, 2013)。Hu et al. (2020)将秦岭中生代早期的岩浆-构造事件进一步划分为4 个阶段。第Ⅰ阶段(约250~235 Ma):以钾钙碱性岩浆活动为特征,反映了大洋俯冲及板块回旋作用(Kusky et al., 2014; Zhu et al., 2015)。第Ⅱ阶段(约235~225 Ma):岩浆间歇期,地壳持续增厚,沉积相与挤压变形特征的转变指示该区发生初始碰撞(Li et al., 2013)。第Ⅲ阶段(约225~210 Ma):以大规模岩浆爆发为标志,幔源与壳源熔体广泛混合,导致秦岭成矿带快速隆升,并发育走滑运动与地壳显著增厚(Hu et al., 2020),反映了碰撞-伸展转换阶段的复杂构造过程。第Ⅳ阶段(约210~190 Ma):岩浆活动以源自变质沉积岩的高硅花岗岩为主,暗示地壳处于快速剥蚀和伸展环境,代表了增厚地壳的重力垮塌与区域性伸展作用(Liu et al.,2019)。
在西秦岭地区,金成矿作用与造山过程在时空和成因上紧密相关。俯冲-碰撞阶段(约240~210 Ma),古特提斯洋俯冲-初始碰撞引发软流圈上涌,形成早—中三叠世中酸性侵入岩(图11a)。该阶段岩浆-热液成矿系统与地球物理揭示的深部高阻岩浆岩体及壳幔高导通道在时空上耦合,表明岩浆热液对金成矿具有重要贡献。夏河-合作地区与钛铁矿系列侵入岩相关的金成矿系统提供了直接证据(李建威等,2019)。岷-礼等地区发育李坝等与岩浆作用密切相关的矿床(图11a)。需要指出的是,同一时期的成矿作用可能具有多样性。例如,对于早子沟金矿,尽管新证据支持其与石英闪长质岩脉存在时空与成因联系(陈炳翰等, 2024;Du et al., 2025),但也有研究强调其造山型或卡林-类卡林型特征,认为成矿流体以变质来源为主(Qiu et al., 2020),表明该阶段成矿流体来源与演化过程仍十分复杂。后碰撞阶段(约210~180 Ma),构造体制转为陆内伸展,地壳垮塌与软流圈上涌引发晚三叠世高硅花岗岩侵位(图11b)。地球物理揭示深部存在隐伏高阻岩体及沿断裂发育的高导通道,指示深部岩浆活动强烈。该阶段岩浆活动与金成矿空间关系密切。例如,凤太矿集区研究显示,八卦庙、双王等金矿成矿流体以岩浆水为主导,浅部混入大气降水(王颖维等,2022)。深部高导通道与矿集区空间耦合,暗示岩浆热液沿此向上运移并参与成矿(图11b)。寨上金矿研究揭示主成矿期矿化与多期岩浆热液活动高度耦合,说明岩浆作用不仅提供热动力,更可能直接提供成矿物质与流体(王宇昊等,2022)。也有观点认为尽管后碰撞岩浆活动与金矿化在空间上相邻,但两者间的物质联系仍不明确,如大水、拉尔玛金矿床的研究则认为其成矿流体可能以建造水或大气降水为主,岩浆活动主要扮演了区域热驱动源的角色(Yang et al., 2014; He et al., 2017)。综上所述,笔者认为西秦岭后碰撞阶段金成矿主要为伸展背景下以岩浆热液为主导,受多源流体混合与后期改造共同控制的复杂成矿系统。区域金矿类型差异,可能反映岩浆热液系统在不同局部地质条件下的成矿差异。

图11 西秦岭区域金成矿模式图(据Zhao et al. 2021 修改)
东秦岭金矿的主要成矿期集中于晚侏罗世至早白垩世(约160~100 Ma),其形成与中生代构造体制转换密切相关。这一时期,古太平洋板块向欧亚大陆的俯冲,引发了华北克拉通南缘及东秦岭地区强烈的岩石圈伸展与减薄,导致软流圈地幔上涌,并触发大规模的岩浆活动(图12a;张凯等,2022)。深部地球物理探测揭示的壳幔贯通高导异常体,为该深部过程提供了直接证据,也指示了成矿流体向上运移密切相关。这一时期,古太平洋板块向欧亚大陆的俯冲,引发了华北克拉通南缘及东秦岭地区强烈的岩石圈伸展与减薄,导致软流圈地幔上涌,并触发大规模的岩浆活动(张凯等,2022)。研究表明,区内金矿以岩浆热液型为主,但在不同矿集区表现出明显差异:小秦岭矿集区(如东闯、文峪金矿)以石英脉型为主,成矿流体具中高温、富CO2 特征,H-O-S同位素指示,成矿物质主要来源于深部岩浆(陈虹等,2021);而上宫、马鞍鞒等金矿则以蚀变岩型为主,成矿流体温度和盐度相对较低,S 同位素常呈负值,H-O同位素分布范围更宽,反映出显著的岩浆水与大气降水或建造水的混合作用(何重果等, 2023)。这种空间上的成矿分带现象,反映了在区域伸展背景下,不同矿床在成矿流体来源、运移路径及围岩反应等方面的局部差异。因此,尽管燕山期岩浆活动为整个区域提供了重要的热动力条件,但其成矿系统更可能是在深部岩浆热驱动下,诱发大规模地壳流体循环,并在有利构造部位沉淀形成的复合成矿系统。笔者认为东秦岭金矿是燕山期岩石圈伸展背景下,多期次、多阶段的岩浆-构造-流体耦合产物,尤其与早白垩世岩石圈伸展和幔源物质上涌所引发的大规模成矿作用密切相关(图12b)。

图12 东秦岭区域金成矿模式图(据Liu et al., 2022 修改)
综上所述,西秦岭与东秦岭的中生代金成矿作用均与深部构造-岩浆过程紧密耦合,并在地球物理场上体现为高阻岩体与高导通道等特征。西秦岭在俯冲-碰撞阶段(240~210 Ma)形成岩浆热液型与卡林-类卡林型金矿,后碰撞伸展阶段(210~180 Ma)则发育以岩浆热液为主导但类型多样的金矿系统。东秦岭在早白垩世(约140~100 Ma)岩石圈伸展背景下,壳幔相互作用强烈,形成了以岩浆热液型为主的金矿床。但不同部位因深部过程、局部地质条件及流体演化的差异,导致了金矿类型与特征呈现显著多样性。
5 秦岭成矿带金资源潜力
文中找矿远景区的圈定以成矿带背景及大型-超大型矿床成矿潜力为基础,综合考虑成矿地质条件、研究程度、找矿线索(如矿床、矿点、化探与重砂异常等)及地理交通条件等因素,将远景区划分为Ⅰ、Ⅱ、Ⅲ等3 类。Ⅰ类代表研究程度高、成矿条件优越、已知矿化显示良好、具备实现大型找矿突破前景的区域。Ⅱ类为研究程度较低但具大中型成矿潜力,已有一定矿化显示,经工作可进一步扩大资源潜力。Ⅲ类则属研究程度低、矿化信息有限但具成矿前景,需投入较多工作予以验证的区域。在优选方法上,基于成矿有利度、资源潜力、成矿条件匹配度、自然地理等指标,开展人机交互式远景区排序。优选准则包括成矿要素的确定,地质条件及自然地理环境的考量,强调突出关键成矿信息。其中,成矿要素主要参考区内或邻区超大-大型金矿床的成矿要素,包括成矿环境及矿床特征,如岷县寨上金矿床成矿要素表所示(表3)。
表3 岷县寨上金矿床成矿要素表(示例)

在重点区基于成矿地质参数法,以矿化系统规模与资源量正相关为原理,利用MRAS、MOPAS等软件圈定最小预测区。基于1∶5 万地质、物探、化探、遥感及自然重砂等多元信息集成,动态跟踪区域找矿勘查最新进展,对秦岭成矿带开展金矿资源潜力动态评价。结合典型矿床成矿模式及预测模型,对秦岭成矿带各找矿远景区1 000 m 以浅潜在资源进行预测,在秦岭成矿带共圈定金矿找矿远景区73 处。其中,Ⅰ类28 个、Ⅱ类34 个和Ⅲ类11 个(图13),较上一轮秦岭成矿带资源潜力评价增加7 处。以寨上远景区(I-7)为例,预测要素主要包括:①地层(岩性)预测要素,主要赋矿地层为泥盆系、二叠系,找矿标志为岩性界面、斑点千枚岩和脆性岩石,以及灰岩与碎屑岩(千枚岩、砂岩等)接触带、砂岩与板岩接触带。②构造预测要素:深大断裂控制金矿的集中分布,次断裂带的交汇部位、断裂与岩体(脉)相交相切部位和褶皱构造的轴部控制金矿脉(体)的产出。③岩浆岩预测要素:印支期闪长玢岩脉及其他脉岩可作为金矿找矿的重要标志之一。④遥感解译构造预测要素:线性构造相交部位、线性构造与环形构造相交或相切部位是矿化有利场所;铁蚀变、羟基蚀变异常区是重要的遥感找矿标志。⑤隆起-坳陷接合部位预测要素:隆起-坳陷接合部位靠近隆起一侧及坳陷中的次级隆起区边缘是金矿主要成矿部位。⑥地球化学预测要素:异常元素组合为Au-Cu-Pb-Zn-Sb-Hg-As,当综合异常强度大、面积大、衬度大时,往往易于金矿富集;分散流元素、次生晕元素组合异常及原生晕元素组合异常为地化找矿的直接预测要素。⑦蚀变预测要素:硅化、绢云母化、黄铁矿化、赤铁矿化、绿帘石化、绿泥石化、碳酸盐岩化等与金矿化关系密切,多种蚀变的叠加直接指示富矿体。⑧古采硐或民采遗迹:古采硐或古采遗迹为直接的预测要素。

图13 秦岭成矿带金找矿远景区分布图(资料来源于秦岭成矿带金矿资源潜力动态评价2025 年度进展报告)
综合考虑I-II 类远景区资源潜力、最新找矿勘查进展及成矿规律认识,秦岭成矿带未来的金矿找矿应聚焦于:①在早子沟-加甘滩(I-6)找矿远景区,早子沟、加甘滩矿床深边部(如早子沟金矿1 500 m 以下)及外围(如拉古河等金矿)仍具有较大的找矿前景。②在寨上-李坝(I-7、I-8)找矿远景区,重点关注“五朵金花”岩体周围岩浆活动带边缘与NWW 向深大断裂交汇部位,以及矿田NW 向构造及闪长岩、煌斑岩等脉岩与叠加富集金矿体的寻找。③在花崖沟-九条沟(I-13)、凤太(I-14)找矿远景区,重点针对钠长岩与断裂交汇部位加强“岩浆热液叠加改造富集成矿”认识研究,加强花崖沟、余家塘等新区找矿,关注隐爆角砾岩型金矿深部隐伏矿体的寻找。④在阳山(I-20)找矿远景区,重点关注隐伏岩体及花岗斑岩脉与矿化作用的研究,深边部仍具有较大的成矿潜力。⑤在小秦岭找矿远景区(I-16),沿巡马道断裂深部仍具有较大的找矿潜力。⑥在金龙山-夏家店找矿远景区(II-20、II-26),重视夏家店、刘家峡、苏岭沟等已知矿床深部及外围找矿,加强物探方法在深部找矿应用。
6 结论
(1)秦岭成矿带金成矿背景及矿床类型上表现出显著的东西差异:西秦岭金成矿作用集中于印支期(250~230 Ma 与225~210 Ma),主要赋存于泥盆系至三叠系,成矿作用与印支期岩浆活动密切相关,主要矿床类型为变质碎屑岩型及岩浆热液型,深部岩浆通道控制了金矿集区的分布。东秦岭则存在印支期与燕山期(145~110 Ma)两期金成矿事件,主要赋存于太古宇太华群变质基底及寒武系—泥盆系中,其形成与陆内构造体制转换背景下加厚下地壳的部分熔融及多期热事件叠加密切相关,主要矿床类型为岩浆热液型及花岗绿岩型,深部结构揭示在古太平洋板块俯冲影响下形成壳幔贯通的高导体,该深部构造与燕山期成矿作用具有密切的时空耦合关系。
(2)基于成矿系统解析,将秦岭成矿带划分为25个Ⅳ级成矿带和10 个金成矿系列。其中,印支期与中酸性岩浆侵入有关的金多金属成矿系列以及燕山期与岩浆热液活动有关的金多金属成矿系列,是区内最重要的两个金成矿系列。
(3)综合考虑最新找矿勘查进展及资源潜力评价,提出西秦岭夏河-合作、寨上-李坝、阳山找矿远景区已知矿床深边部和外围,以及花崖沟-九条沟、凤太找矿远景区具有较大的找矿潜力;东秦岭小秦岭、金龙山-夏家店找矿远景区仍具有较大的找矿潜力,应加强综合地球物理技术在深部找矿的应用。
原文来源:高永宝,李航,杨可,等. 秦岭成矿带金成矿规律及资源潜力[J]. 西北地质,2026,59(1):23-43.
推荐读者下载、阅读和引用原文!
免责声明:本公众号所收集的资料均来源于互联网,版权归原作者所有,主要用于交流学习地学信息和网络分享,无任何盈利目的,所发布的内容不代表赞同和反对观点,公众号也不对真实性负责,转载内容仅供参考。如果您发现有侵犯您知识产权的作品,请与我们取得联系,我们会及时修改或删除。
编 辑: 杨茂英
审 核: 王季伟 杨争明 王云 包峻帆
投稿邮箱:958827519@qq.com
传播青春正能量 共建实力雄厚新三院

投稿邮箱:958827519@qq.com
河南省地矿三院团委 与您一路同行!
夜雨聆风