乐于分享
好东西不私藏

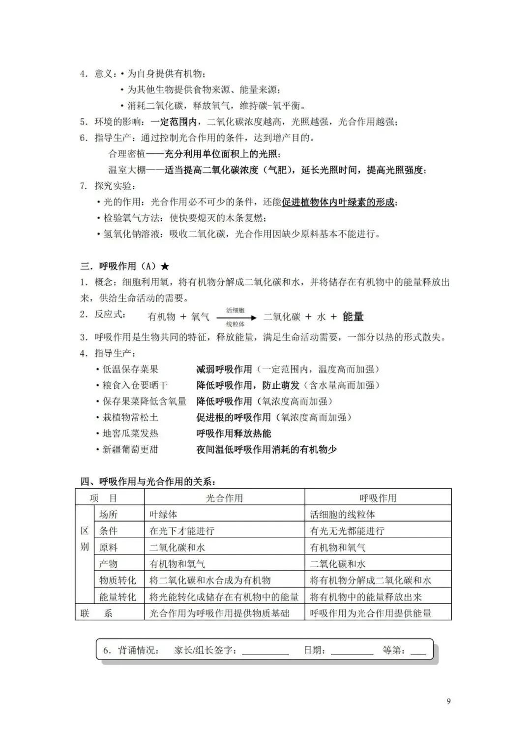
初中生物复习资料 | 生物会考知识点(可下载打印)

初中生物复习资料 | 生物会考知识点(可下载打印)

获取电子版

完整高清PDF电子文档

请到文章底部查看

高清电子版可直接打印

声明:小小资源社分享的资源均通过网络等公共渠道获得,仅供试用!版权属于原出版机构或影像公司,本资源为电子载体,传播分享仅限于家庭使用与交流心得、参考和辅助购买决策,不得以任何理由在商业行为中使用,若喜欢此资源,建议购买实体产品。文章中的视频及图片均来自网络,版权归原作者或原出版社所有。如有侵权,请及时联系删除。

【初中资料合集·收藏后续使用】
七年级(初一)
八年级(初二)
九年级(初三)
七上语文
七下语文
八上语文
八下语文
九上语文
九下语文
七上数学
七下数学
八上数学
八下数学
九上数学
九下数学
七上英语
七下英语
八上英语
八下英语
英语(全一册)
七上道法
七下道法
八上道法
八下道法
九上道法
九下道法
七上历史
七下历史
八上历史
八下历史
九上历史
九下历史
七上地理
七下地理
八上地理
八下地理
九上化学
九下化学
七上生物
七下生物
八上生物
八下生物
物理(全一册)
加油
八上物理
八下物理
冲刺

获取完整电子版:

第一步:点点右下角的“和“在看”,感谢

第二步:点击下载→高清PDF电子版