吊打某度搜索,吹爆这个AI搜索工具
我是外企10年大数据,云计算专家,专注于AI应用落地的越山,欢迎点击上方蓝字关注我,不迷路。
之前在朋友圈介绍过秘塔AI搜索 metaso.cn,非常好用,主要是国内访问太细滑了。今天来介绍一下它的高阶用法,希望你不要错过这个宝藏工具。
秘塔AI搜索是上海秘塔网络科技有限公司在2024年初推出的一款基于大模型的新一代智能搜索引擎。它具有以下几个主要特点:
-
无广告,直接给出高质量的搜索结果,让用户快速获取所需信息。 -
语义理解能力强,能深入理解用户意图,支持多轮对话式搜索和语音输入。 -
通过语义理解、问题分析、全网搜索对信息进行总结提炼,生成清晰、重点突出的答案。 -
自动整理搜索结果的思维导图和大纲,帮助用户迅速获取和理解关键信息。 -
提供相关事件时间线、人物信息等表格形式的辅助信息,并标明每条信息的来源链接
写文章
如果在界面上选择“研究”,搜索出来的结果已经洋洋洒洒几千字了。可以顺势点击“开始写”,用写作猫将收集的主题信息写成一篇文章。很方便。至于效果,见仁见智。
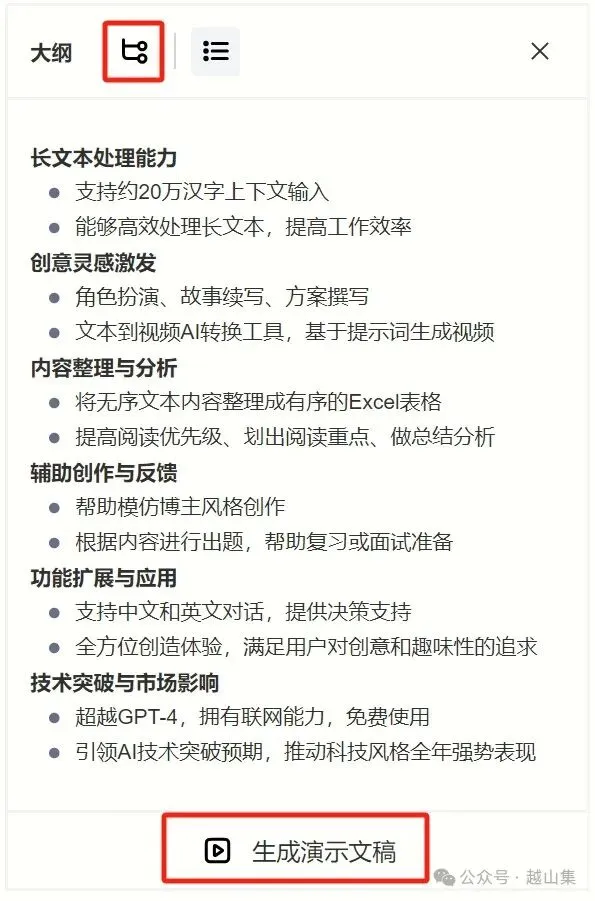
生成思维导图
在搜索结果右边可点这个围标,将大纲生成思维导图,方便分享。

生成PPT
在搜索结果右边可点“生成演示文稿”,就将结构化的内容变为”PPT”。但目前这PPT不能修改,不能下载,只能在线分享。
设置为默认搜索引擎
以Chrome浏览器为例,有以下几步。
-
打开Chrome浏览器,在地址栏中输入
chrome://settings/searchEngines并按回车键进入搜索引擎设置页面;
-
找到“网站搜索”一项,点击“添加”,在弹窗内输入:名称:秘塔AI搜索
快捷字词:m
网址格式:https://metaso.cn/?q=%s
这里将快捷字词设置为m,可以实现这样的效果。如果我不想在下一步将它设置为默认搜索,但又想快捷地使用秘塔搜索,就可以在浏览器的地址栏先输入m, 然后按Tab键,再输入关键词或查询语句,回车,就会用秘塔搜索了。

-
点击“保存”后,将秘塔AI搜索设置为默认选项,即设置成功。 
搜播客,听结果
搜索结果中可切换“播客”标签页,或者搜索前切换到”播客“。
这样,搜索出来的结果都是小宇宙播课上面的内容,可点击跳转收听。开车坐车时听播客,很爽。
同理,你也可以选”学术”+“研究”。搞研究,写论文别提多方便了。
可追问
正常这种AI工具都是支持追问的,但秘塔搜索的追问按钮故意设计得很隐蔽,就在搜索结果的下方,不是很明显。最开始我使用时,硬是没找到。

可搜图
界面上没的图片按钮,但它的确可以搜索图片。

搜索图书
图书名+pdf,就给你出网盘下载链接。这也太方便了吧。
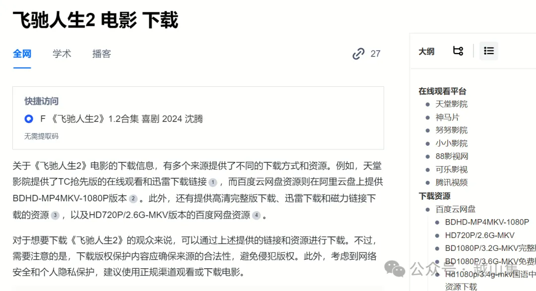
搜电影
既然图和图书都能搜索,那电影,MV什么的也能搜索吧。还真是。本质就是一全能网盘搜索。下载资源给了,在线访问的平台也都给列出来了。我要吹爆它了。好吧,你能想到的所有资源,都可以试下,要是有新发现,别忘回来留言。
更多干货内容,欢迎加入我的免费星球,围观交流。

夜雨聆风