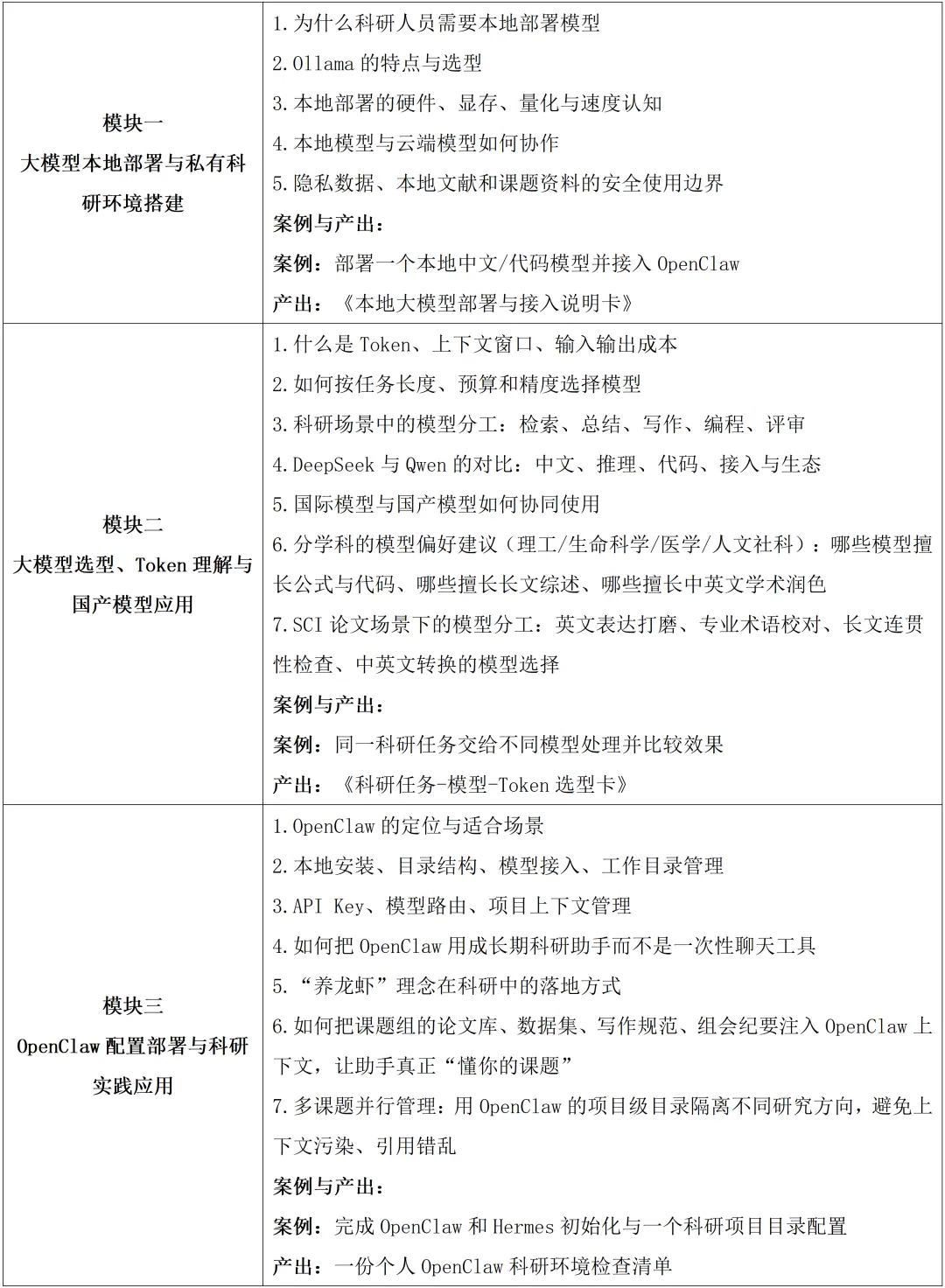
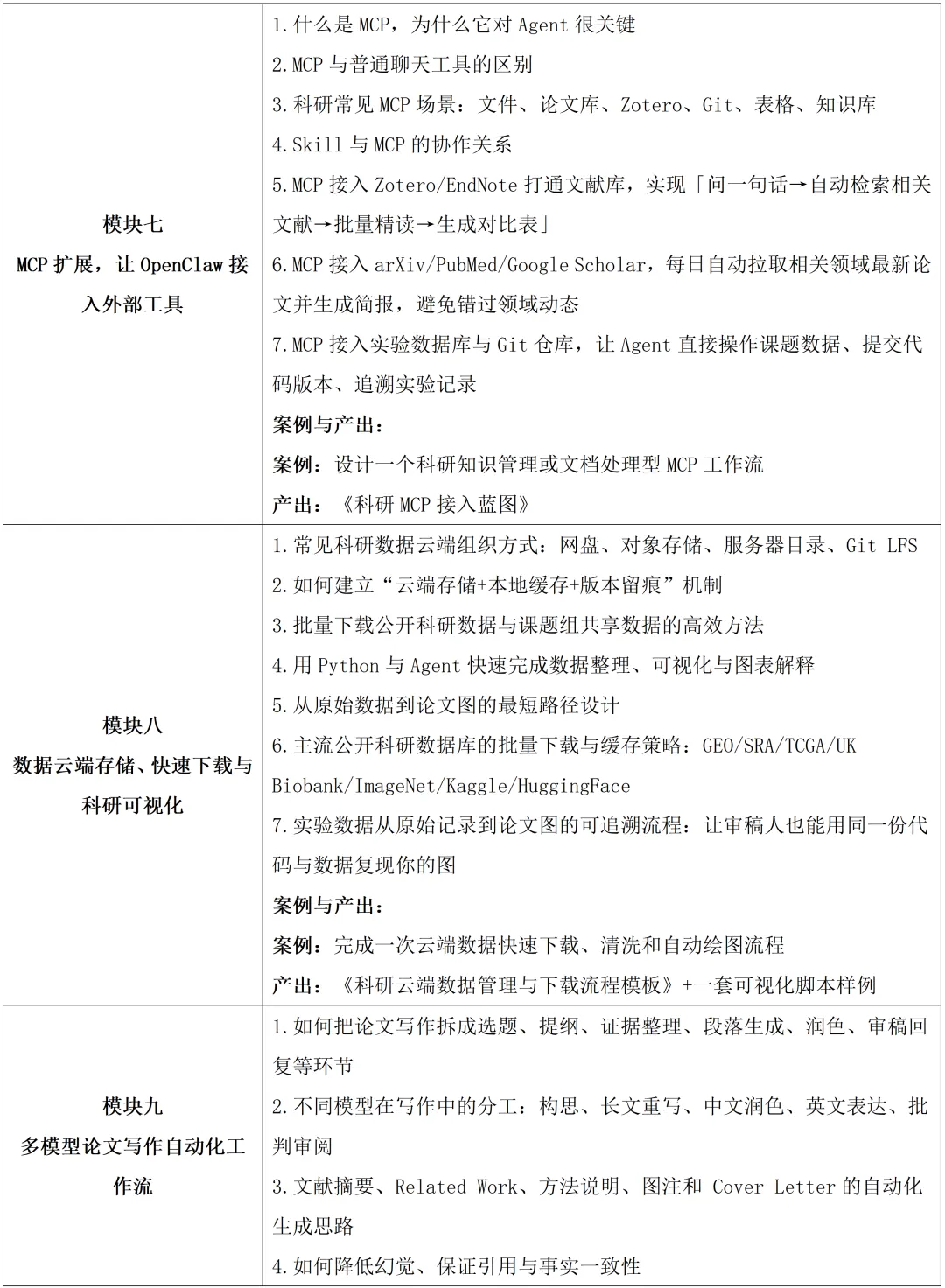
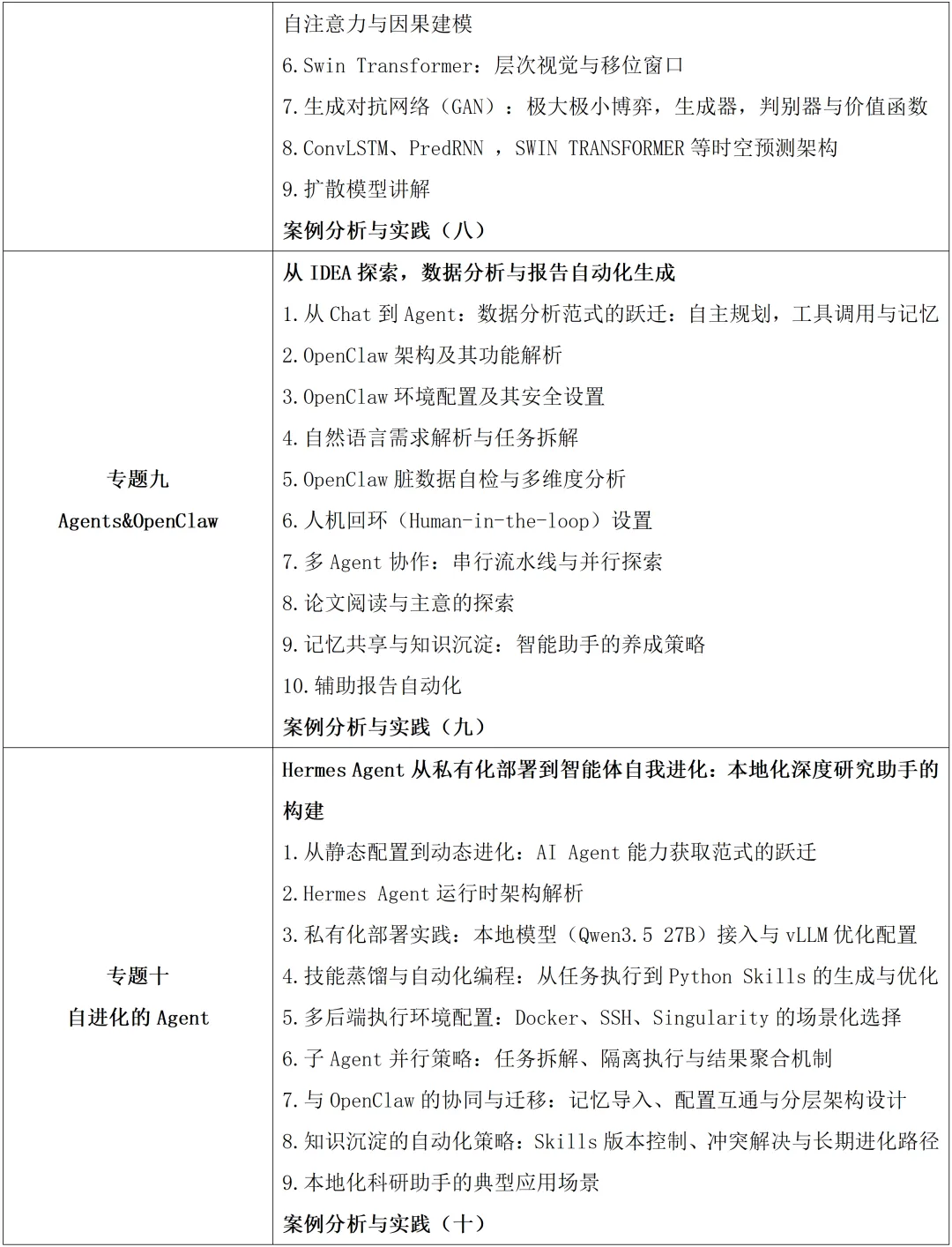
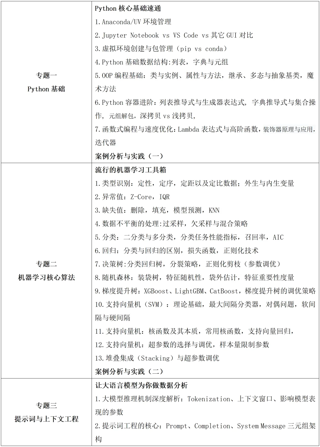
前沿AI-Agent2.0工具链科研应用系统教学方案:贯通LLM、Claude Code、codex、OpenClaw、Hermes-meta、人机协同实现从文献挖掘到成果产出
📚 课程一:前沿AI-Agent2.0工具链深度科研应用系统教学方案:贯通LLM、Claude Code、codex、OpenClaw、Hermes-meta、人机协同实现从文献挖掘到成果产出的科研效率革命
📚 课程二:OpenClaw、Hermes+Vibe Coding核心实战玩法,手把手教你本地部署与云端协同,实现知识、论文自动化工作流
📚 课程四:最新Hermes Agent 技能封装与科研自动化实战:以 Meta-Analysis 为例-实现从文献检索到绘图的一站式工作流培训班
📚 课程五:CNS与顶级期刊高水平论文写作的“破局”之道-AI人机协同的CNS级论文全流程写作与发表系统高级培训班
📚 课程六:2026最新AI-Python机器学习、深度学习核心技术与前沿应用及OpenClaw、Hermes自动化编程高级研修班
贾莲:193-3122-6341 (微信同步 ) QQ咨询:1632314244






























【教学特色】:
1.聚焦“CNS级”系统思维:摒弃碎片化技巧,从顶层设计入手,系统讲解高水平论文从选题、叙事到发表的完整逻辑链条,助您构建顶刊发表的底层认知框架。
2.深度融入AI与智能体应用:不仅讲解AI工具,更教授如何将AI作为“科研第二大脑”,在前沿追踪、选题挖掘、结构搭建、审稿博弈等高阶环节实现人机深度协同。
3.贯穿顶刊案例拆解:以Nature、Science、Cell等顶级期刊的真实论文为范本,深度剖析其叙事逻辑、图表设计与投稿策略,将抽象方法论具象化。
4.覆盖全流程关键“破局点”:直击科研痛点,针对性解决“找不到突破口”、“写不出高水平”、“不会应对审稿”等核心难题,提供可落地的解决方案。
5.社群赋能:建立专属助学群,辅助学员将所学方法论应用于实际科研工作,打造长期学习与交流的科研共同体。






本课程不仅提供从Python基础到PyTorch深度学习的完整技术栈,更前瞻性地引入大模型工程化与自动化智能体(Agents)技术,打造“AI赋能的科研全链条”:
【全栈技能,层层递进】
从Python高阶编程(函数式、OOP、性能优化)出发,掌握XGBoost、LightGBM等经典机器学习工具,深入CNN、Transformer、扩散模型等前沿架构;同时以科学问题为牵引,强化SHAP可解释性分析、因果推断与不确定性量化,确保AI模型的物理一致性与科学严谨性。
【革命性效率工具:氛围编程与上下文工程】
告别繁琐的重复编码。课程深度教授Vibe Coding(氛围编程)——通过自然语言与AI协同编程,实现”零门槛”快速原型开发;掌握上下文工程与RAG技术,让大模型精准理解您的领域数据,自动生成可执行的分析代码、SQL查询与科研图表,将数据分析效率提升十倍。
【科研自动化:从Chat到Agent的跃迁】
学习构建OpenClaw智能体工作流,让AI自主完成数据清洗、多维度归因分析、假设检验与报告生成。通过MCP架构连接您的本地数据库与计算环境,实现”一句话需求→自动化分析→交付洞察”的端到端科研流水线,彻底解放您的生产力。
【差异化优势】
实战导向:9大案例模块覆盖图像光谱分析、时空序列预测、科学归因、论文Idea探索等真实场景
人机协同:不仅教算法原理,更教“如何指挥AI做科研”——从提示词设计、代码审查到多Agent协作
前沿融合:传统统计思想× 现代深度学习 × 大模型自动化三重视角,打通从算法理解到科研落地的最后一公里
本课程将为您提供兼具学术严谨性、工程实用性、技术前瞻性的学习平台。让AI成为您科研团队中最得力的智能助手,加速从数据洞察到科学发现的全过程。
夜雨聆风