营养师工具 I 国际睡眠日 睡眠障碍营养管理指南、共识和标准汇编(2015-2026年)

2026年3月21日是第26个世界睡眠日,今年中国的主题是“优质睡眠,美好生活”。睡眠障碍是临床常见的身体功能紊乱,主要表现为睡眠-觉醒过程中的各类功能异常,不仅影响人们的日间精神状态与生活质量,长期发展还可能诱发多种躯体及精神类并发症,已成为困扰大众健康的重要问题。大量研究证实,综合营养干预是改善睡眠障碍的关键手段之一,科学合理的膳食指导与营养调理,能有效辅助缓解睡眠困扰、优化睡眠质量。
近年来,国内外相关领域专家持续深耕睡眠障碍营养管理研究,推出了一系列具有临床指导意义的共识与指南:2025年2月,中国营养学会牵头,联合哈尔滨医科大学、清华大学附属北京清华长庚医院、中日友好医院等多家权威机构专家,发布《老年人睡眠障碍的膳食指导》,为老年人群睡眠营养干预提供明确规范;2023年10月,中国营养学会临床营养分会汇聚营养学、精神卫生学、老年学等多领域专家,共同发布《老年睡眠障碍患者营养干预专家共识》,进一步完善了老年睡眠障碍营养管理的诊疗路径。
为助力营养师、营养从业者及时跟进睡眠障碍相关营养共识、指南及标准,系统提升专业从业能力,推动营养健康行业高质量发展,华堂教育营养师赋能工作组(以下简称“工作组”)全面梳理收集了2015年7月至2025年年底期间,国内外发布的睡眠障碍营养管理相关共识、指南及标准资料,涵盖国际权威学会、国内核心学术机构发布的各类指导文件,精心汇编成文,供各位同仁查阅、参考与应用。后续,工作组将持续关注健康领域相关营养共识、指南及标准的更新动态,持续收集整理,为广大营养从业者提供更全面、更及时的专业支持。
营养师赋能工作组
2026年3月21日

点击看大图

国际共识指南-01

2023欧洲失眠指南:失眠的诊断和治疗
The European Insomnia Guideline: An update on the diagnosis and treatment of insomnia 2023
失眠症患病率占欧洲成年人的10%,除了大量的个人痛苦外,它还导致医疗保健服务和整个社会的成本增加(例如工作生产力下降)。
2023年欧洲失眠症指南是由欧洲睡眠研究协会(ESRS)和欧洲失眠症网络(EIN)的一组研究人员和临床医生共同完成,该指南主要针对18岁以上的成年患者。
1、患者报告,或患者的父母或照顾者观察到,有以下一种或多种情况:
-
难以开始睡眠;
-
难以维持睡眠;
-
比预期的更早醒来;
-
反对按适当的时间表去睡觉;
-
没有父母或照顾者干预的睡眠困难。
2、患者报告,或患者的父母或照顾者观察到,以下一项或多项与夜间睡眠困难相关:
-
疲倦/不适;
-
注意力不集中或记忆障碍;
-
社会、家庭、职业或学业成绩受损;
-
情绪障碍/易怒症;
-
白天嗜睡;
-
行为问题(如多动症、冲动、攻击性);
-
降低了动力、精力/主动性;
-
对错误/事故的倾向;
-
对睡眠的担忧或不满;
3、报告的睡眠/觉醒抱怨不能纯粹用机会不足(即分配了足够的时间进行睡眠)或环境不足(即环境安全、黑暗、安静和舒适)来解释;
4、睡眠障碍和相关的日间症状每周至少出现三次;
5、睡眠障碍和相关的日间症状已出现至少3个月;
6、睡眠/觉醒困难并不能用另一种睡眠障碍来更好地解释。
Riemann D,EspieC A,Altena E,et al. The European Insomnia Guideline:An update on the diagnosis and treatment of insomnia 2023.J Sleep Res.2023Dec;32(6):e14035.
链接:

国际共识指南-02

成人慢性失眠障碍的行为和心理治疗:美国睡眠医学学会临床实践指南
Behavioral and psychological treatments for chronic insomnia disorder in adults: an American Academy of Sleep Medicine clinical practice guideline
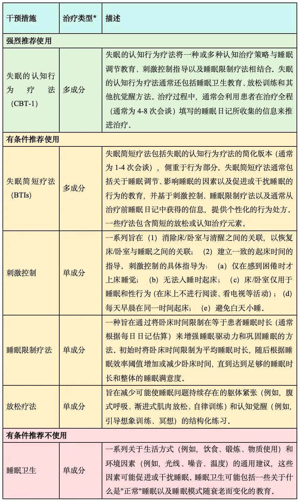
本临床实践指南旨在更新先前发表的美国睡眠医学学会(AASM)关于失眠症的心理和行为治疗的指南。本指南结合系统综述,为慢性失眠障碍的心理和行为治疗提供了现有证据的全面更新和临床实践建议的综合。AASM委托了一个由睡眠医学和睡眠心理学专家组成的特别小组来制定建议,使用推荐分级评估的方法对证据进行评估。

点击查看大图
Edinge JD,Arnedt JT,Bertisch SM,et al. Behavioral and psychological treatments for chronic insomnia disorder in adults:an American Academy of Sleep Medicine clinical practice guideline.J Clin Sleep Med.2021Feb1;17(2):255-262.
链接:

国际共识指南-03

更年期睡眠障碍管理的实用营养指南
A practical nutritional guide for the management of sleep disturbances in menopause
睡眠障碍(SD)是绝经期的主要症状之一,主要由多种因素引起,激素的变化,如雌激素水平的降低和随之而来的血管舒缩症状(VMS),以及精神疾病,如抑郁和焦虑,可能导致SD的发生。本指南的目的是概述当前关于绝经期SD的证据,并为在这一背景下管理SD提供营养策略。
-
植物雌激素:异黄酮(染料和膳食黄素)和木酚素是膳食植物雌激素的主要来源。异黄酮在大豆中大量存在,而木酚素在豆类、蔬菜、水果、亚麻籽和全谷物中存在;
-
增加低血糖指数的食物:膳食纤维、水果、蔬菜和全谷物;
-
多不饱和脂肪酸:流行病学研究已将膳食多不饱和脂肪酸(PUFA)的摄入与情绪障碍的病理生理学联系起来,摄入富含omega-3的食物(如鱼、海鲜和坚果);
-
减少高血糖指数食物:碳水化合物、糖、精制谷物;
-
色氨酸: 饮食的重要组成部分,是一种必需的氨基酸,在吸收蛋白质和蛋白质合成中起着关键作用,也是血清素和褪黑素等生物活性化合物的前体;
-
附图食物中每100克色氨酸的含量。

点击查看大图
Laudisio D,Barrea L,Pugliese G,et al. A practical nutritional guide for the management of sleep disturbances in menopause.Int J Food Sci Nutr. 2021 Jun;72(4):432-446.
链接:

国际共识指南-04

改善肥胖患者的睡眠障碍的营养策略:回顾当前的证据和实用指南
Improving sleep disturbances in obesity by nutritional strategies: review of current evidence and practical guide
根据流行病学调查,全世界成人和儿童的超重和肥胖率都在增加。一些研究表明,肥胖和睡眠障碍(SD)之间存在关联,反之,肥胖的受试者患SD的风险更大。除了SD影响饮食外,食物选择也被证明会影响各种与睡眠相关的变量,如睡眠持续时间和睡眠质量。因此,营养不仅可能是减肥的重要工具,而且还可以改善肥胖和SD患者的睡眠。
本指南的目的是概述评估肥胖和SD之间关系的研究,反之亦然,强调可能的营养建议,作为改善肥胖和睡眠障碍患者睡眠的工具。

点击查看大图
Castellucci B,Barrea L,Laudisio D,et al. Improving sleep disturbances in obesity by nutritional strategies:review of current evidence and practical guide.Int J Food Sci Nutr.2021 Aug;72(5):579-591.
链接:


我国共识指南-01

1、居家安全
无论何种类型RBD,加强睡眠环境安全是最基本干预措施。应尽可能将危险(如尖锐、易碎、有毒等)物品移出卧室,使用保护装置防止患者从床上摔落,或降低床的高度或将床垫安放在地板上并在床周围铺设软垫,以及锁好门窗等。此外,对床伴有潜在伤害风险的患者应分床或分房睡,直到患者症状得到有效控制。
2.常规支持治疗
(1)改善共病中的其他睡眠问题如阻塞性睡眠呼吸暂停以及周期性肢体运动障碍等,可在一定程度上缓解RBD症状;
(2)改善伴随症状,如便秘、情绪等以提高患者生活质量;
(3)保持健康生活方式,如适当运动、增加白天光暴露、鼓励社交活动、保持情绪稳定(避免情绪刺激特别是暴露于恐怖、创伤等场景)以免增加夜间噩梦风险;
(4)评估并去除诱发因素,如可能诱发RBD的药物或物质使用。
中华医学会神经病学分会睡眠障碍学组,中国医师协会睡眠医学专委会神经学组. 快速眼动睡眠期行为障碍诊断和治疗指南(2025版). 中华医学杂志,2025,105(37):3266-3283. DOI:10.3760/cma.j.cn112137-20250623-01534
链接:

我国共识指南-02

中国成人失眠共病阻塞性睡眠呼吸暂停诊治指南(2024版)
1、心理治疗:CBT-I(失眠的认知行为治疗 Cognitive Behavioral Therapy for Insomnia)是各种失眠指南推荐的首选治疗方法,同时能提高无创气道正压通气使用的依从性。其中,在睡眠卫生教育内容中除了遵从治疗失眠的一般规则外,COMISA患者还应该增加以下内容:
(1)通过饮食和运动控制体质量;
(2)睡眠采取侧卧位和抬高头位;
(3)如果医师建议睡眠时使用无创气道正压通气治疗或口腔矫治器应遵照医嘱。
2、肌功能治疗:肌功能治疗包括口咽运动的组合,即口腔和咽喉运动,可以改善OSA患者睡眠时的呼吸功能。
3、运动:运动可以通过增加睡眠驱动、降低体质量、改善OSA;运动可以改善主观睡眠质量,并减少失眠的严重程度,减少日间思睡。
中国医师协会睡眠医学专业委员会,中国医师协会神经内科医师分会睡眠学组. 中国成人失眠共病阻塞性睡眠呼吸暂停诊治指南(2024版). 中国全科医学,2025,28(11):1289-1303. DOI:10.12114/j.issn.1007-9572.2024.0483
链接:

我国共识指南-03

老年人睡眠障碍的膳食指导
Dietary guidance for sleep disorders in older adults(T/CNSS 036-2025)
1.增加鲜、嫩、松、软的食物种类摄入。
2.增加酸枣仁、大枣、百合等食药物质摄入。
3.增加富含褪黑素的食物,如樱桃、香蕉、番茄、黄瓜、坚果和杂粮谷物类等摄入。
4.增加富含的天然GABA的食物,如南瓜、荔枝、龙眼、绿茶、桑葚等摄入。
5.限制酒精摄入,尤其是在睡前几个小时内。
6.避免在晚餐或睡前摄入辛辣食物。
7.限制咖啡、茶、巧克力和碳酸饮料等刺激性物质的摄入。

点击查看大图
https://www.cnssci.net/uploads/allimg/20250429/1-250429104611155.pdf

我国共识指南-04

基层医疗机构失眠症诊断和治疗中国专家共识
1.科学膳食:《中国居民膳食指南(2022)》建议,注意饮食的搭配和营养的摄入,增加膳食纤维和水分的摄入量,避免过量摄入高糖、高脂、高盐的食物,适当控制总能量摄入,以维持身体的健康。失眠者还应该避免午后摄入咖啡、茶、奶茶、酒精饮品等刺激性食物,以及睡前过度进食等。
2.充足日照:失眠患者应减少夜间人工光源,特别是电子产品的使用;增加日间自然光照,上午的光照比下午更能促进睡眠。
3.合理运动:运动可以改善睡眠质量,并有助于建立稳定的休息运动规律,推荐瑜伽、太极拳、八段锦等传统运动。
4.心理调适:可以自我进行以下心理调适:
(1)放松训练:降低紧张与过度警觉,提高睡眠质量,包括渐进式肌肉放松训练、腹式呼吸、冥想等。
(2)音乐疗法:轻柔舒缓的音乐可以降低神经系统兴奋性,减轻焦虑情绪从而改善睡眠。
(3)调整认知:不灾难化和过分关注失眠,不因偶尔失眠而产生挫败感,培养失眠的耐受性。

我国共识指南-05

老年睡眠障碍患者营养干预专家共识
-
高质量的膳食模式:高质量膳食模式有利于改善老年人的睡眠障碍,建议采用平衡膳食如地中海饮食模式; -
充足蛋白质、维生素及矿物质摄入; -
首选自然食物; -
适量补充维生素D:维生素D在老年人群中普遍缺乏; -
适当多进食有促进睡眠作用的富含色氨酸等的食物:色氨酸是一种必需氨基酸,在小肠吸收,是血清素(5-羟色胺)和褪黑素等生物活性化合物的前体,参与情绪、睡眠和生物节律的调节,并用于治疗失眠、睡眠暂停和抑郁症; -
限制含咖啡因饮料摄入:咖啡因会对神经精神系统、心血管系统、内分泌系统和消化系统产生多种影响; -
补充益生菌:肠道菌群作为第二大脑,参与睡眠觉醒机制的调节; -
规律适度锻炼:适度锻炼能够提高老年睡眠障碍患者的睡眠质量、缩短入睡时间。

我国共识指南-06

绝经相关失眠临床管理中国专家共识
在(围)绝经期女性群体中,失眠的发生率为13.2%~65.1%。临床多见却易被忽视,绝经相关失眠会影响女性(围)绝经期甚至老年期的健康水平。国内尚缺乏关于绝经相关失眠临床管理的共识及指南。
为规范绝经相关失眠的管理,提高(围)绝经期女性睡眠健康管理水平,中华预防医学会更年期保健分会组织相关专家,参考各相关协会发布的最新绝经相关失眠临床诊疗指南及专家共识,结合临床经验,经过反复讨论和修改,撰写《绝经相关失眠临床管理中国专家共识》,以期对绝经相关失眠的管理起到一定的指导作用。
-
给予患者饮食指导,保证营养均衡不过剩,BMI保持18.5~23.9kg/m2,腰围<80cm。增加蛋白质、含钙物质如肉类、蛋类、奶类的摄入,同时增加含益生菌酸奶的摄入;
-
增加富含维生素的水果蔬菜类摄入,每日可适当增加西红柿的摄入,以促进褪黑素循环,改善睡眠质量;
-
减少含咖啡因的物质如茶、咖啡、巧克力、冰激淋等摄入;
-
减少煎炸、含糖类食物;
-
每日少量多次饮水,总量达1500mL/d。
-
帮助患者营造良好的睡眠氛围,保持室内温度在22~26℃,湿度在40%左右,睡前关灯,不看手机,选择合适的床具;
-
戒烟限酒,睡前1~2h避免情绪过度波动,不饮用咖啡、浓茶等,不过饱或饥饿入睡。
-
(围)绝经期女性由于年龄增加、体力下降,对运动的耐受性可能有所降低,应鼓励女性根据自身兴趣爱好、能力、体力等选择合适的运动方式
-
推荐以有氧运动、抗阻运动为主,从低强度开始,循序渐进,每次进行热身-运动-放松的运动循环,运动以身体感到发热、微微出汗为度,但应注意睡前2h内避免剧烈运动。
中华预防医学会更年期保健分会,中国人体健康科技促进会妇科内分泌和生育力促进专委会,北京中西医结合学会更年期专业委员会.绝经相关失眠临床管理中国专家共识.中国全科医学,2023,26(24):2951-2958.
链接:

我国共识指南-7

中国成人失眠诊断与治疗指南(2017)
失眠是最为常见的睡眠问题之一。为规范国内失眠的诊断和治疗,相关领域的专家于2006年形成了《中国失眠定义、诊断及药物治疗专家共识》,进而于2012年在循证医学框架内经过广泛讨论推出《中国成人失眠诊断与治疗指南》。
原《指南(试行)》仅适用于成人,《指南》2017版人群范围更广,包括儿童、老人以及妊娠期妇女。本指南适用于所有临床医师,旨在提供易于临床操作且符合国情的中国成人失眠诊疗规范。
失眠是指尽管有合适的睡眠机会和睡眠环境,依然对睡眠时间和(或)质量感到不满足,并且影响日间社会功能的一种主观体验。
-
睡前4~6h内避免接触咖啡、浓茶或吸烟等兴奋性物质;
-
睡前不要饮酒,特别是不能利用酒精帮助入睡;
-
每日规律安排适度的体育锻炼,睡前3~4h内应避免剧烈运动;
-
睡前不宜暴饮暴食或进食不易消化的食物;
-
睡前1h内不做容易引起兴奋的脑力劳动或观看容易引起兴奋的书刊和影视节目;
-
卧室环境应安静、舒适,保持适宜的光线及温度;
-
保持规律的作息时间。
-
应激、紧张和焦虑是诱发失眠的常见因素,放松治疗可以缓解这些因素带来的不良效应,已经成为治疗失眠最常用的非药物疗法;
-
减少觉醒和促进夜间睡眠的技巧训练,主要包括渐进性肌肉放松、指导性想象和腹式呼吸训练。
-
只在有睡意时才上床;
-
如果卧床20min不能入睡,应起床离开卧室,可从事一些简单活动等有睡意时再返回卧室睡觉;
-
不要在床上做与睡眠无关的活动,如进食、看电视、听收音机及思考复杂问题等;
-
不管何时入睡,应保持规律的起床时间;
-
避免日间小睡。
-
减少卧床时间以使其和实际睡眠时间相符,在睡眠效率维持85%以上至少1周的情况下,可增加15~20min的卧床时间; -
当睡眠效率低于80%时则减少15~20min的卧床时间; -
当睡眠效率在80%~85%之间则保持卧床时间不变; -
可以有不超过半小时的规律的午睡,避免日间小睡,并保持规律的起床时间。
中华医学会神经病学分会,中华医学会神经病学分会睡眠障碍学组.中国成人失眠诊断与治疗指南(2017版).中华神经科杂志,2018,51(5):324-335.
链接:

我国共识指南-8

失眠症中医临床实践指南(WHO/WPO)
-
对失眠患者首先要针对病因,耐心细致地做好心理工作,进而消除紧张和忧虑;
-
睡前不要喝茶、咖啡等兴奋性饮料;
-
睡时关闭音响,拉好窗帘,关闭灯光,养成良好的睡眠习惯;
-
按时服用中药,及时治疗相关疾病。
-
一般采用右侧卧位,尽可能不要仰卧、俯卧。
-
服用可以促进睡眠的饮食和保健食品。
-
药枕、按摩导引、食疗、外治。
-
选择适合自己睡眠习惯的睡眠用具,或功能性睡眠用具。
-
建立合适的睡眠环境;
-
睡眠前有放松时间;
-
将一切与睡眠无关的东西从卧室中清除;
-
避免在担心睡不着上花时间;
-
避免酒精、咖啡因和尼古丁;
-
进行一顿富含色氨酸的晚餐(如温牛奶、香蕉等);
-
傍晚或清晨进行适当锻炼。

我国共识指南-9

阻塞性睡眠呼吸暂停低通气综合征诊治指南(基层版)
1、医学营养控制原则
-
减少食品和饮料中能量摄入;
-
减少总摄食量;避免餐间零食;
-
避免睡前进餐;避免暴饮暴食;
-
能量限制应该考虑到个体化原则,兼顾营养需求、体力活动强度、伴发疾病以及原有饮食习惯。
2、平衡膳食
-
蛋白质、碳水化合物和脂肪提供的能量比,应分别占总能量的15%~20%、60%~65%和25%左右;
-
饮食建议应该强调健康的饮食习惯,增加谷物和富含纤维素食物以及蔬菜、水果的摄取,使用低脂食品,减少高脂食物的摄取。
-
建议患者每天进行30~60min中等强度的体力活动;
-
如用心率来判断,进行中等强度体力活动量时的心率为100~120次/min,每天安排进行体力活动的量和时间应按减体质量目标计算;
-
对于需要消耗的能量,一般多考虑采用增加体力活动量和控制饮食相结合的方法,其50%(40%~60%)应该由增加体力活动的能量消耗来解决,其余50%可由减少饮食总能量和减少脂肪的摄入量来达到。
汇编:营养师赋能工作组
总策划:周瑾
编辑:底延
执笔:

张丽 副教授、副主任医师、硕导
法国巴黎FOCH医院(Hôpital Foch)访问学者
美国睡眠医学会(AASM)注册多导睡眠师RPSGT
国家二级心理咨询师
中国睡眠研究会青年委员、中医药信息学会睡眠障碍分会常务理事、湖北省睡眠研究会理事
李婷婷 武汉大学公共卫生学院博士后。
郑琛琛 武汉大学公共卫生学院硕士。
转载请联系:底老师
办公电话:010-83554762
最近微信改版了,有读者说找不到我们的文章
大家记得把营养师赋能设为星标🌟哦~
夜雨聆风