中考必背【初中物理核心声学基础】,可打印 快收藏
初中物理提分有关键,核心就在 “基础知识真题训练”。声学与基本原理是根基,但掌握声音的产生、传播、实验等真题考点的解题技巧才是提分之钥。尽管询问方式多变,物理声学的核心考点与答题逻辑始终不变。
今天给大家整理了中考必备的【初中物理核心声学基础】,覆盖生产、生活、科技等全场景常考话题,附详细分析与实验探究,不管题目如何变式,都能精准应对,轻松拿下高分!
因篇幅有限,点击我的头像私信我回复 “资料获取” 就可以领取 word 电子版。以下是部分资料内容,完整高清版的发送私信即可。










受文章篇幅限制,仅能分享部分内容~
领取方法:
1、先下方点👍“赞”➕♥“推荐,然后关注下方公众号
2、在对话框中回复“ 资料获取 ”即可获取完整电子版

更多资料及学习方法持续更新中……
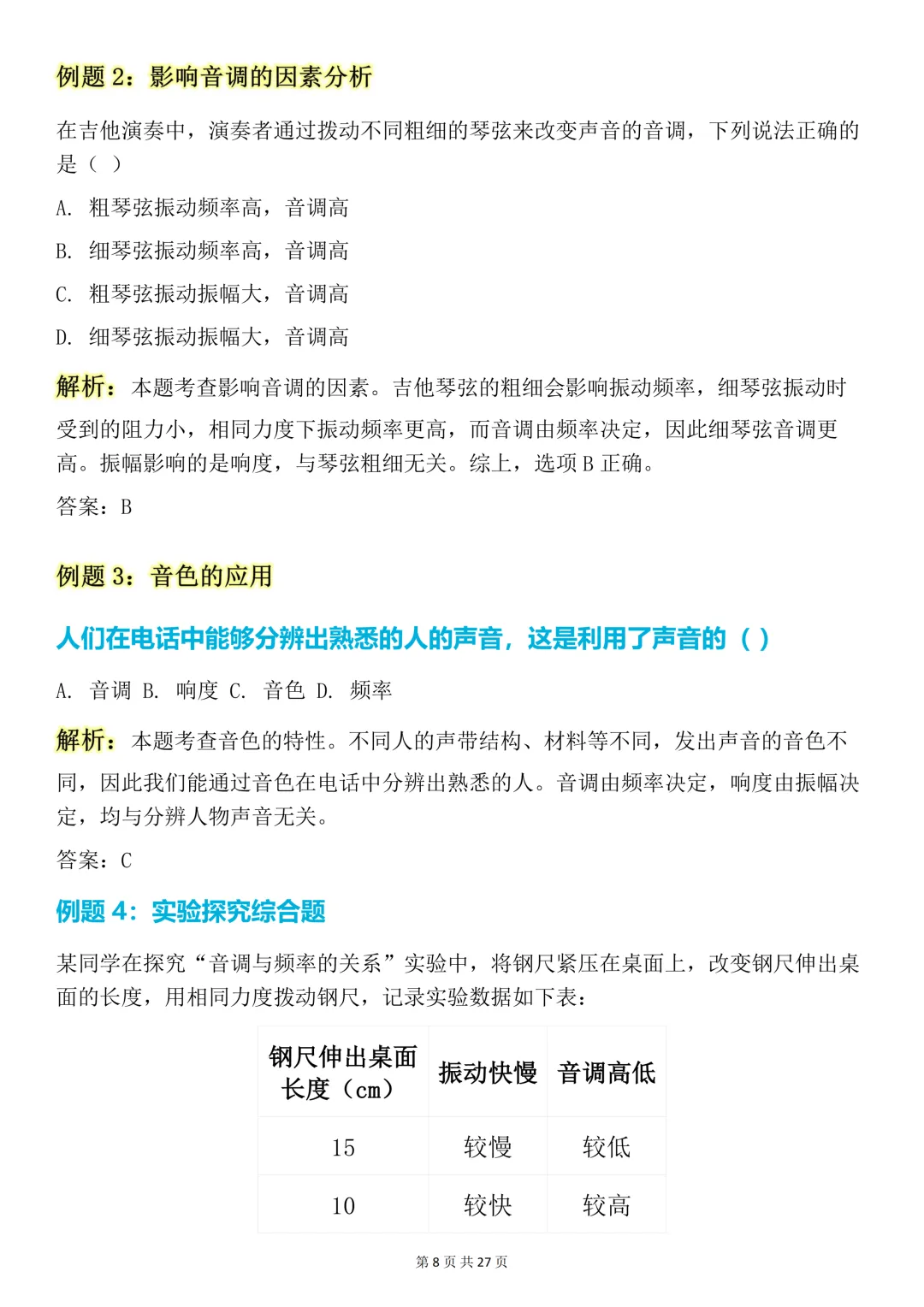
夜雨聆风