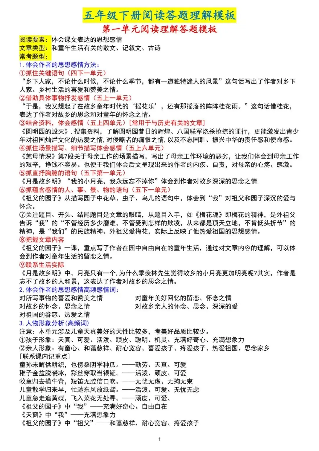
五年级下册语文阅读理解答题模板(电子版可打印附答案)

五年级家长们,孩子语文阅读理解总丢分?答题没思路、没方法可不行!
别愁啦,我们整理了五年级下册语文阅读理解答题模板。它结合教材与常考题型,总结出实用答题技巧和规范模板,让孩子答题有章可循。
电子版方便打印,孩子随时能学。还附有答案示例,详细展示模板运用,方便孩子理解掌握。
有了它,孩子阅读理解不再怕,答题更规范,成绩蹭蹭涨!赶紧为孩子领取吧!
(温馨提示:文末有完整电子版及答案领取方式)





领取完整清晰电子版步骤:
①:顺手点一点右下角的“赞”和“在看”,感谢
!
②:进入公众号主页在对话框中回复:6008
点击下方名片可快速进主页

获取更多资料请添加微信:


本微信公众账号分享的资源均通过网络等公共合法渠道获得,仅供试用!版权属于原出版机构或影像公司,本资源为电子载体,传播分享仅限于家庭使用与交流心得、参考和辅助购买决策,不得以任何理由在商业行为中使用,版权归原作者或原出版社所有。如有侵权,请及时联系删除。
夜雨聆风