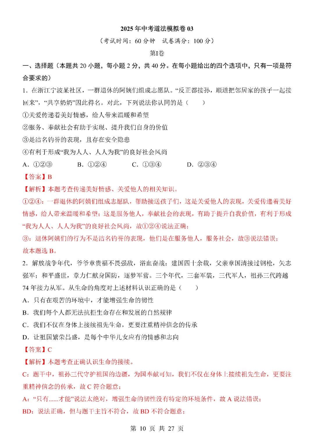
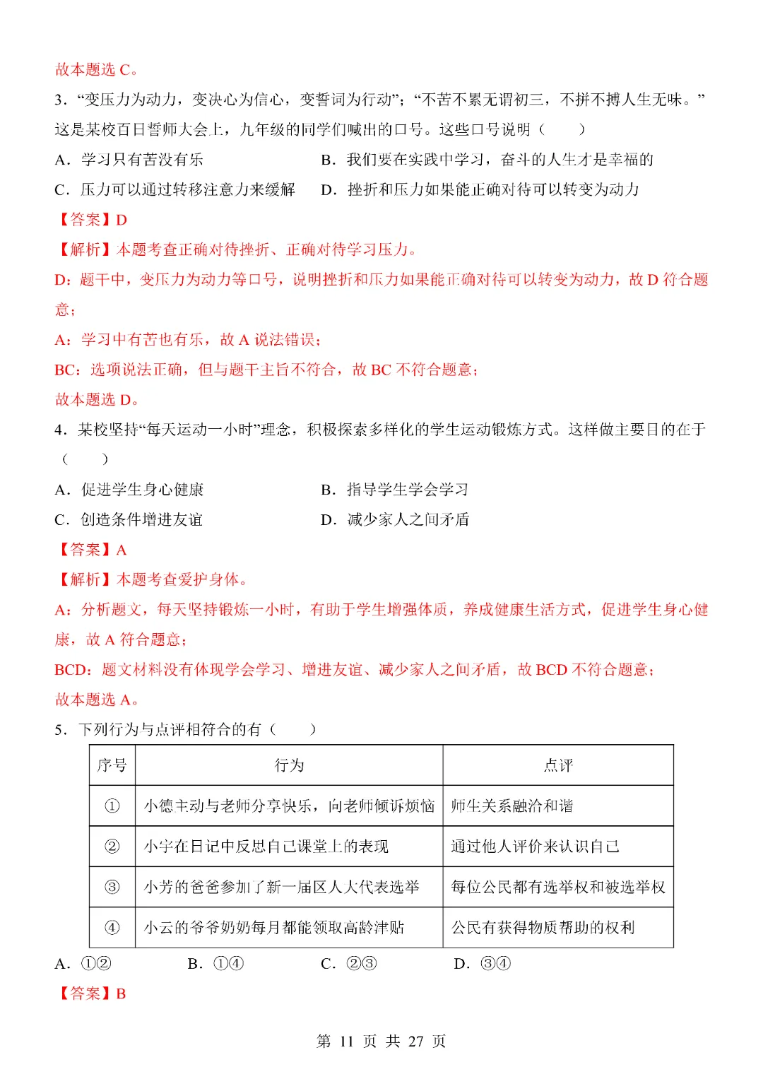
2026春统编版九年级下册道德与法治《期中考试模拟卷 2卷》,可打印

2026春统编版九年级下册道德与法治《期中考试模拟卷 2卷》,含详细答案共54页,电子版可打印可下载。围绕初三下册课本,帮助孩子夯实学科基础,培养孩子逻辑思维,提升知识综合运用能力与应试技巧,助力升学能力培养,从从容容的度过春季学期。欢迎转发分享到班级群, 需要的家长们和老师们抓紧领取一份吧。
(温馨提示:文末有完整电子版领取方式)





































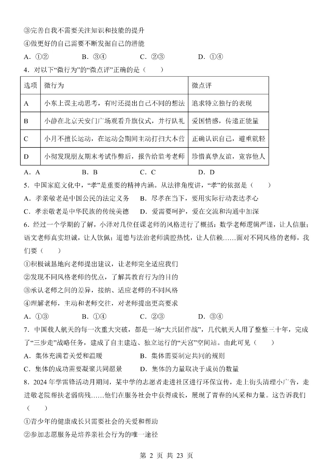
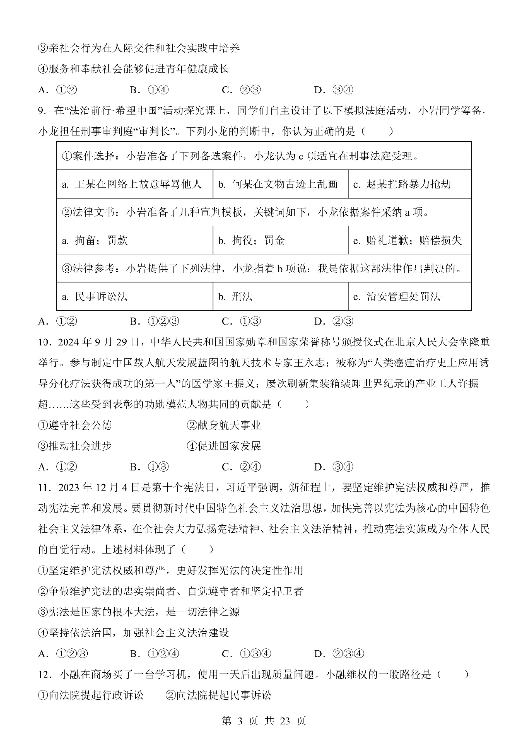
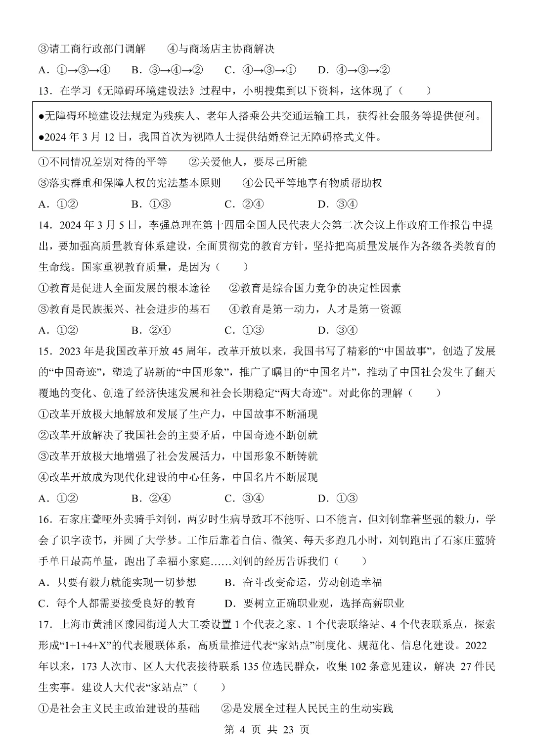
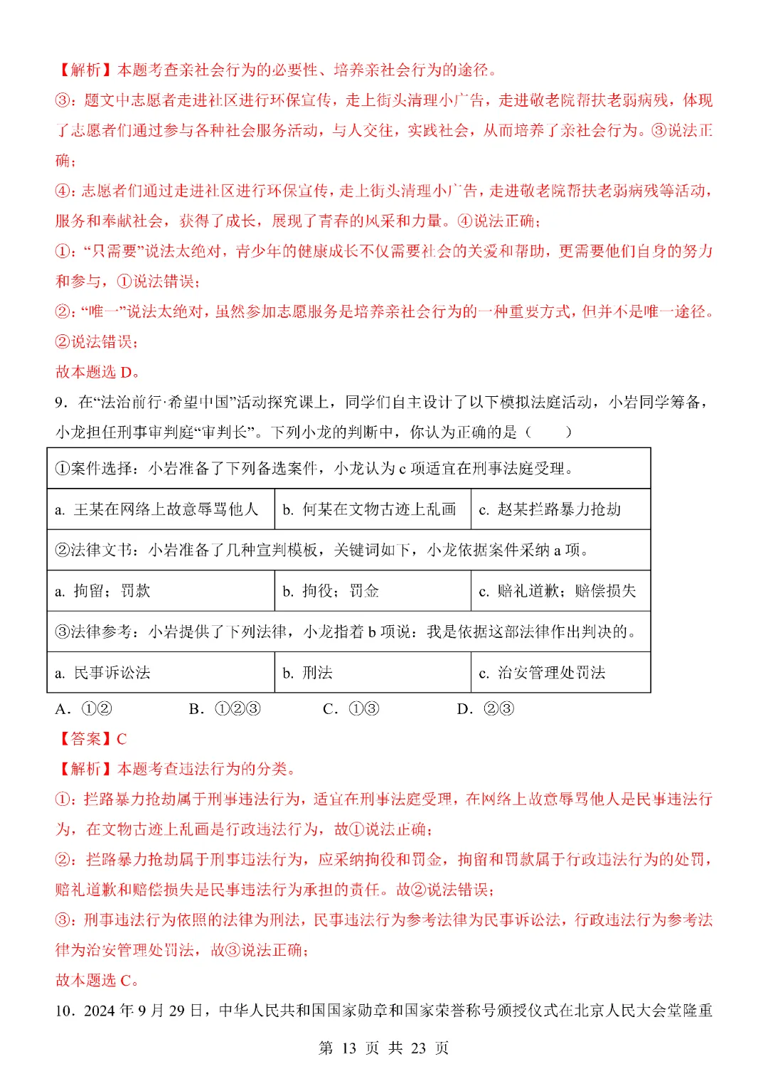
领取完整电子版:
夸克网盘
链接:https://pan.quark.cn/s/feb548c4eadf
我用夸克网盘给你分享了「【人教版】九年级下册数学电子课本.pdf」,点击链接或复制整段内容,打开「夸克APP」即可获取。
链接:https://pan.quark.cn/s/b334d92f01ff
本微信公众账号分享的资源均通过网络等公共合法渠道获得,仅供试用!版权属于原出版机构或影像公司,本资源为电子载体,传播分享仅限于家庭使用与交流心得、参考和辅助购买决策,不得以任何理由在商业行为中使用,若喜欢此资源,建议购买实体产品。文章中的视频及图片均来自网络,版权归原作者或原出版社所有。如有侵权,请及时联系删除。
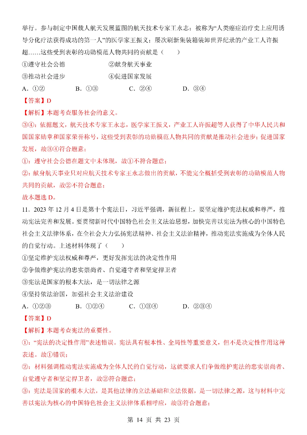
夜雨聆风