乐于分享
好东西不私藏

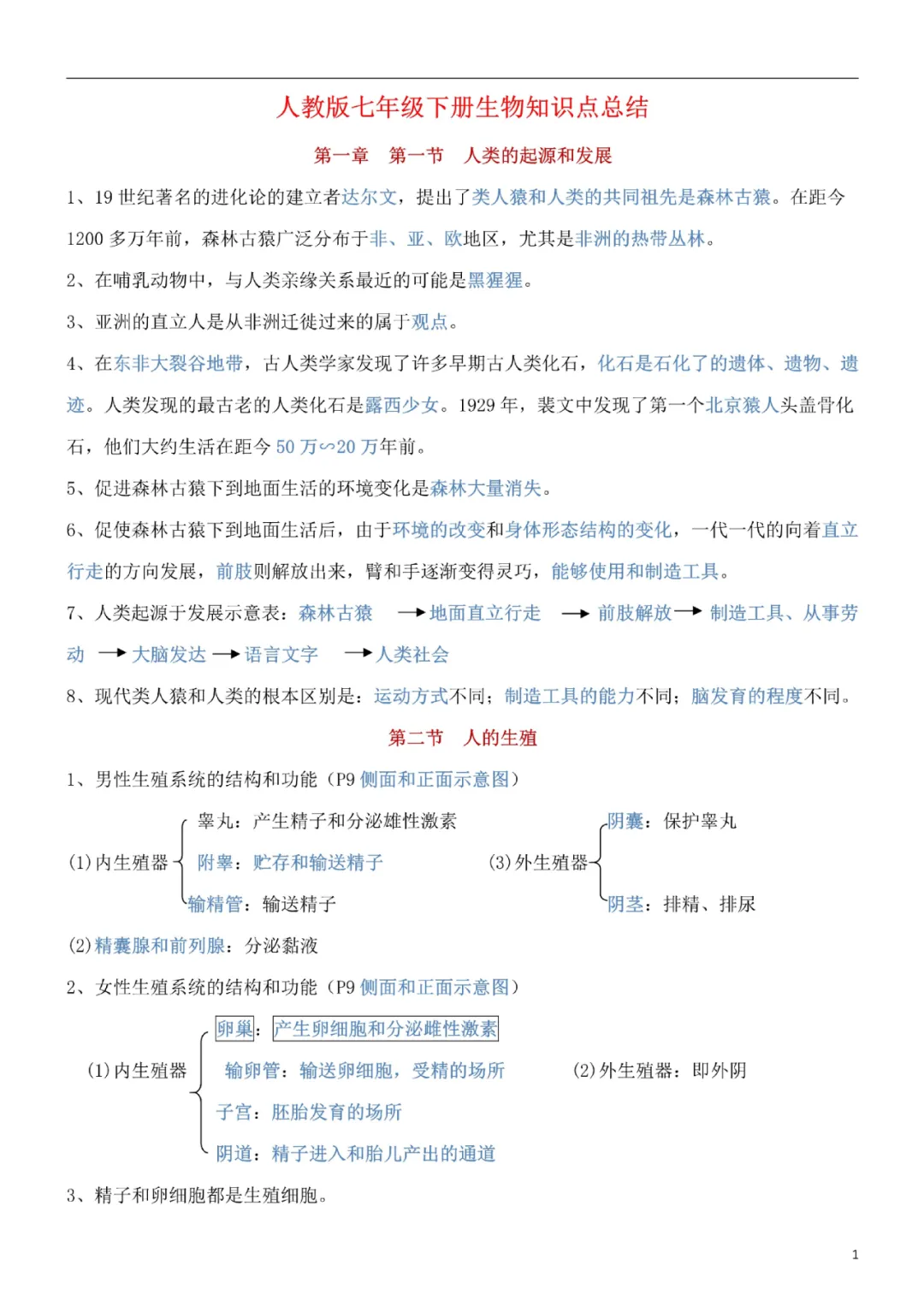
七年级(下)生物 知识点总结《人教版》(电子版可打印)

七年级(下)生物 知识点总结《人教版》(电子版可打印)

七年级下册生物知识点总结(人教版)来啦!覆盖人体生殖、营养消化、呼吸循环等七大章节核心内容,梳理概念、原理及考点,逻辑清晰、重点突出。帮孩子夯实基础、吃透考点,轻松应对生物学习与考试~关注我即可免费下载!
文末获取【 高清 无水印 】电子版下载链接

本公众号专注幼小学习资料:幼小衔接,小学,初中,每天分享学习资料。需要的家长和老师们可以看一下关注

资料分享网盘链接:https://pan.quark.cn/s/a7a88891dc0f
本站文章均为手工撰写未经允许谢绝转载:夜雨聆风 » 七年级(下)生物 知识点总结《人教版》(电子版可打印)

猜你喜欢

  • 暂无文章