乐于分享
好东西不私藏

任意视频转精美的PDF讲义,一个 skill 搞定

任意视频转精美的PDF讲义,一个 skill 搞定

喜欢就关注 AIZOO 吧!

大家还记得,前些年,网上有很多大佬分享自己制作的笔记,比如 CS231 的笔记,没想到,今天,大模型调用一个 Skill,竟然能完全自己搞定了。 

在开始介绍之前,先给出这个 skill 的项目链接,完全免费,开源。https://github.com/wdkns/wdkns-skills
项目来自优秀的@五道口纳什同学,他在B站做了很多优秀的视频,大家可以去搜一下。
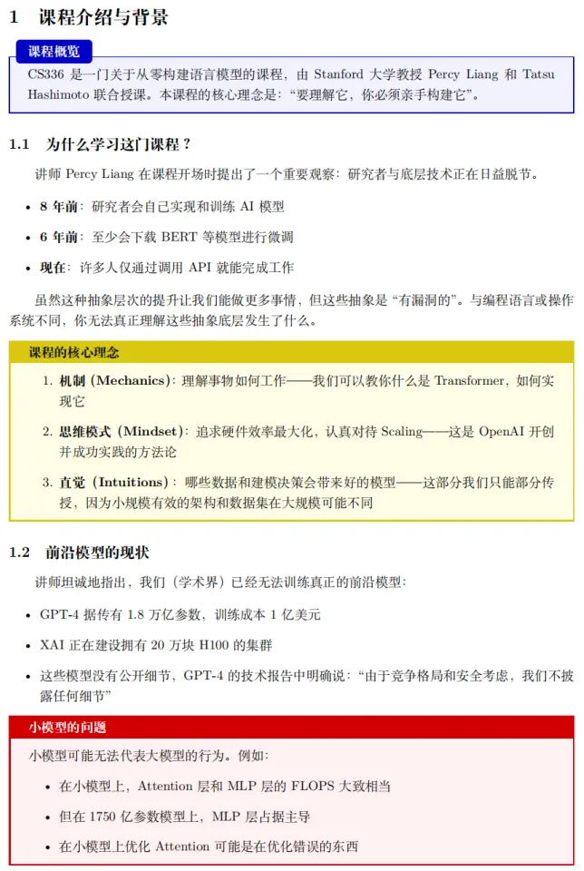
大家先看一下我用CS336的第一堂课程做的前3页,是不是格式非常规范,有封面,有目录,内容也非常扎实。
这个 skill 的主要流程其实也比较简单:
下载视频 -> ffmpeg 抽关键帧 -> 获取字幕 -> 根据 latex 模版写文档 -> 导出 pdf 文件。
 在这个开源项目里面,还有一些高质量的 demo,大家可以下载下来看一下,确实很惊艳。
安装方法也比较简单,把 skill 拷贝到 cluade code 或者 codex 的相应目录,MacOS 的话,对于 readme 里面的几个依赖,yt-dlp,ffmpeg,xelatex,magick,用 brew install 即可,例如
brew install yt-dlp 
安装好依赖后,在 codex 或者 claude code 中唤起skill 即可,类似下面的例子:
/bilibili-render-pdf https://www.bilibili.com/video/BV1ys411472E/?spm_id_from=333.1387.collection.video_card.click&vd_source=13e   bf22bbbe369bacdb1973dc1cae7d3

然后,它就会自动下载,分析视频,生成文案了。推荐大家都试试。很好用。

文案参考: http://xhslink.com/o/2P704CNQWWF