乐于分享
好东西不私藏

自RadiologyAI在放射学领域的应用是一把双刃剑

自RadiologyAI在放射学领域的应用是一把双刃剑

引用文献:Doo, Florence X et al. “Environmental Sustainability and AI in Radiology: A Double-Edged Sword.” Radiologyvol. 310,2 (2024): e232030. doi:10.1148/radiol.232030
放射科:人工智能对环境可持续性的负面影响:挑战、行动与结果
1.医疗系统(包括放射科)是全球气候危机的主要推手之一美国,医疗行业的温室气体(GHG)排放量占全国总排放的8%–10%(医学影像科占全球 GHG 排放约 1%随着大数据与人工智能(AI)在放射科开发和应用的爆炸式增长,数据中心与计算任务正成为越来越大的排放源;与此同时,AI 也有潜力通过提升影像资源的利用效率,帮助放射学走向更可持续的未来;
2.对于放射科医生和AI科学家来说,理解人工智能的双重性质至关重要:AI既有可能成为提升医学影像可持续性的利器,也可能对温室气体排放产生负面影响;本期《Radiology in Focus》文章旨在揭示可持续性与放射学AI交汇处的这一矛盾(下图所示);
放射学中环境可持续性与人工智能(AI)交汇点概要
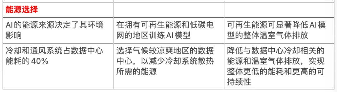
直观呈现放射学AI的环境负担,并指出利用AI反向提升可持续性的关键机会
放射科人工智能数据存储方案综述:现场与云端选项、存储需求增长原因及减少温室气体排放的推荐措施;
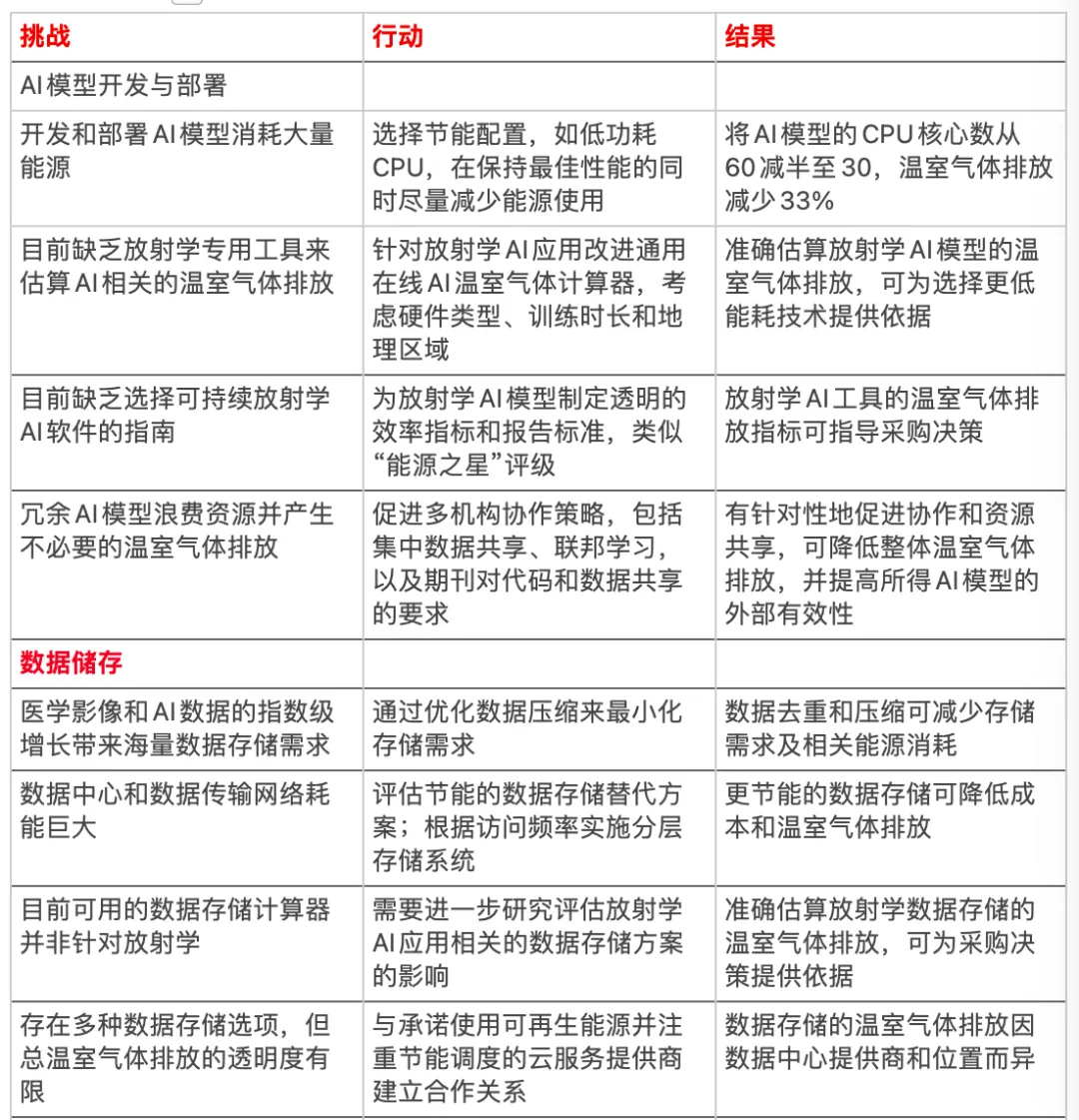
以上列出提升放射科人工智能可持续性的十大行动,重点在于减少温室气体排放,并利用人工智能工具优化图像采集与处理流程

参考文献

Doo, Florence X et al. “Environmental Sustainability and AI in Radiology: A Double-Edged Sword.” Radiologyvol. 310,2 (2024): e232030. doi:10.1148/radiol.232030