
张雪峰老师走后,互联网没有停下来哀悼太久,而是干了一件更当代也更冷酷的事,把他重新做了一遍。
和那种在网上漂流的切片视频或数字人无关,这是一个能继续跟人说话,继续给人出主意的“张雪峰”。
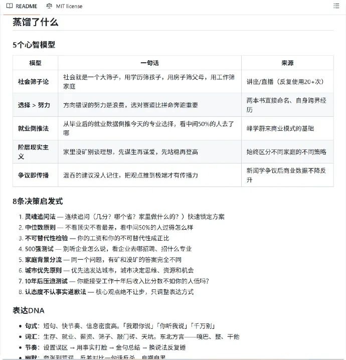
你问他高考志愿,他不跟你聊情怀,直接问分数、城市、家庭条件,然后给你一套冷静专业的路径建议。

有人在评论区说“老师一路走好”,他回了一句:先把正事办明白,别的都是虚的。
那一刻我突然明白,这个时代对一个人最高的致敬,已经不是立碑了,而是把他榨干。
这在技术圈有个术语,叫“AI蒸馏”。在女娲skill应用中,把一个人蒸馏成一个灵魂实体,只需要2个小时,比一顿夜酒还快。


技术宅们能从你的聊天记录、废话文档、还有那些半真半假的视频里,把你脑子里的逻辑、脾气、甚至那点阴阳怪气的损招,全都像炼石油一样提炼出来。
你可以把它理解成,把一个人从“人”,变成一个可调用的方法,再给它贴上一个skill的标签。
过去我们夸一个人厉害,是因为他在场;现在是,他不在了,但他好使。
最先玩明白这招的,是那帮被生活锤炼出老茧的打工人。


当你那个掌握着核心代码的老同事,甩下一句“老子不干了”奔向远方,留下几行没注释的代码和一堆烂摊子时,大家不再抱有任何幻想。他们直接把这哥们三年的会议记录和评审建议全喂给AI。
于是,一个一模一样的数字分身诞生了。它不仅能解决Bug,甚至还会继承那位前同事的班味,当你代码写得烂,它照样会甩锅,当你问它进度,它依然会PUA你。
看着屏幕里那个熟悉又讨厌的反馈,大家心里反而踏实了,那个能干活的魂儿,至少是被留下了。



这东西一出来,互联网很快就明白了它的另一种用途,它可以把人的魂儿留住,“心在不在单位无所谓,魂儿在就行”。
一个人最值钱的,是他坐在工位上那8小时吗?是他脑子里那一套别人学不会的路径依赖。以前这些东西跟着人走,现在有机会留下来。
于是玩法开始野起来。

图源:@这个AI很合理
有人做老板版,把老板所有会议纪要、批注、语音全喂进去,提前模拟他会怎么骂人、怎么否方案、怎么画饼。
做PPT前先问一句,等于提前挨一轮批。
有人做导师版,论文还没交,先让AI导师帮你挑刺,你以为自己写得不错,它已经在对你开喷,“这是我带过的最差的一届”。

也有人开始反击,搞出一个反蒸馏,专门把核心经验稀释成正确但无用的废话,交给公司,自己留一份真货。

打工人的智慧,似乎从来不会缺席任何一场技术革命。
可即便到这一步,AI蒸馏还只是工具,真正让它变味的,是情感。有人开始蒸前任,蒸暗恋对象了。
把聊天记录、语音、社交媒体痕迹全丢进去,生成一个还会回复你的人。
你问它为什么当初分开,它会用熟悉的语气给你一个似是而非的答案。有人在评论区说,最大的遗憾是当年删聊天记录删得太干净。

据说当人们用完蒸馏后的前任,直接沉默。因为大家都知道,这件事的本质不是复活或复合,而是把那些来不及理解的情绪剥离,重新给了自己一次机会。
有人说,张雪峰是一个典型,他的价值,从来不在信息差,而在筛选信息的方式。他知道什么重要,什么不重要,什么时候该现实一点,什么时候可以理想一点。

图源:@cc
这类人的蒸馏体,厉害的地方在于能不能帮你做决定。
知识值钱,经验值钱,阅历值钱,同样,一个人的魂儿,也值钱。
于是你会看到各种版本,商业大佬的、投资人的、科学家的。有人用来问创业方向,有人用来问职业选择,有人甚至用来模拟一场还没发生的谈判。
他们的共同点是,不陪你聊天,直接给你路径。

但我更想聊的,是另一种“蒸馏”。
我经常坐在大明湖后面那间漏风的酒馆里,看着对面坐着的老张。他穿着件被机油浸透的工装夹克,正对着半杯散装白酒发呆。在路边,这种男人多得像夏天傍晚的飞虫。他们沉默,干瘪,像有话要说。
在家里,他是修马桶的爹,在单位,是写废话的老员工,在社会面,活得像张粗糙的砂纸。
但如果你有某种上帝视角,你会发现这帮老家伙脑子里全是硬货。
那是他在生产线上听了三十年机器轰鸣攒下的直觉,扳手还没碰到螺丝,耳朵就知道哪儿裂了,在酒桌上摸爬滚打,对方烟头抖一下,他就能算出这桩生意里埋了几个坑。
这种智慧,是这个时代最昂贵也消失得最快的非遗。

老张快退休了,他走的那天,三十年的肌肉记忆会直接格式化。没有云端备份,没有教材传承,甚至连他那个玩滑板的儿子,都没听过他半句正经的处世之道。
但我这些年听过很多,我真想给这帮老姜来一次蒸馏。
想象一下,二十年后,老张的儿子面临人生一个棘手的选择,他不需要翻开什么成功学名著,他只需要点开一个叫老张.pkg的文件。
里面没有大道理,只有老张生前那种特有的烟嗓,AI会模拟老张那种不耐烦的语气,盯着这小子的眼睛问:“你兜里那俩子儿,够你折腾几天?对面那孙子眼里全是虚火,你还跟他聊情怀?”
这种建议不高级,不体面,但它能让你在快掉进坑里时,被一只粗糙的大手猛地拽回来。
以前这个世界只能记住那些爱喷麦的人,那些站在聚光灯下展示羽毛的野孔雀。至于那些在黑暗中默默扛事儿的中年男人,他们只是历史的边角料。

中年老哥的逻辑一直挺硬,重要的东西留在心里,不重要的才挂在嘴上。
这种沉默,让他们最有价值的部分,成了最容易消失的泡沫。
我想要的这种蒸馏,它要把那些写不进简历说不出漂亮话,却在关键时刻能救命的实战经验,从这帮老哥干涸的脑仁里强行压出来。
让那些本该消失在风里的经验,在一个不起眼的硬盘里,继续像块烧红的木炭一样,闷声不响地发着光。
每个中年男人,也许都值得被AI蒸馏一次。




夜雨聆风