当前位置:首页>文档>黄金卷03(解析版)-赢在高考·黄金8卷备战2024年高考生物模拟卷(全国卷专用)_2024高考押题卷_92024赢在高考全系列_赢在高考·黄金8卷备战2024年高考生物模拟卷

黄金卷03(解析版)-赢在高考·黄金8卷备战2024年高考生物模拟卷(全国卷专用)_2024高考押题卷_92024赢在高考全系列_赢在高考·黄金8卷备战2024年高考生物模拟卷

  • 2026-04-01 02:13:25 2026-02-14 02:51:21

文档预览

黄金卷03(解析版)-赢在高考·黄金8卷备战2024年高考生物模拟卷(全国卷专用)_2024高考押题卷_92024赢在高考全系列_赢在高考·黄金8卷备战2024年高考生物模拟卷
黄金卷03(解析版)-赢在高考·黄金8卷备战2024年高考生物模拟卷(全国卷专用)_2024高考押题卷_92024赢在高考全系列_赢在高考·黄金8卷备战2024年高考生物模拟卷
黄金卷03(解析版)-赢在高考·黄金8卷备战2024年高考生物模拟卷(全国卷专用)_2024高考押题卷_92024赢在高考全系列_赢在高考·黄金8卷备战2024年高考生物模拟卷
黄金卷03(解析版)-赢在高考·黄金8卷备战2024年高考生物模拟卷(全国卷专用)_2024高考押题卷_92024赢在高考全系列_赢在高考·黄金8卷备战2024年高考生物模拟卷
黄金卷03(解析版)-赢在高考·黄金8卷备战2024年高考生物模拟卷(全国卷专用)_2024高考押题卷_92024赢在高考全系列_赢在高考·黄金8卷备战2024年高考生物模拟卷
黄金卷03(解析版)-赢在高考·黄金8卷备战2024年高考生物模拟卷(全国卷专用)_2024高考押题卷_92024赢在高考全系列_赢在高考·黄金8卷备战2024年高考生物模拟卷
黄金卷03(解析版)-赢在高考·黄金8卷备战2024年高考生物模拟卷(全国卷专用)_2024高考押题卷_92024赢在高考全系列_赢在高考·黄金8卷备战2024年高考生物模拟卷
黄金卷03(解析版)-赢在高考·黄金8卷备战2024年高考生物模拟卷(全国卷专用)_2024高考押题卷_92024赢在高考全系列_赢在高考·黄金8卷备战2024年高考生物模拟卷
黄金卷03(解析版)-赢在高考·黄金8卷备战2024年高考生物模拟卷(全国卷专用)_2024高考押题卷_92024赢在高考全系列_赢在高考·黄金8卷备战2024年高考生物模拟卷
黄金卷03(解析版)-赢在高考·黄金8卷备战2024年高考生物模拟卷(全国卷专用)_2024高考押题卷_92024赢在高考全系列_赢在高考·黄金8卷备战2024年高考生物模拟卷
黄金卷03(解析版)-赢在高考·黄金8卷备战2024年高考生物模拟卷(全国卷专用)_2024高考押题卷_92024赢在高考全系列_赢在高考·黄金8卷备战2024年高考生物模拟卷
黄金卷03(解析版)-赢在高考·黄金8卷备战2024年高考生物模拟卷(全国卷专用)_2024高考押题卷_92024赢在高考全系列_赢在高考·黄金8卷备战2024年高考生物模拟卷
黄金卷03(解析版)-赢在高考·黄金8卷备战2024年高考生物模拟卷(全国卷专用)_2024高考押题卷_92024赢在高考全系列_赢在高考·黄金8卷备战2024年高考生物模拟卷
黄金卷03(解析版)-赢在高考·黄金8卷备战2024年高考生物模拟卷(全国卷专用)_2024高考押题卷_92024赢在高考全系列_赢在高考·黄金8卷备战2024年高考生物模拟卷
黄金卷03(解析版)-赢在高考·黄金8卷备战2024年高考生物模拟卷(全国卷专用)_2024高考押题卷_92024赢在高考全系列_赢在高考·黄金8卷备战2024年高考生物模拟卷
黄金卷03(解析版)-赢在高考·黄金8卷备战2024年高考生物模拟卷(全国卷专用)_2024高考押题卷_92024赢在高考全系列_赢在高考·黄金8卷备战2024年高考生物模拟卷
黄金卷03(解析版)-赢在高考·黄金8卷备战2024年高考生物模拟卷(全国卷专用)_2024高考押题卷_92024赢在高考全系列_赢在高考·黄金8卷备战2024年高考生物模拟卷
黄金卷03(解析版)-赢在高考·黄金8卷备战2024年高考生物模拟卷(全国卷专用)_2024高考押题卷_92024赢在高考全系列_赢在高考·黄金8卷备战2024年高考生物模拟卷
黄金卷03(解析版)-赢在高考·黄金8卷备战2024年高考生物模拟卷(全国卷专用)_2024高考押题卷_92024赢在高考全系列_赢在高考·黄金8卷备战2024年高考生物模拟卷
黄金卷03(解析版)-赢在高考·黄金8卷备战2024年高考生物模拟卷(全国卷专用)_2024高考押题卷_92024赢在高考全系列_赢在高考·黄金8卷备战2024年高考生物模拟卷
黄金卷03(解析版)-赢在高考·黄金8卷备战2024年高考生物模拟卷(全国卷专用)_2024高考押题卷_92024赢在高考全系列_赢在高考·黄金8卷备战2024年高考生物模拟卷
黄金卷03(解析版)-赢在高考·黄金8卷备战2024年高考生物模拟卷(全国卷专用)_2024高考押题卷_92024赢在高考全系列_赢在高考·黄金8卷备战2024年高考生物模拟卷
黄金卷03(解析版)-赢在高考·黄金8卷备战2024年高考生物模拟卷(全国卷专用)_2024高考押题卷_92024赢在高考全系列_赢在高考·黄金8卷备战2024年高考生物模拟卷
黄金卷03(解析版)-赢在高考·黄金8卷备战2024年高考生物模拟卷(全国卷专用)_2024高考押题卷_92024赢在高考全系列_赢在高考·黄金8卷备战2024年高考生物模拟卷
黄金卷03(解析版)-赢在高考·黄金8卷备战2024年高考生物模拟卷(全国卷专用)_2024高考押题卷_92024赢在高考全系列_赢在高考·黄金8卷备战2024年高考生物模拟卷
黄金卷03(解析版)-赢在高考·黄金8卷备战2024年高考生物模拟卷(全国卷专用)_2024高考押题卷_92024赢在高考全系列_赢在高考·黄金8卷备战2024年高考生物模拟卷
黄金卷03(解析版)-赢在高考·黄金8卷备战2024年高考生物模拟卷(全国卷专用)_2024高考押题卷_92024赢在高考全系列_赢在高考·黄金8卷备战2024年高考生物模拟卷
黄金卷03(解析版)-赢在高考·黄金8卷备战2024年高考生物模拟卷(全国卷专用)_2024高考押题卷_92024赢在高考全系列_赢在高考·黄金8卷备战2024年高考生物模拟卷
黄金卷03(解析版)-赢在高考·黄金8卷备战2024年高考生物模拟卷(全国卷专用)_2024高考押题卷_92024赢在高考全系列_赢在高考·黄金8卷备战2024年高考生物模拟卷
黄金卷03(解析版)-赢在高考·黄金8卷备战2024年高考生物模拟卷(全国卷专用)_2024高考押题卷_92024赢在高考全系列_赢在高考·黄金8卷备战2024年高考生物模拟卷
黄金卷03(解析版)-赢在高考·黄金8卷备战2024年高考生物模拟卷(全国卷专用)_2024高考押题卷_92024赢在高考全系列_赢在高考·黄金8卷备战2024年高考生物模拟卷
黄金卷03(解析版)-赢在高考·黄金8卷备战2024年高考生物模拟卷(全国卷专用)_2024高考押题卷_92024赢在高考全系列_赢在高考·黄金8卷备战2024年高考生物模拟卷

文档信息

文档格式
docx
文档大小
0.364 MB
文档页数
28 页
上传时间
2026-02-14 02:51:21

文档内容

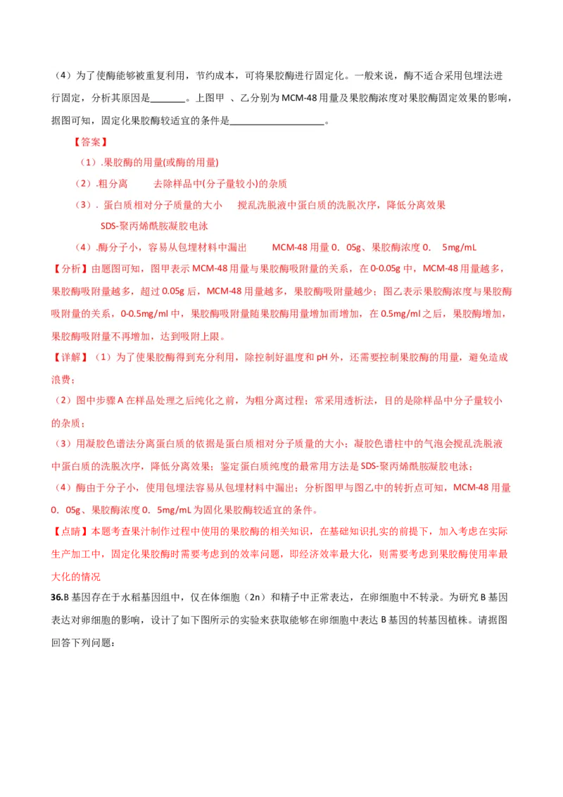
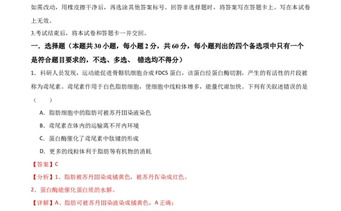
【赢在高考•黄金8卷】备战2024年高考生物模拟卷(全国卷专用) 生物 黄金卷03 (满分 100 分,考试时间 90分钟。) 注意事项∶ 1.答卷前,考生务必将自己的姓名、考生号等填写在答题卡和试卷指定位置。 2.回答选择题时,选出每小题答案后,用铅笔把答题卡上对应题目的答案标号涂黑。 如需改动,用橡皮擦干净后,再选涂其他答案标号。回答非选择题时,将答案写在答题卡上。写在本试卷 上无效。 3.考试结束后,将本试卷和答题卡一并交回。 一.选择题(本题共30小题,每小题2分,共60分,每小题列出的四个备选项中只有一个 是符合题目要求的,不选、多选、 错选均不得分) 1.科研人员发现,运动能促进骨骼肌细胞合成FDC5蛋白,该蛋白经蛋白酶切割,产生的有活性的片段被 称为鸢尾素。鸢尾素作用于白色脂肪细胞,使细胞中线粒体增多,能量代谢加快。下列有关叙述错误的是 ( ) A.脂肪细胞中的脂肪可被苏丹Ⅲ染液染色 B.鸢尾素在体内的运输离不开内环境 C.蛋白酶催化了鸢尾素中肽键的形成 D.更多的线粒体利于脂肪等有机物的消耗 【答案】C 【分析】1、脂肪被苏丹Ⅲ染成橘黄色,被苏丹Ⅳ染成红色。 2、蛋白酶能催化蛋白质的水解。 【详解】A、脂肪可被苏丹Ⅲ染液染成橘黄色,A正确; B、有活性的片段鸢尾素通过体液运输作用于脂肪细胞,促进脂肪细胞的能量代谢,B正确; C、蛋白酶切割FDC5蛋白形成有活性的鸢尾素片段,蛋白酶催化肽键的断裂,C错误; D、线粒体是有氧呼吸的主要场所,脂肪细胞线粒体增多,有利于脂肪细胞消耗更多的脂肪,D正确。 故选C。 2.钙在骨骼生长和肌肉收缩等过程中发挥重要作用。晒太阳有助于青少年骨骼生长,预防老年人骨质疏 松。下列叙述错误的是( ) A.细胞中有以无机离子形式存在的钙B.人体内Ca2+可自由通过细胞膜的磷脂双分子层 C.适当补充维生素D可以促进肠道对钙的吸收 D.人体血液中钙离子浓度过低易出现抽搐现象 【答案】B 【分析】无机盐的存在形式与作用:(1)存在形式:细胞中大多数无机盐以离子的形式存在;(2)无机 盐的功能:对维持细胞和生物体生命活动有重要作用,如:Fe是构成血红素的元素;Mg是构成叶绿素的 元素。 【详解】A、细胞中有以无机离子形式存在的钙,也有以化合物形式存在的钙(如CaCO ),A正确; 3 B、Ca2+不能自由通过细胞膜的磷脂双分子层,需要载体协助,B错误; C、维生素D能有效地促进人体肠道对钙和磷的吸收,故适当补充维生素D可以促进肠道对钙的吸收,C正 确; D、哺乳动物的血液中必须含有一定量的Ca2+,Ca2+的含量太低,会出现抽搐等症状,D正确。 故选B。 3.金黄色葡萄球菌是一种常见的致病性细菌,可引起多种严重感染。该菌能分泌血浆凝固酶,加速人血 浆的凝固,具有保护自身不被吞噬等作用。下列关于血浆凝固酶的叙述,正确的是( ) A.其基因是脱氧核糖核酸,其基因的载体是染色体 B.在核糖体上合成过程中,会发生脱水缩合反应 C.经过内质网和高尔基体的加工才具有催化活性 D.排出细胞时,需要细胞膜上载体蛋白的协助 【答案】B 【分析】 原核生物与真核生物的区别:原核生物没有以核膜为界限的细胞核,原核生物只有核糖体一种 细胞器。 【详解】A、金黄色葡萄球菌是原核生物,没有染色体,A错误; B、血浆凝固酶在核糖体上合成过程中,由氨基酸形成肽链,会发生脱水缩合反应,B正确; C、金黄色葡萄球菌是原核生物,没有内质网和高尔基体,C错误; D、血浆凝固酶是大分子物质,通过胞吐排出细胞,不需要细胞膜上载体蛋白的协助,D错误。 故选B。 4.液泡是植物细胞中储存 Ca2+的主要细胞器,液泡膜上的 H+焦磷酸酶可利用水解无机焦磷酸释放的能量 跨膜运输 H+,建立液泡膜两侧的 H+浓度梯度。该浓度梯度驱动 H+通过液泡膜上的载体蛋白 CAX 完成跨 膜运输,从而使 Ca2+以与 H+相反的方向同时通过 CAX 进行进入液泡并储存。下列说法错误的是( ) A.Ca2+通过 CAX 的跨膜运输方式属于协助扩散B.Ca2+通过 CAX 的运输有利于植物细胞保持坚挺 C.加入 H+焦磷酸酶抑制剂,Ca2+通过 CAX 的运输速率变慢 D.H+从细胞质基质转运到液泡的跨膜运输方式属于主动运输 【答案】A 【分析】由题干信息可知,H+通过液泡膜上的载体蛋白 CAX 完成跨膜运输,且该过程需要借助无机焦磷 酸释放的能量,故H+跨膜运输的方式为主动运输; Ca2+通过 CAX 进行进入液泡并储存的方式为主动运输 (反向协调运输)。 【详解】A、Ca2+通过 CAX 的跨膜运输方式为主动运输,所需要的能量由H+顺浓度梯度产生的势能提供, A错误; B、Ca2+通过 CAX 的运输进入液泡增加细胞液的浓度,细胞液的渗透压,有利于植物细胞从外界吸收水分, 有利于植物细胞保持坚挺,B正确; C、加入 H+焦磷酸酶抑制剂,则液泡中的H+浓度降低,液泡膜两侧的 H+浓度梯度差减小,为Ca2+通过 CAX 的运输提供的能量减少,C正确; D、H+从细胞质基质转运到液泡的跨膜运输方式需要水解无机焦磷酸释放的能量来提供,为主动运输,D正 确。 故选A。 5.洋葱是常用的生物学实验材料之一。下列用洋葱所做的实验中,不能达到实验目的的是( ) A.观察细胞有丝分裂实验,先要用1:1的盐酸与酒精混合液对剪取的洋葱根尖进行解离 B.用白皮洋葱进行还原糖的检测实验,需要先向组织样液中加入斐林试剂,然后水浴加热 C.用洋葱鳞片叶内表皮观察DNA和RNA在细胞中的分布,要用吡罗红甲基绿染色剂染色 D.低温诱导染色体数目变化实验,洋葱根尖要先在卡诺氏液中浸泡,然后在4℃环境下培养 【答案】D 【分析】1、观察植物细胞有丝分裂实验中,需要制作临时装片,制片的过程:解离、漂洗、染色和制片, 其中解离的目的是使组织中的细胞分开来,便于观察;漂洗的目的是洗去解离液,便于染色体着色;压片 的目的是为了将根尖细胞分散开,便于观察。 2、还原糖的鉴定实验:还原糖与斐林试剂在水浴加热的条件下生成砖红色沉淀。 【详解】A、观察根尖分生组织细胞有丝分裂,首先要将剪取的根尖放入1:1的盐酸与酒精混合液中,在室 温下进行解离,目的是使组织中的细胞相互分离开来,A正确; B、洋葱中含有还原糖,还原糖与斐林试剂发生作用会生成砖红色沉淀,选用白皮洋葱不会影响实验效果。 实验时先向组织样液中加入斐林试剂,然后水浴加热,B正确;C、甲基绿和吡罗红染色剂对DNA和RNA亲和力不同,利用甲基绿、吡罗红混合染色剂将细胞染色,可以 显示DNA和RNA在细胞中的分布,C正确; D、低温处理植物分生组织细胞,能抑制纺锤体的形成,细胞不能分裂成两个子细胞,导致细胞染色体数 目发生变化。卡诺氏液能固定并维持染色体结构的完整性,低温诱导染色体数目变化实验要先进行低温诱 导,然后用卡诺氏液固定,D错误。 故选D。 6.dATP是三磷酸脱氧腺苷的英文名称缩写,其结构式可简写成dA-P~P~P(该结构式中的 dA 表示脱氧腺 苷)。下列关于 dATP和ATP的叙述正确的是( ) A.dATP与ATP分子结构的主要区别是五碳糖不同 B.ATP中的特殊的化学键水解可为某些放能反应提供能量 C.dATP经过水解之后可以得到 RNA的基本单位之一 D.一般来说动物肌肉细胞内储存有大量 ATP,为运动供能 【答案】A 【分析】ATP的结构式可简写成A−P~P~P,式中A代表腺苷,T代表3个,P代表磷酸基团;水解时远离 A的磷酸键易断裂,释放大量的能量,供给各项生命活动,所以ATP是新陈代谢所需能量的直接来源。 【详解】A、ATP与dATP分子结构的主要区别是五碳糖不同,前者含的是核糖,后者含的是脱氧核糖,A 正确; B、ATP中的特殊的化学键水解可为某些吸能反应提供能量,B错误; C、dATP经过水解之后可以得到腺嘌呤脱氧核糖核苷酸,是构成DNA的基本单位之一,C错误; D、细胞内一般不会储存大量的ATP,当运动需要大量的ATP时,通过ATP-ADP循环产生,D错误。 故选A。 7.线粒体是细胞进行有氧呼吸的主要场所。研究发现,经常运动的人肌细胞中线粒体数量通常比缺乏锻 炼的人多。下列与线粒体有关的叙述,错误的是( ) A.有氧呼吸时细胞质基质和线粒体中都能产生ATP B.线粒体内膜上的酶可以参与[H]和氧反应形成水的过程 C.线粒体中的丙酮酸分解成CO 和[H]的过程需要O 的直接参与 2 2 D.线粒体中的DNA能够通过转录和翻译控制某些蛋白质的合成 【答案】C 【分析】有氧呼吸的第一、二、三阶段的场所依次是细胞质基质、线粒体基质和线粒体内膜。有氧呼吸第 一阶段是葡萄糖分解成丙酮酸和[H],合成少量ATP;第二阶段是丙酮酸和水反应生成二氧化碳和[H],合成少量ATP;第三阶段是氧气和[H]反应生成水,合成大量ATP。 【详解】A、有氧呼吸的第一阶段场所是细胞质基质,第二、三阶段在线粒体,三个阶段均可产生ATP,故 有氧呼吸时细胞质基质和线粒体都可产生ATP,A正确; B、线粒体内膜是有氧呼吸第三阶段的场所,该阶段氧气和[H]反应生成水,该过程需要酶的催化,B正确; C、丙酮酸分解为CO 和[H]是有氧呼吸第二阶段,场所是线粒体基质,该过程需要水的参与,不需要氧气 2 的参与,C错误; D、线粒体是半自主性细胞器,其中含有少量DNA,可以通过转录和翻译控制蛋白质的合成,D正确。 故选C。 8.下列有关细胞呼吸原理应用的叙述,错误的是( ) A.南方稻区早稻浸种后催芽过程中,常用40℃左右温水淋种并时常翻种,可以为种子的呼吸作用提供 水分、适宜的温度和氧气 B.农作物种子入库贮藏时,在无氧和低温条件下呼吸速率降低,贮藏寿命显著延长 C.油料作物种子播种时宜浅播,原因是萌发时呼吸作用需要大量氧气 D.柑橘在塑料袋中密封保存,可以减少水分散失、降低呼吸速率,起到保鲜作用 【答案】B 【分析】细胞呼吸分有氧呼吸和无氧呼吸两种类型。这两种类型的共同点是:在酶的催化作用下,分解有 机物,释放能量。但是,前者需要氧和线粒体的参与,有机物彻底氧化释放的能量比后者多。温度、水分、 氧气和二氧化碳浓度是影响呼吸作用的主要因素,储藏蔬菜、水果时采取零上低温、一定湿度、低氧等措 施延长储藏时间,而种子采取零上低温、干燥、低氧等措施延长储存时间。 【详解】A、南方稻区早稻浸种后催芽过程中,“常用40℃左右温水淋种”可以为种子的呼吸作用提供水 分和适宜的温度,“时常翻种”可以为种子的呼吸作用提供氧气,A正确; B、种子无氧呼吸会产生酒精,因此,农作物种子入库储藏时,应在低氧和零上低温条件下保存,贮藏寿 命会显著延长,B错误; C、油料作物种子种含有大量脂肪,脂肪中C、H含量高,O含量低,油料作物种子萌发时呼吸作用需要消 耗大量氧气,因此,油料作物种子播种时宜浅播,C正确; D、柑橘在塑料袋中“密封保存”使水分散失减少,氧气浓度降低,从而降低了呼吸速率,低氧、一定湿 度是新鲜水果保存的适宜条件,D正确。 故选B。 9.某同学将一株生长正常的小麦置于密闭容器中,在适宜且恒定的温度和光照条件下培养,发现容器内 CO 含量初期逐渐降低,之后保持相对稳定。关于这一实验现象,下列解释合理的是( ) 2A.初期光合速率逐渐升高,之后光合速率等于呼吸速率 B.初期光合速率和呼吸速率均降低,之后呼吸速率保持稳定 C.初期呼吸速率大于光合速率,之后呼吸速率等于光合速率 D.初期光合速率大于呼吸速率,之后光合速率等于呼吸速率 【答案】D 【分析】光合作用会吸收密闭容器中的CO ,而呼吸作用会释放CO ,在温度和光照均适宜且恒定的情况下, 2 2 两者速率主要受容器中CO 和O 的变化影响。 2 2 【详解】A、初期容器内CO 含量较大,光合作用强于呼吸作用,植物吸收CO 释放O ,使密闭容器内的 2 2 2 CO 含量下降,O 含量上升,A错误; 2 2 B、根据分析由于密闭容器中,在适宜且恒定的温度和光照条件下,容器内的CO 含量下降,所以说明植物 2 光合速率大于呼吸速率,但由于CO 含量逐渐降低,从而使植物光合速率逐渐降低,直到光合作用与呼吸 2 作用相等,容器中气体趋于稳定,B错误; CD、初期光合速率大于呼吸速率,之后光合速率等于呼吸速率,C错误,D正确。 故选D。 10.某国家男性中不同人群肺癌死亡累积风险如图所示。下列叙述错误的是( ) A.长期吸烟的男性人群中,年龄越大,肺癌死亡累积风险越高 B.烟草中含有多种化学致癌因子,不吸烟或越早戒烟,肺癌死亡累积风险越低 C.肺部细胞中原癌基因执行生理功能时,细胞生长和分裂失控 D.肺部细胞癌变后,癌细胞彼此之间黏着性降低,易在体内分散和转移 【答案】C 【分析】1、与正常细胞相比,癌细胞具有以下特征:在适宜的条件下,癌细胞能够无限增殖;癌细胞的形态结构发生显著变化;癌细胞的表面发生了变化。 2、人类和动物细胞的染色体上存在着与癌有关的基因:原癌基因和抑癌基因。原癌基因主要负责调节细 胞周期,控制细胞生长和分裂的进程;抑癌基因主要阻止细胞不正常的增殖。 【详解】A、据图分析可知,长期吸烟的男性人群中,不吸烟、30岁戒烟、50岁戒烟、长期吸烟的男性随 年龄的增大,肺癌死亡累积风险依次升高,即年龄越大,肺癌死亡累积风险越高,A正确; B、据图分析可知,不吸烟或越早戒烟,肺癌死亡累积风险越低,B正确; C、原癌基因主要负责调节细胞周期,控制细胞生长和分裂的进程,原癌基因突变后可能导致细胞生长和 分裂失控,C错误; D、肺部细胞癌变后,由于细胞膜上的糖蛋白等物质减少,使得癌细胞彼此之间的黏着性显著降低,容易 在体内分散和转移,D正确。 故选C。 11.图中①、②和③为三个精原细胞,①和②发生了染色体变异,③为正常细胞。②减数分裂时三条同源 染色体中任意两条正常分离,另一条随机移向一极。不考虑其他变异,下列叙述错误的是( ) A.①减数第一次分裂前期两对同源染色体联会 B.②经减数分裂形成的配子有一半正常 C.③减数第一次分裂后期非同源染色体自由组合,最终产生4种基因型配子 D.①和②的变异类型理论上均可以在减数分裂过程中通过光学显微镜观察到 【答案】C 【分析】1、精原细胞①中有四条染色体,含有A、a、R、r四种基因,对比正常精原细胞③可知,精原细 胞①发生了染色体结构变异中的易位,R基因和a基因发生了位置互换; 2、精原细胞②中含有a基因的染色体多了一条,发生了染色体数目变异。 【详解】A、①细胞中有四条染色体,为两对同源染色体,在减数第一次分裂前期两对同源染色体联会,A 正确; B、②细胞减数分裂时三条同源染色体中任意两条正常分离,另一条随机移向一极,Aaa一定是两条到一边一条另一边,一条的配子就是正常的,配子有一半正常,B正确; C、③细胞减数第一次分裂后期非同源染色体自由组合,最终产生4个配子,2种基因型,为AR、AR、ar、 ar或Ar、Ar、aR、aR,C错误; D、①发生了染色体结构变异中的易位,②发生了染色体数目变异,理论上通过观察染色体的结构和细胞 中的染色体数目就可以观察到,D正确。 故选C。 12.染色体架起了基因和性状之间的桥梁。有关叙述正确的是( ) A.性状都是由染色体上的基因控制的 B.相对性状分离是由同源染色体上的等位基因分离导致的 C.不同性状自由组合是由同源染色体上的非等位基因自由组合导致的 D.可遗传的性状改变都是由染色体上的基因突变导致的 【答案】B 【分析】自由组合定律的实质是进行有性生殖的生物在进行减数分裂产生配子的过程中,非同源染色体上 的非等位基因的分离或组合是互不干扰的,位于同源染色体的等位基因随同源染色体分离而分离,分别进 入不同的配子中,随配子独立遗传给后代,同时位于非同源染色体的非等位基因进行自由组合。 【详解】A、细胞质基质中的基因也可以影响性状,性状不都是由染色体上的基因控制的,A错误; B、等位基因控制相对性状,等位基因位于同源染色体上,同源染色体上等位基因的分离会导致相对性状 的分离,B 正确; C、不同性状自由组合是由非同源染色体的非等位基因进行自由组合导致的,C错误; D、可遗传的性状改变可能是由染色体上的基因突变导致的,也可能是基因重组或者染色体变异引起的,D 错误。 故选B。 13.关于遗传物质DNA的经典实验,叙述错误的是( ) A.摩尔根依据果蝇杂交实验结果首次推理出基因位于染色体上 B.孟德尔描述的“遗传因子”与格里菲思提出的“转化因子”化学本质相同 C.肺炎双球菌体外转化实验和噬菌体侵染细菌实验均采用了能区分DNA和蛋白质的技术 D.双螺旋模型的碱基互补配对原则解释了DNA分子具有稳定的直径 【答案】A 【分析】1、孟德尔发现遗传定律用了假说-演绎法,其基本步骤:提出问题→作出假说→演绎推理→实验 验证(测交实验)→得出结论。 2、肺炎双球菌转化实验包括格里菲思体内转化实验和艾弗里体外转化实验,其中格里菲思体内转化实验证明S型细菌中存在某种“转化因子”,能将R型细菌转化为S型细菌;艾弗里体外转化实验证明DNA是 遗传物质。 3、T2噬菌体侵染细菌的实验步骤:分别用35S或32P标记噬菌体→噬菌体与大肠杆菌混合培养→噬菌体侵 染未被标记的细菌→在搅拌器中搅拌,然后离心,检测上清液和沉淀物中的放射性物质。 【详解】A、摩尔根通过假说—演绎法利用果蝇杂交遗传实验证明了基因位于染色体上,A错误; B、孟德尔描述的“遗传因子”实质是基因,基因是有遗传效应的DNA片段,格里菲思提出的“转化因 子”是DNA,两者化学本质相同,B正确; C、肺炎双球菌体外转化实验利用酶解法去掉DNA或者DNA蛋白质,噬菌体浸染细菌实验利用同位素标记 法区分DNA和蛋白质,两者均采用了能区分DNA和蛋白质的技术,C正确; D、DNA两条链上的碱基由氢键连接形成碱基对,且遵循A与T配对、G与C配对的碱基互补配对原则,使 DNA分子具有稳定的直径,D正确。 故选A。 14.嘌呤毒素是一种常用的抗生素,它能有效地干扰细菌蛋白质的合成,具体原理是:嘌呤毒素具有与 tRNA分子末端类似的结构,可以代替携带有氨基酸的tRNA与核糖体结合,从而阻断了后续反应的进行。 以下说法错误的是( ) A.tRNA分子上有反密码子,可以与mRNA上的密码子发生碱基配对 B.在翻译过程中,核糖体沿着mRNA移动,在核糖体上发生了脱水缩合反应 C.加入嘌呤毒素后,细菌合成的蛋白质结构将发生改变 D.由材料可知:嘌呤毒素干扰的是基因表达过程中转录的过程 【答案】D 【分析】由题意可知,嘌呤毒素可以代替携带有氨基酸的tRNA与核糖体结合,通过阻断翻译的进行而干 扰细菌蛋白质的合成。 【详解】A、tRNA分子上有反密码子,翻译阶段,反密码子可以与mRNA上的密码子发生碱基配对,A正 确; B、在翻译过程中,核糖体沿着mRNA移动,氨基酸在核糖体上发生脱水缩合反应形成多肽,B正确; C、由题意可知,嘌呤毒素具有与tRNA分子末端类似的结构,可以代替携带有氨基酸的tRNA与核糖体结 合,从而导致细菌合成的蛋白质发生改变,C正确; D、由材料可知:嘌呤毒素干扰的是基因表达过程中翻译的过程,D错误。 故选D。 15.关于中心法则相关酶的叙述,错误的是( )A.RNA聚合酶和逆转录酶催化反应时均遵循碱基互补配对原则且形成氢键 B.DNA聚合酶、RNA聚合酶和逆转录酶均由核酸编码并在核糖体上合成 C.在解旋酶协助下,RNA聚合酶以单链DNA为模板转录合成多种RNA D.DNA聚合酶和RNA聚合酶均可在体外发挥催化作用 【答案】C 【分析】中心法则包括DNA分子的复制、转录和翻译等过程,此外还包括RNA的复制和逆转录过程。 【详解】A、RNA聚合酶催化DNA→RNA的转录过程,逆转录酶催化RNA→DNA的逆转录过程,两个过程中 均遵循碱基互补配对原则,且存在DNA-RNA之间的氢键形成,A正确; B、DNA聚合酶、RNA聚合酶和逆转录酶的本质都是蛋白质,蛋白质是由核酸控制合成的,其合成场所是 核糖体,B正确; C、以单链DNA为模板转录合成多种RNA是转录过程,该过程不需要解旋酶,C错误; D、酶的作用机理是降低化学反应的活化能,从而起催化作用,在适宜条件下,酶在体内外均可发挥作用, 如体外扩增DNA分子的PCR技术中可用到耐高温的DNA聚合酶,D正确。 故选C。 16.在细胞分裂过程中,末端缺失的染色体因失去端粒而不稳定,其姐妹染色单体可能会连接在一起,着 丝点分裂后向两极移动时出现“染色体桥”结构,如下图所示。若某细胞进行有丝分裂时,出现“染色体 桥”并在两着丝点间任一位置发生断裂,形成的两条子染色体移到细胞两极。不考虑其他变异,关于该细 胞的说法错误的是( ) A.可在分裂后期观察到“染色体桥”结构 B.其子细胞中染色体的数目不会发生改变 C.其子细胞中有的染色体上连接了非同源染色体片段 D.若该细胞基因型为Aa,可能会产生基因型为Aaa的子细胞 【答案】C 【分析】分析题图可知,缺失端粒的染色体不稳定,其姐妹染色单体可能会连接在一起,着丝点分裂后形 成“染色体桥”结构,当两个着丝点间任意位置发生断裂,则可形成两条子染色体,并分别移向细胞两极,根据以上信息答题。 【详解】A、由题干信息可知,着丝点分裂后向两极移动时出现“染色体桥”结构,故可以在有丝分裂后 期观察到“染色体桥”结构,A正确; B、出现“染色体桥”后,在两个着丝点间任意位置发生断裂,可形成两条子染色体分别移向细胞两极, 其子细胞中染色体数目不会发生改变,B正确; C、“染色体桥”现象使姐妹染色单体之间发生了片段的转接,不会出现非同源染色体片段,C错误; D、若该细胞的基因型为Aa,出现“染色体桥”后着丝点间任意位置发生断裂时,一条姐妹染色单体上的 a转接到了另一条姐妹染色体上,则会产生基因型为Aaa的子细胞,D正确。 故选C。 【点睛】本题结合“染色体桥”现象,考查染色体的变异,要求考生识记染色体结构变异和数目变异的类 型及原理,并结合题图信息准确判断各选项。 17.下列关于遗传变异的说法,正确的是( ) A.经常使用杀虫剂会使害虫产生抗药性变异,从而降低杀虫剂的效果 B.八倍体小黑麦是由普通小麦(六倍体)和黑麦(二倍体)杂交后再经过染色体加倍后培育而成,它 的花药经离体培养得到的植株含有四个染色体组,是可育的四倍体 C.经秋水仙素处理后得到的四倍体西瓜,与二倍体西瓜杂交产生了新物种——三倍体无子西瓜 D.对豌豆(2N=14)的基因组进行测序,需要测定7条染色体的DNA序列 【答案】D 【分析】1、基因突变是指DNA分子中发生碱基对的替换、增添和缺失,而引起的基因结构改变。基因突 变能够产生新基因,也能产生新的基因型。 2、基因重组包括自由组合型和交叉互换型,涉及的是两对或两对以上的等位基因,并且基因重组不能产 生新基因,能够产生新的基因型。 3、染色体变异过程中有两种不育的情况:单倍体不育,原因是没有同源染色体;三倍体不育,原因是联 会紊乱,不能产生正常的配子。 【详解】A、抗性基因的产生与使用杀虫剂无因果关系,杀虫剂是起到选择作用,A错误; B、八倍体小黑麦是由普通小麦(六倍体)和黑麦(二倍体)杂交后再经过染色体加倍后选育,它的花药 经离体培养得到的植株是单倍体,含有普通小麦的3个染色体组和黑麦的1个染色体组,在减数分裂联会 时会发生紊乱,不能产生正常的配子,因此不可育的单倍体,B错误; C、三倍体西瓜由于减数分裂过程中,联会发生紊乱,不能产生配子,故三倍体无子西瓜不育,不是一个 物种,C错误;D、豌豆没有性染色体,对基因组进行测序只需要测每对同源染色体中的一条,即测定7条染色体的DNA 序列,D正确。 故选D。 18.某植物叶片含有对昆虫有毒的香豆素,经紫外线照射后香豆素毒性显著增强。乌凤蝶可以将香豆素降 解,消除其毒性。织叶蛾能将叶片卷起,取食内部叶片,不会受到毒害。下列叙述错误的是( ) A.乌凤蝶进化形成香豆素降解体系,是香豆素对其定向选择的结果 B.影响乌凤蝶对香豆素降解能力的基因突变具有不定向性 C.为防止取食含有强毒素的部分,织叶蛾采用卷起叶片再摄食的策略 D.植物的香豆素防御体系和昆虫的避免被毒杀策略是共同进化的结果 【答案】C 【分析】现代生物进化理论的基本观点:种群是生物进化的基本单位,生物进化的实质在于种群基因频率 的改变;突变和基因重组产生生物进化的原材料;自然选择使种群的基因频率发生定向的改变并决定生物 进化的方向;隔离是新物种形成的必要条件。 【详解】A、由于基因突变等变异,乌凤蝶中存在对香豆素降解能力强和降解能力弱的个体,香豆素可将 降解能力强的个体选择并保存下来,故乌凤蝶进化形成香豆素降解体系,是香豆素对其定向选择的结果, A正确; B、基因突变是不定向的,选择是定向的,B正确; C、分析题意可知,经紫外线照射后香豆素毒性显著增强,织叶蛾能将叶片卷起可减少紫外线引起的香豆 素含量增加,该行为是香豆素对其进行选择的结果,而非织叶蛾采主动适应环境的结果,C错误; D、共同进化是指 不同物种之间、生物与无机环境之间在相互影响中不断进化和发展,由于任何一个物种 都不是单独进化的,因此植物的香豆素防御体系和昆虫的避免被毒杀策略是共同进化的结果,D正确。 故选C。 19.听毛细胞是内耳中的一种顶端具有纤毛的感觉神经细胞。声音传递到内耳中引起听毛细胞的纤毛发生 偏转,使位于纤毛膜上的K+通道打开,K+内流而产生兴奋。兴奋通过听毛细胞底部传递到听觉神经细胞, 最终到达大脑皮层产生听觉。下列说法错误的是( ) A.静息状态时纤毛膜外的K+浓度低于膜内 B.纤毛膜上的K+内流过程不消耗ATP C.兴奋在听毛细胞上以电信号的形式传导 D.听觉的产生过程不属于反射 【答案】A【分析】1、神经调节的基本方式是反射。完成反射的结构基础是反射弧,通常由感受器、传入神经、神 经中枢、传出神经和效应器组成。反射活动需要经过完整的反射弧来实现,如果反射弧中任何环节在结构 或功能上受损,反射就不能完成。 2、分析题干信息可知,当声音传到听毛细胞时,纤毛膜上的K+通道开放,K+内流而产生兴奋,该过程为顺 浓度梯度的运输,属于协助扩散。 【详解】A、分析题意可知,K+内流为顺浓度梯度,可知静息状态时,纤毛膜外的K+浓度高于膜内,A错误; B、K+内流而产生兴奋,该过程为顺浓度梯度的运输,属于协助扩散,不需要消耗ATP,B正确; C、兴奋在听毛细胞上以局部电流,即电信号的形式传导,C正确; D、由题干信息可知,兴奋最终到达大脑皮层产生听觉,没有相应的效应器,反射弧不完整,故不属于反 射,D正确。 故选A。 【点睛】本题结合听觉的产生过程,考查神经调节的相关内容,掌握兴奋在神经元上的传导和神经元之间 的传递过程,并准确获取题干信息是解题的关键。 20.研究多巴胺的合成和释放机制,可为帕金森病(老年人多发性神经系统疾病)的防治提供实验依据, 最近研究发现在小鼠体内多巴胺的释放可受乙酰胆碱调控,该调控方式通过神经元之间的突触联系来实现 (如图)。据图分析,下列叙述错误的是( ) A.乙释放的多巴胺可使丙膜的电位发生改变 B.多巴胺可在甲与乙、乙与丙之间传递信息 C.从功能角度看,乙膜既是突触前膜也是突触后膜 D.乙膜上的乙酰胆碱受体异常可能影响多巴胺的释放 【答案】B 【分析】分析题图可知:甲释放神经递质乙酰胆碱,作用于乙后促进乙释放多巴胺,多巴胺作用于丙。 【详解】A、多巴胺是乙释放的神经递质,与丙上的受体结合后会使其膜发生电位变化,A正确;B、分析题图可知,多巴胺可在乙与丙之间传递信息,不能在甲和乙之间传递信息,B错误; C、分析题图可知,乙膜既是乙酰胆碱作用的突触后膜,又是释放多巴胺的突触前膜,C正确; D、多巴胺的释放受乙酰胆碱的调控,故乙膜上的乙酰胆碱受体异常可能影响多巴胺的释放,D正确。 故选B。 21.大雪纷飞的冬天,室外人员的体温仍能保持相对稳定其体温调节过程如图所示。下列叙述错误的是( ) A.寒冷刺激下,骨骼肌不由自主地舒张以增加产热 B.寒冷刺激下,皮肤血管反射性地收缩以减少散热 C.寒冷环境中,甲状腺激素分泌增加以促进物质分解产热 D.寒冷环境中,体温受神经与体液的共同调节 【答案】A 【分析】寒冷环境→皮肤冷觉感受器→下丘脑体温调节中枢→增加产热(骨骼肌战栗、立毛肌收缩、甲状 腺激素分泌增加),减少散热(毛细血管收缩、汗腺分泌减少)→体温维持相对恒定。 【详解】A、寒冷刺激下,骨骼肌不自主地收缩以增加产热,A错误; B、寒冷刺激下,皮肤血管收缩,血流量减少,以减少散热,B正确; C、寒冷环境中,机体通过分级调节使甲状腺激素分泌增加,以促进新陈代谢增加产热,C正确; D、据图可知,寒冷环境中既有下丘脑参与的神经调节,也有甲状腺激素参与的体液调节,故体温受神经 和体液的共同调节,D正确。 故选A。 22.反馈调节是生命系统中最普遍的调节机制。下列在生理或自然现象中,不属于反馈调节的是( ) A.干旱时,植物体内脱落酸含量增加,导致叶片气孔大量关闭 B.某湖泊中肉食性鱼类甲捕食草食性鱼类乙形成的种群数量动态变化 C.下丘脑产生的TRH刺激垂体分泌TSH,TSH的增加抑制TRH的释放 D.动物有氧呼吸过程中ATP合成增加,细胞中ATP积累导致有氧呼吸减缓 【答案】A 【分析】负反馈调节是指某一成分的变化所引起的一系列变化抑制或减弱最初发生变化的那种成分所发生 的变化;正反馈调节是指某一生成的变化所引起的一系列变化促进或加强最初所发生的变化。 【详解】A、干旱时,植物体内脱落酸含量增加,导致叶片气孔大量关闭是植物对于环境的一种适应,不属于反馈调节,A符合题意; B、某湖泊中肉食性鱼类甲捕食草食性鱼类乙会导致乙的数量减少,乙数量的减少会导致甲的数量随之减 少,两种鱼形成的种群数量动态变化属于反馈调节,B不符合题意; C、下丘脑产生的TRH刺激垂体分泌TSH,TSH的增加抑制TRH的释放,该过程中存在TSH对TRH的负反馈 调节,C不符合题意; D、动物有氧呼吸过程中ATP合成增加,细胞中ATP积累导致有氧呼吸减缓,该过程属于负反馈调节,D不 符合题意。 故选A。 23.下列关于下丘脑在机体稳态调节中的作用的叙述,其中正确的是( ) A.下丘脑的渗透压感受器能感知细胞外液渗透压升高而产生渴觉 B.下丘脑能合成、分泌抗利尿激素,调节肾小管和集合管对水的重吸收 C.下丘脑含有体温调节中枢、血糖调节中枢和呼吸中枢等 D.下丘脑通过体液中的盐酸作用于小肠,分泌促胰液素促进胰液分泌 【答案】B 【分析】下丘脑的功能: (1)感受:下丘脑渗透压感受器可感受渗透压变化,维持水代谢平衡。 (2)传导:可将渗透压感受器产生的兴奋传导至大脑皮层,从而产生渴觉。 (3)分泌:在外界环境温度低时分泌促甲状腺激素释放激素;在细胞外液渗透压升高时,分泌抗利尿激 素。 (4)调节:体温调节中枢、血糖调节中枢、水盐调节中枢。 【详解】A、下丘脑的渗透压感受器能感知细胞外液渗透压升高,但渴觉是在大脑皮层产生的,A错误; B、下丘脑能合成、分泌抗利尿激素,由垂体释放,调节肾小管和集合管对水的重吸收,B正确; C、下丘脑含有体温调节中枢、血糖调节中枢,而呼吸中枢在脑干,C错误; D、盐酸随着胃液进入小肠,胃液不属于体液,D错误。 故选B。 24.某人的左眼球严重损伤,医生建议立即摘除左眼球,若不及时摘除,右眼会因自身免疫而受损。下列 叙述正确的是( ) A.在人体发育过程中,眼球内部的抗原性物质已被完全清除 B.正常情况下,人体内不存在能识别眼球内部抗原的免疫细胞 C.眼球损伤后,眼球内部的某些物质释放出来引发特异性免疫 D.左眼球损伤后释放的抗原性物质运送至右眼球引发自身免疫【答案】C 【分析】体液免疫过程为:(1)感应阶段:除少数抗原可以直接刺激B细胞外,大多数抗原被吞噬细胞摄取 和处理,并暴露出其抗原决定簇:吞噬细胞将抗原呈递给T细胞,再由T细胞呈递给B细胞;(2)反应阶段: B细胞接受抗原刺激后,开始进行一系列的增殖、分化,形成记忆细胞和浆细胞;(3)效应阶段:浆细胞分 泌抗体与相应的抗原特异性结合,发挥免疫效应。 细胞免疫过程为:(1)感应阶段:吞噬细胞摄取和处理抗原,并暴露出其抗原决定簇,然后将抗原呈递给T 细胞;(2)反应阶段:T细胞接受抗原刺激后增殖、分化形成记忆细胞和效应T细胞,同时T细胞能合成并 分泌淋巴因子,增强免疫功能;(3)效应阶段:效应T细胞发挥效应。 【详解】A、晶状体与人体其他组织是隔离的,在人体发育过程中,眼球内部的抗原性物质并未完全清除, A错误; B、晶状体与人体其他组织是隔离的,破裂后晶状体蛋白进入血液成为自身抗原,引起免疫,因此人体内 存在能识别眼球内部抗原的免疫细胞,B错误; C、晶状体与人体其他组织是隔离的,破裂后晶状体蛋白进入血液成为自身抗原,引起特异性免疫,C正确; D、破裂后晶状体蛋白进入血液成为自身抗原,细胞产生的抗体随体液运输,攻击另一只眼球中的晶状体 蛋白,属于体液免疫,是一种自身免疫,D错误。 故选C。 25.关于植物激素的叙述,错误的是( ) A.基因突变导致脱落酸受体与脱落酸亲和力降低时,种子休眠时间比野生型延长 B.赤霉素受体表达量增加的大麦种子萌发时,胚乳中淀粉分解速度比野生型更快 C.细胞分裂素受体表达量增加的植株,其生长速度比野生型更快 D.插条浸泡在低浓度NAA溶液中,野生型比生长素受体活性减弱的株系更易生根 【答案】A 【分析】1.植物激素是由植物体内产生,能从产生部位运送到作用部位,对植物的生长发育有显著影响的 微量有机物。 2.不同植物激素的作用: 生长素:合成部位:幼嫩的芽、叶和发育中的种子。主要生理功能:生长素的作用表现为两重性,即:低 浓度促进生长,高浓度抑制生长。 赤霉素:合成部位:幼芽、幼根和未成熟的种子等幼嫩部分。主要生理功能:促进细胞的伸长;解除种子、 块茎的休眠并促进萌发的作用。 细胞分裂素:合成部位:正在进行细胞分裂的幼嫩根尖。主要生理功能:促进细胞分裂;诱导芽的分化;防止植物衰老。 脱落酸:合成部位:根冠、萎蔫的叶片等。主要生功能:抑制植物细胞的分裂和种子的萌发;促进植物进 入休眠;促进叶和果实的衰老、脱落。 乙烯:合成部位:植物体的各个部位都能产生。主要生理功能:促进果实成熟;促进器官的脱落;促进多 开雌花。 【详解】A、脱落酸有促进种子休眠的作用,基因突变导致脱落酸受体与脱落酸亲和力降低时,种子休眠 时间比野生型缩短,A错误; B、赤霉素能促进大麦种子产生ɑ-淀粉酶,进而催化淀粉分解,赤霉素受体表达量增加的大麦种子,有利 于赤霉素发挥作用,能产生更多的ɑ-淀粉酶,胚乳中淀粉分解速度比野生型更快,B正确; C、细胞分裂素能促进细胞分裂,故细胞分裂素受体表达量增加的植株,其生长速度比野生型更快,C正确; D、NAA是生长素类似物,能促进插条生根,生长素受体活性减弱的株系对生长素不敏感,所以野生型比 生长素受体活性低的株系更易生根,D正确。 故选A。 26.关于生态学中的稳定与平衡,叙述错误的是( ) A.稳定的种群具有稳定型年龄组成,性别比例为1∶1,个体数就达到K值 B.演替到稳定阶段的群落具有相对不变的物种组成和结构 C.相对稳定的能量流动、物质循环和信息传递是生态系统平衡的特征 D.资源的消费与更新保持平衡是实现可持续发展的重要标志 【答案】A 【分析】一定的环境条件所能维持的种群最大数量称为环境容纳量(K值)。有的种群在数量快速增长到K 值后能保持相对稳定,使种群增长呈“S”形曲线。 【详解】A、稳定的种群在年龄组成稳定、性别比例为1:1时,能否达到K值,还要看环境条件是否发生变 化,A错误; B、群落演替到相对稳定后,构成群落的物种组成是动态平衡的,物种组成和结构相对不变,B正确; C、生态系统的功能包括物质循环、能量流动和信息传递,生态系统保持相对稳定具有功能平衡的特征, 故相对稳定的物质循环、能量流动、信息传递是生态系统平衡的特征,C正确; D、资源的消费与更新保持平衡是实现可持续发展的重要标志,D正确。 故选A。 27.20世纪末,野生熊猫分布在秦岭、岷山和小相岭等6大山系。全国已建立熊猫自然保护区40余个, 野生熊猫栖息地面积大幅增长。在秦岭,栖息地已被分割成5个主要活动区域;在岷山,熊猫被分割成10多个小种群;小相岭山系熊猫栖息地最为破碎,各隔离种群熊猫数量极少。下列叙述错误的是( ) A.熊猫的自然种群个体数量低与其繁育能力有关 B.增大熊猫自然保护区的面积可提高环境容纳量 C.隔离阻碍了各种群间的基因交流,熊猫小种群内会产生近亲繁殖 D.在不同活动区域的熊猫种群间建立走廊,可以提高熊猫的种群数 【答案】D 【分析】最高环境容纳量(简称“环境容纳量”)是指特定环境所能容许的种群数量的最大值。环境容纳 量是环境制约作用的具体体现,有限的环境只能为有限生物的生存提供所需的资源。环境容纳量的实质是 有限环境中的有限增长。 【详解】A、动物的繁育能力可影响种群的出生率,进而影响种群数量,故熊猫的自然种群个体数量低与 其繁育能力有关,A正确; B、建立自然保护区可改善生存环境,进而提高环境容纳量,是保护野生大熊猫的根本措施,B正确; C、隔离(地理隔离等)导致不同种群的熊猫不能相遇,阻碍了各种群间的基因交流,熊猫小种群内会产 生近亲繁殖,C正确; D、由于地理阻隔导致大熊猫不能相遇,熊猫种群数量增多,在不同活动区域的熊猫种群间建立走廊,可 以使熊猫汇集,多个种群集合成为一个,熊猫的种群数下降,D错误。 故选D。 28.群落是一个不断发展变化的动态系统。下列关于发生在裸岩和弃耕农田上的群落演替的说法,错误的 是( ) A.人为因素或自然因素的干扰可以改变植物群落演替的方向 B.发生在裸岩和弃耕农田上的演替分别为初生演替和次生演替 C.发生在裸岩和弃耕农田上的演替都要经历苔藓阶段、草本阶段 D.在演替过程中,群落通常是向结构复杂、稳定性强的方向发展 【答案】C 【分析】1、群落演替:随着时间的推移,一个群落被另一个群落代替的过程。 2、群落演替的原因:生物群落的演替是群落内部因素(包括种内关系、种间关系等)与外界环境因素综 合作用的结果。 3、初生演替:是指一个从来没有被植物覆盖的地面,或者是原来存在过植被,但是被彻底消灭了的地方 发生的演替;次生演替:原来有的植被虽然已经不存在,但是原来有的土壤基本保留,甚至还保留有植物 的种子和其他繁殖体的地方发生的演替。【详解】A、人类活动可以影响群落演替的方向和速度,退湖还田、封山育林、改造沙漠、生态农业等相 关措施都能促进群落良性发展,A正确; BC、发生在裸岩上的演替是初生演替,依次经过:地衣阶段→苔藓阶段→草本阶段→灌木阶段→森林阶段, 弃耕农田的演替为次生演替,自然演替方向为草本阶段→灌木阶段→乔木阶段,B正确,C错误; D、一般情况下,演替过程中生物生存的环境逐渐改善,群落的营养结构越来越复杂,抵抗力稳定性越来 越高,恢复力稳定性越来越低,D正确。 故选C。 29.稻-蟹共作是以水稻为主体、适量放养蟹的生态种养模式,常使用灯光诱虫杀虫。水稻为蟹提供遮蔽场 所和氧气,蟹能摄食害虫、虫卵和杂草,其粪便可作为水稻的肥料。下列叙述正确的是( ) A.该种养模式提高了营养级间的能量传递效率 B.采用灯光诱虫杀虫利用了物理信息的传递 C.硬壳蟹(非蜕壳)摄食软壳蟹(蜕壳)为捕食关系 D.该种养模式可实现物质和能量的循环利用 【答案】B 【分析】生态农业:是按照生态学原理和经济学原理,运用现代科学技术成果和现代管理手段,以及传统 农业的有效经验建立起来的,能获得较高的经济效益、生态效益和社会效益的现代化农业。生态农业能实 现物质和能量的多级利用。 【详解】A、能量传递效率是指相邻两个营养级之间同化量的比值,该模式提高了能量的利用率,但不能 提高能量的传递效率,A错误; B、生态系统的物理信息有光、声、温度、湿度、磁力等,采用灯光诱虫杀虫利用了光,是物理信息的传 递,B正确; C、捕食关系是指群落中两个物种之间的关系,硬壳蟹(非蜕壳)和软壳蟹(蜕壳)属于同一物种,两者之间的 摄食关系不属于捕食,C错误; D、生态系统中的能量传递是单向的,不能循环利用,D错误。 故选B。 30.生态环境破坏、过度捕捞等导致长江中下游生态退化,渔业资源锐减,长江江豚、中华鲟等长江特有 珍稀动物濒临灭绝。为了挽救长江生态环境,国家制定了“长江10年禁渔”等保护政策,对长江生态环境 及生物多样性进行保护和修复。下列有关叙述正确的是( ) A.长江鱼类资源稳定恢复的关键在于长期禁渔 B.定期投放本土鱼类鱼苗是促进长江鱼类资源快速恢复的手段之一C.长江保护应在优先保护地方经济发展的基础上,进行生态修复和生物多样性保护 D.挽救长江江豚等珍稀濒危动物长期有效的措施是建立人工养殖场,进行易地保护和保种 【答案】B 【分析】 就地保护是最有效的措施,比如建立自然保护区;易地保护有建立植物园、动物园等;利用生 物技术保护:建立精子库、种子库等。 【详解】A、长江鱼类资源稳定恢复的关键在于对长江生态环境及生物多样性进行保护和修复,并不意味 着禁止开发和利用,A错误; B、定期投放本土鱼类鱼苗是促进长江鱼类资源快速恢复的手段之一,B正确; C、长江保护应在进行生态修复和生物多样性保护的基础上,进行地方经济发展,C错误; D、挽救长江江豚等珍稀濒危动物长期有效的措施是建立自然保护区,实行就地保护,D错误。 故选B。 二.非选择题(本题共4小题,共40分) 31.(11分)不同植物的光合作用过程有所不同,下图是三种不同类型植物的CO 同化方式示意图,据图回 2 答下列问题。 (1)叶绿体中的叶绿素主要吸收 光。叶绿素a呈现 色,其在层析液中的溶解度 (填“大于”或 “小于”)叶绿素b的溶解度。 (2)水稻、玉米和景天科植物中,最适应炎热干旱环境的植物是 ,原因是 。 (3)研究发现,适当遮光可以导致玉米叶片的叶绿素含量增加。请从完全培养液中镁离子含量的变化角度设 计一个实验间接验证上述现象,简要写出该验证实验的实验思路、结果及结论: 。(注:镁离子含 量的检测方法不作要求;不考虑蒸腾作用对实验结果的干扰。) 【答案】(11分)除标注外每空1分 (1) .蓝紫光和红光 蓝绿色 大于 (2) .景天科植物该类植物白天气孔关闭,可以减少水分的散失,夜晚吸收CO ,不影响光合作用的进行(2分) 2 (3)镁参与叶绿素合成,从完全培养液中镁离子含量的变化角度验证适当遮光可以导致玉米叶片的叶绿素含 量增加,具体步骤是: ①将生理状态、大小等相同的玉米幼苗平均分成A、B两组,分别培养在等量且相同的完全培养液中;(1 分) ②A组适当遮光处理,B组不遮光,在相同且适宜的环境中培养一段时间;(1分) ③检测并比较两组完全培养液中镁离子的含量。(1分) 结果:A组培养液中镁离子浓度低于B组。(1分) 结论:适当遮光可以导致玉米叶片的叶绿素含量增加(1分) 【分析】图1中:水稻直接从外界吸收二氧化碳用于暗反应;玉米的叶肉细胞可以把二氧化碳固定成C ,并 4 将二氧化碳提供给维管束鞘 细胞进行暗反应;景天科植物晚上固定二氧化碳储存在液泡中,白天液泡提供 二氧化碳给叶绿体用于暗反应。 【详解】(1)吸收光能的色素分布在叶绿体类囊体薄膜上。光合色素分为类胡萝卜素和叶绿素,其中叶 绿素包括叶绿素a与叶绿素b,叶绿素a 与叶绿素b主要吸收红光和蓝紫光。叶绿素a成蓝绿色,叶绿素b 呈黄绿色,且叶绿素a在层析液中溶解度大于叶绿素b。 (2)分析图1中三种植物,景天科植物可以将夜晚吸收的CO 储存在液泡中,然后白天用于光合作用,从 2 而不影响光合作用的进行; 炎热干旱条件下,为减少水分散失,景天科植物白天孔关闭,可以减少水分的 散失,夜晚吸收CO ,不影响光合作用的进行,该炎热干旱环境下景天科植物更能适应生存。 2 (3)镁参与叶绿素合成,从完全培养液中镁离子含量的变化角度验证适当遮光可以导致玉米叶片的叶绿 素含量增加,具体步骤是:①可将生理状态、大小等相同的玉米幼苗平分成A、B两组,分别培养在等量且 相同的完全培养液中;②A组适当遮光 处理,B组未遮光处理,在相同且适宜的环境中培养一段时间; ③ 检测并比较两组完全培养液中镁离子的含量。推测遮光组培养液中镁离子浓度低于未遮光组。 32.(9分)某研究小组以某种哺乳动物(动物甲)为对象研究水盐平衡调节,发现动物达到一定程度时,尿 量明显减少并出现主动饮水行为;而大量饮用清水后,尿量增加。回答下列问题。 (1)哺乳动物水盐平衡的调节中枢位于 。 (2)动物甲大量失水后,其单位体积细胞外液中溶质微粒的数目会 ,信息被机体内的某种感受器感受 后,动物甲便会产生一种感觉即 ,进而主动饮水。 (3)请从水盐平衡调节的角度分析,动物甲大量饮水后尿量增加的原因是 。 【答案】(9分)除标注外每空2分 (1).下丘脑(2) 升高 渴觉 (3)动物甲大量饮水→细胞外液渗透压降低→下丘脑渗透压感受器兴奋→下丘脑水平衡调节中枢兴奋→垂体 释放抗利尿激素减少→肾小管、集合管重吸收减少→尿量增加(3分) 【分析】1、水盐平衡的调节∶体内水少或吃的食物过咸时→细胞外液渗透压升高→下丘脑感受器受到刺 激→垂体释放抗利尿激素多一肾小管、集合管重吸收增加→尿量减少,同时大脑皮层产生渴觉(主动饮 水)﹔大量饮水→体内水多→细胞外液渗透压降低→下丘脑感受器受到刺激→垂体释放抗利尿激素少→肾 小管、集合管重吸收减少→尿量增加。 2、下丘脑分泌的促甲状腺激素释放激素能促进垂体分泌促甲状腺激素,垂体分泌促甲状腺激素能促进甲 状腺分泌甲状腺激素。当血液中甲状腺激素的含量降低时,对下丘脑和垂体的抑制作用减弱,使促甲状腺 激素释放激素和促甲状腺激素的合成和分泌增加,从而使血液中甲状腺激素不致过少。 【详解】(1)哺乳动物水盐平衡的调节中枢位于下丘脑。 (2)动物大量失水后,细胞外液中溶质微粒数量不变,水减少,单位体积内溶质微粒数会升高,渗透压 上升,同时大脑皮层产生渴觉,进而主动饮水。 (3)动物大量饮水,细胞外液渗透压下降,下丘脑渗透压感受器兴奋,传至下丘脑,下丘脑水平衡调节 中枢兴奋,抗利尿激素分泌减少,肾脏重吸收水分减少,尿量增加。 33.(8分)科研人员为修复稻田生态系统进行研究,对照区稻田按当地耕作习惯进行常规处理,人工控制区 稻田进行田埂全年保留禾本科杂草,控制区中部种植茭白,不喷洒杀虫剂,控制化肥使用等处理。 下图是人工控制区和对照区水稻主要害虫稻纵卷叶螟及其两种天敌密度的变化,请回答下列问题: (1)蜘蛛和寄生蜂属于生态系统的 (填成分),它们与稻纵卷叶螟间的种间关系分别是 。 (2)与对照区相比,人工控制区中蜘蛛和寄生蜂的数量 ,主要原因:一是稻田田埂全年保留禾 本科杂草,控制区中部种植茭白可为蜘蛛和寄生蜂 ;二是不喷洒杀虫剂, 。 (3)在实施稻田生态工程修复时,可以通过保护害虫天敌种类和数量,增加生态系统结构的复杂性,提高生 态系统的 ,既能有效控制虫害,又能降低生产成本,最终实现生态和经济效益的协调与提 高。【答案】(8分)除标注外每空1分 (1) 消费者 捕食、寄生 (2) .多 提供食物和栖息空间 降低蜘蛛、寄生蜂的死亡率(2分) (3) .抵抗力稳定性(自我调节能力)(2分) 【分析】生态系统的组成成分:(1)非生物的物质和能量(无机环境);(2)生产者(自养型):主要 是绿色植物,还有少数化能合成型生物;(3)消费者(异养型):主要是动物,还有营寄生生活的微生 物:(4)分解者(异养型):主要指营腐生生活细菌和真菌,还有少数动物。 【详解】(1)蜘蛛和寄生蜂间接以水稻为食,属于生态系统的消费者。根据题干可知,蜘蛛和寄生蜂是 稻纵卷叶螟的天敌,蜘蛛会吃稻纵卷叶螟,寄生蜂会寄生在稻纵卷叶螟体内,因此它们与稻纵卷叶螟间的 种间关系分别是捕食、寄生。 (2)根据中间的图和最右边的图可知,与对照区相比,人工控制区中蜘蛛和寄生蜂的数量多,结合题干 对于人工控制区进行的处理可知,主要原因为:一是稻田田埂全年保留禾本科杂草、控制区中部种植茭白 等可为寄生蜂和蜘蛛提供食物和栖息空间;二是不喷洒杀虫剂,减少了对蜘蛛、寄生蜂的杀害,从而降低 了蜘蛛、寄生蜂的死亡率。 (3)生态系统的抵抗力稳定性(自我调节能力)与其结构的复杂性呈正相关,生态系统的结构越复杂, 生态系统的抵抗力稳定性(自我调节能力)越高。因此在实施稻田生态工程修复时,可以通过保护害虫天 敌种类和数量,增加生态系统结构的复杂性,提高生态系统的抵抗力稳定性(自我调节能力)。 34.(12分)果蝇生活史短、易饲养、繁殖快,是很好的遗传学实验材料。野生型果蝇都是长翅灰体红眼的纯 合子,在自然繁殖过程中会出现某些性状的突变体。某兴趣小组同学以野生型及相关突变型果蝇为材料, 开展有关遗传学问题的研究和分析。 (1)果蝇红眼/棕眼受一对等位基因控制。用一只野生型果蝇(♂)与一只棕眼果蝇(♀)杂交,F 中红眼均 1 为雌果蝇,棕眼均为雄果蝇,说明果蝇红眼性状的遗传方式为 。 (2)果蝇长翅/卷翅受一对等位基因控制。用一只野生型果蝇( ♀ )与一只棕眼卷翅果蝇(♂)杂交得 F ,将F 红眼卷翅雌雄果蝇相互交配得F ,若F 中红眼卷翅:红眼长翅:棕眼卷翅:棕眼长翅=6:3:2: 1 1 2 2 1,则可以说明果蝇这两对相对性状具有的遗传特点有: ①两对相对性状中显性性状为 ;②两对基因的遗传遵循 ; ③卷翅中可能存在 。 (3)已知果蝇的灰体/黑体受一对常染色体上的等位基因控制。以野生型灰体果蝇与突变型黑体果蝇为实验 材料,设计一次杂交实验探究此相对性状的显隐性关系。(写出实验思路、预期结果和结论) 。【答案】(12分)除标注外每空2分 (1).伴X染色体显性遗传(1分) (2) .红眼、卷翅(1分) 基因自由组合定律 (1分) 显性纯合致死(1分) (3)实验思路:将灰体果蝇与黑体果蝇杂交得F ,观察并统计F 的表现型(2分 ) 1 1 预期结果及结论:若F 均为灰体果蝇,则灰体对黑体为显性;(2分) 1 若F 均为黑体果蝇,则黑体对灰体为显性;(2分) 1 若F 既有灰体果蝇,又有黑体果蝇,则黑体对灰体为显性(2分) 1 【分析】1、位于性染色体上的基因控制的性状的遗传,总是和性别相关联,叫伴性遗传,伴性遗传也遵 循基因分离定律,是分离定律的特殊形式。 2、判断基因位于常染色体还是X染色体的方法:已知显隐性关系时,用隐性雌和显性雄杂交,如果杂交后 代雌果蝇都是显性性状、雄果蝇都是隐性性状,则基因位于X染色体上,否则位于常染色体上。 3、用显性雌性和隐性雄性,不能判断基因位于常染色体上,还是位于X染色体,如果显性雌性和隐性雄性 杂交,后代发生性状分离,且雌性、雄性比例相同,要从杂交后代中选择出隐性雌和显性雄进行杂交,观 察后代不同性别的表现型。 【详解】(1)由于子代不同性别表现不同,所以确定控制这对基因位于X染色体上,且红眼为显性,因此 红眼性状的遗传方式是伴X显性遗传,用B/b表示控制这对性状的基因,亲本基因型是XBY(红眼)和XbXb (棕眼),子代XBXb(红眼雌性)和XbY(棕眼雄性)。 (2)F 红眼卷翅雌雄果蝇相互交配得F ,若F 中红眼卷翅:红眼长翅:棕眼卷翅:棕眼长翅=6:3:2: 1 2 2 1,说明卷翅为显性,且6:3:2:1是9:3:3:1的变式,卷翅:长翅=2:1,说明出现致死的情况,因 此控制卷翅的基因位于常染色体上,用A/a表示,两对基因遵循自由组合定律,亲本基因型是AAXBXB和 aaXbY,F 基因型是AaXBXb和AaXBY,用棋盘法表示杂交结果: 1 XBXB XBXb XBY XbY 1AA 致死 2Aa 6红眼卷翅 2棕眼卷翅 1aa 3红眼长翅 1棕眼长翅 符合推测,因此作出以下推论:①红眼对棕眼为显性,卷翅对长翅为显性;②两对基因遵循自由组合定律; ③卷翅中存在显性纯合致死的现象。 (3)野生型灰体果蝇为纯合子,欲判断野生型灰体果蝇与突变型黑体果蝇的显隐性,如果灰体为显性, 则其基因型是AA,则黑体为aa;如果灰体为隐性则其基因型是aa,黑体是AA或Aa;实验思路:将灰体果蝇和黑体果蝇杂交获得F ,观察F 的表现型; 1 1 结果和结论:如果F 均为灰体果蝇,则灰体为显性; 1 如果F 均为黑体果蝇,则黑体为显性。 1 如果F 中具有黑体又有灰体,则黑体为显性性状。 1 【点睛】本题考查学生理解基因分离定律和自由组合定律的实质,果蝇性别决定和伴性遗传,减数分裂过 程中染色体的行为变化,把握知识的内在联系,形成知识网络,并结合题干信息进行推理、综合解答问题, 应用演绎推理的方法设计遗传实验,推测亲本基因型。 35.果汁制作是常用的水果加工技术之一,不仅可以缓解产销矛盾,而且能够提高产品的附加值。由霉菌 发酵生产的果胶酶是食品加工业中使用量最大的酶制剂之一 ,被广泛地应用于果汁加工业。下图为从黑 曲霉菌中提取果胶酶的流程图。回答下列有关问题: (1)生产果汁时,为了使果胶酶得到充分的利用,除了控制好温度和pH外,还需要控制好 。 (2)图中步骤A为 ,该步骤常采用透析法,目的是 。 (3)蛋白质纯化可采用凝胶色谱法分离相应蛋白质,其分离依据是 。凝胶色谱柱的装填要 注意不得有气泡存在,因为气泡会 。 纯化的蛋白质是否达到要求,需要进行蛋白质纯度的鉴定, 使用最多的鉴定方法是 。(4)为了使酶能够被重复利用,节约成本,可将果胶酶进行固定化。一般来说,酶不适合采用包埋法进 行固定,分析其原因是 。上图甲 、乙分别为MCM-48用量及果胶酶浓度对果胶酶固定效果的影响, 据图可知,固定化果胶酶较适宜的条件是 。 【答案】 (1).果胶酶的用量(或酶的用量) (2).粗分离 去除样品中(分子量较小)的杂质 (3). 蛋白质相对分子质量的大小 搅乱洗脱液中蛋白质的洗脱次序,降低分离效果 SDS-聚丙烯酰胺凝胶电泳 (4).酶分子小,容易从包埋材料中漏出 MCM-48用量0.05g、果胶酶浓度0. 5mg/mL 【分析】由题图可知,图甲表示MCM-48用量与果胶酶吸附量的关系,在0-0.05g中,MCM-48用量越多, 果胶酶吸附量越多,超过0.05g后,MCM-48用量越多,果胶酶吸附量越少;图乙表示果胶酶浓度与果胶酶 吸附量的关系,0-0.5mg/ml中,果胶酶吸附量随果胶酶用量增加而增加,在0.5mg/ml之后,果胶酶增加, 果胶酶吸附量不再增加,达到吸附上限。 【详解】(1)为了使果胶酶得到充分利用,除控制好温度和pH外,还需要控制果胶酶的用量,避免造成 浪费; (2)图中步骤A在样品处理之后纯化之前,为粗分离过程;常采用透析法,目的是除样品中分子量较小 的杂质; (3)用凝胶色谱法分离蛋白质的依据是蛋白质相对分子质量的大小;凝胶色谱柱中的气泡会搅乱洗脱液 中蛋白质的洗脱次序,降低分离效果;鉴定蛋白质纯度的最常用方法是SDS-聚丙烯酰胺凝胶电泳; (4)酶由于分子小,使用包埋法容易从包埋材料中漏出;分析图甲与图乙中的转折点可知,MCM-48用量 0.05g、果胶酶浓度0.5mg/mL为固化果胶酶较适宜的条件。 【点睛】本题考查果汁制作过程中使用的果胶酶的相关知识,在基础知识扎实的前提下,加入考虑在实际 生产加工中,固定化果胶酶时需要考虑到的效率问题,即经济效率最大化,则需要考虑到果胶酶使用率最 大化的情况 36.B基因存在于水稻基因组中,仅在体细胞(2n)和精子中正常表达,在卵细胞中不转录。为研究B基因 表达对卵细胞的影响,设计了如下图所示的实验来获取能够在卵细胞中表达B基因的转基因植株。请据图 回答下列问题:(1)从水稻体细胞中提取总RNA,在 酶的催化下构建 文库,进而获得B基因编码蛋白 的序列。Luc基因是荧光素酶基因,能催化荧光素产生荧光。B-Luc融合基因形成过程中需要的酶是 。 (2)融合基因必须连接到启动子和终止子之间,其中启动子是 的结合位点。图中卡那霉素抗性基 因的作用是 。 (3)过程①最常用的方法是 ;若借助Luc基因的表达产物来完成图中第二次鉴定筛选,则具体方 法是 。 (4)从转基因水稻植株未成熟种子中分离出胚,观察到细胞内仅含一个染色体组,判定该胚是由未受精的卵 细胞发育形成的,而一般情况下水稻卵细胞在未受精时不进行发育,由此表明 。 【答案】 (1). 逆转录 cDNA 限制酶和DNA连接酶 (2) .RNA聚合酶 作为标记基因,检测B-Luc融合基因是否导入农杆菌细胞 (3). 农杆菌转化法 检测加入荧光素的细胞中是否发出荧光 (4).B基因表达能使卵细胞不经受精直接发育成胚 【分析】基因工程的基本操作步骤包括目的基因的获取、基因表达载体的构建、将目的基因导入受体细胞、 目的基因的检测与鉴定。 基因工程至少需要三种工具:限制性核酸内切酶(限制酶)、 DNA 连接酶、运载体。 基因表达载体的组成包括目的基因、启动子、终止子和标记基因等。 【详解】(1)从水稻的体细胞中提取 RNA ,通过逆转录产生 DNA ,从而构建 cDNA 文库,该过程需要 逆转录酶的催化,进而获得 B 基因编码蛋白的序列。在构建重组表达载体时,即B-Luc融合基因形成过程 中,重组常用的工具酶有限制酶和 DNA 连接酶。 (2)启动子是启动转录的序列,含有RNA聚合酶的结合位点。标记基因的作用:是为了鉴定受体细胞中 是否含有目的基因,从而将含有目的基因的细胞筛选出来,图中卡那霉素抗性基因的作用是作为标记基因, 检测B-Luc融合基因是否导入农杆菌细胞。(3)由图可知,过程①为农杆菌转化法,是将目的基因导入受体细胞中的常用方法,B 基因与 Luc 基因 连接形成 B-Luc融合基因,即可通过 Luc 基因表达,故借助Luc基因的表达产物来完成图中第二次鉴定筛 选,则具体方法是检测加入荧光素的卵细胞中是否发出荧光。 (4)转基因植株含有促进 B 基因在卵细胞转录的启动子,推测转基因植株分离出的只含一个染色体组的 胚是由未受精的卵细胞发育形成的,而非转基因水稻卵细胞中 B 基因不能转录,卵细胞在未受精时不进 行发育,由此表明 B 基因表达能使卵细胞不经受精作用直接发育成胚。