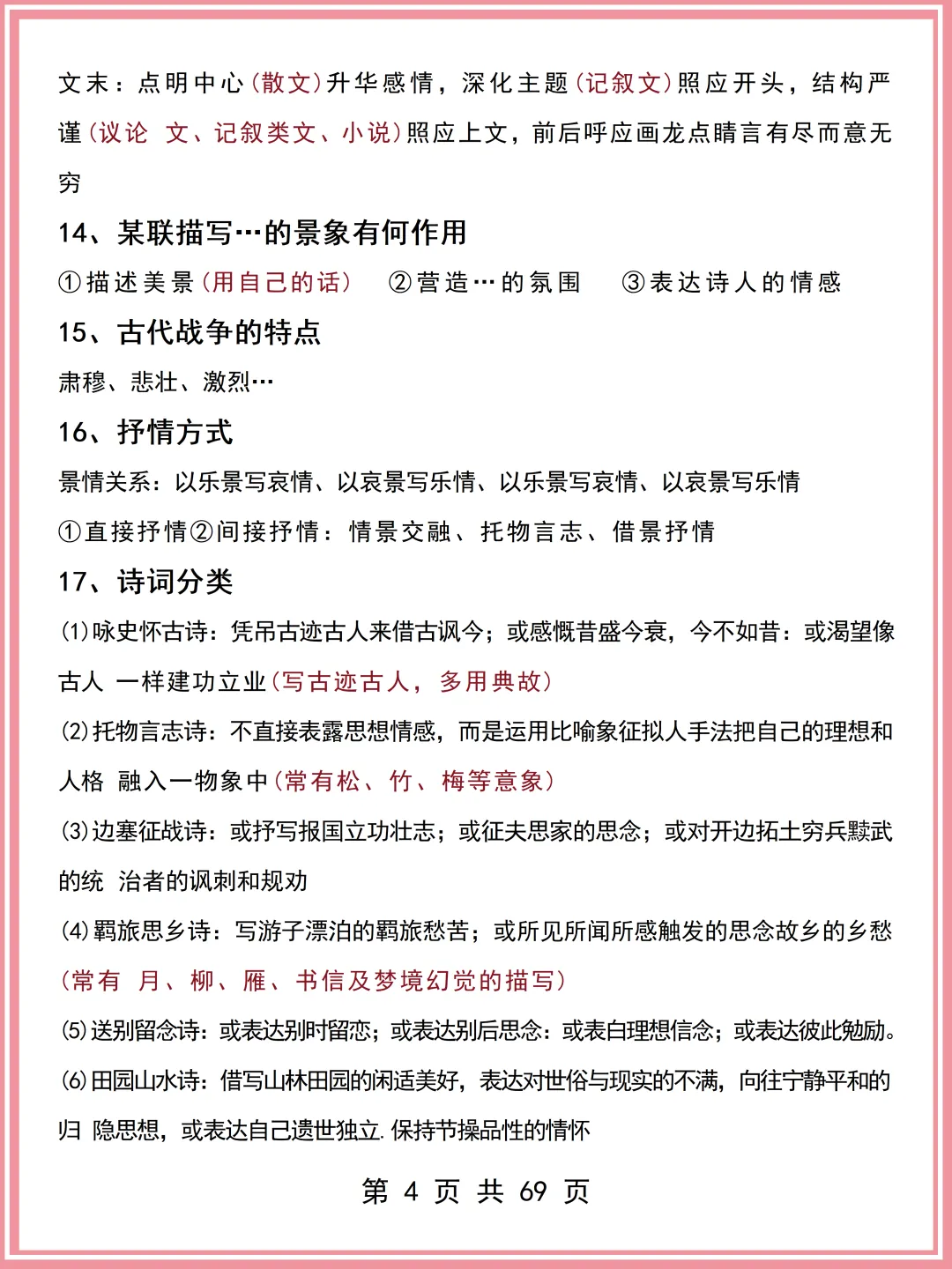
2026最新版:高中语文答题技巧(可打印)还不快看!

点击蓝字 关注我们

语文是一门是一个提分很难的科目,它不像数学物理,有固定的知识点、公式、题型。语文想提分就得从找大题技巧,需要你总结一套适合自己的答题模板,任凭题目千变万化,考试直接套用就能得分。
今天给大家整理了三年都用得上的【高中语文答题技巧】,基础不好,高中三年有这一份就够了‼️
因篇幅有限,点击我的头像私信我回复“我需要”就可以领取word电子版。以下是部分资料内容,完整高清版的发送私信即可






领取方法:
1、先下方点👍“赞”➕♥“推荐,然后关注下方公众号
2、在对话框中回复“ 资料获取 ”即可获取完整电子版

更多资料及学习方法持续更新中……
夜雨聆风