和君十九届·市值管理班·招生说明


PART.ONE
背景及特色

1
本班背景
我国资本市场经过三十多年发展——尤其在实施注册制以来,上市公司已达5400多家,已成为我国经济最核心、最重要的群体。但相当长时间以来,上市公司市值普遍偏低,但市场主体对市值管理普遍认识不清、定位不准,有的甚至误入歧途,以致于很多上市公司不敢、不会、不愿做市值管理。
近年来,经证监会、国资委等部门大力鼓励、推动,为市值管理“正名”,市值管理一夜之间揭开了其神秘的面纱,成为市场主体争相关注、学习、尝试的“香饽饽”。
鉴此,我们于2025年首开和君商学市值管理班,依托和君商学22年的商科办学实践和人才生态,在已有成熟的商学课程体系基础上,聚焦市值管理主题,延请近二十位经验丰富、业内知名的专家,设计了一套较系统的市值管理培训课程,倡导市值管理大道、正道,提升市值管理能力、技巧,搭建上市公司资本条线人员交流平台,促进资源共享与合作共赢,为上市公司发展助力、为个人职业生涯加油、为中国资本市场健康发展添砖加瓦。一年运营下来,得到学员普遍认可。
在首期市值管理班的基础上,我们做了进一步提升优化,推出第二期市值管理班。
2
本班特色
主题突出
突出市值管理这个主题来招生和组织教学及交流活动。招生方面以上市公司相关人员如董秘、证代、董办、投关等人员为主,少量行业资深分析师及投资机构资深人员。现场授课导师均是市值管理某一方面的资深专家,相关交流活动也紧紧围绕这个主题。
实战导向
内容紧贴上市公司市值管理实际需求,注重案例分析与实战教学,邀请拥有实战经验的老师教学,知名专家、投资机构高管、上市公司董监高等资深人士授课。不强调理论性,一切以实务为导向。
形式多样
采用专题讲座、案例分析、小组讨论、参访游学等多种教学形式,提高学员的获得感。
资源丰富
本班级就是一个小生态,近二十位授课老师与四五十位同学本就天然地可以产生更多链接互补;还可融入和君商学20余年积累的人才生态(尤其是可融入和君商学上海高金俱乐部),搭建学员交流平台,提供持续学习与资源对接服务。

PART.TWO
市值管理班的具体安排

招生对象
-
上市公司董秘、高管或者中层(证代、董办、投关、投资等相关部门)以上;
-
知名券商、公募、私募等金融投资机构中高层或从业10年以上;
-
知名行业研究员(10年以上行业经验或获得过新财富等全国性奖项);
-
人品好、三观正、重情义、守承诺、有担当,认可和君“人生如莲、三度修炼”文化。(相关内容及要求详见和君商学院十九届招生简章:https://mp.weixin.qq.com/s/6GJYKe-QOGdv1_om2F1qFA)。
-
有突出个人特长、愿意为班级奉献者条件可适当放宽。
本班拟招募40位左右学员,自愿报名、择优录取。以上海为中心,兼及其他重点城市。要求学员有充分时间参与学习,确保每个月能够参与一次班级的线下学习交流活动,完成各项入学和毕业要求。
教学周期
周期一年,2026年6月-2027年6月(以院方通知为准)。
学费收取
学费3万。开学时一次性交纳,试学 3 个月不满意退学退还全部学费(3个月之后不退学费但可以保留学习账号同步学习,班费按照学习进度等比例退还)。
符合以下条件人员经过面试审核后免收学费:
(1)公开信息可查询到的上市公司现任董事、高管人员;
(2)公开信息可查询到的上市公司前10大股东;
(3)和君高金班、市值管理班往期学员在推荐一名本期学员的情况下可以继续跟随学习。
教学方式。市值管理班包含三个模块内容:
01
十次和君商学核心大课
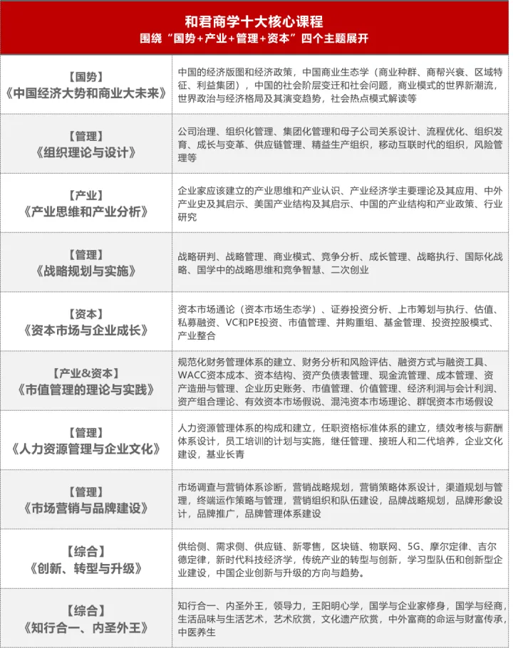
课程围绕“国势+产业+管理+资本”展开,和君集团创始人王明夫院长亲授,在北上深等地举行,不能现场参加的可以在线直播学习或录播学习。
02
市值管理班专题课程
邀请实战型导师授课分享交流互动,每月一次,班级线下举行和组织。
03
上市公司游学参访及同学交流活动
班主任及导师亲自带队,走进上市公司、同学企业、相关机构等,跟企业家、高管面对面交流,用脚步丈量商业大地。
班主任和辅导员
本班级由黄江东先生和王崇先生共同担任班主任。
黄江东先生
国浩律所合伙人、金融证券合规委员会主任、中国上市公司协会独董委委员,在证券界及法律界具有较高知名度,多年担任和君商学班主任和授课导师;
王崇先生
某著名公募基金公司权益投资负责人,市场知名基金经理,对二级市场投资有深入研究和丰富经验。
辅导员由胡大勇先生、杨太平先生、张弛女士共同担任,为班级运营进行贴身指导、服务。
PART.THREE
市值管理班课程及导师介绍

模块一:现场授课老师



模块一:和君商学十次核心大课
(国势+产业+管理+资本)




PART.FOUR
报名及咨询

-
刘子凡老师 17701870511(微信);
-
官云东老师,19915667387(微信);
-
报名申请链接:https://jsj.top/f/Ljf1An.

扫码报名
– END –
入学和君商学院
勿求显效、急功与近利
它不是为了今年和明年的
是为了五年后十年后你在哪里、会是什么样的
是为人生的发展后劲而入学的
和君商学院是和君集团属下的北京和君商学在线科技股份有限公司兴办的一个商学培训计划,学制为一年一届,主要面向拥有名校学历的职场人才和在校高年级学生招生,旨在培养企业经营和管理、金融、投资、创业创新等领域的职业高手,帮助学员实现高薪就业、转行、换岗、晋升、高阶职业发展、创业、事业升级。办学历史23年(2003-2026),累计培训了两万多名拥有名校本硕博学历的青年人才和企业家人才。
和君集团
和君集团创建于2000年春,先后在北京和上海成立总部,在赣南森林深处建立和君小镇。和君集团三大业务为咨询、资本和商学。和君咨询是亚洲大型规模的综合管理咨询机构,拥有26年咨询经验,咨询队伍超过1000人,为政府、企事业单位提供卓有实效的思想、知识和解决方案。和君资本是倡导并践行赋能式投资的资本品牌,以股权投资的方式,为企业提供资金并赋能于企业,为财富人士或机构提供财富管理服务,累计管理股权投资基金100多亿元。


夜雨聆风