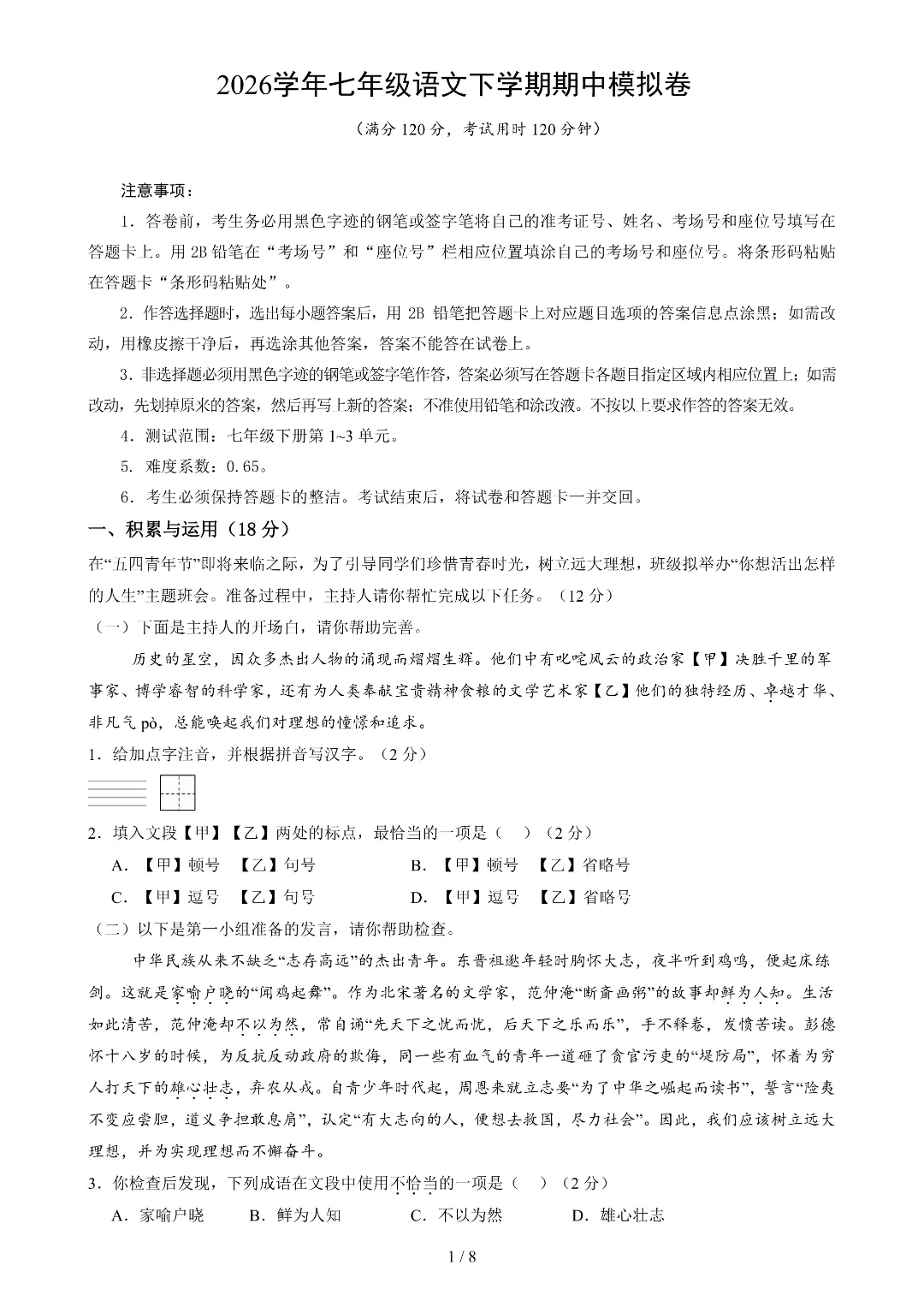
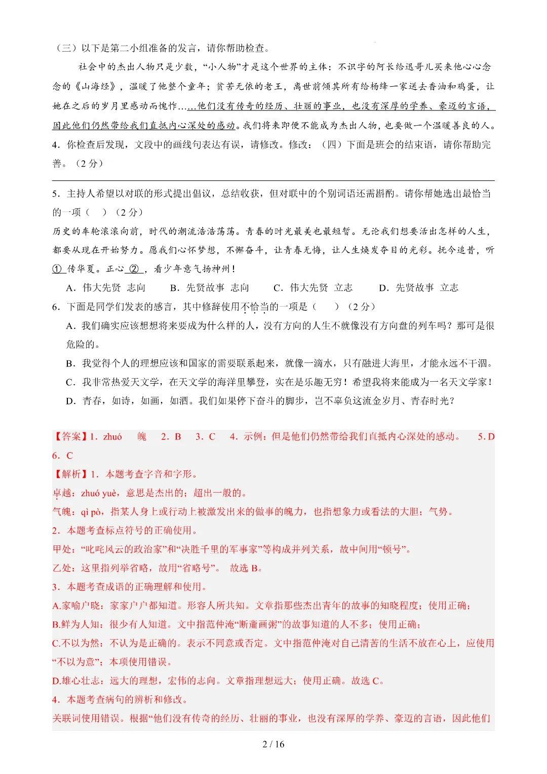
2026年春新七年级下册部编版语文《期中考试模拟测试卷》附答案解析‖可打印
点击关注,领取更多学习资源
🌟今日给大家分享的:2026年春新七年级下册部编版语文《期中考试模拟测试卷》附答案解析‖电子版可打印
需要的家长给孩子打印🖨️吧
(温馨提示:文末有完整电子版领取方式)









领取完整电子版:
①:点一点右下角的“赞”和“❤”,感谢
②:关注下方“启鑫成长营”公众号,点“发消息”,
在公众号对话框中回复:七年级

本微信公众账号分享的资源均通过网络等公共合法渠道获得,仅供试用!版权属于原出版机构或影像公司,本资源为电子载体,传播分享仅限于家庭使用与交流心得、参考和辅助购买决策,不得以任何理由在商业行为中使用,若喜欢此资源,建议购买实体产品。文章中的视频及图片均来自网络,版权归原作者或原出版社所有。如有侵权,请及时联系删除。
夜雨聆风