废标一次,白干三年!标捷通这款AI检查工具,让90%的低级失误无处可逃

文末有福利:会员用户免费体验AI标书检查

先讲个真事。
上个月,一家年营收过亿的施工企业,投了一个8000万的项目。标书准备了整整两周,技术方案写得滴水不漏,报价也卡在最佳区间。团队信心满满,结果——废标。
原因说出来你可能不信:保证金备注里忘了写项目包号。
就因为这一行字,8000万没了,投标保证金被没收,团队一个季度的奖金泡汤。
负责人后来跟我说:“如果能重来,我一定找个工具先把标书扫一遍。”

01 废标,从来不是因为“实力不够”
我翻了过去三年公开的废标公告,发现一个惊人的规律:
超过70%的废标原因,是“可避免的低级失误”。
-
保证金金额多付了2% → 废标
-
授权委托书日期写错 → 废标
-
营业执照扫描件缺页 → 废标
-
电子标书格式不符合平台要求 → 废标
-
技术偏离表里的“招标要求”复制错了 → 废标
这些问题,不是你不会做,而是检查的时候漏了。
一个人面对几百页标书、几十条废标点、几十项打分条款,靠肉眼逐条核对,不出错才怪。

02 市场有多渴望“自动检查”?
2023年,全国政府采购项目超过2800万个,废标率超过10%。这意味着每10个项目,就有1个因为各种原因直接出局。
2026年2月,国家八部委联合发文,要求招投标领域全面推广AI应用。为什么?因为人工检查的极限已经到了。
我们调研了300多家投标企业,90%的人说:“我需要一个能自动扫描废标点、告诉我哪里错了的工具。”
但市面上现有的AI检查产品呢?
|
|
|
|
|---|---|---|
|
|
|
|
|
|
|
|
|
|
|
|
又贵、又不好用、还不透明。投标人苦“人工检查”久矣,苦“伪AI工具”更久矣。

03 标捷通AI检查:像“X光机”一样扫描你的标书
我们花了6个月,基于多智能体架构,研发了一套真正能打的AI标书检查系统。
它不是为了“炫技”,而是为了解决三个最实际的问题:
-
能不能自动找出所有潜在废标点?
-
能不能告诉我具体哪里错了?
-
能不能别那么贵?
答案是:能。

🔍 它能查什么?(给你列个清单)
标捷通AI检查,不是简单扫一眼,而是读两遍:
第一遍:读懂招标文件AI自动解析出8张表:
-
基本信息、资格要求、技术要求、商务要求
-
评审规则、否决条款、评分表、保证金信息
废标项被单独高亮提取,你一眼就知道哪些是“雷区”。

第二遍:逐条核对投标文件它会检查:
-
✅ 完整性:资质、业绩、人员证书、承诺函、签字盖章……全不全?
-
✅ 正确性:公司名称、法人、金额、证书有效期……对不对?
-
✅ 响应性:技术/商务条款是否逐条回应?
-
✅ 否决项:有没有触犯招标文件里的任何一条“死罪”?
最后输出一份问题清单,格式如下:
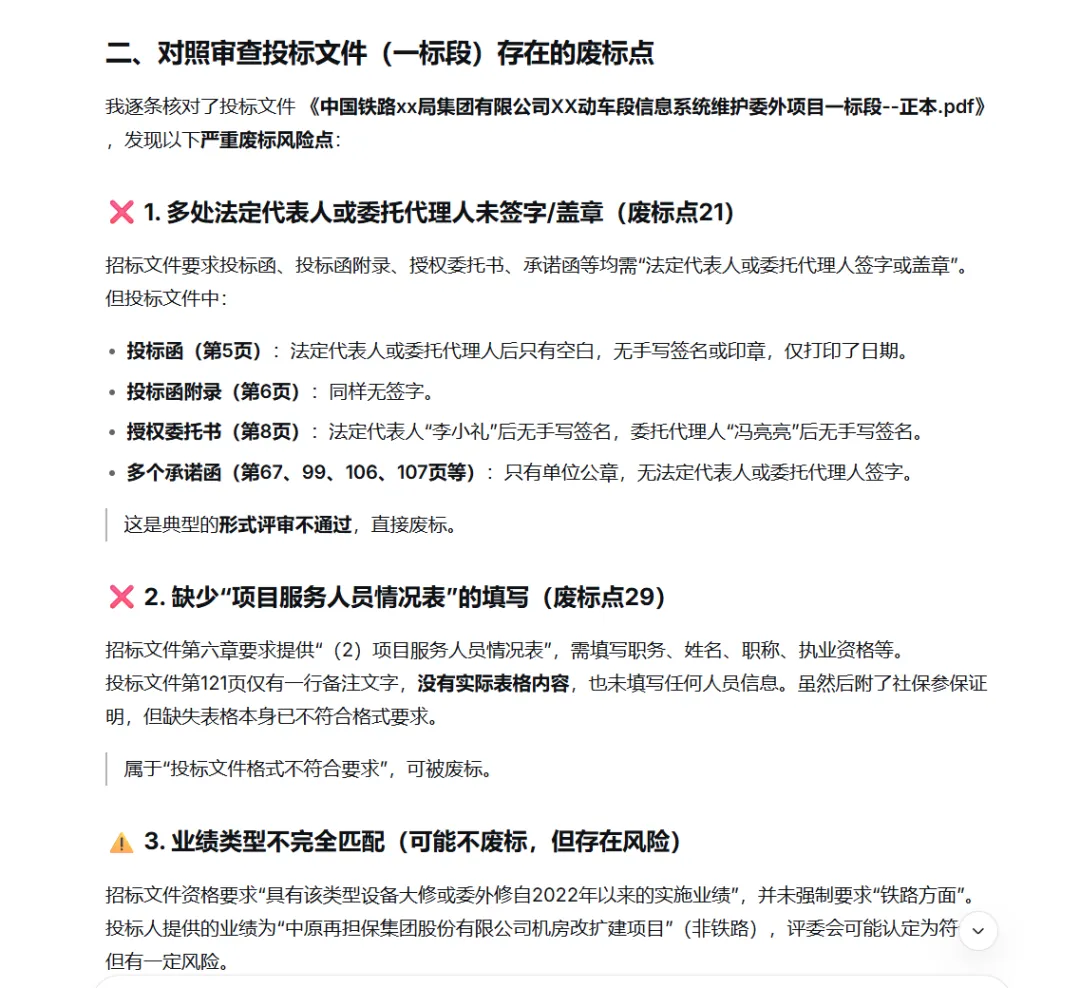
第23页 第2段:技术偏离表中“招标要求”复制错误,原文要求CPU≥2.0GHz,投标响应写成了2.5GHz。请核对。第47页:项目经理社保缴纳证明缺少近3个月记录。第89页:保证金备注未填写项目编号,平台将无法核对,视为未提交。
你看,这不是“高中低风险”的模糊提示,而是直接告诉你:哪里错了,怎么改。

🧠 它凭什么这么准?——多智能体架构
我们没用“一个模型打天下”的笨办法,而是基于开源OpenCode项目,搭建了多智能体协作框架:
-
记忆智能体:记住招标文件的所有细节,不会漏条款
-
解析智能体:把几十页PDF拆成结构化表格
-
核验智能体:逐条比对投标响应与招标要求
-
报告智能体:生成人类可读的问题清单
四个智能体协同工作,解决了大模型常见的“记不住、看不全、瞎编造”三大毛病。同时结合传统代码规则引擎,检查准确率超过90%,token成本降低30%。
04 谁已经在用它?
-
某通信工程公司投标部:每周检查10+份标书,以前3个人干两天,现在1个人1小时搞定,废标率下降60%。
-
某标书代写机构:用AI检查作为交付前的“最后一道防线”,客户投诉率降低了80%。
-
某中小型设备厂商:没有专职投标人员,全靠AI检查+人工修改,连续中标3个政府采购项目。

05 你现在有两个选择
选择A:继续靠肉眼熬夜核对,赌这次不会漏。选择B:下载体验标捷通,让AI替你扫一遍,把风险降到最低。
聪明的你,应该知道怎么选。

🎁 现在下载,免费体验
标捷通插件版免费体验,无需付费认证。你不需要成为AI专家,我们已经把20+个核心场景的提示词内置在软件里——点一下就能用。
立即下载:👉 https://aibjt.com/index.html
扫码进官方“微信群”,关注标捷通公众号免费领取:
-
《AI投标万能提示词手册》(第二期更新版)
-
《评标专家20个真相自查清单》
-
进入专家答疑群,每月免费在线答疑

标捷通AI检查——让你的每一份标书,都经得起“电子眼”的审视。
夜雨聆风