当前位置:首页>文档>4.2光电效应练习—新教材人教版(2019)高中物理选择性必修三_E015高中全科试卷_物理试题_选修3_2.同步练习_同步练习(第二套)

4.2光电效应练习—新教材人教版(2019)高中物理选择性必修三_E015高中全科试卷_物理试题_选修3_2.同步练习_同步练习(第二套)

  • 2026-04-09 06:34:12 2026-02-15 02:51:23

文档预览

4.2光电效应练习—新教材人教版(2019)高中物理选择性必修三_E015高中全科试卷_物理试题_选修3_2.同步练习_同步练习(第二套)
4.2光电效应练习—新教材人教版(2019)高中物理选择性必修三_E015高中全科试卷_物理试题_选修3_2.同步练习_同步练习(第二套)
4.2光电效应练习—新教材人教版(2019)高中物理选择性必修三_E015高中全科试卷_物理试题_选修3_2.同步练习_同步练习(第二套)
4.2光电效应练习—新教材人教版(2019)高中物理选择性必修三_E015高中全科试卷_物理试题_选修3_2.同步练习_同步练习(第二套)
4.2光电效应练习—新教材人教版(2019)高中物理选择性必修三_E015高中全科试卷_物理试题_选修3_2.同步练习_同步练习(第二套)
4.2光电效应练习—新教材人教版(2019)高中物理选择性必修三_E015高中全科试卷_物理试题_选修3_2.同步练习_同步练习(第二套)
4.2光电效应练习—新教材人教版(2019)高中物理选择性必修三_E015高中全科试卷_物理试题_选修3_2.同步练习_同步练习(第二套)
4.2光电效应练习—新教材人教版(2019)高中物理选择性必修三_E015高中全科试卷_物理试题_选修3_2.同步练习_同步练习(第二套)
4.2光电效应练习—新教材人教版(2019)高中物理选择性必修三_E015高中全科试卷_物理试题_选修3_2.同步练习_同步练习(第二套)
4.2光电效应练习—新教材人教版(2019)高中物理选择性必修三_E015高中全科试卷_物理试题_选修3_2.同步练习_同步练习(第二套)
4.2光电效应练习—新教材人教版(2019)高中物理选择性必修三_E015高中全科试卷_物理试题_选修3_2.同步练习_同步练习(第二套)
4.2光电效应练习—新教材人教版(2019)高中物理选择性必修三_E015高中全科试卷_物理试题_选修3_2.同步练习_同步练习(第二套)
4.2光电效应练习—新教材人教版(2019)高中物理选择性必修三_E015高中全科试卷_物理试题_选修3_2.同步练习_同步练习(第二套)
4.2光电效应练习—新教材人教版(2019)高中物理选择性必修三_E015高中全科试卷_物理试题_选修3_2.同步练习_同步练习(第二套)
4.2光电效应练习—新教材人教版(2019)高中物理选择性必修三_E015高中全科试卷_物理试题_选修3_2.同步练习_同步练习(第二套)

文档信息

文档格式
docx
文档大小
0.111 MB
文档页数
15 页
上传时间
2026-02-15 02:51:23

文档内容

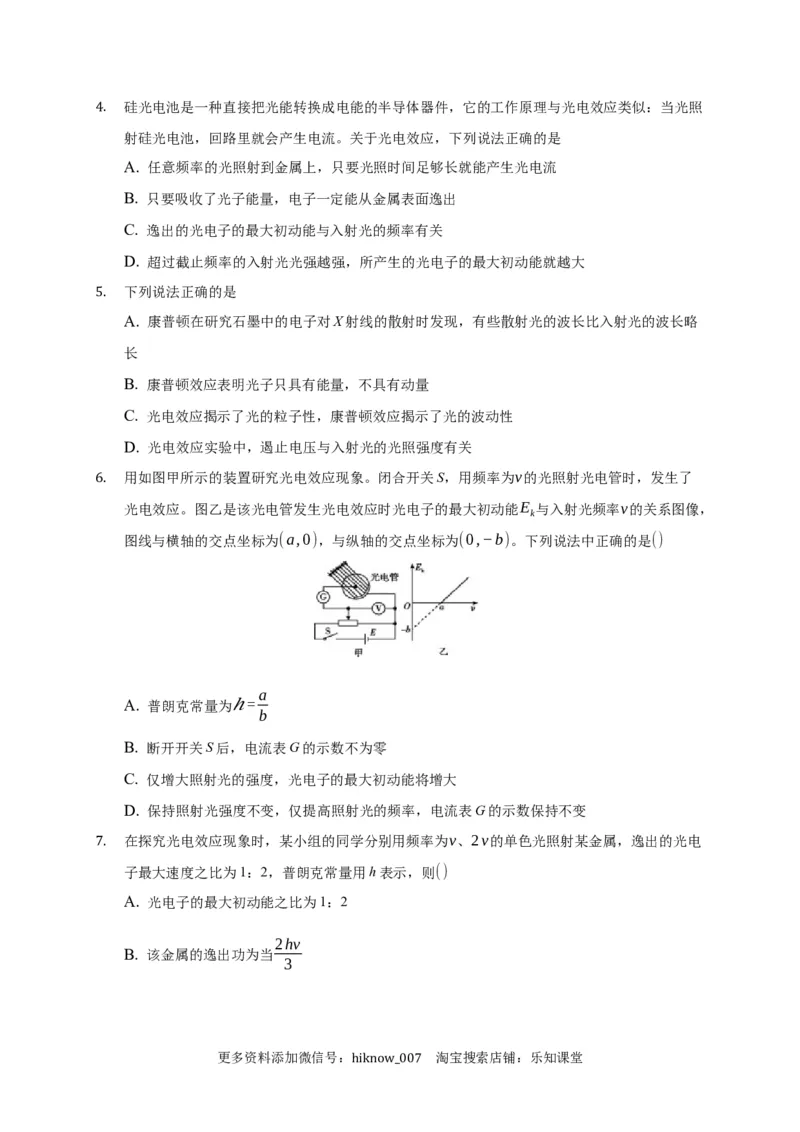
光电效应练习 一、单选题 在进行光电效应实验时,用黄光照射某金属表面时发生光电效应现象,并产生了光电流,则( 1. ) A. 若增大黄光的照射强度,光电子的最大初动能将增大 B. 若增大黄光的照射强度,单位时间内出射的电子数目将增多 C. 若改用红光照射该金属,一定能产生电效应现象 D. 若改用蓝光照射该金属,饱和光电流一定增大 爱因斯坦由于发现了光电效应的规律而获得了1921年的诺贝尔物理学奖.光子像其他粒子一 2. 样,也具有能量.下列说法正确的是 A. 电子要从金属中挣脱出来,必须克服金属表面层内的阻碍所做的功叫逸出功 B. 如果入射光很弱,电子需要几分钟甚至几十分钟才能获得逸出表面所需的能量 C. 对于同种颜色的光产生光电效应时,光越强,饱和电流也越大 D. 电子吸收光子能量后形成光电子,光电子逸出时的初动能是相同的 某同学研究光电效应的实验电路如图所示,用不同的光分别照射密封真空管的钠阴极(阴极K), 3. 钠阴极发射出的光电子被阳极A吸收,在电路中形成光电流,实验得到了三条光电流与电压之 间的关系曲线(为甲光、乙光、丙光),如图所示,则以下说法正确的是() A. 无论哪种颜色的入射光,只要光足够强,就能发生光电效应 B. 乙光的频率小于丙光的频率 C. 甲光的强度小于乙光的强度 D. 甲光对应的光电子最大初动能大于乙光的光电子的最大初动能 更多资料添加微信号: 淘宝搜索店铺:乐知课堂 hiknow_007硅光电池是一种直接把光能转换成电能的半导体器件,它的工作原理与光电效应类似:当光照 4. 射硅光电池,回路里就会产生电流。关于光电效应,下列说法正确的是 A. 任意频率的光照射到金属上,只要光照时间足够长就能产生光电流 B. 只要吸收了光子能量,电子一定能从金属表面逸出 C. 逸出的光电子的最大初动能与入射光的频率有关 D. 超过截止频率的入射光光强越强,所产生的光电子的最大初动能就越大 下列说法正确的是 5. A. 康普顿在研究石墨中的电子对X射线的散射时发现,有些散射光的波长比入射光的波长略 长 B. 康普顿效应表明光子只具有能量,不具有动量 C. 光电效应揭示了光的粒子性,康普顿效应揭示了光的波动性 D. 光电效应实验中,遏止电压与入射光的光照强度有关 用如图甲所示的装置研究光电效应现象。闭合开关S,用频率为ν的光照射光电管时,发生了 6. 光电效应。图乙是该光电管发生光电效应时光电子的最大初动能E 与入射光频率ν的关系图像, k 图线与横轴的交点坐标为(a,0),与纵轴的交点坐标为(0,−b)。下列说法中正确的是() a A. 普朗克常量为ℎ = b B. 断开开关S后,电流表G的示数不为零 C. 仅增大照射光的强度,光电子的最大初动能将增大 D. 保持照射光强度不变,仅提高照射光的频率,电流表G的示数保持不变 在探究光电效应现象时,某小组的同学分别用频率为ν、2ν的单色光照射某金属,逸出的光电 7. 子最大速度之比为1:2,普朗克常量用h表示,则() A. 光电子的最大初动能之比为1:2 2hν B. 该金属的逸出功为当 3 更多资料添加微信号: 淘宝搜索店铺:乐知课堂 hiknow_007ν C. 该金属的截止频率为 3 ν D. 用频率为 的单色光照射该金属时能发生光电效应 2 关于光电效应有如下几种陈述,其中正确的是() 8. A. 爱因斯坦提出“光子说“并成功解释了光电效应现象 B. 入射光的频率必须小于极限频率,才能产生光电效应 C. 光电效应说明光具有波动性 D. 发生光电效应时,若入射光频率增大一倍,则光电子的最大初动能也增大一倍 2 分别用波长为λ和 λ的单色光照射同一金属板,发出的光电子的最大初动能之比为1∶2,以 3 9. h表示普朗克常量,c表示真空中的光速,则此金属板的逸出功为() ℎc 3ℎc 3ℎc 2ℎλ A. B. C. D. 2λ 2λ 4λ c 某种金属材料,当用绿光照射时,有光电子从金属表面逸出,如果换用紫光照射该金属,光的 10. 强度减弱,则( ) A. 单位时间内逸出的光电子数减少,光电子的最大初动能减小 B. 单位时间内逸出的光电子数减少,光电子的最大初动能增大 C. 单位时间内逸出的光电子数增大,光电子的最大初动能减小 D. 单位时间内逸出的光电子数增大,光电子的最大初动能增大 某同学设计了如图所示的电路来研究光电效应现象,结点Q位于 11. 滑动变阻器的中点,初始状态时,滑动触头P也恰好位于滑动变 阻器的中点。实验过程中,当该同学用绿光照射光电管时,灵敏电 流计有示数,下列说法正确的是() A. 若换用紫光照射光电管,则电流计的示数一定增大 B. 若增大绿光的光照强度,则电流计的示数一定增大 C. 若将滑动触头P向右滑动,则电流计的示数一定不断增大 D. 若将滑动触头P向左滑动,则电流计的示数一定能减小为0 二、多选题 如图所示,电路中所有元件完好,光照射到光电管上,灵敏电流计中没 12. 有电流通过。其原因可能是() 更多资料添加微信号: 淘宝搜索店铺:乐知课堂 hiknow_007A. 入射光太弱 B. 入射光波长太长 C. 光照时间太短 D. 电源正、负极接反 在光电效应实验中,用频率为ν的光照射光电管阴极,发生了光电效应,下列说法正确的是( 13. ) A. 增大入射光的强度,光电流增大 B. 减小入射光的强度,光电效应现象消失 C. 改变频率小于ν的光照射,一定不发生光电效应 D. 改变频率大于ν的光照射,光电子的最大初动能变大 四种金属的逸出功如表所示,下列说法正确的是() 14. 金属 钙 钠 钾 铷 W /eV 3.20 2.29 2.25 2.13 0 A. 四种金属中,钙的截止频率最低 B. 逸出功就是使电子脱离金属所做功的最小值 C. 若某种光照射四种金属时均发生光电效应,则阴极金属为铷时对应的遏止电压最大 D. 若某种光照射钠时有光电子逸出,则增加入射光强度,从钠表面逸出的电子最大初动能变 大 下列说法中正确的是( ) 15. A. 两个轻核发生聚变反应,产生的新核的质量一定等于两个轻核的质量和 B. 在核反应中,比结合能小的原子核变成比结合能大的原子核时,会释放核能 C. 当用氢原子从n=2能级跃迁到n=1能级辐射的光照射某金属时有光电子逸出,则用从n=3 能级跃迁到n=1能级辐射的光照射该金属也一定会有光电子逸出 D. 氢原子从n=2跃迁到n=1能级辐射的光的能量为10.2eV,只要是能量大于10.2eV的光子 都能使处于基态的氢原子跃迁到激发态 在光电效应实验中,用频率为ν的光照射光电管阴极,发生了光电效应,下列说法正确的是() 16. A. 增大入射光的强度,饱和光电流增大 B. 减小入射光的强度,光电效应现象消失 更多资料添加微信号: 淘宝搜索店铺:乐知课堂 hiknow_007C. 改用频率小于ν的光照射,一定不发生光电效应 D. 改用频率大于ν的光照射,光电子的最大初动能变大 三、填空题 图甲为观测光电效应的实验装置示意图,已知实验中测得某种金属的遏止电压U 与入射频率ν C 17. 之间的关系如图乙所示,则根据图像可知,普朗克常量ℎ =__________,该金属的逸出功W 0 = __________;如果实验中入射光的频率为ν (ν >ν ),则产生的光电子的最大初动能E = 2 2 1 k __________(已知电子的电荷量为e,U 、ν 均为已知量)。 1 1 光电效应实验中,用波长为λ 的单色光A照射某金属板时,刚好有光电子从金属表面逸出.当 0 18. λ 波长为 0的单色光B照射该金属板时,光电子的最大初动能为________,A、B两种光子的动 2 量之比为________.(已知普朗克常量为h、光速为c) (1)用同一光电管研究a、b两种单色光产生的光电效应,得到光电流I与光电管两极间所加电 19. 压U的关系如图。则a光光子的频率____b光光子的频率(选填“大于”“小于”或“等于”); 且a光的强度____b光的强度(选填“大于”“小于”或“等于”)。 更多资料添加微信号: 淘宝搜索店铺:乐知课堂 hiknow_007(2)一个静止的原子核 ,衰变时放出一个质量为m 、速率为v 的粒子,同时产生一个质 1 1 量为m 的反冲新核 和一个光子,测得新核的速率为v 、光子与新核运动方向相同。已知 2 2 普朗克常量为h,写出该衰变的方程并_______求出光子的波长λ=____。 四、实验题 20. 如图所示是研究光电管产生的电流的电路图,A、K是光电管的两个电极,已知该光电管阴极 的极限频率为ν ,元电荷为e,普朗克常量为h。现将频率为ν(大于ν )的光照射在阴极上,则: 0 0 (1)阴极材料的逸出功等于________。 (2)将A、K间的正向电压从零开始逐渐增加,电流表的示数的变化情况是_______________。 (3)为了阻止光电子到达阳极,在A、K间应加上U =________的反向电压。 反 (4)下列方法一定能够增加饱和光电流的是() A.照射光频率不变,增加光强 B.照射光强度不变,增加光的频率 C.增加A、K电极间的电压 D.减小A、K电极间的电压 更多资料添加微信号: 淘宝搜索店铺:乐知课堂 hiknow_00721. 为了解释光电效应现象,爱因斯坦提出了“光子”的概念,并给出了光电效应方程,但这一观 点一度受到质疑,密立根通过下述实验来验证其理论的正确性,实验电路如图1所示。 (1)为了测量遏止电压U 与入射光频率的关系,实验中双刀双掷开关应向__________闭合。( 0 选填“上”或“下”) (2)如果实验所得U −v图象如图2所示,其中U 、v 、v 为已知量,元电荷带电荷量为e, 0 1 1 0 那么: ①只需将__________与普朗克常量h进行比较,若在误差许可的范围内二者相等,则证明“光 电效应方程”是正确的。 ②该实验所用光电管的K极材料的逸出功为__________。 更多资料添加微信号: 淘宝搜索店铺:乐知课堂 hiknow_007答案和解析 1.【答案】B 【解答】 A、根据爱因斯坦光电效应方程,增大黄光的照射强度,不能改变光电子的最大初动能,A错误; B、增大黄光的照射强度,入射光子数增多,则单位时间内出射的光电子数目将增多,B正确; C、红光频率低于黄光频率,不一定能产生光电效应,C错误; D、改用蓝光照射,入射光子数不一定增多,饱和光电流不一定增大,D错误。 2.【答案】C 【解答】 A、电子要从金属中挣脱出来,需要克服金属内正电荷对电子的吸引,而不是金属表面层内的阻碍, 故A错误; B、通常认为一个电子只能吸收一个光子,如果入射光很弱,光子的能量不足以克服电子的逸出功, 则无论照射多长时间都没有电子逸出,故B错误; C、对于同种颜色的光产生光电效应时,光越强,光子越多,则逸出的光电子越多,饱和电流也越 大,故C正确; D、电子吸收光子能量后形成光电子,根据广电效应方程可知光电子逸出时的初动能 1 ,因为入射光频率不同,故光电子逸出时的初动能 mv2 可能不同,故D错 2 m 误。 3.【答案】B 【解答】 A.发生光电效应的条件时入射光的频率大于极限频率与光强无关,A错误; C.由图可知,甲的饱和电流大于乙的饱和电流,而光的频率相等,所以甲光的光强大于乙光的光强, C错误; 1 BD.根据eU = mv2 = ℎν−W,入射光的频率越高,对应的截止电压U 越大,因此乙光的频 截 2 m 截 率小于丙光的频率,故光电流恰为零,此时光电管两端加的电压为截止电压,对应的光的频率为截 更多资料添加微信号: 淘宝搜索店铺:乐知课堂 hiknow_0071 止频率,可知,乙光对应的截止频率小于丙光的截止频率,根据eU = mv2 = ℎν−W,乙光的 截 2 m 截止电压等于甲光的截止电压,所以甲光对应的光电子最大初动能等于乙光的光电子最大初动能, 故B正确,D错误。 故选B。 4.【答案】C 【解答】 A.对于任何一种金属都存在一个极限频率,入射光的频率必须大于这个频率,才能发生光电效应, 故A错误; B.根据发生光电效应的条件,任何一种金属都有一个极限频率,低于这个频率的光不能使它发生光 电效应,故B错误; C.入射光频率越高,逸出光电子的最大初动能越大,故C正确; D.入射光子的频率越大,产生的光电子的最大初动能也越大,与入射光的强度无关,故D错误。 5.【答案】A 【解答】 A.康普顿在研究石墨中的电子对X射线的散射时发现,有些散射光的波长比入射光的波长略长,故 A正确; B.康普顿效应表明光子不仅具有能量,还具有动量,故B错误; C.光电效应和康普顿效应都揭示了光的粒子性,故C错误; D.根据光电效应方程E =eU = ℎν−W ,知遏止电压与入射光的频率、逸出功有关,与入射光的 km c 0 光照强度无关,故D错误; 6.【答案】B 7.【答案】B 【解答】 1 A.因逸出的光电子最大速度之比为1:2,由:E = mv2 可知,E :E =1:4,故A错误; k 2 k1 K2 2ℎν B.根据爱因斯坦光电效应方程可知E = ℎν−W,E = ℎ·2ν−W,解得:W = ,故B正确; K1 K2 3 2ν C.根据爱因斯坦光电效应方程可知0= ℎν −W,解得该金属的截止频率ν = ,故C错误; c c 3 更多资料添加微信号: 淘宝搜索店铺:乐知课堂 hiknow_007ν ν D.用频率为 的单色光照射该金属时,因 <ν ,所以不能满足光电效应发生条件,因此不能发生 2 2 c 光电效应,故D错误。 8.【答案】A 【解析】解:A、因斯坦用光子说成功解释了光电效应,故A正确; B、发生光电效应的条件是入射光的频率大于金属的极限频率,与入射光的强度与照射的时间无关, 故B错误; C、光电效应说明光具有粒子性,并不是波动性,故C错误; D、根据光电效应方程E = ℎν−W 知,最大初动能与光子频率成一次函数关系,随照射光的频 Km 0 率增大而增大,不是成正比关系,故D错误; 9.【答案】A 【解答】 ℎc 光子能量为:E= ① λ ℎc 根据爱因斯坦光电效应方程可知光电子的最大初动能为:E = −W ② km λ 2 根据题意:λ =λ,λ = λ,E :E =1:2 ③ 1 2 3 km1 km2 ℎc 联立①②③可得逸出W = ,故BCD错误,A正确。 2λ 10.【答案】B 【解答】 根据光电效应方程E = ℎν−W 得,光的强度不影响光电子的最大初动能,对某种特定的金属, km 0 光电子的最大初动能与入射光的频率有关,入射光的强度影响单位时间内发出光电子的数目。紫光 的频率较大,所以光电子的最大初动能增大;光的强度减弱,单位时间内逸出的光电子数目减少, 故ACD错误,B正确。 11.【答案】B 【解析】解:A、光的强弱才影响单位时间内发出光电子的数目,所以换用紫光照射光电管,则电 流计的示数不一定增大。故A错误; 更多资料添加微信号: 淘宝搜索店铺:乐知课堂 hiknow_007B、增大入射光强度则单位时间内产生的光电子增加,所以发生了光电效应时,保持滑动变阻器触 头位置不变,若增大绿光的光照强度,则电流计的示数一定增大。故B正确; C、将滑动触头P向右滑动,光电管两侧接入的是正向电压,当滑动到某一位置时,若电路中的光 电子已经达到了最大饱和光电流,则滑动变阻器的触头继续向右滑动,电流表的示数可能不发生变 化。故C错误; D、将滑动触头P向左滑动,光电管两侧接入的是反向电压,则电流计的示数一定能减小,但只有 当反向电压大于截止电压时,电流才能减小到0.故D错误。 12.【答案】BD 13.【答案】AD 【解答】 A.根据爱因斯坦光电效应分析得,增大光强,射出的光电子数目增多,则光电流增大,故A正确; B.是否发生光电效应与光强无关,故B错误; C.根据光电效应方程:ℎν−W =E ,只要照射光的频率超过了截止频率都会发生光电效应,用频 0 k 率为ν的光照射光电管阴极,发生了光电效应,现改变频率小于ν的光照射,有可能仍大于截止频 率而发生光电效应,故C错误; D.根据光电效应方程:ℎν−W =E ,增大频率,光电子的最大初动能增大,D正确。 0 k 14.【答案】BC 【解答】 A.依据W = ℎν ,可知,四种金属中,铷的极限频率最小,故A错误; 0 0 B.由逸出功的定义可知,逸出功就是使电子脱离金属所做功的最小值,故B正确; C.依据光电效应方程eU=E = ℎν−W ,若某种光照射四种金属时均发生光电效应,由于铷的逸 km 0 出功最小,则铷逸出电子的最大初动能最大,则遏止电压也最大,故C正确; D.光电效应方程E = ℎν−W ,光电子的最大初动能与入射光的强度无关,故D错误。 km 0 15.【答案】BC 【解答】 A.两个轻核发生聚变反应,释放能量,根据爱因斯坦质能方程知,质量亏损,故A错误; 更多资料添加微信号: 淘宝搜索店铺:乐知课堂 hiknow_007B.在核反应中,由比结合能小的原子核变成比结合能大的原子核会释放核能,故B正确; C.当用氢原子从n=2能级跃迁到n=1能级辐射的光照射某金属时有光电子逸出,用从n=3能级跃迁 到n=1能级辐射的光的能量大于氢原子从n=2能级跃迁到n=1能级辐射的光的能量,所以用从n=3 能级跃迁到n=1能级辐射的光照射该金属也一定会有光电子逸出,故C正确; D.由低能级向高能级跃迁时,吸收光子的能量需等于两能级间能量差,所以能量大于10.2eV的光 子不一定能使处于基态的氢原子跃迁到激发态,故D错误。 16.【答案】AD 【解答】A.增大入射光的强度,单位时间内照到单位面积上的光子数增加,光电流增大, A正确; B.减小入射光的强度,只是光电流减小,光电效应现象是否消失与光的频率有关,而与光的强度无 关, B错误; C.改用频率小于ν的光照射,但只要光的频率大于极限频率ν 仍然可以发生光电效应, C错误; 0 1 D.由爱因斯坦光电效应方程ℎν−W = mv2 得:光频率ν增大,而W 不变,故光电子的最大初 逸 2 逸 动能变大, D正确。 eU eU 17.【答案】 1 ;eU ; 1 (ν −ν ) ν 1 v 2 1 1 1 【解答】 由图象可知,U = ℎν − W 0知图线的斜率 U 1= ℎ ,那么普朗克常量ℎ = eU 1.当遏止电压为零时, c e e ν e ν 1 最大初动能为零,则入 射光的能量等于逸出功,所以W = ℎν =eU ;如果实验中入射光的频率为ν (ν >ν ),根据光电 0 0 1 2 2 1 效应方程 eU E = ℎν−W = ℎν −eU = 1 (ν −ν ) km 0 2 1 v 2 1 1 更多资料添加微信号: 淘宝搜索店铺:乐知课堂 hiknow_007ℎc 18.【答案】 1∶2 λ 0 c c c 【解析】[解析]由题意可知,ℎ =W,E =2ℎ −W = ℎ ;光子的动量与其波长成反比,所 λ k λ λ 0 0 0 以两种光子动量之比为1∶2. ℎc [答案] 1∶2 λ 0 19.【答案】(1)大于;大于; ℎ ; m v −m v 1 1 2 2 求得波长。 【解答】 (1)由题意可得a光照射光电管时遏止电压大,使其逸出的光电子最大初动能大,所以a光光子的 频率大;由图可知,a光的饱和光电流较大,因此a光的光强大于b光; (2)在衰变和核反应方程中遵循质量数守恒、电荷数守恒,所以生成物中粒子的质量数为4,电荷 数为2,即α粒子,该衰变方程为 在衰变和核反应中另外遵循动量守恒,根据动量守恒(以v 的方向为正方向) 1 ℎ 0=m v −m v − , 1 1 2 2 λ ℎ 得λ= 。 m v −m v 1 1 2 2 故答案为:(1)大于;大于; ℎ ; 。 m v −m v 1 1 2 2 ℎν−ℎν 20.【答案】(1)ℎν ; (2)逐渐增大,直至保持不变; (3) 0;(4)A 0 e 更多资料添加微信号: 淘宝搜索店铺:乐知课堂 hiknow_007【解答】 (1)由图可知,K是阴极,A是阳极,依据光电效应方程:E = ℎν−W ,当E =0时,入射光的 km 0 km 能量等于阴极材料的逸出功,则有:阴极材料的逸出功等于ℎν ; 0 (2)将A、K间的正向电压从零开始逐渐增加,电流表的示数的变化情况是先渐渐增大,当达到饱 和电流时,则不变; (3)由动能定理得−eU =0−E 反 K ℎν−ℎν 所以U = 0; 反 e (4)A.照射光频率不变,增加光强,则入射光的光子数目增多,导致光电流的饱和值增大,故A正 确; B.照射光强度不变,增加光的频率,则入射光的光子数目减少,导致光电流的饱和值减小,故B错 误; C.增加A、K电极间的电压,会导致光电流增大,但饱和值不变,故C错误; D.减小A、K电极间的电压,会导致光电流减小,但饱和值不变,故D错误; 故选:A。 ℎν−ℎν 故答案为:(1)ℎν ; (2)逐渐增大,直至保持不变; (3) 0;(4)A。 0 e 21.【答案】(1)下 eU eU (2)① 1 ;② 1 ⋅v v −v v −v 0 1 0 1 0 【解答】(1)测量遏止电压需要将阴极K接电源的正极,可知实验中双刀双掷开关应向下闭合。 ℎ ℎ (2)①根据爱因斯坦光电效应方程:E = ℎv−W 由动能定理:eU=E 得:U = v − v ,结 k 0 k 1 e 1 e 0 U eU 合图象知:k= ℎ = 1 ;解得,普朗克常量:ℎ = 1 ; e v −v v −v 1 0 1 0 更多资料添加微信号: 淘宝搜索店铺:乐知课堂 hiknow_007eU ②截止频率为v ,则该金属的逸出功:W = ℎv = 1 ⋅v 。 0 0 0 v −v 0 1 0 更多资料添加微信号: 淘宝搜索店铺:乐知课堂 hiknow_007