当前位置:首页>文档>化学反应速率和限度1_高化_2025春-人教版高中化学_02新版高中化学必修二_1.课件+教案_6.2化学反应速率和限度第一课时

化学反应速率和限度1_高化_2025春-人教版高中化学_02新版高中化学必修二_1.课件+教案_6.2化学反应速率和限度第一课时

  • 2026-04-02 03:35:11 2026-04-02 03:35:11

文档预览

化学反应速率和限度1_高化_2025春-人教版高中化学_02新版高中化学必修二_1.课件+教案_6.2化学反应速率和限度第一课时
化学反应速率和限度1_高化_2025春-人教版高中化学_02新版高中化学必修二_1.课件+教案_6.2化学反应速率和限度第一课时
化学反应速率和限度1_高化_2025春-人教版高中化学_02新版高中化学必修二_1.课件+教案_6.2化学反应速率和限度第一课时
化学反应速率和限度1_高化_2025春-人教版高中化学_02新版高中化学必修二_1.课件+教案_6.2化学反应速率和限度第一课时
化学反应速率和限度1_高化_2025春-人教版高中化学_02新版高中化学必修二_1.课件+教案_6.2化学反应速率和限度第一课时
化学反应速率和限度1_高化_2025春-人教版高中化学_02新版高中化学必修二_1.课件+教案_6.2化学反应速率和限度第一课时
化学反应速率和限度1_高化_2025春-人教版高中化学_02新版高中化学必修二_1.课件+教案_6.2化学反应速率和限度第一课时
化学反应速率和限度1_高化_2025春-人教版高中化学_02新版高中化学必修二_1.课件+教案_6.2化学反应速率和限度第一课时
化学反应速率和限度1_高化_2025春-人教版高中化学_02新版高中化学必修二_1.课件+教案_6.2化学反应速率和限度第一课时
化学反应速率和限度1_高化_2025春-人教版高中化学_02新版高中化学必修二_1.课件+教案_6.2化学反应速率和限度第一课时
化学反应速率和限度1_高化_2025春-人教版高中化学_02新版高中化学必修二_1.课件+教案_6.2化学反应速率和限度第一课时

文档信息

文档格式
doc
文档大小
0.354 MB
文档页数
7 页
上传时间
2026-04-02 03:35:11

文档内容

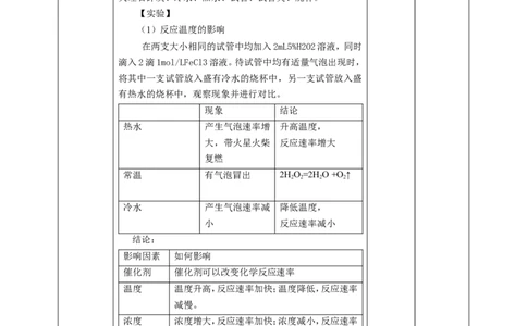
《化学反应的速率和限度》第一课时教学设计 课题 《化学反应的速 单元 6 学科 化学 年级 高一 率和限度》第 一课时 本节教学内容是人教版高中化学必修第二册第六章《化学反应与能量》第二节《化学反 应的速率和限度》的第一课时。本节主要学习化学反应速率的概念、影响化学反应速率的因 素,了解控制反应条件在生产生活和科学研究中的作用。从另一个角度研究化学反应。探讨 人类面对具体的化学反应要考虑的两个基本问题:外界条件对化学反应速率和反应限度的 影响。人类要利用和控制化学反应,如提高燃料的利用率,必须了解这些问题。本节内容是 对前面两节内容的拓展和延伸,通过学习使学生对化学反应特征的认识更深入,更全面,在 头脑中建立起一个有关化学反应与能量的完整而又合理的知识体系,本节教材是高中化学 教材 学习的重点,也是难点。 分析 本节教学内容从日常生活中学生熟悉的大量化学现象和化学实验入手,引出反应速率 的概念。在此基础上又通过实验探究,总结影响化学反应速率的因素。这部分内容是后面学 习化学反应限度概念的基础。理解反应速率的概念并不难,难的是通过设计、完成实验来理 解化学反应速率的影响因素。 本节安排了“化学反应速率”,“影响化学反应速率的因素”,这两部分内容。学生通 过学习这部分知识,掌握化学反应速率的计算以及反应过程中反应速率和系数的关系,并 且能够对化学反应速率能够应用。 宏观辨识与微观探析:通过对实验现象的观察和原因探究,培养学生严谨细致的科学态度 和质疑精神,通过同组合作实验和全班共同交流培养合作精神和与人沟通交流分享的精 神,在影响化学反应速率的因素的学习中知道其根本原因。 证据推理与模型认知:通过在化学实验和日常生活中的现象,理解反应速率的概念及其表 教学目 示方法,培养实验观察能力及分析探究能力;通过体验科学探究的过程和化学研究的基本 标与核 方法,培养自主学习的能力。 心素养 科学探究与创新意识:从现象和结构出发,设计探究方案,探究影响化学反应速率的因素, 在探究中互利合作,培养团队精神。 科学精神与社会责任:激发学生透过现象探究本质的兴趣,尊重科学,认真学习科学的学习 方法;通过参与探究过程,培养自身严谨的科学态度和辩证分析能力。 重点 化学反应速率的概念及影响化学反应速率的因素。 难点 教学过程 教学环节 教师活动 学生活动 设计意图 导入新课 你了解这些反应进行的快慢吗? 炸药爆炸,快;离子反应,快 ;金属锈蚀,慢;塑料老化, 慢;食物腐败,慢;溶洞形成,慢。在化学上是如何反映化学反 应快慢的? 讲授新课 第二节化学反应的速率和限度 一、化学反应速率 1.定义:化学反应速率用单位时间(如每秒,每分,每小 时)内反应物浓度的减小或生成物浓度的增大来表示。(物质 的量浓度) 计算式:V=△c/△t,反应速率单位:mol/(L•min)或mol/(L •s)化学反应速率的特点一 ①化学反应速率是标量,只取正值。 ②化学反应速率有瞬时反应速率和平均反应速率,以上 所表示的是某段时间内的平均反应速率。 ③化学反应速率只适用于气体或溶液,固体或纯液体的 浓度可视为常数,并不适用。 练习巩固: 在 N + 3H 2 NH 反应中,自开始至2秒,氨 2 2 3 的浓度由0变为0. 6 mol/L,则以氨气表示的化学反应速率 是多少? v(NH) =△c (NH ) /△t=(0. 6 – 0 )mol/L/2s= 0.3mol/(L·s) 3 3 2.化学反应速率的特点二 反应4NH +5O 4NO+6H O 在5升的密闭容器中 3 2 2 进行,30秒后,NO 的物质的量增加了0.3mol,此反应的平均 反应速率用NO来表示为多少? v(NO)=0.002mol/L·s 问题1:若用O 的浓度变化来表示此反应速率是多少? 2 若用NH 来表示呢? 3 v(O )=0.0025mol/L·s v(NH )=0.002mol/L·s 2 3 问题2:此反应化学反应速率用不同物质表示为什么数 值不同?数值上有何规律? 特点:①同一反应,可用不同物质在单位时间内浓度的变 化来表示,但必须指明是用哪种反应物或哪种生成物来表示。 ②用不同物质在单位时间内浓度变化表示时,速率比等 于方程式中的系数比。例如:在反应aA + bB == cC + dD中, v(A):v(B):v(C):v(D) == a : b : c : d ③均取正值,且是某一段时间内的平均速率。 练习: ①在一定条件下,mA+nB=pC的反应中,各物质的化学 反 应 速 率 为 V(A)=amol·L-1·s-1,V(B)=a/2mol·L-1·s-1, V(C)=amol·L-1·s-1, 则该反应的化学方程式是:2A+B=2C ②反应A + 3B = 2C + 2D 在四种不同条件下的反应速率 为 : (1)ν(A)=0.3mol/(L·s ) ; (2) ν(B)=0.6mol/(L·s) ; (3) ν(C)=0.4mol/(L·s);(4) ν(D)=0.45mol/(L·s)。 则该反应速率的快慢顺序为:(1)>(4)>(2)=(3)。 二、影响化学反应速率的因素 1.§化学反应速率是由反应物的性质决定的 ---- 内因是主 要因素。 在相同条件下,等质量(金属颗粒大小相同)的下列金属与足量1mol/L 盐酸反应时,速率最快的是( ) A、 镁 B、 铝 C 、钠 D、 铁 答案为:C 2.探究----影响化学反应速率的因素 【问题】我们已经知道催化剂可以影响化学反应速率, 此外还有哪些条件会影响化学反应的速率? 【假设】影响化学反应速率的因素可能有反应温度、反应 物浓度等。 【用品】5%H O 溶液、1mol/LFeCl 溶液、0.1mol/L盐酸、 2 2 3 大理石碎块、冷水、热水、试管、试管夹、烧杯。 【实验】 (1)反应温度的影响 在两支大小相同的试管中均加入2mL5%H2O2溶液,同时 滴入2滴1mol/LFeCl3溶液。待试管中均有适量气泡出现时, 将其中一支试管放入盛有冷水的烧杯中,另一支试管放入盛 有热水的烧杯中,观察现象并进行对比。 现象 结论 热水 产生气泡速率增 升高温度, 大,带火星火柴 反应速率增大 复燃 常温 有气泡冒出 2HO=2H O +O ↑ 2 2 2 2 冷水 产生气泡速率减 降低温度, 小 反应速率减小 结论: 影响因素 如何影响 催化剂 催化剂可以改变化学反应速率 温度 温度升高,反应速率加快;温度降低,反应速率 减慢。 浓度 浓度增大,反应速率加快;浓度减小,反应速率 减慢。 【问题与讨论】 影响化学反应速率的因素还可能有哪些?请选择其中一 个因素,设计实验验证方案,与同学交流。 实验步骤:在2支试管里分别加入粉碎了的大理石和没有 粉碎的大理石,然后分别滴入5mL0.1mol/L的HCl,对比观察 现象,将你看到的现象记录下来。结论:粉碎的大理石产生气 体快,说明物质的表面积可以影响反应速率。 方法引导------变量控制(课本45页) 科学研究中,注意试验时,要控制单一变量。大量实验事实和科学研究表明:一般条件下,当其他条 件相同时,增大反应物浓度,化学反应速率增大,降低反应物 浓度,化学反应速率减小;升高温度,化学反应速率增大,降 低温度,化学反应速率减小;催化剂可以改变化学反应速率。 对于气体来说,增大压强(减小容器体积)相当于增大反 应物浓度,化学反应速率增大;减小压强(增大容器体积)相 当于减小反应物浓度,化学反应速率减小。 3.影响化学反应速率的因素 内因:反应物本身的性质(最主要因素) 外因: 浓 度:浓度大,反应速率快 温 度:温度高,反应速率快 催化剂:一般加快反应速率 压 强:压强大,反应速率快 固体的表面积 反应物的状态等 (1)温度对化学反应速率的影响 规律:当其它条件不变时,升高温度,化学反应速率增 大。降低温度,化学反应速率减小。 实验测得,温度每升高10度,化学反应速率通常增大原 来的2~4倍。 注意:温度对反应速率的影响不受反应物状态的限制。 (2)催化剂对化学反应速率的影响 规律:催化剂能改变化学反应的速率。 有的催化剂能加快化学反应的速率,叫正催化剂;有的催 化剂能减慢化学反应速率,叫负催化剂。在实践中,如没有特 殊说明,凡说催化剂都是指正催化剂。 (3)浓度对化学反应速率的影响 规律:当其它条件不变时,增大反应物的浓度,化学反应速 率增大。减小反应物的浓度,化学反应速率减慢。 (4)固体反应物的表面积对化学反应速率的影响 规律:当其它条件不变时,增大固体反应物的表面积,化学 反应速率增大。减小固体反应物的表面积,化学反应速率减 慢。 思考与讨论: 下列调控反应速率的措施或实验中,分别利用或体现了 哪些影响反应速率的因素? 1.向炉膛内鼓风,用煤粉代替煤块可以使炉火更旺。 增大接触面积 2.把食物放在冰箱里,在糕点包装内防治除氧剂可以延 长食品保质期。温度越高,食物腐败变质的速率越快,电冰箱能提供较低 的温度,减缓食物的腐败;除氧剂减少氧气含量,等于减少反 应物浓度,减缓食物腐败。 3.实验室通常要将两种块状或颗粒状的固体药品研细, 并混匀后再进行反应。原因是什么? 能增大反应物的接触面积,使反应物充分接触,使反应速 率加快。 4.镁在空气中和在纯氧中反应的剧烈程度明显不同。 增大反应物浓度。 课堂练习: 1.1. ① 在某一化学反应中,生成物B的浓度在5s内从 0.5mol/L 变成 2.0mol/L,在这 5s 内 B 的化学反应速率为 _________。 ② 一个5L的容器中,盛入8.0mol某气体反应物,5min 后,测得这种气体反应物还剩余6.8mol,这种反应物的化学 反应速率为_______________。 答案为:0.3mol/(L·S);0.048mol/(L·min)。 2.已知 4NH +5O 4NO+6H O,则下列关系式 3 2 2 正确的是( ) A.4/5V(NH )=V(O) 3 2 B. 4/5V(NH )=V(HO) 3 2 C. 5/6V(O)=V(H2O) 2 D. 4/5V (O )=V(NO ) 2 答案为:D 3.(课本49页第3题)下列措施中,不能增大化学反应速 率的是( ) A、Zn与稀硫酸反应制取H 时,加入蒸馏水 2 B、Al在O 中燃烧时生成Al O,用铝粉代替铝片 2 2 3 C、CaCO 与稀盐酸反应生成CO 时,适当升高温度 3 2 D、KClO 分解制取O 时,添加少量MnO 3 2 2 答案为:A [解析]A、减小了稀硫酸浓度,反应速率减小; B、增大了接触面积,反应加快; C、温度升高,反应加快; D、加入催化剂,反应加快 4 .为了研究碳酸钙与稀盐酸反应的反应速率,一位同学 通过实验测定反应中生成的CO2气体体积随反应时间变化的 情况,绘制如图曲线。请分析讨论以下问题。试分析O~t 三个 3 时间段里,反应速率不同的可能原因(该反应是放热反应)。【解析】开始时C(H+)大,该反应的反应速率大; t —t 由于 1 2 反应放热温度升高,所以速率迅速增大;最后是因为C(H+)减小 了,反应速率减慢. 5.下列四种X溶液均能与盐酸反应,其中反应最快的是( ) A.10℃ 20mL 3mol/L的X溶液 B.20℃ 30mL 2mol/L的X溶液 C.20℃ 10mL 4mol/L的X溶液 D.10℃ 10mL 2mol/L的X溶液 答案为:C 【解析】浓度大,温度高反应快。 6.(双选)在反应4A(s)+ 3B(g)=2C(g) + D(g)中,经 2min,B的浓度减少0.6mol •L-1,对此反应速率的表示正确的 是( ) A.用A表示的反应速率为0.4mol •L-1 •min-1 B.分别用B、C、D表示的反应速率其比值为3:2:1 C.B在2min末的反应速率是0.3mol •L-1 •min-1 D.B在2min内的平均反应速率是0.3mol •L-1 •min-1 答案为:BD 7.在2A+B 3C+4D反应中,下列各表示该反应 的速度最快的是 ( ) A.v(A)=0.4mol/(L·min) B.v (B)=0.4mol/(L·min) C.v (C)=0.9mol/(L·min) D.v (D)=1.2mol/(L·min) 答案为:B 【解析】根据化学反应速率和系数成正比进行计算。 课堂小结 一、化学反应速率 定义:化学反应速率用单位时间(如每秒,每分,每小时) 内反应物浓度的减小或生成物浓度的增大来表示。(物质的量 浓度) 计算式:V=△c/△t,反应速率单位:mol/(L•min) 或mol/(L •s) 二.影响化学反应速率的因素 内因:反应物本身的性质(最主要因素) 外因: 浓 度:浓度大,反应速率快 温 度:温度高,反应速率快 催化剂:一般加快反应速率 压 强:压强大,反应速率快 固体的表面积 反应物的状态等 板书 一、化学反应速率 1. 化学反应速率定义。 2. 化学反应速率的特征 二. 影响化学反应速率的因素 1.化学反应速率是由反应物的性质决定的 ---- 内因是主 要因素。 2.探究----影响化学反应速率的因素 3.影响化学反应速率的因素