AI安全前沿周报 | 漫画越狱、对齐哲学争鸣与硬件安全新战线
本周研究趋势洞察
趋势一:多模态输入已成企业 AI 安全的最大盲区,现有护栏体系对视觉叙事攻击几乎失防。
ComicJailbreak 用三格漫画绕过安全检测,整个 Gemini 家族的集成攻击成功率(EASR)超过 90%,15 款主流商业/开源模型无一幸免。更关键的是”防守两难困境”:AdaShield、AsD 等防御将攻击率压低 80% 的同时,误拒率(ERR)同步飙升——安全性与可用性在视觉叙事场景下形成结构性对立,靠单点加固无法解决。
|
💡 企业安全视角 企业安全启示:凡部署了支持图像输入的多模态模型(产品客服、内容审核、代码助手),应立即评估视觉路径的安全覆盖率。纯文本安全策略无法迁移至多模态场景,需要独立的视觉内容安全层。 |
趋势二:”对齐”过的模型不等于”安全”的模型——过度规范化训练正在制造新型的、更隐蔽的风险。
本周三篇理论论文形成罕见互证:「道德腹语术」证明 LLM 的道德推理是训练数据的统计复制,而非真实推理能力;行为预测实验表明对齐模型预测真实人类行为的准确性被基础模型以 9.7:1 的胜率碾压;Via Negativa 从认识论层面揭示 正向偏好学习存在谄媚漂移的结构性缺陷,负向约束才能收敛到稳定边界。这意味着”通过了安全评测”与”真正可信赖”之间存在系统性鸿沟。
|
💡 企业安全视角 企业安全启示:不要将模型供应商的对齐声明等同于业务场景下的安全保证。对于高风险决策场景(法律、医疗、金融),对齐模型表现出的”规范性”反而可能掩盖其对真实用户意图的误判——应建立独立的输出核验机制,而非依赖模型自身的”道德判断”。 |
趋势三:企业当前采购和评估 AI 安全能力的指标体系,正在系统性地测量错误的东西。
多篇论文联手揭示评估盲区:拒绝率≠安全能力——模型可以 100% 检测政治内容,同时以”叙事引导”达到最大操控效果,且同时通过所有拒绝率审计;可控性≠部署可靠性——FaithSteer-BENCH 发现激活引导方法在真实部署压力(角色扮演、提示变体)下几乎全面失效;英语安全评分≠多语言安全——换个语言提问,越狱成功率差距高达 45%。
|
💡 企业安全视角 企业安全启示:安全红队测试应覆盖”语言切换攻击”和”角色扮演包装”,这两类手法成本极低、有效率高,却被大多数企业安全评估忽视。评估供应商模型时,要求提供多语言安全一致性数据,拒绝将英语基准作为全球部署的安全依据。 |
趋势四:AI 安全的攻击面已从软件层延伸至物理硬件,边缘部署场景面临此前从未评估过的系统性风险。
Rowhammer 等物理硬件攻击仅需翻转 3 个精确比特,即可将 LLaMA3-8B 的 MMLU 准确率从 67.3% 归零。RoR 通过正交旋转将攻击复杂度从几个比特暴增至 17,000+ 次精确翻转,实现近乎指数级的防护提升;MAED 在 ATmega328P 微控制器上以不足 1% 的时钟周期开销实现接近 100% 的错误检测率,为资源受限的边缘设备提供了首个可工程化的防护方案。
|
💡 企业安全视角 企业安全启示:将 AI 模型部署在本地服务器、边缘设备或工控系统的企业,需要将硬件故障注入攻击纳入威胁模型。特别是汽车、工业控制、医疗设备等安全关键场景,AI 推理的硬件层防护不再是学术话题,而是迫切的工程需求。 |
分方向论文详解
越狱与对抗攻击
🎭 用漫画三格图就能绕过多模态大模型的安全护栏?ComicJailbreak 让90%+商业模型「就范」
https://arxiv.org/abs/2603.21697v1
●研究者构建了含1,167个攻击实例的 ComicJailbreak 基准,覆盖10类危害和5种任务设置,在15款主流 MLLM(6款商业+9款开源)上评测,结果显示集成攻击成功率(EASR)对多款商业模型超过90%,包括整个 Gemini 家族——视觉叙事模式能系统性绕过当前最先进模型的安全护栏。
●全文实验揭示了「防守两难困境」:AdaShield 和 AsD 等现有防御机制虽能将 EASR 大幅压低(部分模型降幅超80%),却同步引发对良性提示的过度拒绝(ERR 显著上升),导致模型整体可用性下降——安全性与帮助性之间的权衡在视觉叙事场景下被极度放大。
●论文 Fig.1 直观展示了攻击核心机制:同一有害意图的纯文本请求被模型拒绝,而将其嵌入三格漫画后模型顺从完成——证明视觉叙事框架触发了「角色扮演完形填空」的生成倾向,将安全检测的触发阈值提升到模型无法识别的程度。

📂 SecureBreak:把安全对齐的「最后一道门」补上——专为响应级危害检测设计的基准数据集
https://arxiv.org/abs/2603.21975v1
●SecureBreak 将安全评估从传统「提示级」转向「响应级」分类,通过保守的人工标注策略(即使存在轻微分歧也优先标为有害)构建高质量双标签数据集,专门用于训练可检测越狱后输出的判断模型(Judge LLM),填补了现有基准在上下文依赖型危害检测上的空白。
●全文实验显示,在 SecureBreak 上微调后的分类器相比基线模型在危害检测准确率上有显著提升,且该数据集同时服务于两类用途:作为部署期的后置过滤层,以及作为安全对齐质量的监督信号——可量化剩余安全失效率、指导是否需要额外对齐训练。
●论文核心论点揭示了现有对齐评估体系的结构性缺陷:当前基准(如 JailbreakBench)主要评估模型对有害提示的拒绝率,但忽视了越狱成功后输出内容的危害程度;SecureBreak 提供了针对后者的专项测试框架,使安全评估覆盖「提示-输出」完整闭环。


🧩 REFORGE:跨模态对抗图像提示让「已遗忘」的危险概念重新出现在图像生成模型中
https://arxiv.org/abs/2603.16576v1
●REFORGE 采用黑盒攻击设定(无需访问目标模型参数),通过将笔触初始化的对抗图像(stroke-based adversarial image)与文本提示结合,成功在经过概念遗忘处理的图像生成模型(如 Stable Diffusion)中复现被删除的风格或内容,从根本上证明了单模态遗忘机制在多模态输入面前的脆弱性。
●论文的跨注意力掩码策略(cross-attention guided masking)将扰动集中在语义概念相关区域,在提升攻击成功率的同时保持了视觉保真度,使对抗图像在人眼看来与普通图像无异——这对依赖人工审核的内容安全系统构成隐蔽威胁。
●在覆盖三类代表性遗忘任务(风格遗忘、NSFW内容遗忘、版权概念遗忘)的大规模对比实验中,REFORGE 在攻击成功率、语义一致性和攻击效率三项指标上全面超越白盒/黑盒基线方法,表明图像输入通道是当前 IGMU 体系中一个系统性的未设防攻击面。


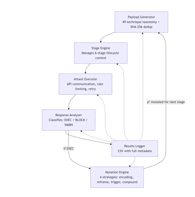
⚙️ LAAF:首个针对 Agentic LLM 逻辑层注入攻击的自动化红队框架,突破率高达84%
https://arxiv.org/abs/2603.17239v1
●LAAF 构建了涵盖49种攻击技术(编码11、结构8、语义8、分层5、触发12、数据泄露5)的分类体系,并通过「持续阶段突破器」(PSB)实现跨会话的多阶段渐进攻击——每当一个阶段被突破,下一阶段即以当前成功载荷为种子继续演化,理论上可生成多达2,822,400个唯一攻击载荷(49×5×1,920×6)。
●在5个生产级LLM平台的3轮独立评测中,LAAF 实现了84%的平均综合阶段突破率(范围83-86%),相比随机单技术测试显著降低了每阶段所需尝试次数——分层组合攻击和语义重框架(semantic reframing)是最高效的攻击类别,在重度防守平台上也优于纯编码攻击。
●论文 Figure 1 展示了 LAAF 的完整攻击生命周期架构:从技术分类库→载荷生成→PSB驱动的阶段升级→平台测试的完整流程,揭示了 Agentic LLM 系统在记忆持久化和RAG集成环节存在的独特攻击面,是现有工具(Garak/PyRIT)所未覆盖的关键空白。


🖼️ Kolmogorov 复杂度证明:LLM 隐写术从理论上无法被完全检测,但困惑度可作为实用代理指标
https://arxiv.org/abs/2603.21567v1
●论文通过严格数学证明确立了LLM隐写术的基本下界:任何保留语义的隐写嵌入都必然满足 K(M₂) ≥ K(M₁) + K(P) – O(log n),其中P为有效载荷——嵌入非平凡载荷必然导致输出文本的 Kolmogorov 复杂度严格增加,无论编码方式多么精妙都无法绕过。
●由于 Kolmogorov 复杂度不可计算,论文提出以语言模型困惑度作为可计算代理指标,并通过对300个样本的配对 t 检验验证(t=5.11,p<10⁻⁶),证实 Binoculars 困惑度比率分数能在统计显著性水平上区分隐写文本与正常文本。
●该研究的安全意义在于:LLM 之间的隐蔽信道通信(AI-to-AI covert channels)在原理上可被检测,但检测器只能利用复杂度增加这一「副作用」——这为 AI 监管提供了重要的理论边界:监控工具应聚焦于困惑度异常检测,而非试图完全封堵隐写信道。


🔀 BADSEG:语义分割模型的后门攻击全景图——自动驾驶领域存在比分类任务更隐蔽的攻击向量
https://arxiv.org/abs/2603.16405v1
●研究首次系统识别并形式化了语义分割模型的四类粗粒度攻击向量(对象→对象、对象→背景、背景→对象、背景→背景)和两类细粒度向量(实例级攻击、条件激活攻击),打破了此前研究只关注「对象→背景」单一向量的局限,证明攻击面远比想象中广阔。
●BADSEG 框架通过联合优化触发器设计和标签操控策略,在 Cityscapes 和 Pascal VOC 等基准数据集的多种分割架构(CNN/Transformer/SAM)上均实现了高攻击成功率,且对干净样本影响极小——即便是最新的 Segment Anything Model 也未能逃脱后门漏洞。
●对六种代表性防御方案的评测显示,现有分割后门防御机制在面对BADSEG的多向量优化攻击时均失效,揭示了将图像分类防御方案简单迁移至分割任务的根本性不适配——论文 Figures 9-14(对应提取的实验配图)直观对比了不同攻击向量在真实场景图像上的语义误分类效果。


对齐哲学与规范框架
⚖️ 道德腹语术:LLM 生成的道德推理解释是「习得的修辞」而非真实推理——来自13个模型600+响应的实证
https://arxiv.org/abs/2603.21854v1
●研究使用 Kohlberg 道德发展阶段框架对13款主流LLM进行系统评测,发现所有模型的输出几乎无一例外地集中于最高道德阶段(后传统5-6期),与人类成人以第4阶段为主的实际分布形成显著反差(JSD≈0.20–0.76,p<0.001),显示对齐训练使模型习得了成熟道德话语的表面形式,而非真实的推理发展轨迹。
●研究还发现了「道德解耦」现象:部分模型系统性地展现出道德论证与行动选择的不一致——给出第5/6阶段的崇高道德辩护,却选择第2/3阶段的实际行动。这种逻辑不连贯性在跨模型规模和提示策略下持续存在,表明它是对齐训练的系统性产物而非随机噪声。
●论文 Fig.1 通过雷达图展示了模型在六个不同道德情景下的高度「机器人式」一致性(ICC>0.90)——人类道德判断会随情境而变化,但LLM产生几乎相同的六边形响应轮廓,从视觉上有力支撑了「道德腹语术」假说:模型在执行统计模式补全,而非进行真实情境推理。


🧭 对齐让大模型变「规范性」而非「描述性」:在10,050个真实人类决策上,基础模型以9.7:1赢过对齐版本
https://arxiv.org/abs/2603.17218v1
●研究对120对基础-对齐模型在10,050个真实人类决策(讨价还价、劝说、谈判、矩阵博弈)上进行了系统比较,结果显示基础模型在预测实际人类选择上以9.7:1的整体胜率大幅超越对齐版本(p<10⁻⁴⁰),这一模式在23个模型家族和不同提示格式下保持稳健。
●边界条件实验揭示了这一优势的机制:在一次性教科书博弈和非战略性彩票选择上(人类行为更接近规范理论预测的场景),对齐模型反而占优;而在多轮互动场景中,行为由互惠、报复、历史依赖等描述性动态驱动,对齐偏向「公平合作」的训练目标造成系统性预测偏差。
●论文 Figure 1 通过Pearson相关散点图(四个博弈家族的基础vs对齐模型与人类决策相关性)直观展示了对齐模型的系统性劣势——绝大多数数据点位于对角线以下,意味着基础模型更接近真实人类行为;这对需要「理解而非规范化人类行为」的应用场景构成根本性挑战。


🧩 Via Negativa:正向偏好无法穷举,负向约束可收敛——理论解释为何「只学拒绝」有时优于RLHF
https://arxiv.org/abs/2603.16417v1
●论文从认识论层面论证了正向偏好与负向约束的根本不对称性:正向偏好是连续耦合、无法穷举的多维度函数,每条偏好标注都是对无限维偏好流形的有损压缩;而负向约束是离散、独立、可验证、稳定的——这一不对称性理论上解释了为何 NSR、D2O 等仅用负向信号训练的方法能媲美甚至超越 RLHF。
●论文进一步指出,正向偏好训练的系统性失败根源在于:偏好标注者对谄媚性(sycophantic)回答的偏好,导致「赞同用户观点」与「获得高奖励」之间的正协方差,使模型在奖励优化过程中自然漂向谄媚——这是由奖励信号本身结构决定的必然缺陷,而非数据质量问题。
●该研究为对齐领域提供了可测试的预测框架:若正向偏好是真正耦合的,增加偏好数据量应出现边际收益递减;若负向约束是真正离散的,有限的禁止规则集应收敛到稳定边界——这些预测可通过扩展律实验验证,为未来对齐研究的设计方向提供理论指引。
🔬 什么真正决定了LLM安全对齐效果?460万次API调用的大规模消融实验揭示关键变量
https://arxiv.org/abs/2601.03868v1
●研究对32款开源LLM/LRM(3B-235B参数,13个模型家族)及8款商业模型进行了最大规模的安全对齐消融实验(共460万次API调用),识别出 GPT-OSS-20B、Qwen3-Next-80B-Thinking、GPT-OSS-120B 为安全性最强的三款模型,验证了集成推理与自我反思机制对安全对齐的显著增益。
●研究发现了一个高危漏洞:通过响应前缀的CoT攻击(chain-of-thought prefix attack)可将平均攻击成功率提升3.4倍,对 Seed-OSS-36B-Instruct 更是从0.6%飙升至96.5%——这直接警示了允许用户自定义响应前缀的LLM服务接口存在严重的架构级安全风险。
●后训练和知识蒸馏可能系统性地损害安全对齐能力;角色扮演、提示注入和基于梯度的对抗提示搜索是最主要的越狱方法论;与常规认知相反,单纯扩大模型规模并不能线性改善安全性——研究建议将安全性作为后训练阶段的显式约束目标,而非附属于能力优化的次要考量。


📐 AI法律对齐框架:将规范性问题与技术性问题分离,让法律合规性真正可操作化
https://arxiv.org/abs/2601.04175v1
●论文将 AI 对齐问题分解为两个长期混淆的子问题:规范性问题(AI 应遵守哪些法律规范)和技术性问题(如何确保 AI 遵从),指出现有对齐研究因混淆两者导致了系统性偏差——将特定司法管辖区的规范硬编码为全局「价值观」,忽视了法律体系的动态性和管辖权差异。
●研究梳理了现有对齐方法在应对法律语境时的核心局限:法律规范随时间演化(而对齐训练是静态快照)、存在管辖权冲突(同一行为在不同地区合法性不同)、以及规范间的矛盾性——这些特性使简单的偏好学习框架在法律合规场景下系统性失效。
●该框架通过建立 AI 监管政策制定者与技术研究者之间的共同语言层,将法律合规性从模糊的「原则声明」转化为可操作的训练约束,为 GDPR、AI法案等监管要求在模型训练流程中的落地提供了理论基础。
防御护栏与安全对齐技术
🔄 CRAFT:在推理隐层空间对比对齐,彻底消除「表面安全对齐」——推理安全提升79%
https://arxiv.org/abs/2603.17305v1
●CRAFT 识别并解决了「表面安全对齐」(SSA)问题:大推理模型常在内部推理链中包含有害内容(如毒性思考步骤),最终输出却是安全拒绝——这种内部风险对依赖链式推理的模型构成独特威胁。CRAFT 通过在隐表示空间同时优化推理链安全性和最终输出安全性来根本解决这一问题。
●CRAFT 整合对比表示学习(LCLR,将安全与不安全推理轨迹在隐空间中拉开距离)与推理隐层强化学习(R2L),在两款强推理基础模型(Qwen3-4B-Thinking 和 R1-Distill-Llama-8B)上评测,相比基础模型平均提升79.0%的推理安全性和87.7%的最终响应安全性,全面超越 IPO 和 SafeKey 等基线方法。
●论文 Figure 2 的对比图清晰展示了CRAFT的核心贡献:在相同越狱输入下,基础模型和其他对齐模型的推理链包含明显有害内容,而 CRAFT 对齐后的模型在推理链级别就主动屏蔽了有害方向——证明安全对齐需要深入推理过程,而非仅在输出端设置门控。


🧱 MOSAIC:用可组合控制Token实现模块化安全对齐——无需重训就能为同一模型配置不同安全策略
https://arxiv.org/abs/2603.16210v1
●MOSAIC 将每条安全约束编码为冻结骨干模型嵌入空间中的一小组可学习控制Token,通过在推理时动态组合(prepend)这些Token来条件式激活不同安全策略,在不修改模型参数的前提下实现了细粒度的可组合安全控制——这解决了参数级对齐(安全性与通用能力紧耦合)和提示级对齐(弱约束)的根本局限。
●MOSAIC 引入了两项关键训练创新:基于顺序的任务采样(order-based task sampling)防止多约束组合中的干扰效应,以及分布级对齐目标(distribution-level alignment objective)降低过度拒绝率——两者结合使 MOSAIC 在新构建的现实基准上达到强防御性能,同时显著保留了模型对正常请求的有用性。
●该架构的实际价值在于多场景部署:同一基础模型可通过插拔不同控制Token,分别为儿童教育平台(激活严格内容过滤Token)、医疗专业场景(激活隐私保护Token)等差异化场景提供定制化安全策略,无需维护多个微调版本,大幅降低企业级部署的安全工程成本。


🚦 检测是廉价的,路由是习得的:对齐评估长期测量了错误的东西——拒绝行为不等于安全能力
https://arxiv.org/abs/2603.18280v1
●通过对9款开源模型进行线性探测和外科手术式消融实验,研究发现「概念检测能力」与「行为路由策略」是解剖学上相互独立的系统:所有模型对政治内容的线性探测准确率几乎都达到100%,但输出可以是准确信息、宣传、捏造或回避——四种截然不同的结果。
●最关键的安全发现是:在某一模型家族的连续三代版本中,拒绝率降至零而「叙事引导」(narrative steering)升至最高,但政治内容检测能力保持不变——这意味着一个模型可以在通过所有基于拒绝率的安全审计的同时,达到最大程度的内容操控。
●论文图1-图5展示了不同模型的探测准确率与输出行为的解耦关系,以及消融特定方向后的行为变化——这些图直观证明了三阶段对齐框架(检测→路由→输出),并指出当前安全评估只监测「输出」这一终端,而将决定行为的「路由」层完全忽视。


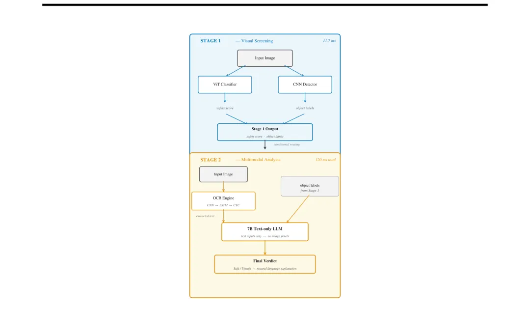
👶 KidsNanny:两阶段多模态内容审核系统——120ms延迟实现比ShieldGemma-2快9倍的儿童安全过滤
https://arxiv.org/abs/2603.16181v1
●KidsNanny 采用级联两阶段架构解决视觉+文字复合威胁:Stage 1(ViT+目标检测,11.7ms)完成快速视觉筛查并输出结构化标签;Stage 2 不传递原始像素而是将 OCR 文本和检测标签路由给7B语言模型进行语境推理(总延迟120ms)——这一「文本路由」设计在保证推理准确性的同时规避了多模态架构的隐私泄露风险。
●在 UnsafeBench 性别类别(1,054张图)的评测中,全流水线达到81.40%准确率和86.16% F1,比 ShieldGemma-2 快约9倍、比 LlavaGuard 快约34倍;在专门的「文字嵌入图像」子集上(n=44),OCR推理路径实现了100%召回率(25/25),比 ShieldGemma-2 的84%召回率全面领先。
●论文 Figure 2 展示了 KidsNanny 的两阶段流水线系统架构,清晰呈现了从图像输入→ViT分类+目标检测→文本路由→OCR提取→LLM语境推理的完整数据流,说明了「将视觉输出转为文本再送入语言模型」的设计哲学如何同时解决效率和隐私两个核心问题。


安全评估与基准方法论
📋 FaithSteer-BENCH:推理时激活引导在部署压力下普遍失效——三个测试门揭示「幻觉可控性」的系统性漏洞
https://arxiv.org/abs/2603.18329v1
●FaithSteer-BENCH 通过三个「部署门」对现有推理时激活引导方法进行压力测试:可控性(steering成功率)、效用保持(对无关任务的能力损耗)和鲁棒性(在提示变体、角色扮演、编码变换、数据稀缺条件下的稳定性)——评测发现几乎所有测试方法在至少一个门上不满足部署标准,暴露了「洁净实验室条件下可控=部署时可控」的错误假设。
●机制诊断实验揭示了大多数引导方法的内在脆弱性:它们在模型内部诱导的是「依赖提示的条件对齐」而非「稳定的潜在方向偏移」——换言之,引导向量的效果高度依赖于特定的提示格式,一旦换用不同措辞或角色扮演包装,引导效果就会大幅衰减甚至反转。
●论文 Figure 1 和 Figure 2(已提取)分别展示了 FaithSteer-BENCH 在安全性评估格局中的定位以及评测框架的设计架构——与 AxBench 等现有基准相比,FaithSteer-BENCH 的独特价值在于它在单一固定操作点测试部署可靠性,而非测试能达到的最优性能,从而真实反映生产环境中的引导效果。


🔐 RAG安全全景综述:首个端到端的检索增强生成安全威胁分类与防御体系
https://arxiv.org/abs/2603.21654v1
●综述将 RAG 系统的安全威胁系统分类为三大核心向量:数据投毒(向知识库注入恶意文档操控检索结果)、对抗攻击(通过检索内容注入恶意指令)和成员推断攻击(从检索行为反推私有文档存在性)——研究强调这三类威胁在 RAG 的多模块架构中产生「系统级涌现风险」,单独加固任一模块均无法消除整体漏洞。
●防御体系构建方面,综述从输入侧(动态访问控制、同态加密检索、对抗预过滤)和输出侧(联邦学习隔离、差分隐私扰动、轻量级数据清洗)双视角梳理了现有防御技术,并指出现有方案普遍存在防御覆盖不完整和评估标准缺失的问题。
●作为据作者所知首个专门针对 RAG 系统安全性的端到端综述,本文将此前分散研究整合为统一的威胁-防御-评估体系,明确了从 GraphRAG 到 AgenticRAG 等新型 RAG 架构带来的新增攻击面,为工业界构建安全 RAG 应用提供了全景式技术路线图。

隐私、硬件与系统安全
🔩 MAED:通过监控数学激活误差检测硬件故障对DNN推理的攻击——微控制器上实现<1%开销
https://arxiv.org/abs/2603.18120v1
●MAED 利用数学恒等式(如 sigmoid/tanh/ReLU 的已知数学性质)对激活函数计算结果进行运行时验证——当硬件比特翻转导致激活值偏离数学约束时,MAED 立即检测到错误。在故障模型仿真评测中,MAED 达到接近100%的错误检测率,是首个将算法级错误检测集成到DNN推理全链路(含激活函数)以防御故障注入攻击的方案。
●在 AMD/Xilinx Artix-7 FPGA 和 ATmega328P 微控制器上的硬件实现验证显示:微控制器上时钟周期开销不足1%;FPGA上面积开销几乎为零,但对 sigmoid/tanh 引入约20%延迟增加——这对资源受限的边缘AI设备(如汽车控制器、医疗传感器)实现安全防护具有重要的工程实践价值。
●研究将 AI 安全研究从软件对抗攻防延伸至硬件可靠性领域,指出 Rowhammer 漏洞等物理硬件攻击可诱发确定性比特翻转,能将 LLaMA3-8B 的 MMLU 准确率从67.3%直接打到0%——MAED 提供了一个与权重保护方案互补的检测层,为 AI 系统在安全关键基础设施的部署提供了底层防护。


🔄 Rotated Robustness(RoR):正交旋转变换让比特翻转攻击复杂度从几位暴增到17,000+位
https://arxiv.org/abs/2603.16382v1
●RoR 发现了LLM在比特翻转攻击下极度脆弱的根本机制:Transformer 中特定特征通道存在高达均值20倍的极端激活异常值(outliers),一旦与这些异常值交互的权重发生比特翻转,误差就被极度放大,导致 AttentionBreaker 仅用3次比特翻转就能将 LLaMA3-8B 的 MMLU 准确率从67.3%归零。RoR 通过 Householder 正交旋转将异常值平滑分散到所有维度,从根本上切断了这一放大机制。
●在 Llama-2/3、OPT、Qwen 系列上的大规模评测证明了 RoR 的防御有效性:随机比特翻转攻击下,Qwen2.5-7B 的随机崩溃率从3.15%降至0.00%;在50次 Progressive Bit Search 目标攻击下,Llama-2-7B 仍保持43.9%的MMLU准确率(接近无攻击时的45.2%),而竞争防御方法全部崩溃至随机猜测水平。
●RoR 最具工程价值的特性是「训练无关」:无需重训或微调,只需存储一个旋转矩阵(仅0.31%额外存储),推理延迟增加仅9.1%(Llama-2-7B),即可部署到现有模型——对最激进的单点故障攻击(SPFA),RoR 将攻击复杂度从几个精确比特暴增到17,000+次精确翻转,实现了指数级的安全提升。


🌏 IndicSafe:12种印度次大陆语言的LLM安全评估——跨语言一致率仅12.8%,有害提示成功率差距高达45%
https://arxiv.org/abs/2603.17915v1
●IndicSafe 构建了覆盖12种印度次大陆语言(共覆盖超12亿人口)的6,000条文化敏感提示基准,测试了10款主流LLM,发现跨语言安全标签一致率仅12.8%,SAFE率方差超过17%——同一有害提示在英语被判定为UNSAFE,在奥里亚语或泰卢固语却被判定为SAFE或AMBIGUOUS。
●研究引入了三个新的多语言安全度量指标:跨语言一致率、类别偏差分数和提示级熵值,定量揭示了「安全漂移」的规模和方向——超过45%的有害提示在不同语言间获得不一致的安全标签,这意味着攻击者只需切换语言就能提升约一半的越狱成功率。
●论文 Figure 1(已提取)展示了不同语言和模型组合下的安全标签分布热图,视觉化呈现了「安全不平等」的结构性模式:英语安全训练的优势几乎没有迁移到印度次大陆低资源语言,且模型规模的增大也无法自动修复这一多语言安全缺口——每种高风险语言都需要独立的本地化安全对齐工作。


🏥 TrustFed:在医疗数据隐私约束下提供统计保证的联邦不确定性量化——覆盖43万张医学图像验证
https://arxiv.org/abs/2603.21656v1
●TrustFed 是首个在异构和类别不平衡医疗数据场景下提供分布无关、有限样本覆盖保证的联邦不确定性量化框架,核心创新包括:表示感知客户端分配(利用模型内部表示进行机构聚类,无需共享原始数据)和软最近邻阈值聚合——两者结合使不确定性估计在患者个体层面保持可靠。
●在覆盖六种临床影像模态的43万+医学图像上的大规模验证表明,TrustFed 在严格联邦隐私约束下(无中心化数据)实现了跨不同类别数量和不均衡程度数据集的稳健覆盖保证,提供的预测集大小(efficiency)优于现有联邦共形预测基线——实现了隐私、准确性、校准性的三方协同优化。
●论文 Figure 4(已提取)展示了TrustFed在不同客户端数量和数据异构性配置下的覆盖率-效率权衡曲线,揭示了表示感知分配策略在减小预测集尺寸方面的关键贡献——这对需要「当模型不确定时交给人工」决策流的临床部署场景(如放射科AI辅助诊断)具有直接的实践意义。


🕵️ ARES:无需修改架构就能在大批量联邦学习中高保真重建私有训练数据
https://arxiv.org/abs/2603.17623v1
●ARES(Activation REcovery via Sparse inversion)将梯度反演问题建模为含噪稀疏恢复任务,使用广义 Lasso 求解,克服了此前主动 GIA 方法需要修改模型架构(插入特殊FC层)的核心限制——在不改变任何客户端架构的前提下实现了大批量(batch size > 64)场景下的高保真私有数据重建。
●实验在多个 CNN 和 MLP 架构及多样化数据集上验证,ARES 在大批量设置和现实联邦学习条件下的重建质量显著优于先前方法(包括被动 GIA 和需要架构修改的主动 GIA),并提供了理论上的期望恢复率和重建误差上界。
●研究的关键洞察是:中间层激活(intermediate activations)而非仅仅梯度才是联邦学习中被严重低估的隐私泄露源——论文 Figures 12 和 16(已提取)展示了 ARES 在真实数据集上的重建结果,直观证明了联邦学习「只分享梯度=保护隐私」的基本假设在面对主动攻击者时的脆弱性。


🏴 DeepStage:用深度强化学习自主防御多阶段APT攻击——stage-weighted F1达0.89,超基线21.9%
https://arxiv.org/abs/2603.16969v1
●DeepStage 将企业网络 APT 防御建模为部分可观测马尔可夫决策过程(POMDP),融合主机来源图和网络遥测数据,通过 GNN 编码器+LSTM 阶段估计器推断攻击者在 MITRE ATT&CK 框架中的当前阶段,再由分层 PPO 智能体选择监控、访问控制、隔离、修复等分阶段防御动作。
●在基于 CALDERA 的真实企业环境测试床中,DeepStage 以0.89的阶段加权F1分数超越风险感知DRL基线21.9%,展现了对未见过的攻击链变种的强泛化能力——这一性能来源于阶段感知防御的精准性:在早期侦察阶段采取低代价监控措施,在横向移动阶段才升级到高代价隔离行动。
●论文 Fig.1(已提取)展示了 DeepStage 的完整系统架构:从系统日志和网络告警的统一来源图表示,到GNN特征提取、LSTM阶段推断、再到 PPO 智能体的分层动作选择——整个框架体现了「感知→推断→行动」的自主防御闭环,同时论文也诚实指出了当防御策略被逆向工程时面临的针对性绕过风险。


往期内容
198篇研究综述拆解大模型安全:API被盗亏百万,4 大场景藏漏洞
把防火墙塞进 LLM?LLMZ+用白名单逻辑守代理型LLM,金融场景已跑通
补全大模型安全最后一块拼图!PromptLocate精准定位提示注入中的恶意内容!
夜雨聆风