Word一键智能排版!再烂的格式也能全自动排版,支持批量处理!
hello,我是老王,只分享自己亲测过的软件工具。
另外,为了分享更多好用的“绿化版”软件和工具,我建了一个【内部防失联群】,怕走散、想找特定小工具的,可以文末进群哦~~
说在前面的话
如果你经常因为调Word格式发愁,特别是体制内或者行政岗的朋友,今天你算来着了。
一份报告或者你写公文的话,光是调整页边距、对齐主标题、区分一二三级标题的字体字号,就要浪费很久的时间。
今天分享的这款Word文档智能排版工具,就可以彻底终结这种痛苦,哪怕是格式再烂的文档,不需要你懂任何命令,也没有复杂的操作,只要点一下鼠标,一秒钟就能变成遵循公文规范标准的专业公文格式,也可自定义其他格式,比如毕业论文,只要你格式,它就能帮你生成。
总之,你只需要准备好混乱的初稿,剩下的排版工作,全自动帮你做完。
废话不多说,咱们往下看。
快速上手指南
解压后打开工具,这个工具使用门槛很低,支持单个或多个文件一起处理。

如果没有文档,你可以直接在工具里粘贴纯文本,甚至手打都行。

工具右边的参数,是默认遵循公文规范标准的设置,你无需做任何修改。
当然,如果你作为公司行政或财务,有一套自己的标准模板,你也可以在这个位置,单独设置。

设置完成后,你可以保存导出你的这个参数配置,工具的高度自定义化,做得非常棒。

再说下标题这里,自动识别一、(一)、1.、(1)四级常规标题。还有一个杀手锏是,即便是二级标题和正文在同一段落也能分别排版,不拆段落,这在同类工具里非常少见。

还有一点是,在导入你的文字时,能保留原有的加粗、斜体、下划线颜色、图片等,不会原本排好的特殊元素搞乱。
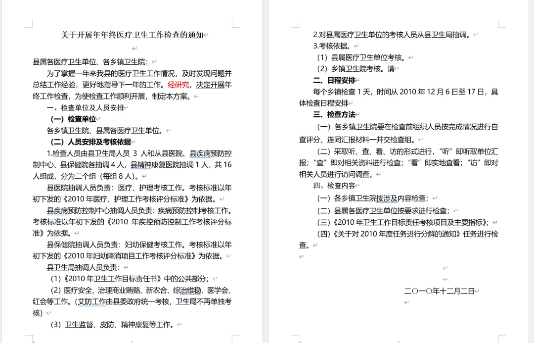
以下是我从网上随便找的一篇通知,随意打乱了。



处理完成后,会生成一个新的word文件。

排版效果怎么样?

我以纯文字的形式,生成一次。

排版完成

效果怎么样?


获取方式:
点击下方公众号回复:260330
👇 解锁更多隐藏干货:

夜雨聆风