2026年OpenClaw蓝皮书|附189页PDF文件下载

OpenClaw作为2026年AI Agent领域的现象级开源项目,凭借极快的增长速度与实用落地能力,成为AI自动化与变现的核心工具,这份189页蓝皮书从实战、技术、安全、行业落地等维度,提供了从入门到精通的完整指南。
蓝皮书以实战为核心,兼顾技术与安全,是个人与企业借助AI Agent实现效率提升、商业变现的实用手册,助力从业者抓住AI Agent时代的变革机遇。
以下为报告节选:










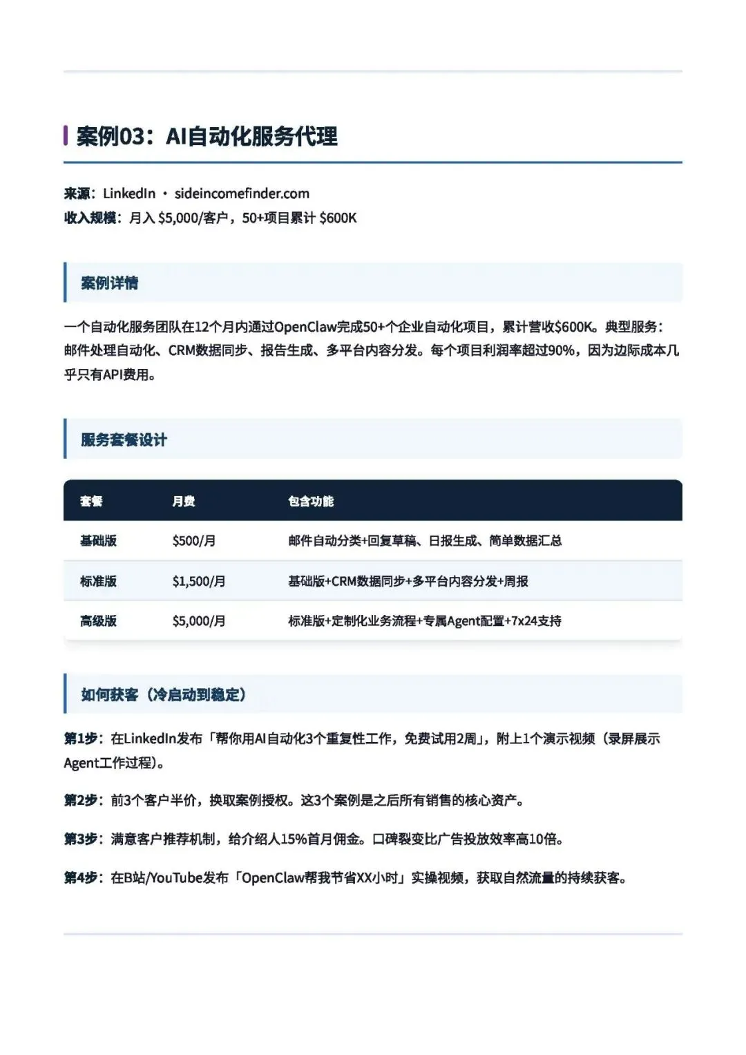
……
需要下载和及时更新最新人工智能报告的朋友,可以加入我们的《人工智能之地》分享会,大量的中外文精品人工智能行业分析报告及各类专题资料将会优先分享到人工智能之地中,加入即可下载全部报告。
《人工智能之地》加入请微信扫描以下二维码
↓↓↓

如果你觉得本期分享的行业报告资料有帮助,欢迎把文章分享给身边更多的朋友~~~
温馨提示:有任何问题可咨询相关工作人员,微信号:xing_chen2019

长按上方二维码一键添加小编
夜雨聆风