文档
办公文件
生活文档
学习资料
当前位置:
首页
>
文档
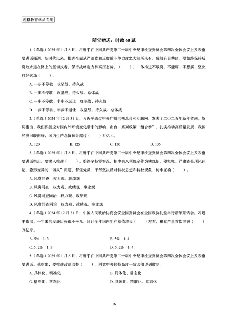
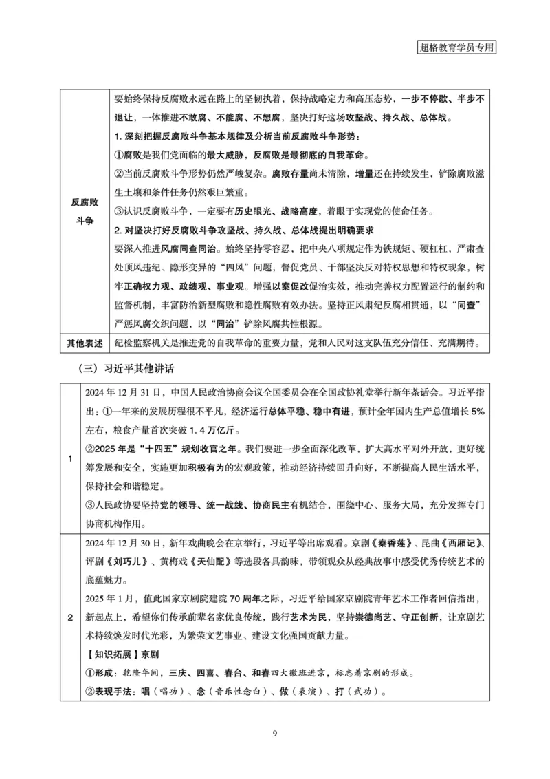
>2025年1月时政讲练(上)讲义_2026考公资料_(05)超格_超格时政_时政2025超格时政讲练班⭐⭐⭐_讲义
2025年1月时政讲练(上)讲义_2026考公资料_(05)超格_超格时政_时政2025超格时政讲练班⭐⭐⭐_讲义
2026-03-08 11:36:58
2026-02-05 17:12:07
文档预览
文档信息
文档格式
pdf
文档大小
16.651 MB
文档页数
35 页
上传时间
2026-02-05 17:12:07
下载文档
本文档来自网络内容,如有侵犯您的权益请联系我们删除,联系邮箱:wyl860211@qq.com。
上一篇
2011年盐城市中考数学试题及答案_中考真题_2.数学中考真题2015-2024年_地区卷_江苏省_盐城中考数学08-21年
下一篇
2014下中学教育知识与能力真题-答案与解析_4-教培资料-26年最新资料-同步更新_初中高中教资_2025上中学教资笔试_062025上教资笔试考前冲刺汇总_01、历年真题合集
最新文档
地理_9.2025地理总复习_2023年新高考复习资料_3地理高考模拟题_新高考_2023福建高三金太阳联考9.2-3(15C)地理
地理_9.2025地理总复习_2023年新高考复习资料_3地理高考模拟题_新高考_2023湖南高三金太阳联考(35C)9.28-29地理
专题08数列-2022年高考真题和模拟题数学分专题训练(学生版)_2.2025数学总复习_2024年新高考资料_3.2024专项复习_赠2022年高考数学真题与模拟题分专题训练
专题18阅读理解说明文--备考2023年高考二轮英语复习讲练测--测(解析版)_3.2025英语总复习_赠品通用版(老高考)复习资料_二轮复习_2023年高考英语二轮复习讲练测(全国通用)
专题18阅读理解说明文--备考2023年高考二轮英语复习讲练测--测(原卷版)_3.2025英语总复习_赠品通用版(老高考)复习资料_二轮复习_2023年高考英语二轮复习讲练测(全国通用)
专题18阅读专项---推理判断题(解析版)_3.2025英语总复习_2023年新高考资料_一轮复习_备战2023年高考英语一轮复习考点微专题(新高考专用)_二、阅读理解
专题18阅读专项---推理判断题(原卷版)_3.2025英语总复习_2023年新高考资料_一轮复习_备战2023年高考英语一轮复习考点微专题(新高考专用)_二、阅读理解
地理_9.2025地理总复习_2023年新高考复习资料_3地理高考模拟题_新高考_2023届湖南省六市1月金太阳联考高三上学期统一考试1.11-12(189C)地理
地理805c答案_9.2025地理总复习_2023年新高考复习资料_3地理高考模拟题_新高考_2023届高三新高考金太阳百万联考805C(1.12-13)地理_2023届高三新高考金太阳百万联考805C(1.12-13)地理
地理802C河北答案_9.2025地理总复习_地理高考模拟题_老高考_2023年_2023金太阳高三百万联考(802C)地理
热门文档
地理37C答案_9.2025地理总复习_地理高考模拟题_老高考_2023年_2023吉林高三金太阳联考(37C)9.26-27地理
地理35C答案(1)_9.2025地理总复习_2023年新高考复习资料_3地理高考模拟题_新高考_2023湖南高三金太阳联考(35C)9.28-29地理
地理34C答案_9.2025地理总复习_地理高考模拟题_老高考_2023年_2023内蒙古高三金太阳联考(34C)9.29-30地理
地理32C答案_9.2025地理总复习_2023年新高考复习资料_3地理高考模拟题_新高考_2023河北高三金太阳联考(32C)9.29-30地理
地理28C答案_9.2025地理总复习_地理高考模拟题_老高考_2023年_山西金太阳23届高三9月联考(23-28C)地理含答案
地理254C答案_9.2025地理总复习_地理高考模拟题_老高考_2023年_2023届新疆高三1月期末金太阳联考23-254C地理_2023届新疆高三1月期末金太阳联考23-254C地理
地理21C答案_9.2025地理总复习_地理高考模拟题_老高考_2023年_2023河南省名校高三上学期阶段性考试(四)(21C,34C,38C)9.28-29地理
地理190C答题卡_9.2025地理总复习_2023年新高考复习资料_3地理高考模拟题_新高考_广东省清远市2022-2023学年高三上学期期末教学质量检测地理试题+
地理15C答案_9.2025地理总复习_2023年新高考复习资料_3地理高考模拟题_新高考_2023福建高三金太阳联考9.2-3(15C)地理
地理1003C答案_9.2025地理总复习_地理高考模拟题_老高考_2023年_2023金太阳百万联考{1003C}地理
随机文档
地理-2024年高考考前最后一课_9.2025地理总复习_2024年新高考资料_5.2024三轮冲刺_地理(含PDF版,可直接打印)-2024年高考考前最后一课
专题08平面解析几何(解答题)(教师版)_2.2025数学总复习_赠品通用版(老高考)复习资料_专项复习_五年(2018-2022)高考数学真题分项汇编(全国通用)
专题08平面解析几何(解答题)(学生版)_2.2025数学总复习_赠品通用版(老高考)复习资料_专项复习_五年(2018-2022)高考数学真题分项汇编(全国通用)
专题18语法填空之Therebe句型及省略句100题(练案)原卷版_3.2025英语总复习_2025年新高考资料_一轮复习_2025年高考英语一轮复习知识清单
专题18记叙文类完形填空(解析版)_3.2025英语总复习_2023年新高考资料_二轮复习_2023年高考英语毕业班二轮热点题型归纳与变式演练(新高考专用)288150943
地理-2024年高考考前最后一课_9.2025地理总复习_2024年新高考资料_5.2024三轮冲刺_地理(含PDF版,可直接打印)-2024年高考考前最后一课
难点09与圆有关的计算常考题型(5大热考题型)(原卷版)_02中考总复习(2026版更新中)_02-数学-中考总复习_2025中考复习资料_2025年中考数学一轮知识梳理
难点08与圆有关的位置关系常考题型(8大热考题型)(解析版)_02中考总复习(2026版更新中)_02-数学-中考总复习_2025中考复习资料_2025年中考数学一轮知识梳理
地理-2024年高考终极押题猜想(解析版)_9.2025地理总复习_2024年新高考资料_5.2024三轮冲刺_地理-2024年高考终极押题猜想
难点08与圆有关的位置关系常考题型(8大热考题型)(原卷版)_02中考总复习(2026版更新中)_02-数学-中考总复习_2025中考复习资料_2025年中考数学一轮知识梳理