文档
办公文件
生活文档
学习资料
当前位置:
首页
>
文档
>九龙坡区高2026届学业质量调研抽测(第一次)数学试卷(1)_2026年1月_260126重庆九龙坡区高2026届学业质量调研抽测(第一次)
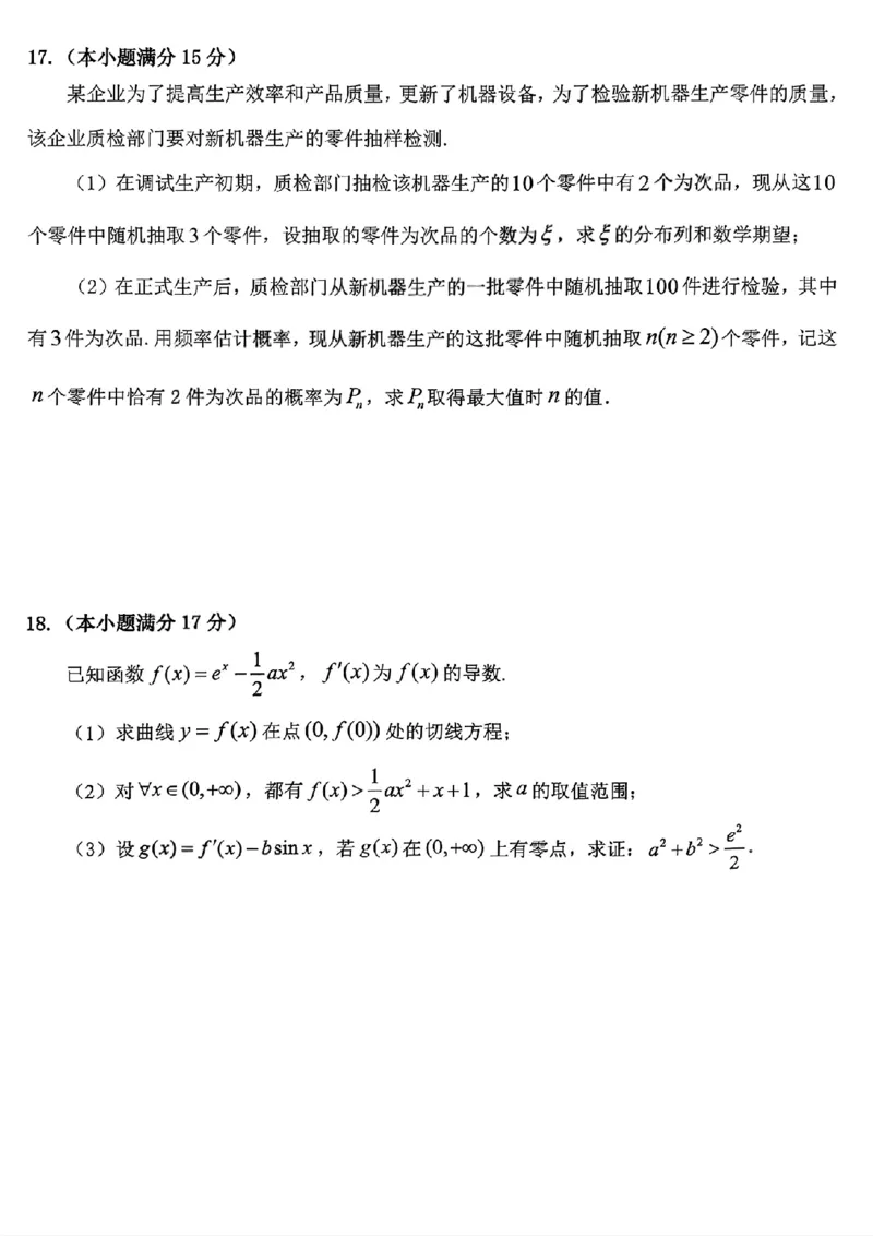
九龙坡区高2026届学业质量调研抽测(第一次)数学试卷(1)_2026年1月_260126重庆九龙坡区高2026届学业质量调研抽测(第一次)
2026-03-18 22:50:55
2026-02-12 12:36:30
文档预览
文档信息
文档格式
pdf
文档大小
1.838 MB
文档页数
6 页
上传时间
2026-02-12 12:36:30
下载文档
本文档来自网络内容,如有侵犯您的权益请联系我们删除,联系邮箱:wyl860211@qq.com。
上一篇
历史-2024届新高三开学摸底考试卷(山东专用)(考试版)_2024届新高三开学摸底考试卷_历史-2024届新高三开学摸底考试卷_历史-2024届新高三开学摸底考试卷(山东专用)
下一篇
九龙坡区高2026届学业质量调研抽测(第一次)语文试卷(1)_2026年1月_260126重庆九龙坡区高2026届学业质量调研抽测(第一次)
最新文档
3.1电离平衡第二课时电离平衡常数基础练习新教材人教版(2019)高中化学选择性必修一_高化_2025春-人教版高中化学_03新版高中化学选择性必修1_05培训讲义_讲义+习题_习题
3.1电离平衡基础知识讲义新教材人教版(2019)高中化学选择性必修一_高化_2025春-人教版高中化学_03新版高中化学选择性必修1_05培训讲义_讲义+习题_讲义
3.1电离平衡-2021-2022学年高二化学同步备课教案设计(人教版2019选择性必修1)_高化_2025春-人教版高中化学_03新版高中化学选择性必修1_02教案_教案(表格式)
3.1物质的聚集状态与晶体的常识(备作业)(解析版)-上好课2020-2021学年高二化学同步备课系列(新教材人教版选择性必修2)_高化_2025春-人教版高中化学_04新版高中化学选择性必修2
3.1物质的聚集状态与晶体的常识(备作业)(原卷版)-上好课2020-2021学年高二化学同步备课系列(新教材人教版选择性必修2)_高化_2025春-人教版高中化学_04新版高中化学选择性必修2
第一次月考押题预测卷(考试范围:第一、二章)(原卷版)(1)_3初中数学课件教案人教版PPT_7上-初中数学人教版_7上-初中数学人教版(旧版)赠送_07专项讲练
3.1物质的聚集状态与晶体的常识讲义新教材人教版(2019)高中化学选择性必修二_高化_2025春-人教版高中化学_04新版高中化学选择性必修2_06讲义
第一次月考押题检测卷(提高卷)(考试范围:第21-22章)(解析版)(1)_3初中数学课件教案人教版PPT_9下-初中数学人教版_07专项讲练_九年级上册
3.1物质的聚集状态与晶体的常识-练习-2020-2021学年下学期高二化学同步精品课堂(新教材人教版选择性必修2)(解析版)_高化_2025春-人教版高中化学_04新版高中化学选择性必修2_习题
第9章不等式与不等式组(培优篇)-挑战满分七年级数学下册阶段性复习精选精练(人教版)(1)_3初中数学课件教案人教版PPT_7下-初中数学人教版_7下-初中数学人教版(旧版)赠送
热门文档
3.1物质的聚集状态与晶体的常识-练习-2020-2021学年下学期高二化学同步精品课堂(新教材人教版选择性必修2)(原卷版)_高化_2025春-人教版高中化学_04新版高中化学选择性必修2_习题
3.1物质的聚集状态与晶体的常识-教学设计-2020-2021学年下学期高二化学同步精品课堂(新教材人教版选择性必修2)_高化_2025春-人教版高中化学_04新版高中化学选择性必修2_教案
第5课时一元二次方程的实际应用-2022-2023学年九年级数学上册同步精品课堂知识清单+例题讲解+课后练习(人教版)(解析版)(1)_3初中数学课件教案人教版PPT_9上-初中数学人教版
3.1物质的聚集状态与晶体的常识-学案-2020-2021学年下学期高二化学同步精品课堂(新教材人教版选择性必修2)(解析版)_高化_2025春-人教版高中化学_04新版高中化学选择性必修2_学案
3.1物质的聚集状态与晶体的常识-学案-2020-2021学年下学期高二化学同步精品课堂(新教材人教版选择性必修2)(原卷版)_高化_2025春-人教版高中化学_04新版高中化学选择性必修2_学案
3.1水溶液中的弱电解质的电离平衡(导学案)-(人教版2019选择性必修1)(原卷版)_高化_595801221724高中化学新人教版选择性必修一二三电子版教案PPT课件高中试卷_导学案
3.1水溶液中的弱电解质的电离平衡(导学案)-(人教版2019选择性必修1)(解析版)_高化_595801221724高中化学新人教版选择性必修一二三电子版教案PPT课件高中试卷_选择性必修1册(人教版)
第28章锐角三角函数A卷(解析版)(1)_3初中数学课件教案人教版PPT_9下-初中数学人教版_06习题试卷_2单元测试_单元测试(第3套)
3.1卤代烃(解析版)-人教版2019选择性必修3)_高化_595801221724高中化学新人教版选择性必修一二三电子版教案PPT课件高中试卷_选择性必修3册(人教版)_讲义
第25讲分式的运算(解析版)(1)_3初中数学课件教案人教版PPT_8上-初中数学人教版_旧版_07专项讲练_八年级数学上册常考点(数学思想+解题技巧+专项突破+精准提升)(人教版)
随机文档
3.1卤代烃(精讲)(人教版2019选择性必修3)(解析版)_高化_595801221724高中化学新人教版选择性必修一二三电子版教案PPT课件高中试卷_选择性必修3册(人教版)_专项练习
3.1卤代烃(精讲)(人教版2019选择性必修3)(原卷版)_高化_595801221724高中化学新人教版选择性必修一二三电子版教案PPT课件高中试卷_选择性必修3册(人教版)_专项练习
3.1卤代烃(精练)(人教版2019选择性必修3)(解析版)_高化_595801221724高中化学新人教版选择性必修一二三电子版教案PPT课件高中试卷_选择性必修3册(人教版)_专项练习
3.1卤代烃(精练)(人教版2019选择性必修3)(原卷版)_高化_595801221724高中化学新人教版选择性必修一二三电子版教案PPT课件高中试卷_选择性必修3册(人教版)_专项练习
3.1卤代烃(教学设计)-(人教版2019选择性必修3)_高化_595801221724高中化学新人教版选择性必修一二三电子版教案PPT课件高中试卷_选择性必修3册(人教版)_教学设计
3.1卤代烃(原卷版)-人教版2019选择性必修3)_高化_595801221724高中化学新人教版选择性必修一二三电子版教案PPT课件高中试卷_选择性必修3册(人教版)_讲义
3.1卤代烃(分层作业)(解析版)_高化_595801221724高中化学新人教版选择性必修一二三电子版教案PPT课件高中试卷_选择性必修3册(人教版)_分层作业
3.1卤代烃(分层作业)(原卷版)_高化_595801221724高中化学新人教版选择性必修一二三电子版教案PPT课件高中试卷_选择性必修3册(人教版)_分层作业
3.1卤代烃-教学设计-2020-2021学年下学期高二化学同步精品课堂(新教材人教版选择性必修3)_高化_2025春-人教版高中化学_05新版高中化学选择性必修3_1.课件+教案+学案+习题_教案
3.1卤代烃-学案-2020-2021学年下学期高二化学同步精品课堂(新教材人教版选择性必修3)(解析版)_高化_2025春-人教版高中化学_05新版高中化学选择性必修3_1.课件+教案+学案+习题_学案