2026最新版:高中物理核心知识点概念(可打印)还不快看!
点击蓝字 关注我吧

高中物理,尤其是在『高考应试』中,本质上考查的『物理知识』只有『牛顿第二定律』以及由此等式产生的两类基本题型:左到右,由受力确定运动状态;右到左,根据运动状态确定受力。
所以今天给大家整理了《高中物理核心知识点概念》!建议人手一份
因篇幅有限,以下仅展示了部分页,需要完整电子版的,请关我(领航橙子)后,后台对话框回复“资料获取”二字领取。
▼▼▼






如何领取完整电子版?

第一步:关注作者
底部点“赞👍+推荐💗”后,打开下方卡片“关住作者(煮蛋君)”↓↓
第二步:后台回复“资料获取”二字
关后,在后台对话框回复“资料获取”二字即可领取完整版(如下图)↓↓


持续更新更多学习资料和方法…….
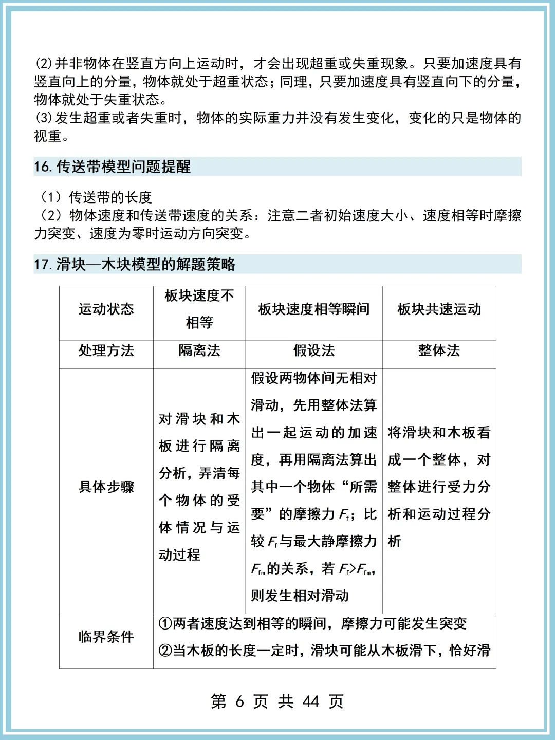
夜雨聆风