夜雨聆风
乐于分享
好东西不私藏
首页
教程
玩机教程
网站开发
WordPress
源码
模板主题
网站源码
插件脚本
软件
手机应用
电脑应用
iOS专区
TV盒子
车机软件
办公开发
游戏
好片推荐
活动资讯
最新活动
科技资讯
其他资源
实用趣站
零散资源
谈天说地
关于我们
进制转换
毒鸡汤
画图板
代码运行
在线排版
今天吃啥
随机密码
在线Markdown
关注本站
微信
当前位置:
夜雨聆风
>
技术教程
>
软件教程
>
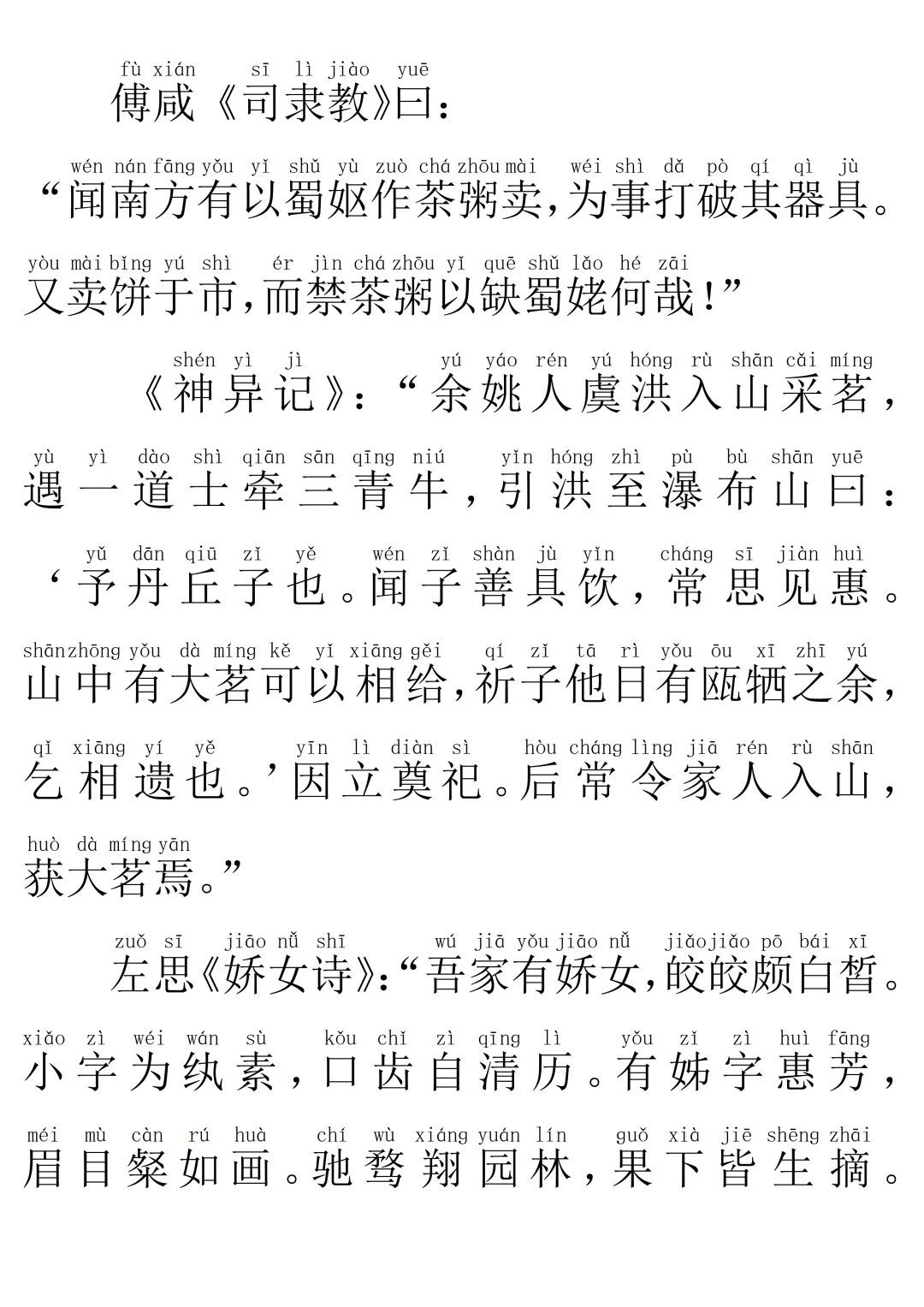
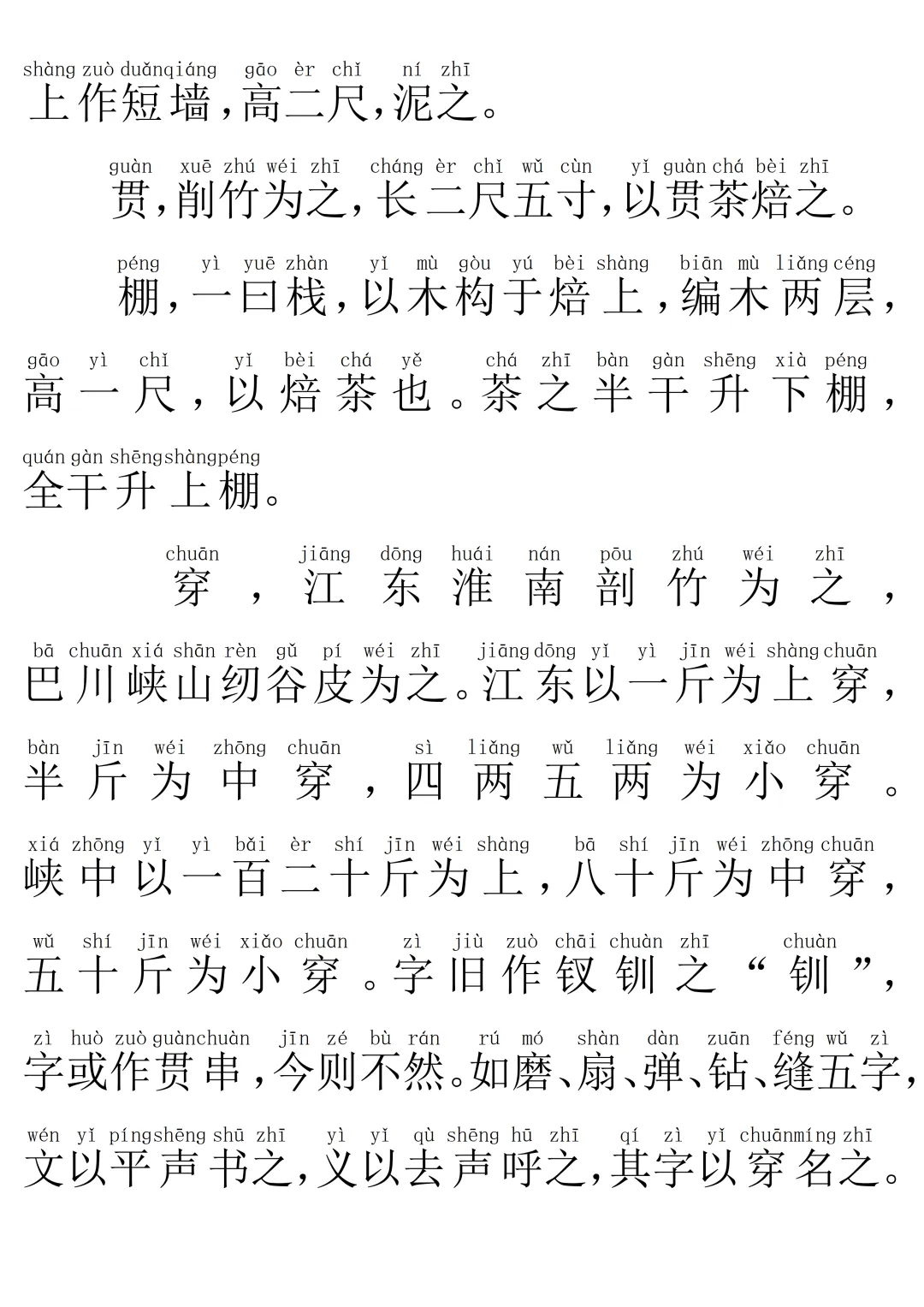
茶书网:陆羽《茶经》诵读本(注音版)(电子版)
茶书网:陆羽《茶经》诵读本(注音版)(电子版)
当前时间: 2026-04-22 09:16:29
更新时间: 2026-04-22
分类:
软件教程
评论(0)
茶书网:陆羽《茶经》诵读本(注音版)(电子版)
上一篇
30套医学答辩系列PPT模板(免费下载)
下一篇
安装AdvanTrol-Pro 软件注意事项